



















Preview text:
TRƯỜNG ĐẠI HỌC THƯƠNG MẠI KHOA MARKETING - - - - - - BÀI THẢO LUẬN
HỌC PHẦN: QUẢN TRỊ HỌC
Đề tài: CHỨC NĂNG LÃNH ĐẠO TẠI CÔNG TY CỔ PHẦN SỮA VIỆT
NAM (VINAMILK) TRONG VIỆC MUA LẠI VÀ SỞ HỮU HOÀN TOÀN
CÔNG TY DRIFTWOOD DAIRY Ở MỸ NĂM 2013 - 2016 Giảng viên : ThS. Ngô Thế Sơn Nhóm thực hiện : Nhóm 9 Lớp học phần : 251_BMGM0111_08 1 STT THÀNH VIÊN NỘI DUNG 70 Phạm Trung Quân
Chương 2 (2.3) và Chương 3 (3.3.3) 79 Nguyễn Quỳnh Trang
Chương 2 (2.2) và Chương 3 (3.3.2) 80 Phạm Đức Trung Chương 3 (3.1) 81 Lâm Văn Trúc
Slide + Thuyết trình (Chương 1+Chương 2) 82 Vũ Đức Tuấn
Chương 2 (2.1) và Chương 3 (3.3.1) 83 Ngô Phương Uyên
Chương 2 (2.4) và Chương 3 (3.3.4) 84 Nguyễn Thị Thảo Vân Xây dựng đề cương (NT)
Word+ Mở đầu+ Kết luận Rà soát và chữa bài 85 Nguyễn Tiến Việt
Chương 2 (2.5) và Chương 3 (3.3.5) 86 Đặng Nguyên Vũ Chương 3 (3.2) 87 Phạm Minh Vũ
Slide + Thuyết trình (Chương 3+Chương 4) 2 MỤC LỤC
I) LỜI MỞ ĐẦU .................................................................................................................. 5
II) CƠ SỞ LÝ THUYẾT .................................................................................................... 6
2.1 Khái niệm và nguyên tắc lãnh đạo .............................................................................. 6
2.1.1. Khái niệm và vai trò của lãnh đạo .............................................................................. 6
2.1.2. Nguyên tắc lãnh đạo ................................................................................................... 7
2.2. Phong cách lãnh đạo .................................................................................................... 7
2.2.1. Phong cách lãnh đạo dân chủ ..................................................................................... 7
2.2.2. Các nhân tố ảnh hưởng đến việc lựa chọn phong cách lãnh đạo ............................... 8
2.3. Động cơ ......................................................................................................................... 9
2.3.1. Khái niệm động cơ ..................................................................................................... 9
2.3.2. Một số lý thuyết về động cơ trong lãnh đạo ............................................................... 9
2.4 Lãnh đạo nhóm ........................................................................................................... 11
2.4.1. Khái niệm và vai trò của nhóm................................................................................. 11
2.4.2. Phân loại nhóm ......................................................................................................... 11
2.4.3 Vai trò của người lãnh đạo trong các giai đoạn phát triển nhóm .............................. 12
2.5 Giải quyết xung đột .................................................................................................... 12
2.5.1 Khái niệm và bản chất của xung đột ......................................................................... 12
2.5.2 Phân loại xung đột trong tổ chức ............................................................................... 13
2.5.3 Cách thức giải quyết xung đột ................................................................................... 13
III) LIÊN HỆ THỰC TIỄN ............................................................................................. 14 3
3.1 Giới thiệu về Công ty Cổ phần Sữa Việt Nam (Vinamilk) ..................................... 14
3.1.1 Tổng quan về Công ty Cổ phần Sữa Việt Nam ......................................................... 14
3.1.2 Cơ cấu tổ chức Công ty Cổ phần Sữa Việt Nam ....................................................... 15
3.1.3 Một số chỉ tiêu kinh tế của Công ty Cổ phần Sữa Việt Nam (2014 - 2018) ............. 17
3.2 Mô tả tình huống liên hệ ............................................................................................ 18
3.3 Phân tích tình huống: ................................................................................................. 20
3.3.1. Phân tích Nguyên tắc lãnh đạo đảm bảo sự kết hợp hài hòa giữa các mục tiêu được
thể hiện trong tình huống Vinamilk - Driftwood Dairy ..................................................... 20
3.3.2 Phân tích Phong cách lãnh đạo dân chủ được thể hiện trong tình huống Vinamilk -
Driftwood Dairy ................................................................................................................. 22
3.3.3 Phân tích động cơ lãnh đạo được thể hiện trong tình huống Vinamilk – Driftwood
Dairy ................................................................................................................................... 26
3.3.4. Vai trò của người lãnh đạo trong tình huống Vinamilk – Driftwood Dairy ............ 28
3.3.5 Phân tích cách thức giải quyết xung đột được vận dụng trong tình huống Vinamilk -
Driftwood Dairy ................................................................................................................. 30
IV) KẾT LUẬN ................................................................................................................. 32
TÀI LIỆU THAM KHẢO .................................................................................................. 35 4 I) LỜI MỞ ĐẦU
Trong bối cảnh toàn cầu hóa và hội nhập kinh tế quốc tế ngày càng sâu rộng, năng
lực lãnh đạo đóng vai trò then chốt trong việc quyết định sự thành công hay thất bại của các
doanh nghiệp. Lãnh đạo không chỉ đơn thuần là việc ra quyết định, chỉ đạo nhân viên hay
quản lý nguồn lực, mà còn là nghệ thuật định hướng, truyền cảm hứng và tạo động lực để
tập thể cùng đạt được mục tiêu chung. Trong quản trị học, chức năng lãnh đạo được xem là
trung tâm của mọi hoạt động quản trị - nơi nhà quản trị chuyển hóa kế hoạch thành hành
động cụ thể, đồng thời duy trì sự phối hợp nhịp nhàng giữa các bộ phận trong tổ chức.
Chính vì vậy, việc nghiên cứu về chức năng lãnh đạo không chỉ mang ý nghĩa lý luận mà
còn có giá trị thực tiễn cao đối với sinh viên ngành kinh tế khi bước vào môi trường làm
việc chuyên nghiệp. Đề tài “Chức năng lãnh đạo tại Công ty Cổ phần Sữa Việt Nam
(Vinamilk) trong việc mua lại và sở hữu hoàn toàn công ty Driftwood Dairy ở Mỹ giai đoạn
2013 - 2016” được lựa chọn vì đây là một ví dụ điển hình về năng lực lãnh đạo chiến lược,
tầm nhìn dài hạn và khả năng vận dụng linh hoạt các nguyên tắc lãnh đạo trong thực tiễn
quốc tế. Thương vụ Vinamilk - Driftwood Dairy không chỉ là một giao dịch tài chính đơn
thuần mà còn thể hiện khả năng lãnh đạo hiệu quả trong bối cảnh khác biệt về văn hóa, thị
trường và môi trường pháp lý. Qua quá trình nghiên cứu, nhóm mong muốn làm rõ các yếu
tố lý thuyết về chức năng lãnh đạo - bao gồm nguyên tắc lãnh đạo, phong cách lãnh đạo
dân chủ, lý thuyết động cơ, vai trò của lãnh đạo trong phát triển nhóm và phương pháp giải
quyết xung đột - để liên hệ, phân tích và rút ra bài học thực tiễn từ trường hợp Vinamilk.
Việc lựa chọn đề tài này còn xuất phát từ mong muốn hiểu sâu hơn về cách doanh
nghiệp Việt Nam có thể vươn ra toàn cầu nhờ năng lực lãnh đạo hiệu quả. Từ một công ty
nội địa, Vinamilk đã trở thành thương hiệu hàng đầu khu vực, khẳng định vị thế của sản
phẩm “Made in Vietnam” trên thị trường Mỹ - một trong những thị trường khó tính nhất
thế giới. Điều đó chứng minh rằng, trong kinh doanh hiện đại, yếu tố con người và năng
lực lãnh đạo chính là nhân tố quyết định cho sự phát triển bền vững. Thông qua bài thảo
luận này, nhóm không chỉ mong muốn củng cố kiến thức lý thuyết đã học trong môn Quản
trị học, mà còn rèn luyện tư duy phân tích, khả năng ứng dụng và nhìn nhận vấn đề từ góc
độ của một nhà lãnh đạo tương lai trong lĩnh vực kinh tế. 5 II) CƠ SỞ LÝ THUYẾT
2.1 Khái niệm và nguyên tắc lãnh đạo
2.1.1. Khái niệm và vai trò của lãnh đạo
Lãnh đạo là năng lực gây ảnh hưởng tích cực đến cá nhân hoặc tập thể nhằm thúc
đẩy họ tự nguyện thực hiện các mục tiêu của tổ chức. Trong môi trường quản trị hiện
đại, vai trò của lãnh đạo không chỉ dừng lại ở việc sử dụng quyền lực chính thức, mà
còn thể hiện ở khả năng tạo động lực, truyền cảm hứng và định hướng hành vi của
nhân viên theo tầm nhìn chiến lược của doanh nghiệp. Một nhà lãnh đạo hiệu quả cần
biết kết hợp hài hòa giữa năng lực chuyên môn, kỹ năng giao tiếp và phẩm chất đạo
đức để xây dựng niềm tin cũng như sự cam kết lâu dài của đội ngũ.
Về vai trò, lãnh đạo giữ vị trí trung tâm trong việc hiện thực hóa các mục tiêu của
tổ chức. Nếu hoạch định và tổ chức tạo ra khung chiến lược, thì lãnh đạo chính là cầu
nối giúp biến các kế hoạch đó thành hành động cụ thể. Nhà lãnh đạo giỏi còn có khả
năng tạo ra sức mạnh tinh thần cho tổ chức, khơi dậy sự nhiệt huyết, tinh thần trách
nhiệm và niềm tin của nhân viên đối với mục tiêu chung. Bên cạnh đó, lãnh đạo còn
đóng vai trò nâng cao năng lực làm việc của cá nhân và nhóm, thông qua việc định
hướng, huấn luyện và trao quyền phù hợp. Một khía cạnh quan trọng khác là lãnh đạo
giúp xây dựng bầu không khí làm việc tích cực, khuyến khích sự hợp tác, sáng tạo và
tôn trọng lẫn nhau trong tổ chức.
Từ những phân tích trên có thể thấy, chức năng lãnh đạo là yếu tố cốt lõi giúp tổ
chức vận hành hiệu quả, đồng thời là đòn bẩy chuyển hóa chiến lược thành hành động,
góp phần tạo nên lợi thế cạnh tranh và sự phát triển bền vững trong dài hạn. 6
2.1.2. Nguyên tắc lãnh đạo
Để hoạt động lãnh đạo đạt hiệu quả và phù hợp với mục tiêu của tổ chức, nhà quản
trị cần tuân thủ một số nguyên tắc cơ bản nhằm đảm bảo tính khoa học, công bằng và
nhất quán trong quá trình điều hành.
Trước hết, nguyên tắc đảm bảo sự kết hợp hài hòa giữa các mục tiêu nhấn mạnh
rằng lãnh đạo phải biết dung hòa giữa lợi ích của tổ chức và lợi ích cá nhân. Một quyết
định lãnh đạo hiệu quả cần hướng đến việc đạt được mục tiêu chung, nhưng đồng thời
vẫn tạo điều kiện để nhân viên phát triển, từ đó duy trì động lực và sự gắn bó lâu dài.
Có thể thấy, nguyên tắc trên chính là nền tảng giúp hoạt động lãnh đạo diễn ra
một cách khoa học, hiệu quả và mang tính bền vững, góp phần củng cố văn hóa tổ
chức và nâng cao năng lực cạnh tranh cho doanh nghiệp. 2.2. Phong cách lãnh đạo
Phong cách lãnh đạo là cách thức khá ổn định mà nhà quản trị gây ảnh hưởng đến
người thừa hành để thực hiện mục tiêu đã đặt ra. Có một số phong cách lãnh đạo như:
chuyên quyền, dân chủ, tự do.
Việc lựa chọn phong cách lãnh đạo hợp lý có ảnh hưởng lớn đến kết quả, hiệu quả
của hoạt động lãnh đạo.
2.2.1. Phong cách lãnh đạo dân chủ
Phong cách dân chủ là phong cách mà theo đó nhà quản trị chủ yếu sử dụng uy
tín cá nhân để đưa ra những tác động đến những người dưới quyền. Nói cách khác họ
ít sử dụng quyền lực hay uy tín chức vụ để tác động đến những người dưới quyền.
Thường động viên, khuyến khích sự tham gia, tin tưởng nhân viên. Phong cách này
phù hợp khi mọi người đều có chung sự hiểu biết cũng như đam mê và có thời gian để ra quyết định. 7
Đặc điểm cơ bản của phong cách lãnh đạo dân chủ: sử dụng hình thức động viên
khuyến khích, không đòi hỏi sự phục tùng tuyệt đối và thu nhập ý kiến của những người dưới quyền...
2.2.2. Các nhân tố ảnh hưởng đến việc lựa chọn phong cách lãnh đạo
a) Đặc điểm của nhà quản trị
Trình độ học vấn và kiến thức chuyên môn ảnh hưởng trực tiếp đến nhận thức về
vai trò và chức năng lãnh đạo. Nhà quản trị có nền tảng tri thức tốt sẽ lựa chọn
phong cách lãnh đạo phù hợp với đặc thù tổ chức và nhân sự.
Bên cạnh đó, kỹ năng và kinh nghiệm lãnh đạo quyết định khả năng vận dụng tri
thức, xử lý tình huống và ra quyết định hiệu quả. Kỹ năng được hình thành qua quá
trình hiểu biết, vận dụng, thực hành thường xuyên và đạt đến mức thành thạo.
Ngoài ra, phẩm chất đạo đức, thái độ và tính cách cũng tác động mạnh đến
phong cách lãnh đạo. Người lãnh đạo có đạo đức, bản lĩnh và phong thái tích cực sẽ
tạo dựng niềm tin và ảnh hưởng tích cực đến cấp dưới.
b) Đặc điểm của nhân viên
Năng lực làm việc của nhân viên ảnh hưởng lớn đến cách lãnh đạo điều hành. Khi
đội ngũ có trình độ, chuyên môn cao, nhà quản trị có thể áp dụng phong cách dân chủ
hoặc trao quyền; ngược lại, nếu năng lực hạn chế, lãnh đạo phải thiên về kiểm soát và
chỉ đạo. Kỳ vọng và mức độ trưởng thành của nhân viên cũng định hướng phong cách
lãnh đạo. Nhân viên có kinh nghiệm, tự chủ và trách nhiệm cao thường mong muốn
lãnh đạo hợp tác, tôn trọng ý kiến; trong khi nhóm nhân viên mới cần sự hướng dẫn
cụ thể hơn. Động cơ và động lực làm việc là yếu tố then chốt quyết định hiệu quả lãnh
đạo. Khi nhân viên có tinh thần tự nguyện, nhiệt huyết và tin tưởng vào lãnh đạo, việc
thực hiện mục tiêu chung sẽ thuận lợi hơn.
Đặc điểm của môi trường và tình huống lãnh đạo 8
Môi trường tổ chức và bối cảnh lãnh đạo ảnh hưởng trực tiếp đến việc lựa chọn
phong cách. Ví dụ, lãnh đạo trong khu vực công mang tính chính trị - hành chính sẽ
khác với lãnh đạo trong doanh nghiệp hướng thị trường.
Ngoài ra, mức độ phức tạp của tình huống và nguồn lực tổ chức (như công nghệ,
tài chính, nhân sự) cũng định hình phong cách lãnh đạo. Người lãnh đạo có nhiều
trải nghiệm và khả năng thích ứng tốt trong môi trường thay đổi thường có xu hướng
linh hoạt, dân chủ và sáng tạo hơn. 2.3. Động cơ
2.3.1. Khái niệm động cơ
Động cơ là một chức năng trung tâm của tiến trình lãnh đạo và quản trị, đóng vai
trò then chốt trong việc thúc đẩy và định hướng hành vi của người thừa hành nhằm
đạt được mục tiêu tổ chức. Về khái niệm, đây là những nhân tố nội tại hoặc ngoại tại
kích thích sự tự nguyện và lòng nhiệt tình của một cá nhân để thực hiện một hành
động hoặc đạt được một mục tiêu cụ thể.
Trong bối cảnh quản trị, động cơ thể hiện sự sẵn lòng, tự nguyện làm việc và hoàn
thành công việc ở mức độ cao của nhân viên. Về bản chất, động cơ là một trạng thái
tâm lý nội tại phức tạp, không thể quan sát trực tiếp. Do đó, động cơ chỉ có thể được
xác định gián tiếp thông qua việc quan sát và đánh giá sự nhiệt tình, tính tự nguyện
và kết quả công việc của nhân viên. Năng lực lãnh đạo của nhà quản trị chịu sự chi
phối bởi động cơ làm việc của cấp dưới , và khi cấp dưới có niềm tin vào người lãnh
đạo uy tín, việc thực hiện mục tiêu sẽ đạt hiệu quả cao.
2.3.2. Một số lý thuyết về động cơ trong lãnh đạo
Việc thấu hiểu các lý thuyết về động cơ là nền tảng để nhà quản trị lựa chọn
phương thức tác động và khuyến khích nhân viên một cách hiệu quả nhất, đảm bảo sự
kết hợp hài hòa giữa mục tiêu cá nhân và mục tiêu tổ chức. 9
a) Lý thuyết tâm lý xã hội
Lý thuyết tâm lý xã hội phát triển dựa trên nhận thức rằng các yếu tố con người
và các mối quan hệ xã hội trong môi trường làm việc có tác động lớn đến sự hăng hái
và động lực của người lao động. Nhóm lý thuyết này chuyển trọng tâm từ các yếu tố
kinh tế vật chất thuần túy sang các nhu cầu về mặt tinh thần, xã hội, sự công nhận và
sự thuộc về. Các nghiên cứu chỉ ra rằng sự tương tác xã hội và quan hệ cá nhân có
khả năng thúc đẩy động lực, nhất là khi con người thường kém hăng hái khi thực hiện
các công việc đơn điệu. Ứng dụng trong lãnh đạo đòi hỏi nhà quản trị phải chú trọng
xây dựng một môi trường làm việc tích cực, khuyến khích đối thoại, tương tác và hợp tác xã hội.
b) Lý thuyết hiện đại về động cơ
Nhóm lý thuyết hiện đại ra đời nhằm giải thích chi tiết và chuyên sâu hơn về cơ
chế hình thành động lực, đi sâu vào cấu trúc nhu cầu và quá trình nhận thức của con
người. Các lý thuyết này cung cấp mô hình phân tích chi tiết cho phép nhà quản trị
đưa ra quyết định động viên chính xác, vượt ra ngoài khuôn khổ các nhu cầu cơ bản. c) Thuyết nhu cầu Maslow
Thuyết nhu cầu Maslow do nhà tâm lý học Abraham Maslow phát triển, là một
mô hình nổi tiếng mô tả hệ thống nhu cầu của con người được sắp xếp theo trật tự thứ
bậc hình tháp năm tầng. Hệ thống nhu cầu được phân chia thành hai nhóm chính: nhu
cầu cơ bản và nhu cầu bậc cao. Nhu cầu cơ bản bao gồm Nhu cầu sinh lý và Nhu cầu
an toàn. Nhu cầu bậc cao bao gồm Nhu cầu xã hội, Nhu cầu được tôn trọng và cao
nhất là Nhu cầu tự hoàn thiện.
Nguyên tắc thúc đẩy của lý thuyết này là các nhu cầu ở cấp độ thấp phải được thỏa
mãn ở một mức độ nhất định trước khi nhu cầu ở cấp độ cao hơn trở thành động cơ
chính thúc đẩy hành vi. Về ý nghĩa quản trị, việc ứng dụng Thuyết Maslow đòi hỏi
nhà lãnh đạo phải nhận diện được cấp độ nhu cầu hiện tại đang chi phối nhân viên để 10
thiết kế hệ thống phần thưởng và chính sách động viên phù hợp. Để tạo ra động lực
bền vững, nhà lãnh đạo cần chú trọng cung cấp các cơ hội nhằm đáp ứng các nhu cầu
cấp cao như tự hoàn thiện và được tôn trọng. 2.4 Lãnh đạo nhóm
2.4.1. Khái niệm và vai trò của nhóm
Nhóm (Group hoặc Teamwork) trong công việc hay đội là môt tập thể các năm
nhân chia sẻ những chuẩn mực nhất định và có nỗ lực tập thể nhằm thỏa mãn nhu cầu
của mình thông qua việc thực hiện mục tiêu của nhóm.”
Nhóm là tập thể cá nhân (có thể là nhà quản trị hoặc nhân viên) liên kết với nhau
vì mục tiêu của nhóm mà qua đó đáp ứng nhu cầu/mục tiêu của mỗi thành viên. Các
thành viên nhóm phải tuân thủ những chuẩn mực được quy định bởi nhóm. Vai trò của nhóm
Vai trò của nhóm trong công việc thể hiện ở việc các thành viên hỗ trợ lẫn nhau
để hoàn thành nhiệm vụ chung, đồng thời tập hợp sức mạnh và nỗ lực tập thể nhằm
đạt được mục tiêu đặt ra. Nhóm không chỉ giúp mỗi cá nhân thỏa mãn nhu cầu và mục
tiêu riêng mà còn tạo ra sự gắn kết, phối hợp chặt chẽ giữa các thành viên trong tổ
chức. Nhờ đó, nhóm trở thành yếu tố quan trọng góp phần nâng cao hiệu quả hoạt
động và đảm bảo tổ chức đạt được mục tiêu chung một cách hiệu quả 2.4.2. Phân loại nhóm
Trong tổ chức, nhóm được chia thành nhóm chính thức và nhóm phi chính thức
dựa theo nguồn gốc hình thành và mục tiêu hoạt động.
Nhóm chính thức là nhóm được thành lập theo kế hoạch của tổ chức nhằm thực
hiện nhiệm vụ và mục tiêu doanh nghiệp. Mục tiêu của nhóm chính thức là đạt hiệu
quả, hoàn thành công việc và tạo giá trị tổ chức. Nhóm được hình thành thông qua 11
quyết định quản lý, với quyền lực và ảnh hưởng dựa trên chức vụ và quy định. Thông
tin trong nhóm sử dụng kênh chính thức, quan hệ giữa các thành viên chủ yếu theo
vai trò công việc, và việc kiểm tra tuân theo chuẩn mực, quy định tổ chức. Ví dụ:
phòng ban chức năng, nhóm dự án, nhóm M&A.
2.4.3 Vai trò của người lãnh đạo trong các giai đoạn phát triển nhóm
Bước 1 - Giai đoạn hình thành: Các thành viên thỏa thuận và chấp nhận nhau để
cùng làm việc. Nhà quản trị tạo sự đồng thuận về mục tiêu, nhiệm vụ, cơ cấu và quyền
hạn để nhóm bắt đầu hoạt động.
Bước 2 - Giai đoạn sóng gió: Xuất hiện mâu thuẫn khi thành viên chống lại sự
kiểm soát của nhóm. Lãnh đạo cần nhận dạng mâu thuẫn, tăng cường trao đổi thông
tin và áp dụng biện pháp phù hợp để ổn định nhóm.
Bước 3 - Giai đoạn chuẩn hóa: Mối quan hệ nhóm phát triển, các thành viên liên
kết chặt chẽ, cơ cấu nhóm vững chắc. Lãnh đạo tạo điều kiện hỗ trợ lẫn nhau, chia sẻ
thông tin và phối hợp hiệu quả.
Bước 4 - Giai đoạn thực hiện: Cơ cấu nhóm hoàn chỉnh, thành viên hiểu nhau và
thực hiện nhiệm vụ. Nhà quản trị tận dụng năng lực các thành viên để hoàn thành mục tiêu nhóm.
Bước 5 - Giai đoạn ngừng lại: Nhóm hoàn thành nhiệm vụ và chuẩn bị kết thúc.
Lãnh đạo đánh giá kết quả và kết thúc hoạt động theo quy định.
2.5 Giải quyết xung đột
2.5.1 Khái niệm và bản chất của xung đột
Khái niệm: Xung đột là sự bất đồng giữa hai hay nhiều bên (cá nhân hoặc nhóm),
khi mỗi bên đều cố gắng bảo vệ và buộc bên kia chấp nhận quan điểm của mình về
lợi ích hoặc giá trị liên quan. 12
Bản chất: Xung đột là hiện tượng không thể tránh khỏi trong tổ chức nhưng không
hoàn toàn tiêu cực. Mức độ xung đột vừa phải giúp thúc đẩy sáng tạo và cải tiến. Nếu
quá nhiều sẽ gây mất kiểm soát, giảm năng suất; nếu quá ít lại khiến tổ chức trì trệ.
Nhà quản lý cần nhận diện, kiểm soát và khai thác xung đột có lợi để biến nó thành động lực phát triển.
2.5.2 Phân loại xung đột trong tổ chức
Các loại xung đột trong tổ chức bao gồm: xung đột giữa các cá nhân, xung đột
giữa cá nhân với nhóm, xung đột giữa các nhóm và xung đột nội tại trong cá nhân.
Các loại xung đột này phản ánh những mâu thuẫn phát sinh ở nhiều cấp độ khác nhau
trong tổ chức - từ quan hệ cá nhân, tập thể đến nội tâm mỗi người và nếu được quản
lý hợp lý, chúng có thể trở thành động lực thúc đẩy thay đổi và phát triển.
Xung đột giữa các nhóm: mâu thuẫn giữa các nhóm chính thức với nhau, không
chính thức với nhau và giữa nhóm chính thức và nhóm phi chính thức... (các bộ phận,
nhóm với nhau,chính quyền với công đoàn...)
2.5.3 Cách thức giải quyết xung đột
Để xử lý mâu thuẫn, xung đột cần phải giải quyết các nguyên nhân gây ra chúng,
trong quản trị xung đột, nhà quản trị cần phải hành động trên nguyên tắc là “Phòng”
hơn “Chống”. Khi mâu thuẫn, xung đột xảy ra nhà quản trị có thể dùng một số phương
pháp chủ yếu sau: né tránh, xoa dịu, cưỡng bức, thỏa hiệp, giải quyết tận gốc rễ vấn đề mâu thuẫn
Giải quyết tận gốc rễ vấn đề mâu thuẫn:
Đây là phương pháp mà nhà quản trị và phía kia trong mâu thuẫn, xung đột công
nhận những quan điểm khác nhau với thái độ thiện chí, nghiêm túc tìm và hiểu rõ
nguyên nhân đích thực của mâu thuẫn, xung đột để tìm biện pháp, hành động mà các 13
bên chấp nhận được. Khác với những phương pháp nêu trên, phương pháp này cho
phép giải quyết triệt để toàn bộ các nguyên nhân của mâu thuẫn, xung đột.
Khi sử dụng phương pháp giải quyết mâu thuẫn, xung đột nhà quản trị cần phải
thực hiện các bước công việc sau:
Bước 1: Xác định vấn đề mâu thuẫn, xung đột theo nguyên lý mục tiêu.
Bước 2: Sau khi đã xác định được vấn đề, hãy xác định các cách giải quyết có thể
chấp nhận được đối với các bên.
Bước 3: Tập trung vào giải quyết các vấn đề chứ không phải vào phẩm chất cá nhân của người khác.
Bước 4: Hãy tạo bầu không khí tin cậy, tăng cường các quan hệ và trao đổi thông tin lẫn nhau.
Bước 5: Biết lắng nghe và quan tâm đúng mực đến quan điểm, lợi ích của bên kia III) LIÊN HỆ THỰC TIỄN
3.1 Giới thiệu về Công ty Cổ phần Sữa Việt Nam (Vinamilk)
3.1.1 Tổng quan về Công ty Cổ phần Sữa Việt Nam
Công ty Cổ phần Sữa Việt Nam (Vinamilk), tên giao dịch quốc tế là Vietnam
Dairy Products Joint Stock Company, được thành lập năm 1976 và hiện là doanh
nghiệp sản xuất sữa lớn nhất Việt Nam, đồng thời nằm trong Top 50 công ty sữa lớn
nhất thế giới. Khởi nguồn từ ba nhà máy sữa quốc doanh - Thống Nhất, Trường Thọ
và Dielac - Vinamilk đã trải qua quá trình cải cách và cổ phần hóa (hoàn tất năm
2003), từng bước hiện đại hóa quy trình sản xuất và xây dựng chuỗi giá trị khép kín
từ chăn nuôi - sản xuất - phân phối. 14
Hiện nay, Vinamilk hoạt động trong nhiều lĩnh vực như: sữa nước, sữa bột, sữa
đặc, sữa chua, kem, phô mai, nước giải khát và sản phẩm dinh dưỡng chuyên biệt.
Doanh nghiệp sở hữu 17 nhà máy hiện đại cùng 13 trang trại bò sữa đạt chuẩn Global
G.A.P., trải dài khắp Việt Nam và một số dự án đầu tư tại Lào, Campuchia, New
Zealand. Mạng lưới phân phối hơn 250.000 điểm bán lẻ và sản phẩm đã có mặt tại hơn 60 quốc gia.
Với tầm nhìn trở thành biểu tượng niềm tin hàng đầu Việt Nam về dinh dưỡng và
sức khỏe, Vinamilk đặt sứ mệnh cung cấp sản phẩm chất lượng quốc tế, góp phần
nâng cao tầm vóc Việt. Các giá trị cốt lõi gồm: Chính trực - Tôn trọng - Công bằng -
Tuân thủ - Đạo đức - Trách nhiệm được xem là kim chỉ nam cho mọi hoạt động quản
trị. Đặc biệt, năm 2014, Vinamilk mua lại 70% cổ phần Driftwood Dairy (Hoa Kỳ) -
một thương vụ mang tính bước ngoặt, khẳng định năng lực lãnh đạo chiến lược và mở
đường cho quá trình hội nhập quốc tế của thương hiệu Việt.
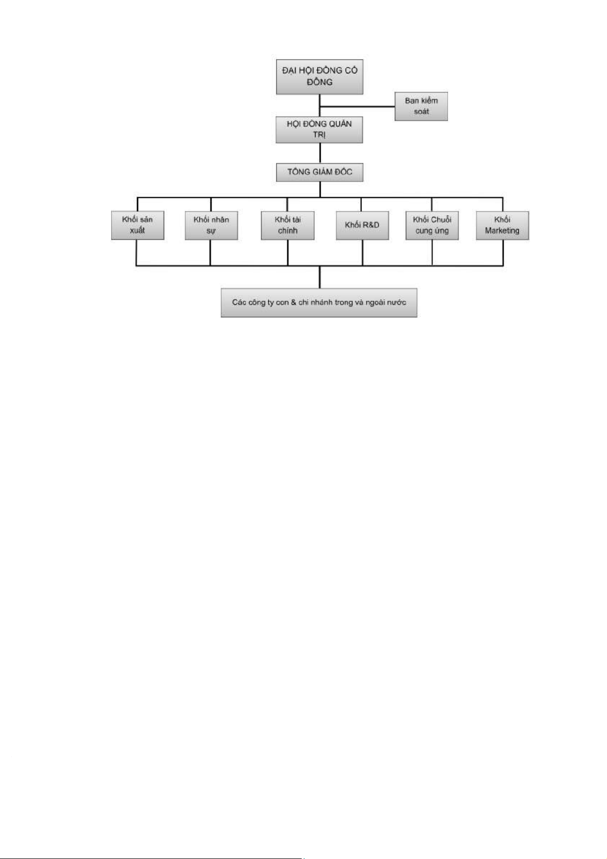
3.1.2 Cơ cấu tổ chức Công ty Cổ phần Sữa Việt Nam
Cơ cấu tổ chức của Vinamilk được xây dựng trên nguyên tắc hiệu quả - minh bạch
- linh hoạt, phù hợp với đặc thù của một tập đoàn quy mô lớn hoạt động toàn cầu. Mô
hình tổ chức của công ty là sự kết hợp giữa cơ cấu chức năng và phân quyền hiện đại,
bảo đảm kiểm soát tập trung nhưng vẫn khuyến khích phối hợp giữa các bộ phận.
Ở cấp cao nhất là Đại hội đồng cổ đông (ĐHĐCĐ) - cơ quan quyền lực tối cao,
bầu ra Hội đồng Quản trị (HĐQT), chịu trách nhiệm hoạch định chiến lược, giám sát
và ra quyết định về nhân sự, tài chính, đầu tư. Ban Tổng Giám đốc, đứng đầu là Tổng
Giám đốc, điều hành các hoạt động thường nhật, gồm các Phó Tổng Giám đốc phụ
trách từng mảng: sản xuất, kinh doanh, tài chính, marketing, nhân sự, chuỗi cung ứng
và phát triển quốc tế. Cơ chế phân quyền có kiểm soát được áp dụng rộng rãi, thể hiện
rõ tinh thần lãnh đạo theo mục tiêu (MBO) - gắn kết mục tiêu cá nhân với chiến lược toàn công ty. 15
Song song đó, Vinamilk có nhiều khối chức năng chuyên môn:
Khối sản xuất quản lý 17 nhà máy, đảm bảo chất lượng và năng suất theo tiêu chuẩn ISO 9001 và HACCP.
Khối tài chính - kế toán phụ trách quản trị vốn, đầu tư và ngân sách.
Khối marketing & thương hiệu xây dựng chiến lược sản phẩm, tiếp thị và nghiên cứu thị trường.
Khối nhân sự tập trung tuyển dụng, đào tạo và phát triển nguồn nhân lực.
Khối R&D nghiên cứu sản phẩm mới và công nghệ dinh dưỡng.
Khối chuỗi cung ứng tối ưu nguồn nguyên liệu và logistics.
Ngoài cấu trúc theo chức năng, Vinamilk còn phân cấp theo vùng địa lý, với các
chi nhánh Bắc - Trung - Nam và đơn vị quốc tế như Driftwood Dairy (Mỹ), Angkor 16
Dairy (Campuchia), Miraka (New Zealand). Mô hình này giúp công ty vừa kiểm
soát tập trung, vừa linh hoạt thích ứng từng thị trường.
Nhìn chung, cơ cấu tổ chức của Vinamilk thể hiện sự kết hợp hài hòa giữa tính
tập trung trong quản lý và tính linh hoạt trong vận hành, qua đó nâng cao hiệu quả
điều hành, tăng khả năng phản ứng với biến động thị trường và bảo đảm sự phát triển
bền vững của doanh nghiệp.
3.1.3 Một số chỉ tiêu kinh tế của Công ty Cổ phần Sữa Việt Nam (2014 - 2018)
Nhìn vào bảng trên, có thể thấy doanh thu thuần của Vinamilk tăng đều qua từng
năm, từ 36.000 tỷ đồng năm 2014 lên 52.629 tỷ đồng năm 2018, tương ứng mức tăng
trung bình khoảng 10%/năm - cao hơn mức trung bình ngành sữa Việt Nam (6-
7%/năm) trong cùng giai đoạn. Điều này cho thấy Vinamilk duy trì tốc độ tăng trưởng
vượt trội, khẳng định năng lực lãnh đạo chiến lược và khả năng mở rộng thị trường hiệu quả.
Giai đoạn 2014 - 2018, Vinamilk giữ vị thế dẫn đầu tuyệt đối trong ngành sữa
Việt Nam, với doanh thu thuần trung bình đạt 45.362 tỷ đồng, cao gần gấp đôi Dutch
Lady Việt Nam và gấp hai lần TH True Milk. Mức chênh lệch này phản ánh rõ năng 17
lực lãnh đạo chiến lược và khả năng chiếm lĩnh thị trường của Vinamilk thông qua
mở rộng danh mục sản phẩm và hệ thống phân phối toàn quốc.
Về vòng quay tài sản, Vinamilk đạt 1,55 lần, cao hơn trung bình ngành (1,36 lần),
cho thấy mỗi đồng tài sản tạo ra nhiều doanh thu hơn đối thủ. Điều này phản ánh khả
năng quản trị tài sản và đầu tư hiệu quả của ban lãnh đạo.
Vòng quay vốn của Vinamilk đạt 2,32 lần, cao hơn so với TH True Milk (2,05)
và Mộc Châu Milk (1,95). Đây là minh chứng cho hiệu quả sử dụng vốn vượt trội, thể
hiện năng lực hoạch định tài chính hợp lý và kiểm soát chi phí hiệu quả của công ty.
Vòng quay hàng tồn kho cũng ở mức cao nhất ngành (6,13 lần), vượt xa các đối
thủ như Dutch Lady (5,35) và Mộc Châu Milk (4,85). Điều này chứng tỏ Vinamilk
quản trị chuỗi cung ứng tốt hơn, giúp giảm chi phí lưu kho và tăng tốc độ luân chuyển
sản phẩm - yếu tố then chốt trong ngành hàng tiêu dùng nhanh.
Tổng thể, các chỉ tiêu kinh tế cho thấy Vinamilk vượt trội ở hầu hết khía cạnh so
với trung bình ngành và các doanh nghiệp sữa lớn khác. Kết quả này phản ánh rõ chức
năng lãnh đạo hiệu quả trong hoạch định chiến lược, tổ chức sản xuất, phân bổ nguồn
lực và kiểm soát vận hành - những yếu tố nền tảng giúp doanh nghiệp duy trì vị thế
dẫn đầu và tăng trưởng bền vững.
3.2 Mô tả tình huống liên hệ
Năm 2013, trong bối cảnh tình hình kinh tế còn gặp nhiều khó khăn và thị trường
sữa nội địa cạnh tranh gay gắt, ban lãnh đạo Công ty Cổ phần Sữa Việt Nam đã thể
hiện tư duy lãnh đạo chiến lược khi lựa chọn một hướng đi táo bạo. Vinamilk quyết
định thâu tóm Driftwood Dairy Holdings Corporation - một nhà máy sản xuất sữa ở
Hoa Kỳ đang gặp khủng hoảng tài chính và liên tục làm ăn thua lỗ.
Ngày 06/12/2013, Bộ Kế hoạch và Đầu tư cấp giấy chứng nhận đầu tư số
663/BKHĐT-ĐTRNN cho Công ty Cổ phần Sữa Việt Nam về việc Công ty mua cổ 18
phần chi phối (70%) tại Driftwood Dairy Holding Corporation. Ngày 31/12/2013,
Vinamilk hoàn tất việc mua lại 70% vốn cổ phiếu của Tập đoàn này, với tổng khoản
thanh toán là 7 triệu USD. Tuy nhiên phải đến ngày 19/5/2016, Công ty Cổ phần Sữa
Việt Nam mới nhận được giấy chứng nhận đầu tư ra nước ngoài số 201600140 do Bộ
Kế hoạch và Đầu tư cấp, phê duyệt tăng vốn đầu tư thêm 3 triệu USD vào Driftwood
Dairy Holdings Corporation. Ngày 30/6/2016, Vinamilk tiến hành mua nốt 30% cổ
phần còn lại và nâng tổng số vốn đầu tư lên 10 triệu USD, từ đó chính thức nắm quyền
sở hữu Tập đoàn này. Từng bước đi của Vinamilk đều thể hiện sự thận trọng và quyết
liệt, thể hiện phong cách lãnh đạo dựa trên nguyên tắc kiểm soát rủi ro.
Công ty Cổ phần Sữa Việt Nam quyết định mua lại Driftwood Dairy Holdings
Corporation với mục tiêu mở rộng hoạt động ra thị trường quốc tế và từng bước xây
dựng hệ thống đầu tư toàn cầu, thay vì chỉ phụ thuộc vào thị trường nội địa. Mặc dù
tại thời điểm mua lại, Driftwood Dairy đang trong giai đoạn thua lỗ, nhưng đây vẫn
là nhãn hiệu sữa có lịch sử lâu đời và đang là một trong những đơn vị cung cấp sữa
học đường chính ở vùng Nam California. Việc Vinamilk nhận diện được tiềm năng
ẩn sau khó khăn của doanh nghiệp này thể hiện tầm nhìn chiến lược và khả năng đánh
giá sắc bén của ban lãnh đạo, giúp doanh nghiệp nắm bắt lợi thế trong đàm phán và
nhanh chóng định hướng để đưa Driftwood Dairy vượt qua thách thức.
Mỹ được mệnh danh là cường quốc về sản xuất và chế biến sữa với hàng ngàn
thương hiệu cạnh tranh khác nhau đã tồn tại từ lâu. Điều này khiến Vinamilk gặp
không ít khó khăn khi thâm nhập vào một thị trường mới. Do phải tuân thủ các quy
định pháp lý chặt chẽ và những tiêu chuẩn an toàn thực phẩm nghiêm ngặt cùng với
sự khác biệt trong thị hiếu tiêu dùng, Vinamilk buộc phải nghiên cứu thị trường và
điều chỉnh quy trình sản xuất để sản phẩm phù hợp hơn với người tiêu dùng Mỹ.
Sau khi toàn quyền sở hữu Driftwood Dairy Holdings Corporation, Công ty Cổ
phần Sữa Việt Nam đã có quyết định sáng suốt khi lựa chọn giữ nguyên đội ngũ quản
lý và nhân viên Driftwood Dairy nhằm đảm bảo tính ổn định và tránh gây xáo trộn
trong giai đoạn chuyển tiếp. Cuối tháng 6/2016, Vinamilk đã chủ động quảng bá 19
thương hiệu Việt trên thị trường quốc tế bằng việc giới thiệu hai sản phẩm sữa đặc và
creamer đặc tại Hội chợ Summer Fancy Food Show ở New York. Sự kiện này gắn
liền với chiến lược mở rộng thị trường, “vươn ra toàn cầu - nhưng mang bản sắc Việt”
của Vinamilk với mục tiêu đưa sản phẩm "made in Vietnam" lên các kệ siêu thị tại Mỹ.
Vào năm 2016, Vinamilk đã trở thành doanh nghiệp Việt Nam đầu tiên sở hữu
toàn bộ một công ty sữa tại Mỹ qua đó khẳng định vị thế thương hiệu trên thị trường
quốc tế và củng cố niềm tin của người tiêu dùng trong nước. Nhờ chiến lược đầu tư
hợp lý và sự quản lý bài bản, Vinamilk đã vực dậy được Driftwood Dairy giúp công
ty con này duy trì ổn định trở lại, đạt được lợi nhuận tăng trưởng đều qua từng năm
từ đó lấy lại vị thế trên thị trường sữa nước Mỹ. Đến năm 2024, Vinamilk tiếp tục
khẳng định năng lực lãnh đạo khi 12 năm liên tiếp nằm trong Top 50 Công ty niêm
yết tốt nhất, đồng thời là đại diện duy nhất của ngành sữa và hàng tiêu dùng nhanh đạt
được kỷ lục này - minh chứng cho tư duy lãnh đạo bền vững, dám đổi mới và tạo dựng giá trị lâu dài.
3.3 Phân tích tình huống:
3.3.1. Phân tích Nguyên tắc lãnh đạo đảm bảo sự kết hợp hài hòa giữa các mục
tiêu được thể hiện trong tình huống Vinamilk - Driftwood Dairy
Trong khoa học quản trị hiện đại, nguyên tắc đảm bảo sự kết hợp hài hòa giữa các
mục tiêu được xem là nền tảng quan trọng trong hoạt động lãnh đạo. Nguyên tắc này
yêu cầu nhà lãnh đạo phải biết dung hòa giữa mục tiêu tổ chức, mục tiêu cá nhân và
lợi ích của các bên liên quan. Mỗi tổ chức đều có nhiều cấp độ mục tiêu: mục tiêu
chiến lược (tăng trưởng, mở rộng thị trường), mục tiêu tác nghiệp (hiệu suất, chất
lượng), và mục tiêu xã hội (trách nhiệm cộng đồng, phát triển bền vững). Nếu người
lãnh đạo chỉ tập trung vào lợi ích kinh tế ngắn hạn mà bỏ qua yếu tố con người hoặc
các giá trị xã hội, doanh nghiệp có thể đạt lợi nhuận trước mắt nhưng lại đánh mất sự
gắn kết và niềm tin lâu dài. Do đó, vai trò của nhà lãnh đạo là điều tiết và kết nối các 20