



















Preview text:
TRƯỜNG ĐẠI HỌC THƯƠNG MẠI
KHOA KINH TẾ VÀ KINH DOANH QUỐC TẾ BÀI THẢO LUẬN
QUẢN TRỊ CHUỖI CUNG ỨNG
ĐỀ TÀI: VẼ MÔ HÌNH CHUỖI CUNG ỨNG CỦA
ACECOOK. TÌM HIỂU THÀNH CÔNG VÀ THÁCH
THỨC CỦA CHUỖI CUNG ỨNG ĐÓ
Giảng viên: Phạm Thị Huyền Nhóm thực hiện: Nhóm 9
Mã lớp học phần: 2316BLOG1721 MỤC LỤC
LỜI MỞ ĐẦU . . . . . . . . . . . . . . . . . . . . . . . . . . . . . . . . . . . . . . . . . . . . . . . . . . . . . . . . . . . . . . . . . . . . . . . 3
PHẦN 1: CƠ SỞ LÝ THUYẾT . . . . . . . . . . . . . . . . . . . . . . . . . . . . . . . . . . . . . . . . . . . . . . . . . . . . . . . . . 4
I. KHÁI QUÁT CHUỖI CUNG ỨNG . . . . . . . . . . . . . . . . . . . . . . . . . . . . . . . . . . . . . . . . . . . . . . . 4
1. Khái niệm CCU . . . . . . . . . . . . . . . . . . . . . . . . . . . . . . . . . . . . . . . . . . . . . . . . . . . . . . . . . . . . . . 4
2. Mô hình chuỗi cung ứng và các thành viên cơ bản . . . . . . . . . . . . . . . . . . . . . . . . . . . . . . . . . 4
II. QUẢN TRỊ CHUỖI CUNG ỨNG . . . . . . . . . . . . . . . . . . . . . . . . . . . . . . . . . . . . . . . . . . . . . . . 8
1. Khái niệm . . . . . . . . . . . . . . . . . . . . . . . . . . . . . . . . . . . . . . . . . . . . . . . . . . . . . . . . . . . . . . . . . . . 8
2. Mục tiêu quản trị chuỗi cung ứng . . . . . . . . . . . . . . . . . . . . . . . . . . . . . . . . . . . . . . . . . . . . . . . 8
PHẦN 2. MÔ HÌNH CHUỖI CUNG ỨNG CỦA ACECOOK . . . . . . . . . . . . . . . . . . . . . . . . . . . . . . . 10
I. GIỚI THIỆU VỀ CÔNG TY CỔ PHẦN ACECOOK VIỆT NAM . . . . . . . . . . . . . . . . . . . . . 10
II. MÔ HÌNH CHUỖI CUNG ỨNG CỦA ACECOOK . . . . . . . . . . . . . . . . . . . . . . . . . . . . . . . . . 12
III. MÔ TẢ MÔ HÌNH CHUỖI CUNG ỨNG CỦA ACECOOK . . . . . . . . . . . . . . . . . . . . . . . . 13
1. Nguồn cung cấp . . . . . . . . . . . . . . . . . . . . . . . . . . . . . . . . . . . . . . . . . . . . . . . . . . . . . . . . . . . . . . . 13
2. Năng lực sản xuất . . . . . . . . . . . . . . . . . . . . . . . . . . . . . . . . . . . . . . . . . . . . . . . . . . . . . . . . . . . . . 15
3. Mạng lưới phân phối . . . . . . . . . . . . . . . . . . . . . . . . . . . . . . . . . . . . . . . . . . . . . . . . . . . . . . . . . . . 18
4. Thị trường tiêu thụ. . . . . . . . . . . . . . . . . . . . . . . . . . . . . . . . . . . . . . . . . . . . . . . . . . . . . . . . . . . . 20
PHẦN 3. PHÂN TÍCH MỤC TIÊU, THÀNH CÔNG, THÁCH THỨC VÀ ĐỀ XUẤT GIẢI PHÁP
CHO CHUỖI CUNG ỨNG CỦA ACECOOK . . . . . . . . . . . . . . . . . . . . . . . . . . . . . . . . . . . . . . . . . . . . 22
I. MỤC TIÊU . . . . . . . . . . . . . . . . . . . . . . . . . . . . . . . . . . . . . . . . . . . . . . . . . . . . . . . . . . . . . . . . . . 22
II. THÀNH CÔNG VÀ THÁCH THỨC . . . . . . . . . . . . . . . . . . . . . . . . . . . . . . . . . . . . . . . . . . . . . 23
1. Thành công . . . . . . . . . . . . . . . . . . . . . . . . . . . . . . . . . . . . . . . . . . . . . . . . . . . . . . . . . . . . . . . . . . . 23
2. Thách thức . . . . . . . . . . . . . . . . . . . . . . . . . . . . . . . . . . . . . . . . . . . . . . . . . . . . . . . . . . . . . . . . . . . 26
III. ĐỀ XUẤT GIẢI PHÁP CHO CHUỖI CUNG ỨNG CỦA ACECOOK . . . . . . . . . . . . . . . . . . 28
PHẦN KẾT LUẬN . . . . . . . . . . . . . . . . . . . . . . . . . . . . . . . . . . . . . . . . . . . . . . . . . . . . . . . . . . . . . . . . . . 32
TÀI LIỆU THAM KHẢO . . . . . . . . . . . . . . . . . . . . . . . . . . . . . . . . . . . . . . . . . . . . . . . . . . . . . . . . . . . . 33 2 LỜI MỞ ĐẦU
Trên thị trường hiện nay việc tạo dựng lợi thế cạnh tranh ngày càng trở nên khó
khăn, yêu cầu các doanh nghiệp cần tập trung vào các yếu tố dài hạn để tạo nên sự bền
vững cho lợi thế cạnh tranh chứ không chỉ tập chung vào các yếu tố cạnh tranh ngắn hạn
như: sản phẩm, quảng cáo, khuyến mãi,….bởi lẽ những yếu tố này rất dễ dàng để các đối
thủ khác làm theo. Một trong những yếu tố quan trọng mà doanh nghiệp cần tập trung phát
triển để duy trì lợi thế cạnh tranh dài hạn đó chính là chuỗi cung ứng. Trong bài thảo luận
lần này nhóm 9 chúng em xin được trình bày khái quát về Chuỗi cung ứng của Công ty Cổ
phần Acecook Việt Nam. Chúng ta sẽ cùng nhau tìm hiểu về mô hình, mục tiêu, ưu nhược
điểm, sự thành công của Chuỗi cung ứng này đồng thời tìm hiểu về cách vận hành chiến
lược của công ty trong bối cảnh thị trường cạnh tranh gay gắt của nhiều đối thủ trong và
ngoài nước qua đó đề xuất một số giải pháp để khắc phục những hạn chế, nâng cao hơn
nữa hiệu quả của Chuỗi. 3
PHẦN 1: CƠ SỞ LÝ THUYẾT
I. KHÁI QUÁT CHUỖI CUNG ỨNG
1. Khái niệm CCU
Chuỗi cung ứng là tập hợp các doanh nghiệp hoặc tổ chức tham gia trực tiếp và gián
tiếp vào các quá trình tạo ra, duy trì và phân phối 1 loại sản phẩm nào đó cho thị trường
Mỗi chuỗi cung ứng gắn liền với một loại sản phẩm và một thị trường mục tiêu cụ
thể, đồng thời vận hành như một thực thể độc lập để đáp ứng nhu cầu thị trường và mang
lại lợi ích tổng thể cho mọi thành viên trong chuỗi. Về cơ bản các thành viên chuỗi cung
ứng là các tổ chức kinh doanh độc lập, do đó để tạo ra sự thống nhất họ liên kết với nhau
bằng nhiều dòng chảy và các mối quan hệ, từ đơn giản đến phức tạp, từ trực tiếp và gián
tiếp. Có 3 dòng chảy chính là dòng vật chất, dòng tài chính và dòng thông tin •
Dòng vật chất: Con đường dịch chuyển của vật liệu, bán thành phẩm. hàng hóa và
dịch vụ từ nhà cung cấp tới khách hàng, đảm bảo đúng và đủ về số lượng cũng như chất lượng. •
Dòng tài chính. Thể hiện các hoạt động thanh toán của khách hàng với nhà cung
cấp, bao gồm các giao dịch tín dụng, các quá trình thanh toán và ủy thác, các dàn
xếp về trao đổi quyền sở hữu. •
Dòng thông tin: Dòng giao và nhận của các đơn đặt hàng, theo dõi quá trình dịch
chuyển của hàng hóa, chứng từ giữa người gửi và người nhận, thể hiện sự trao đổi
thông tin hai chiều và đa chiều giữa các thành viên, kết nối các nguồn lực tham gia
chuỗi cung ứng, giúp chuỗi cung ứng vận hành một cách hiệu quả.
2. Mô hình chuỗi cung ứng và các thành viên cơ bản 4
Thuật ngữ “chuỗi cung ứng" gợi lên hình ảnh sản phẩm/dịch vụ đi chuyển từ nhà
cung cấp đến nhà sản xuất, qua nhà phân phối, đến nhà bán lẻ và tới tay khách hàng dọc
theo chuỗi cung ứng, đi kèm với dòng thông tin và tài chính.
Các thành viên cơ bản (trực tiếp) của chuỗi bao gồm các nhóm: Nhà cung cấp, nhà
sản xuất, nhà phân phối bán buôn, nhà bán lẻ. Hỗ trợ cho các công ty này là các nhà cung
cấp dịch vụ vận chuyển, kho bãi, thiết kế sản phẩm, tư vấn thủ tục hải quan, dịch vụ công nghệ thông tin…
( Nguồn: Giáo trình quản trị Chuỗi cung ứng trường Đại học Thương Mại)
2.1. Nhà cung cấp
Là các tổ chức cung cấp các yếu tố đầu vào như hàng hóa, nguyên liệu, bán thành
phẩm, dịch vụ cho các doanh nghiệp trong chuỗi cung ứng và tập trung vào 2 nhóm chính:
▪ Nhà cung cấp nguyên vật liệu thô: Chuỗi cung ứng bắt đầu từ những vật liệu thô,
được khai thác từ dưới lòng đất như quặng sắt, dầu mỏ, gỗ và nông sản. Họ có thể
là các môn khai khoáng cung cấp nguyên liệu cho ngành luyện kim, có thể là các
nông trại chăn nuôi, trồng trọt hay đánh bắt hải sản cung cấp nguyên liệu cho ngành
chế biến thực phẩm; các giếng dầu cung cấp nguyên liệu cho ngành hóa chất hoặc chế biến hạt nhựa.
▪ Nhà cung cấp bán thành phẩm: Từ quặng sắt, các công ty thép sẽ chế tạo thành các
loại thép tròn, thép thanh, thép tắm với kích cỡ và tinh chất khác nhau để phục vụ
cho ngành xây dựng hoặc công nghiệp chế tạo. Từ cây đay, các nhà máy sẽ sản xuất 5
ra bột giấy để phục vụ cho ngành giấy in, giấy bao bì. Từ trang trại, các nông hộ sẽ
cung cấp sữa bò tươi cho các nhà máy chế biến sữa.
Theo cách nhìn rộng hơn, mọi thành viên trong chuỗi cung ứng cũng đều được gọi
là các nhà cung cấp, các thành viên đứng trước là nhà cung cấp của thành viên đứng sau.
Vì vậy nhà sản xuất cũng được gọi là nhà cung cấp của doanh nghiệp bán buôn hay bán lẻ.
Nhà bán buôn là nhà cung cấp của doanh nghiệp bán lẻ, nhà bán lẻ là nhà cung cấp của
NTD cuối. Do đó, khái niệm chuỗi cung ứng tổng thể còn được hiểu là một tập hợp các
nhà cung cấp hợp tác với nhau để cung ứng một loại hàng hóa phục vụ một thị trường mục tiêu nhất định.
2.2. Nhà sản xuất
Là các doanh nghiệp thực hiện chức năng tạo ra hàng hóa cho chuỗi cung ứng. Họ
sử dụng nguyên liệu và các bản thành phẩm của các công ty khác để sản xuất ra thành phẩm
hay các sản phẩm cuối cùng, nhờ đó NTD có thể sử dụng một cách thuận tiện, dễ dàng.
Các sản phẩm cuối hay thành phẩm có thể là các sản phẩm hữu hình như hộp sữa tươi tiệt
trùng, chai nước giải khát có gas, lon nước ép trái cây, điện thoại thông minh hay máy tính
bảng. Cũng có thể là dịch vụ như âm nhạc, phim truyền hình, phần mềm xử lý dữ liệu hay
bản vẽ thiết kế công trình nếu nhà sản xuất là một công ty sản xuất dịch vụ. Tùy thuộc vào
loại sản phẩm và đặc điểm của công nghiệp chế tạo mà sản xuất được phân chia thành
nhiều khâu khác nhau. Các khâu sản xuất chế tạo linh kiện và bán thành phẩm cũng có thể
được coi là nhà sản xuất, hoặc nhà cung cấp, tùy thuộc vào mức độ sở hữu của tổ chức và
cách phân chia công việc trong chuỗi cung ứng.
2.3. Nhà phân phối
Còn gọi là doanh nghiệp bán buôn, thực hiện chức năng duy trì và phân phối hàng
hóa trong chuỗi cung ứng. Nhà bán buôn mua hàng từ các nhà sản xuất với khối lượng lớn
và bán lại cho các nhà bán lẻ hoặc các doanh nghiệp khác để sử dụng vào mục đích kinh
doanh. Đối với các nhà sản xuất, bán buôn là nơi điều phối và cân bằng cung cầu trên thị
trường bằng cách dự trữ hàng hóa và thực hiện các hoạt động tìm kiếm và phục vụ khách 6
hàng. Đối với bản lẻ, các nhà bán buôn thực hiện t chức năng dự trữ và tổ chức mặt hàng
đa dạng để đáp ứng yêu cầu của thang lĩnh bán lẻ rộng khắp, bao trùm đúng thời gian và địa điểm.
2.4. Nhà bán lẻ
Là các doanh nghiệp có chức năng phân chia hàng hóa và bán hàng cho người tiêu
dùng cuối. Bán lẻ thường mua hàng từ nhà bán buôn hoặc mua trực tiếp từ nhà sản xuất để
bán tới tay người tiêu dùng cuối cùng. Đặc điểm mua hàng của người tiêu dùng thường là
số lượng nhỏ, cơ cấu phức tạp và tần số mua lặp lại nhiều lần trong tuần/tháng/năm. Doanh
nghiệp bán lẻ phối hợp nhiều yếu tố như: mặt hàng đa dạng phong phú, giá cả phù hợp.
tiện ích và thoải mái trong mua sắm. để thu hút khách hàng tới các điểm bán của mình.
2.5. Nhà cung cấp dịch vụ
Đây là nhóm các thành viên hỗ trợ, tham gia gián tiếp vào chuỗi cung ứng và cung
cấp các loại hình dịch vụ khác nhau cho các thành viên chính trong chuỗi. Các doanh nghiệp
dịch vụ đóng góp những lợi ích thiết thực cho chuỗi cung ứng qua nỗ lực giúp các thành
viên chính trong chuỗi có thể mua sản phẩm ở nơi họ cần, cho phép người mua và người
bán giao tiếp một cách hiệu quả, giúp doanh nghiệp phục vụ các thị trường xa xôi, giúp tiết
kiệm chi phí trong vận tải nội địa và quốc tế, giúp phục vụ tốt khách hàng với tổng chi phí
thấp nhất có thể. Nhờ những năng lực chuyên môn hóa cao với các tài sản, thiết bị đặc thù
họ có thể thực hiện các dịch vụ hiệu quả hơn ở một mức giá hợp lý hơn so với việc các
doanh nghiệp sản xuất, phân phối, bán lẻ, hay khách hàng tự làm.
2.6. Khách hàng
Khách hàng là thành tố quan trọng nhất của chuỗi cung ứng, vì không có khách hàng
thì không cần tới chuỗi cung ứng và các hoạt động kinh doanh. Mục đích then chốt của bất
kỳ chuỗi nào là để thỏa mãn nhu cầu khách hàng trong tiến trình tạo ra lợi nhuận cho chính
nó. Các hoạt động của chuỗi cung ứng bắt đầu với đơn đặt hàng cung ứng của khách hàng
là người tiêu dùng cuối và kết thúc khi họ nhận được hàng hóa và thanh toán theo giá trị đơn đặt hàng. 7
Khách hàng của chuỗi cung ứng được chia làm hai nhóm là người tiêu dùng
(consumers) và khách hàng tổ chức (organizations). Hai nhóm khách hàng này có vai trò
hoàn toàn khác nhau. Khách hàng tổ chức là các thành viên chuỗi cung ứng hay mọi thành
viên chuỗi cung ứng luôn là khách hàng tổ chức của các thành viên mà nó đứng sau. Họ
đóng vai trò “kép” vừa là khách hàng, vừa là nhà cung cấp trong các mối quan hệ giao dịch
diễn ra trong chuỗi cung ứng. Trong khi đó khách hàng cá nhân hay NTD không phải là
thành viên chuỗi cung ứng, họ không tham dự với tư cách là nhà cung cấp mà có vai trò là
mục đích của chuỗi cung ứng.
II. QUẢN TRỊ CHUỖI CUNG ỨNG
1. Khái niệm
SCM là quá trình cộng tác (hoặc tích hợp) các doanh nghiệp và hoạt động khác nhau
vào quá trình tạo ra, duy trì và phân phối một loại sản phẩm nhất định tới thị trường nhằm
đáp ứng nhu cầu khách hàng và mang lại lợi ích cho các doanh nghiệp trong chuỗi cung ứng
Về bản chất, SCM tập trung vào việc phối hợp một cách hiệu quả tất cả các thành
viên và các hoạt động của họ vào mục tiêu chung, các hoạt động này được thực hiện ở tất
cả các bậc quân trị chiến lược, chiến thuật và tác nghiệp. •
Bậc chiến lược: đưa ra các quyết định lâu dài và khó thay đổi đối với doanh nghiệp.
Ví dụ như quyết định về mạng lưới kho bãi, cơ sở sản xuất hay lựa chọn đối tác chủ đạo. •
Bậc chiến thuật: là những quyết định trong thời hạn một năm hoặc một quý. Như
quyết định nguồn hàng, quy trình sản xuất, chính sách dự trữ và mức DVKH. •
Bậc tác nghiệp: liên quan đến các quyết định hàng tháng, hàng ngày. Ví dụ như thời
gian biểu cho xưởng sản xuất, lộ trình giao hàng của xe tải…
2. Mục tiêu quản trị chuỗi cung ứng 8
Mục tiêu tối thượng của SCM là tối đa hóa toàn bộ giá trị (Value) chuỗi cung ứng.
Đối với hầu hết các chuỗi cung ứng, giá trị của chuỗi tạo ra có liên quan mật thiết đến lợi
nhuận chuỗi cung ứng (Supply chain surplus) tạo ra. Giá trị hay lợi nhuận của một chuỗi
cung ứng chỉ có được từ nguồn thu nhập duy nhất là dòng tiền mặt của khách hàng. Giá trị
này được tạo ra từ sự chênh lệch giữa doanh thu bán sản phẩm và chi phí trong toàn bộ
chuỗi cung ứng sản phẩm. Cũng là khoản chênh lệch giữa giá trị sản phẩm mà khách hàng
mua gọi là giá trị khách hàng (Customer value) với tổng chi phí phát sinh trong chuỗi để
đáp ứng nhu cầu khách hàng. 9
PHẦN 2. MÔ HÌNH CHUỖI CUNG ỨNG CỦA ACECOOK
I. GIỚI THIỆU VỀ CÔNG TY CỔ PHẦN ACECOOK VIỆT NAM
❖ Lịch sử hình thành và phát triển
Công ty Cổ phần Acecook Việt Nam được thành lập vào ngày 15/12/1993 và chính
thức đi vào hoạt động từ năm 1995. Gần 30 năm hình thành và phát triển, thương hiệu
Acecook không ngừng lớn mạnh trở thành công ty thực phẩm tổng hợp hàng đầu, luôn
đứng vững trong thị trường Việt Nam. Đến nay Công ty Cổ phần Acecook Việt Nam được
coi là cái tên hàng đầu trong lĩnh vực thực phẩm đóng gói với vị trí thứ 2 trong Top 10
Công ty thực phẩm uy tín năm 2020 - nhóm ngành Thực phẩm đóng gói, gia vị, dầu ăn (Vietnam Report).
Tiền thân là Công ty liên doanh Vifon Acecook, hợp tác theo tỷ lệ góp vốn 60:40
giữa nhà đầu tư Nhật Bản Acecook Co., Ltd và đối tác Việt Nam là Công ty kỹ nghệ thực
phẩm Việt Nam (Vifon). Triết lý kinh doanh của Acecook Việt Nam: “Thông qua con
đường ẩm thực để cống hiến cho xã hội Việt Nam”.
Sứ mệnh: “Cung cấp sản phẩm/dịch vụ chất lượng cao mang đến Sức khỏe - An
toàn - An tâm cho khách hàng”. Tầm nhìn: “Trở thành doanh nghiệp sản xuất thực phẩm
hàng đầu Việt Nam có đủ năng lực quản trị để thích ứng với quá trình toàn cầu hóa”. Giá
trị cốt lõi của Acecook chính là Cook Happiness với mục tiêu trở thành tập đoàn thực phẩm
hàng đầu không chỉ ở Việt Nam mà còn vươn xa ra thế giới, Acecook Việt Nam cam kết
trong tương lai sẽ tiếp tục nghiên cứu và đưa ra thị trường những sản phẩm đa dạng với
chất lượng cao hơn, ngon hơn, tạo ra một nét văn hóa ẩm thực ngày càng cao của khách
hàng và góp phần phát triển ngành thực phẩm tại Việt Nam. 10
Hình 1. Logo của Công ty
❖ Tình hình hoạt động kinh doanh
Ngành nghề kinh doanh: Mì ăn liền, phở, miến, bún, ...
Sau hành trình gần 30 năm phát triển, Acecook đã thâu tóm phần lớn thị phần mì ăn
liền Việt Nam. Có thời điểm chiếm đến 50% thị phần. Tuy nhiên, do sự xuất hiện của một
số đối thủ, Acecook ước tính chỉ còn khoảng ⅓ thị phần tiêu thụ mì gói trong nước cuối năm 2021.
Tuy nhiên, doanh thu của Acecook vẫn dẫn đầu và có xu hướng tăng. Từ 2019,
doanh thu tăng từ 10.000 tỷ lên 12.200 tỷ vào năm 2021. Tốc độ tăng trưởng doanh thu đạt
khoảng 7,3%/năm. Lợi nhuận sau thuế đạt 11.4% (2021). Chưa kể, Acecook hiện có 11
nhà máy quy mô lớn khắp cả nước. Các sản phẩm của thương hiệu Acecook chất lượng
cao được sản xuất theo công nghệ Nhật Bản tiên tiến. Nó đã có mặt khắp 63 tỉnh thành và
được xuất khẩu sang khoảng 40 quốc gia. Với mục tiêu trở thành Tập đoàn thực phẩm hàng
đầu, Acecook không ngừng cải thiện và nâng cao chất lượng sản phẩm. Do đó, đạt được
rất nhiều thành tựu như: Hàng Việt Nam chất lượng cao, Giải thưởng sao vàng đất Việt,
Huân chương lao động hạng và hiện đang trở thành thành viên của hiệp hội mì thế giới. 11
Hình 2. Doanh thu của các doanh nghiệp mì gói từ 2018-2021
II. MÔ HÌNH CHUỖI CUNG ỨNG CỦA ACECOOK
❖ Mục tiêu chuỗi cung ứng
Xuất phát là một doanh nghiệp đến từ Nhật Bản, được sở hữu công nghệ được
chuyển giao hoàn toàn từ công ty mẹ, lại phát triển tại một quốc gia tiêu thụ mì đứng thứ 5
trên thế giới, Acecook Việt Nam đặt mục tiêu trong 5 năm (2016-2021) tiếp tục đưa ngành
hàng mì gói phát triển qua việc tích cực cung cấp thông tin hiểu đúng về mì ăn liền đến
người tiêu dùng, phát triển các sản phẩm mới theo hướng dinh dưỡng và mở rộng xuất khẩu.
Từ đó, Acecook đã xây dựng hệ thống quản trị chuỗi cung ứng SCM, là giải pháp
quản lý tối ưu hóa tổng thể trong điều phối thành phẩm, bán thành phẩm, nguyên vật liệu
thông qua quá trình chia sẻ thông tin về đặt hàng, tồn kho, bán hàng, kho vận giữa công ty và khách hàng. 12
Acecook Việt Nam hợp tác với Công ty TNHH Fujitsu để xây dựng hệ thống
Logistic, ứng dụng gói phần mềm SCM (L-Series) của Công ty NTT Data, là công ty tích
hợp hệ thống từ Nhật Bản, mang tên “Hệ thống hỗ trợ kinh doanh”, bao gồm hệ thống quản
lý kho, quản lý đơn đặt hàng, hỗ trợ bán hàng cho nhà phân phối và nhân viên kinh doanh.
❖ Sơ đồ chuỗi cung ứng
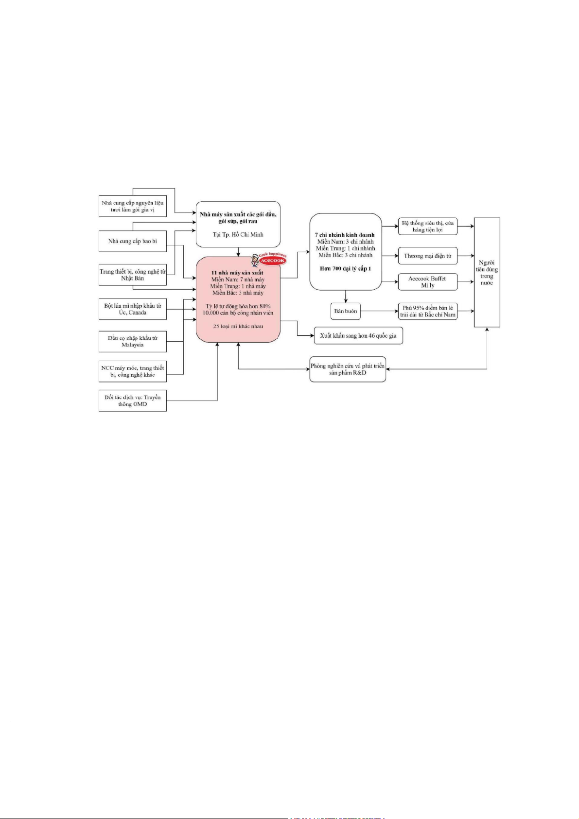
Hình 3. Sơ đồ chuỗi cung ứng của Acecook
III. MÔ TẢ MÔ HÌNH CHUỖI CUNG ỨNG CỦA ACECOOK
1. Nguồn cung cấp
Nguồn nguyên liệu đầu vào tại Acecook Việt Nam được quản lý nghiêm ngặt bởi
quy trình kiểm định chặt chẽ.
Nguyên liệu tươi làm gói gia vị: Gói gia vị được làm từ các nguyên liệu tươi: hành
tím, tỏi, ớt, ngò om, ngoài ra còn có các nguyên liệu thật như tôm, thịt, trứng, hải sản,.. với
nguồn gốc rõ ràng, uy tín. Các nguyên liệu này được chiết xuất, sấy khô để tạo nên gói súp,
gói dầu và gói rau trong các gói mì. 13
Nguyên liệu làm vắt mì: Theo dữ liệu mới nhất, hiện nay bột lúa mì được Acecook
Việt Nam nhập khẩu chủ yếu từ Australia, Canada và dầu thực vật là dầu cọ nhập khẩu chủ
yếu từ Malaysia và màu được tạo nên từ chiết xuất củ nghệ. Ngoài ra, còn một số doanh
nghiệp cung cấp uy tín đến từ Việt Nam đã cung cấp nguyên liệu cho Acecook để sản xuất
vắt mì như công ty cổ phần Tiến Hưng.
Bao bì: Acecook Việt Nam cam kết vật liệu sử dụng làm bao bì là loại chuyên dụng
dùng cho chứa đựng thực phẩm, luôn được kiểm soát nghiêm ngặt các chỉ tiêu an toàn sức
khỏe, được cung cấp bởi các nhà cung cấp uy tín và đảm bảo tuân thủ theo quy định Cộng
đồng chung Châu Âu (Regulation EU No 10/2011). Bao bì không chỉ dùng cho sản phẩm
nội địa mà còn sử dụng cho sản phẩm xuất khẩu, đáp ứng thị trường khó tính Châu Âu, Châu Mỹ.
Công nghệ, máy móc sản xuất:
Acecook Việt Nam đã sử dụng các công nghệ sản xuất hiện đại được chuyển giao
từ Acecook Nhật Bản với quy trình sản xuất mì ăn liền quy mô lớn. Bên trong nhà máy
Acecook Việt Nam là dây chuyền tự động, hiện đại, toàn bộ các thiết bị được sử dụng đều
là các thiết bị kỹ thuật cao kết hợp với các công nghệ làm mì ăn liền tiên tiến nhất đến từ Nhật Bản.
Đầu tiên, Acecook Việt Nam đã được chuyển giao về mặt thiết bị, công nghệ Nhật
hiện đại để sản xuất mì ăn liền theo kỹ thuật cao tại Việt Nam từ những năm 1994. Tiếp
đến là về mặt chất lượng, đội ngũ của Acecook được chuyển giao kỹ thuật để kiểm soát và
quản lý chất lượng luôn ở mức ổn định. Thứ ba là được đào tạo cách để kiểm soát chất
lượng từ đầu vào cho đến sản phẩm đầu ra một cách động bộ theo tiêu chuẩn. Bên cạnh đó,
khi ở Nhật có công nghệ mới, Acecook Việt Nam cũng được tiếp cận và nhanh chóng ứng
dụng vào hoạt động sản xuất của mình.
Tháng 10 năm 2020, Acecook Việt Nam chính thức sử dụng “năng lượng xanh” từ
hệ thống điện mặt trời để sản xuất mì ăn liền và phục vụ sử dụng cho các hoạt động tại Tòa 14
nhà văn phòng chính của công ty tại khu công nghiệp Tân Bình. Hệ thống do Công ty
Marubeni Việt Nam cung cấp và thi công lắp đặt bởi Công ty JESCO ASIA.
Ngày 11 tháng 03 năm 2021 - Công ty Acecook Việt Nam đã ký kết hợp tác với
Công ty năng lượng khí Sojitz Osaka về việc lắp đặt hệ thống lò hơi hiện đại để sản xuất
mì ăn liền nhằm mang lại hiệu suất cao trong sản xuất và cải thiện môi trường. Hệ thống
lò hơi hiện đại này sử dụng nhiên liệu là khí đốt hóa lỏng và toàn bộ được nhập khẩu từ
Nhật Bản. Theo đó, sẽ lần lượt lắp đặt tại nhà máy Hưng Yên và Bình Dương, dự kiến sẽ
đưa vào vận hành trong năm nay.
Đối tác dịch vụ: Truyền thông OMD (Omnicom Media Group Vietnam). OMD là
đối tác truyền thông quản lý chiến lược truyền thông tích hợp cũng như lập kế hoạch và
mua bán cho các thương hiệu lớn của Acecook. OMD đã chứng tỏ rằng họ là đối tác tốt
nhất cho doanh nghiệp của Acecook thông qua những insight có giá trị và chiến thuật sáng
tạo mà họ không ngừng cung cấp, cũng như chiến lược vững chắc cho truyền thông đại
chúng. Acecook có mối quan hệ tốt với OMD và thúc đẩy thành công hơn nữa cho các thương hiệu của mình.
2. Năng lực sản xuất
Nhà máy sản xuất
Acecook Việt Nam hiện đã sở hữu được 11 nhà máy sản xuất trải rộng khắp cả nước
với tổng cộng hơn 10.000 nhân viên, nhưng luôn luôn đảm bảo về chất lượng và sự ổn
định. Toàn bộ dây chuyền sản xuất đều được tự động hóa và khép kín; từ nguyên liệu đầu
vào cho đến thành phẩm đều được kiểm soát 24/24 giờ theo những tiêu chuẩn vệ sinh an
toàn thực phẩm quốc tế. Những sản phẩm không đạt quy chuẩn chất lượng đều được phát
hiện và loại ra ngoài kịp thời.
Để kiểm soát chất lượng đồng bộ trên diện rộng tại 11 nhà máy, công nghệ của
Acecook được chuyển giao trực tiếp từ Acecook Nhật và mọi thứ trang bị đồng bộ cho tất 15
cả nhà máy. Nhân viên các nhà máy, chi nhánh luôn đào tạo định kỳ và khi có những điểm
mới đều cập nhật áp dụng trong sản xuất và quản lý, từ đó áp dụng đồng bộ cho các nơi.
11 nhà máy của Acecook trải dài theo ba miền Bắc – Trung - Nam. Tại miền Nam
bao gồm 7 nhà máy: 3 nhà máy tại thành phố Hồ Chí Minh, 2 nhà máy tại Bình Dương, 2
nhà máy tại Vĩnh Long. Tại miền Trung có 1 nhà máy đặt tại Đà Nẵng. Miền Bắc có 3 nhà
máy: 1 nhà máy tại Hưng Yên và 2 nhà máy tại Bắc Ninh.
Sản lượng: Từ năm 2008, công ty đã xây dựng và áp dụng hệ thống quản lý chất
lượng theo ISO 9001-2008, hệ thống quản lý môi trường ISO 14001, hệ thống kiểm soát
vệ sinh an toàn thực phẩm HACCP. . Cứ mỗi phút, 1 line sản xuất của nhà máy này cho ra
đời 600 gói mì. Tổng sản lượng của 11 nhà máy thuộc Acecook Việt Nam hằng năm khoảng
4,5 tỷ gói mì các loại.
Quy trình: Quy trình sản xuất các sản phẩm mì gồm 12 công đoạn chính từ khâu
nguyên liệu đến khâu thành phần. Đầu tiên, bột và các nguyên liệu cần thiết sẽ được sơ chế
và trộn theo tỷ lệ bằng thiết bị tự động và khép kín. Bột sau trộn sẽ được cán tấm thành lá
bột rồi cắt thành các sợi khác nhau (tùy thuộc vào sản phẩm). Các sợi này sẽ được hấp
chỉnh ở nhiệt độ khoảng 100°C. Sau khi được hấp chín, sợi được cắt ngắn bằng hệ thống
dao tự động để tạo nên hình dáng tương ứng và đi qua hệ thống làm khô, làm nguội. Các
sản phẩm và gia vị sẽ được đóng gói. Trước khi đóng thùng, mỗi sản phẩm sẽ được kiểm
tra chất lượng bằng cách phải đi qua 3 thiết bị kiểm tra, bao gồm: máy dò kim loại, máy
cân trọng lượng và máy dò dị vật. Những sản phẩm không đạt chuẩn sẽ bị loại ra khỏi dây
chuyền và chuyển đến bộ phận xử lý sản phẩm lỗi. Cuối cùng, thành phẩm được đóng
thùng theo quy cách của từng sản phẩm, in ngày sản xuất, lưu kho và được kiểm tra chất
lượng bởi phòng QC (Quality Control) trước khi phân phối ra thị trường.
Phòng nghiên cứu và phát triển sản phẩm
Năm 1993, khi mới thành lập, Acecook đã hướng đến việc chuyển tải món ăn "quốc
hồn quốc túy" của người Việt vào thực phẩm ăn liền với phương châm "Công nghệ Nhật
Bản - Hương vị Việt Nam". Vì thế, đội ngũ nhân viên R&D của Acecook hầu hết là người 16
Việt để khâu nghiên cứu luôn dựa vào thị hiếu người tiêu dùng và phát triển những sản
phẩm chạm đúng vào nhu cầu thiết thực nhất của con người nói chung: được ăn ngon. Đó
không chỉ là chiến thuật quản lý; đó còn là tinh thần Omoiyari - nghĩ đến khách hàng.
Quá trình nghiên cứu bắt đầu từ việc thực hiện những chuyến đi trải nghiệm ẩm thực
của nhiều vùng miền, để tìm hương vị đặc trưng. Trở về phòng nghiên cứu, các nhân viên
R&D sẽ tìm cách để “ăn liền hóa” các món ăn truyền thống qua việc chọn lựa, kết hợp các
nguyên liệu và thực hiện các cách chế biến khác nhau nhằm tạo ra hương vị phù hợp với
người tiêu dùng, quá trình này mất đến khoảng 3 tháng. Sau khi có được hương vị được
lòng số đông, phải mất thêm 2-3 tháng để sản xuất thử nghiệm trên dây chuyền hiện đại,
từ đó mới ra được sản phẩm hoàn chỉnh để bán hàng.
Chính điều này đã giúp Acecook thành công chinh phục thị trường Việt Nam, minh
chứng qua sự ra đời của sản phẩm mì Hảo Hảo vào năm 2000.
Tại Hồ Chí Minh, công ty cho xây dựng một phòng thí nghiệm hiện đại với mức
đầu tư hàng triệu USD cho cơ sở hạ tầng, trang thiết bị tối tân cùng nguồn nhân lực chuyên
môn trong lĩnh vực hóa sinh thực phẩm. Mục tiêu hàng đầu của bộ phận thí nghiệm là đảm
bảo tính an toàn cho sản phẩm và sức khỏe của người tiêu dùng. Đội ngũ nghiên cứu và
phát triển sản phẩm của Acecook Việt Nam luôn cập nhật các kiến thức mới nhất về công
nghệ, tìm hiểu sâu sát thị trường trong và ngoài nước để tìm kiếm cơ hội và ý tưởng phát triển sản phẩm.
Nhờ những nghiên cứu kỹ càng về sở thích và thị hiếu của người Việt Nam đã giúp
Acecook “Việt hóa” những gói mì Nhật Bản thành mì ăn liền của người Việt. Công ty
mong muốn trong tương lai ngày càng “chăm chút, lưu giữ hương vị truyền thông qua từng
sản phẩm, để các món truyền thống có thể ăn liền sau 3 phút”.
Ngày nay, xu hướng lựa chọn các sản phẩm tốt cho sức khỏe đang là lựa chọn hàng
đầu của người tiêu dùng. Nắm bắt được nhu cầu đó, Acecook đã không ngừng cho ra đời
các sản phẩm với những nguyên liệu tự nhiên, tiện lợi cho khách hàng trong việc chăm sóc 17
sức khỏe: Mì kết hợp 7 loại gia vị giải cảm Samurai, Mì ly tôm thật, thịt thật Handy Hảo
Hảo, Enjoy, Mì bổ sung canxi Doraemon,..
3. Mạng lưới phân phối
Acecook Việt Nam xây dựng hệ thống nhà phân phối đa dạng trải dài khắp mọi
miền đất nước. Trong đó có 7 chi nhánh sản kinh doanh, trên 700 đại lý cấp 1 được phân
bố từ đồng bằng đến vùng cao để tiếp cận được hết với khách hàng mục tiêu của doanh
nghiệp. Các mạng lưới được quản lý tập trung bởi các chi nhánh và được phân chia theo địa bàn hoạt động:
• Trụ sở công ty và văn phòng chính tại quận Tân Phú, Hồ Chí Minh.
• Chính nhánh miền Bắc: Hà Nội, Bắc Ninh, Hưng Yên.
• Chính nhánh miền Trung: Đà Nẵng.
• Chính nhánh miền Nam: Hồ Chí Minh, Bình Dương, Vĩnh Long.
Hình 4. Sơ đồ các dòng chảy trong kênh phân phối của Acecook 18
Acecook Việt Nam trung bình mỗi năm có khoảng 3 tỷ gói mì ăn liền (hơn 50% thị
phần trong nước) được lưu thông phân phối từ 7 chi nhánh trên khắp cả nước. Với số lượng
xe giao hàng lên đến 400-500 chiếc/ngày. Hệ thống SCM của công ty đảm bảo vận chuyển
hàng hóa nhanh chóng, hiệu quả trên toàn Việt Nam, duy trì sản phẩm tươi mới, chất lượng
cao, đảm bảo vệ sinh an toàn thực phẩm.
Hệ thống thông tin điều phối hàng hóa sẽ được đưa vào sử dụng để thu thập các
thông tin về phương tiện vận tải, thông tin vận hành xe để làm cơ sở cải tiến hoạt động điều
phối hàng hóa. Ngoài ra, việc nắm bắt được tình hình tiến độ công việc cũng như lập các
kế hoạch điều xe hiệu quả sẽ giúp nâng cao hiệu quả chất xếp hàng hóa và giảm thời gian
xe chạy không tải, qua đó tiết giảm được chi phí Logistics.
Tại các điểm nhà phân phối chính thức của mình, Acecook đã xây dựng với những
hệ thống nhận diện thương hiệu hiệu quả, đội ngũ công nhân viên có sự am hiểu về sản
phẩm. Bên cạnh đó, các nhà phân phối sẽ được hưởng chiết khấu khi phân phối sản phẩm,
thưởng doanh số và chịu trách nhiệm về các cơ sở vật chất, nhân sự hay kho bãi. Từ đó xây
dựng mạng lưới phân phối lớn mạnh, bền vững.
Các nhà phân phối sẽ có trách nhiệm vận chuyển hàng hóa theo thùng, theo xe đến
với các quầy bán lẻ tại các cửa hàng trên toàn quốc. Những nhà bán lẻ này đóng vai trò
quan trọng trong việc đưa sản phẩm đến gần hơn với người tiêu dùng. Và với hệ thống bán
lẻ trải rộng khắp từ các siêu thị ở thành phố lớn đến hàng tạp hóa nhỏ tại nông thôn đã giúp
cho Acecook tiếp cận được với đa dạng khách hàng mục tiêu.
Và để đạt được những thành công đó, các nhà bán lẻ cũng nhận được chính sách
riêng khi nhập sản phẩm, có sự phân cấp từ phía nhà phân phối. Ví dụ như: hưởng giá ưu
đãi khi bán được nhiều hàng, miễn phí vận chuyển giao hàng đến với nhà bán lẻ và nhiều chính sách ưu đãi khác.
Bên cạnh đó, nắm bắt được loại hình ăn uống ưa chuộng của giới trẻ, Acecook -cha
đẻ của mì Hảo Hảo - đã tuyên bố sẽ khai trương nhà hàng mì ăn liền tự chọn đầu tiên tại
Việt Nam vào tháng 12/2020. “Acecook Buffet Mì ly” được mở đầu tiên tại lô T171, tầng 19
1 của Aeon Hải Phòng. Tại nhà hàng Acecook Buffet Mì Ly, các thực khách sẽ được tự do
chế biến ly mì ăn liền của mình với 8 vị súp, 11 loại topping được sản xuất tại Việt Nam
và nhập khẩu từ Nhật Bản. Với khẩu hiệu "Buffet mì ly, trải nghiệm như ý", nhà hàng sẽ
là nơi mang đến trải nghiệm mới thú vị cho khách hàng về việc sử dụng mì ly ăn liền; có
thể tự do lựa chọn, phối trộn ly mì theo khẩu vị của riêng mình và tận hưởng niềm vui từ
chính những ly thành phẩm do mình sáng tạo nên. Bên cạnh đó, khách hàng cũng sẽ biết
thêm về các sản phẩm ly ăn liền hiện tại của Acecook Việt Nam thông qua gốc dành riêng
để trưng bày các sản phẩm trong nhà hàng.
=> Hệ thống phân phối vững mạnh và sâu rộng đảm bảo khả năng tiếp cận và định vị
thương hiệu tốt. Các sản phẩm của Acecook có mặt khắp các cửa hàng bán lẻ, đại lý, siêu
thị lớn nhỏ ở hầu hết các tỉnh thành. Mỗi tỉnh, thành phố đều có một văn phòng chi nhánh
để đảm bảo quy trình phân phối tốt nhất. Nhờ độ phủ lên đến 95% điểm bán lẻ cả nước,
mức độ nhận diện sản phẩm tăng từ 80 – 100%.
4. Thị trường tiêu thụ
Mì ăn liền là sản phẩm phổ thông, phục vụ nhu cầu tiêu dùng cơ bản, hàng ngày của
con người. Xuất phát là một sản phẩm nhằm mang đến những bữa ăn nhanh, gọn, tiết kiệm
thời gian và chi phí, hiện nay, mì ăn liền đã không còn chỉ là những vắt mì với vài ba hương
vị cơ bản, nó dường như trở thành một món ăn với vô vàn cách biến tấu, đòi hỏi sự nghiên
cứu và sáng tạo của những thương hiệu.
Trong năm 2021 người Việt Nam đã tiêu thụ 8.5 tỷ gói mì, tăng 22%. Theo WINA,
Việt Nam hiện đứng thứ 3 về sản lượng tiêu thụ mì gói với tốc độ tăng trưởng nhanh nhất
thế giới. Chỉ sau Trung Quốc và Indonesia. Vị thế của Việt Nam càng được củng cố khi
vượt Hàn Quốc để trở thành thị trường tiêu thụ mì ăn liền tính trên đầu người cao nhất thế
giới. Trung bình, mỗi người Việt tiêu thụ khoảng 87 gói mì mỗi năm. Tăng gấp 1.6 lần so
với năm 2019. Hiện trong nước có khoảng 50 công ty sản xuất mì gói tại Việt Nam. Trong
đó, 3 ông lớn là Acecook, Masan Consumer và Asia Food chiếm phần lớn thị phần. Chiếm
gần 88% về sản lượng và 84% doanh thu thị trường mì ăn liền trong 9 tháng đầu năm 2020. 20