



















Preview text:
BỘ GIÁO DỤC VÀ ĐÀO TẠO
TRƯỜNG ĐẠI HỌC THƯƠNG MẠI
KHOA KINH TẾ VÀ KINH DOANH QUỐC TẾ --------- --------- BÀI THẢO LUẬN NHÓM 3 ĐỀ TÀI
Lựa chọn một doanh ngiệp cụ thể đang kinh doanh tại Việt Nam.
1. Vẽ mô hình chuỗi cung ứng của công ty đó. Mô tả vị trí và phân tích đặc điểm,
vai trò cụ thể của các thành viên trong chuỗi cung ứng của công ty?
2. Hãy trình bày các loại hình cộng tác giữa công ty với các thành viên trong
chuỗi và phân tích mức độ cộng tác của công ty và các thành viên này? Phân tích
lợi ích cơ bản của công ty khi cộng tác như vậy?
Giáo viên hướng dẫn: Giảng viên Nguyễn Văn Minh
Học phần: Quản trị chuỗi cung ứng
Mã lớp học phần: 231_BLOG2011_01 Hà Nội, 2023 1 BIÊN BẢN ĐÁNH GIÁ Họ Tên Nhiệm vụ Điểm cá nhân Điểm nhóm Chữ kí tự đánh giá đánh giá Phạm Bá Khải Powerpoint Dương Thị Linh Mở đầu+kết luận+tổng hợp word Lê Khánh Linh (115) 3.1.1 Lê Khánh Linh (119) Thuyết trình Nguyễn Cao Duy Linh 3.1.2 Trần Thị Thùy Linh 3.2.1 Phạm Thị Luyến 2.1;2.2.1;2.2.3 Nguyễn Thị Hồng Ly 3.2.2 Nguyễn Xuân Mai Cơ sở lý thuyết Đỗ Quang Minh 2.2.3;2.2.4;2.3 Phạm Duy Nam 3.1.3 Nhóm trưởng Phạm Bá Khải 2 MỤC LỤC
MỞ ĐẦU...............................................................................................................................................4
PHẦN I: CƠ SỞ LÝ THUYẾT VỀ MÔ HÌNH CHUỖI CUNG ỨNG VÀ HÌNH THỨC CỘNG
TÁC GIỮA DOANH NGHIỆP VÀ CÁC THÀNH VIÊN TRONG CHUỖI CUNG ỨNG.............5
1.1 Cơ sở lý thuyết............................................................................................................................5
1.1.1 Khái niệm CCU.....................................................................................................................5
1.1.2 Đặc điểm và vai trò của các thành viên trong CCU.............................................................5
1.2 Các loại hình cộng tác giữa thành viên trong CCU..................................................................6
PHẦN II: MÔ HÌNH CHUỖI CUNG ỨNG CỦA CÔNG TY VINFAST........................................8
2.1. Mô hình chuỗi cung ứng của công ty Vinfast.........................................................................8
2.2.1 Nhà cung cấp........................................................................................................................9
2.2.2. Nhà sản xuất.....................................................................................................................11
2.2.3 Nhà phân phối và các đối tác bán hàng.............................................................................12
2.2.4 Khách hàng cuối cùng........................................................................................................14
2.3 Điểm mạnh và điểm yếu của chuỗi cung ứng........................................................................14
2.3.1 Điểm mạnh..........................................................................................................................14
2.3.2 Điểm yếu.............................................................................................................................15
PHẦN III: CÁC HÌNH THỨC CỘNG TÁC VÀ MỨC ĐỘ CỘNG TÁC GIỮA VINFAST VÀ
CÁC THÀNH VIÊN TRONG CHUỖI CUNG ỨNG......................................................................16
3.1 Các hình thức cộng tác.............................................................................................................16
3.1.1 Hợp đồng cung ứng và đối tác chính.................................................................................16
3.1.2. Phối hợp và cộng tác trong quá trình liên kết................................................................19
3.1.3 Quản lý tồn kho và dự án...................................................................................................22
3.2 Mức độ cộng tác và lợi ích cơ cản của Vinfast với các thành viên trong chuỗi cung ứng. . .24
3.2.1. Mức độ cộng tác...............................................................................................................24
3.2.2 Lợi ích cơ bản của Vinfast khi cộng tác với các thành viên trong chuỗi cung ứng.........26
CHƯƠNG IV: ĐÁNH GIÁ VỀ MÔ HÌNH CHUỖI CUNG ỨNG VÀ CÁCH VINFAST CỘNG
TÁC VỚI CÁC ĐỐI TÁC.................................................................................................................27 4.1
Đánh giá mô hình chuỗi cung ứng của VinFast................................................................27
4.1.1 Điểm mạnh của mô hình chuỗi cung ứng của VinFast:...................................................27 4.1.2
Thách thức của mô hình chuỗi cung ứng của VinFast:............................................28
4.2 Đánh giá cách Vinfast cộng tác với các đối tác.......................................................................29 4.2.1
Điểm mạnh của cách VinFast cộng tác với các đối tác:.............................................29 4.2.2
Thách thức của cách VinFast cộng tác với các đối tác:.............................................29
KẾT LUẬN.........................................................................................................................................30
TÀI LIỆU THAM KHẢO..................................................................................................................31 3 MỞ ĐẦU
Trong điều kiện phát triển của kinh tế hiện nay, cộng thêm sự khó khăn sau thời
kỳ hậu tác động động của đại dịch covid 19 đòi hỏi các doanh nghiệp phải có chiến
lược kinh doanh hiệu quả có sức cạnh tranh. Chuỗi cung ứng được xem là vũ khí cạnh
tranh tốt nhất của doanh nghiệp. Sự thành công hay thất bại của một doanh nghiệp phụ
thuộc phần lớn vào việc doanh nghiệp có vận hành, tổ chức các hoạt động cung ứng
một cách hợp lý, linh hoạt nhịp nhàng hay không. Các doanh nghiệp đều hiểu rằng
chuỗi cung ứng là sự khác biệt mang tính sống còn. Họ liên tục tìm ra những cách thức
để tạo thêm giá trị, mở rộng ranh giới hiệu quả hoạt động và luôn phải hoàn thiện
chuỗi cung ứng của mình để có thể đi trước một bước trong cạnh tranh. Vì vậy, các
doanh nghiệp lựa chọn cộng tác cùng các thành viên trong chuỗi để tạo thành một
chuỗi cung ứng mạnh mẽ có thể chống trọi lại sự biến động của nền kinh tế, để tối ưu
hóa chi phí và thu về lợi ích lớn nhất. Để có cái nhìn rõ nhất về một chuỗi cung ứng và
các loại hình cộng tác giữa doanh nghiệp với thành viên trong chuỗi, biết được những
lợi ích của việc cộng tác này nhóm 3 sẽ phân tích chuỗi cung ứng tại doanh nghiệp Vinfast tại Việt Nam. 4
PHẦN I: CƠ SỞ LÝ THUYẾT VỀ MÔ HÌNH CHUỖI CUNG ỨNG VÀ HÌNH
THỨC CỘNG TÁC GIỮA DOANH NGHIỆP VÀ CÁC THÀNH VIÊN TRONG CHUỖI CUNG ỨNG 1.1 Cơ sở lý thuyết 1.1.1 Khái niệm CCU
Chuỗi cung ứng là tập hợp các doanh nghiệp hoặc tổ chức tham gia trực tiếp và
gián tiếp vào các quá trình tạo ra, duy trì và phân phối một loại sản phẩm nào đó cho thị trường.
1.1.2 Đặc điểm và vai trò của các thành viên trong CCU
a) Nhà cung cấp: Là các tổ chức cung cấp các yếu tố đầu vào như hàng hóa, nguyên
liệu, bán thành phẩm, dịch vụ cho các doanh nghiệp trong chuỗi cung ứng và tập trung
vào 2 nhóm chính: nhà cung cấp nguyên vật liệu thô, nhà cung cấp bán thành phẩm.
b) Nhà sản xuất: Là các doanh nghiệp thực hiện chức năng tạo ra hàng hóa cho chuỗi
cung ứng. Họ sử dụng nguyên liệu và các bán thành phẩm của các công ty khác để sản
xuất ra thành phẩm hay các sản phẩm cuối cùng, nhờ đó người tiêu dùng có thể sử
dụng một cách thuận tiện, dễ dàng.
c) Nhà phân phối: Còn gọi là doanh nghiệp bán buôn, thực hiện chức năng duy trì và
phân phối hàng hóa trong chuỗi cung ứng. Nhà bán buôn mua hàng từ các nhà sản xuất
với khối lượng lớn và bán lại cho các nhà bán lẻ hoặc các doanh nghiệp khác để sử
dụng vào mục đích kinh doanh.
d) Nhà bán lẻ: Là các doanh nghiệp có chức năng phân chia hàng hóa và bán hàng cho
người tiêu dùng cuối. Bán lẻ thường mua hàng từ nhà bán buôn hoặc mua trực tiếp từ
nhà sản xuất để bán tới tay người tiêu dùng cuối cùng. Doanh nghiệp bán lẻ phối hợp
nhiều yếu tố như: mặt hàng đa dạng phong phú, giá cả phù hợp, tiện ích và thoải mái
trong mua sắm... để thu hút khách hàng tới các điểm bán của mình.
e) Nhà cung cấp dịch vụ: Đây là nhóm các thành viên hỗ trợ, tham gia gián tiếp vào
chuỗi cung ứng và cung cấp các loại hình dịch vụ khác nhau cho các thành viên chính trong chuỗi.
g) Khách hàng: Khách hàng là thành tố quan trọng nhất của chuỗi cung ứng. Mục đích
then chốt của bất kỳ chuỗi cung ứng nào là để thỏa mãn nhu cầu khách hàng trong tiến
trình tạo ra lợi nhuận cho chính nó. Các hoạt động của chuỗi cung ứng bắt đầu với đơn 5
đặt hàng của khách hàng là người tiêu dùng cuối và kết thúc khi họ nhận được hàng
hóa và thanh toán theo giá trị đơn đặt hàng.
1.2 Các loại hình cộng tác giữa thành viên trong CCU a) Cộng tác theo phạm vi:
Xét theo phạm vi thì cộng tác chuỗi cung ứng bắt đầu ngay từ trong nội bộ các
doanh nghiệp tham gia vào chuỗi cung ứng (còn gọi là tích hợp nội bộ). Thông thường
các doanh nghiệp sẽ tuần tự trải qua 4 mức độ cộng tác xét theo phạm vi từ trong
doanh nghiệp tới toàn chuỗi cung ứng.
Mức 1 là khi các hoạt động phân mảng, không có sự cộng tác trong nội bộ doanh nghiệp.
Mức 2 là tích hợp các hoạt động liền kề thành các chức năng như mua và kiểm soát vật
liệu thành quản lý vật liệu, bán và phân phối thành chức năng phân phối... điều này
cho phép giảm chi phí cho các hoạt động
Mức 3 là mức tích hợp nội bộ giữa các chức năng xuyên suốt một doanh nghiệp với chiến lược kinh doanh.
Mức 4 là mức tích hợp giữa các doanh nghiệp trong chuỗi cung ứng. Các doanh nghiệp
trong một chuỗi cung ứng hợp tác và làm việc cùng nhau để đạt mục tiêu đáp ứng các
yêu cầu của người tiêu dùng.
Tích hợp chuỗi nội bộ. Theo truyền thống, các chức năng như mua, sản xuất, dự
trữ, vận chuyển và bán được thực hiện và đo lường riêng biệt nên cũng được quản lý
độc lập. Tích hợp chuỗi cung ứng nội bộ đã thiết lập, tăng cường mối liên kết giữa các
chức năng và tìm cách để kết nối chúng với nhau.
Tích hợp với chuỗi cung ứng bên ngoài doanh nghiệp. Mỗi sản phẩm hoặc dịch
vụ được phân phối đến người tiêu dùng đều thông qua một loạt các hoạt động phối hợp
giữa các thành viên chuỗi cung ứng. Các cơ hội chính để cộng tác giữa các thanh viên
chuỗi cung ứng bao gồm: cộng tác giữa nhà sản xuất và nhà cung cấp; công tác giữa
nhà bán lẻ và nhà sản xuất (hoặc bán buôn) cộng tác giữa doanh nghiệp logistics với
các doanh nghiệp chuỗi cung ứng.
b) Cộng tác theo chiều dọc và ngang chuỗi cung ứng: 6
Tích hợp dọc (Vertical intergration - VI) là chiến lược cộng tác trong đó một
công ty mở rộng sở hữu hoặc hoạt động trong chuỗi cung ứng của mình bằng cách kết
hợp với các chuỗi cung ứng của nhà cung cấp hoặc nhà phân phối. Việc chia sẻ mục
tiêu dọc theo các thành viên chuỗi cung ứng sẽ tạo ra cơ hội tốt hơn cho tối ưu hoá
dịch vụ khách hàng và giảm chi phí chuỗi cung ứng, bảo đảm kênh phân phối và cải
thiện tính bền vững cho doanh nghiệp.
Tích hợp ngang (Horizontal intergration - HI) là chiến lược sử dụng để tăng
cường vị thế của doanh nghiệp trong một ngành, thông qua việc mua lại, sáp nhập và
tiếp quản các công ty cạnh tranh trong cùng chuỗi giá trị ngành. Tình huống HI dễ dẫn
đến sự độc quyền hoặc độc quyền nhóm, trường hợp rất nhiều công ty trong cùng
ngành cùng sử dụng HI có thể dẫn đến sự hợp nhất ngành.
c) Theo cơ chế cộng tác trong chuỗi cung ứng:
Cơ chế cộng tác chuỗi cung ứng trả lời cho câu hỏi động cơ nào thúc đẩy các
thành viên chuỗi cung ứng phải cộng tác với nhau. Về cơ bản có hai cơ chế cộng tác
trong chuỗi cung ứng là cơ chế thị trường và cơ chế phân quyền.
Cơ chế thị trường đại diện cho trường hợp các thành viên chuỗi cung ứng cộng
tác với nhau để duy trì việc trao đổi hàng hóa hoặc dịch vụ đáp ứng nhu cầu của người
tiêu dùng. Cơ chế phân quyền đòi hỏi các bên cộng tác với nhau quyền sở hữu nguồn
lực thành một thực thể thống nhất để thực thi và áp đặt hoạt động cộng tác qua hệ
thống khuyến khích hoặc trừng phạt. 7
PHẦN II: MÔ HÌNH CHUỖI CUNG ỨNG CỦA CÔNG TY VINFAST
VinFast là một công ty sản xuất ô tô và xe máy điện của Việt Nam được thành lập
năm 2017 tại Hải Phòng. VinFast là công ty con của tập đoàn Vingroup, một trong
những tập đoàn kinh tế tư nhân đa ngành lớn nhất Châu Á. VinFast hiện đang là một
trong những thương hiệu ô tô, xe máy điện hàng đầu Việt Nam. Công ty đã có mặt tại
hơn 30 quốc gia và vùng lãnh thổ trên thế giới. Tầm nhìn của VinFast là trở thành một
trong những nhà sản xuất ô tô và xe máy điện hàng đầu thế giới. Sứ mệnh của VinFast
là mang đến cho khách hàng những sản phẩm và dịch vụ đẳng cấp, góp phần nâng cao chất lượng cuộc sống.
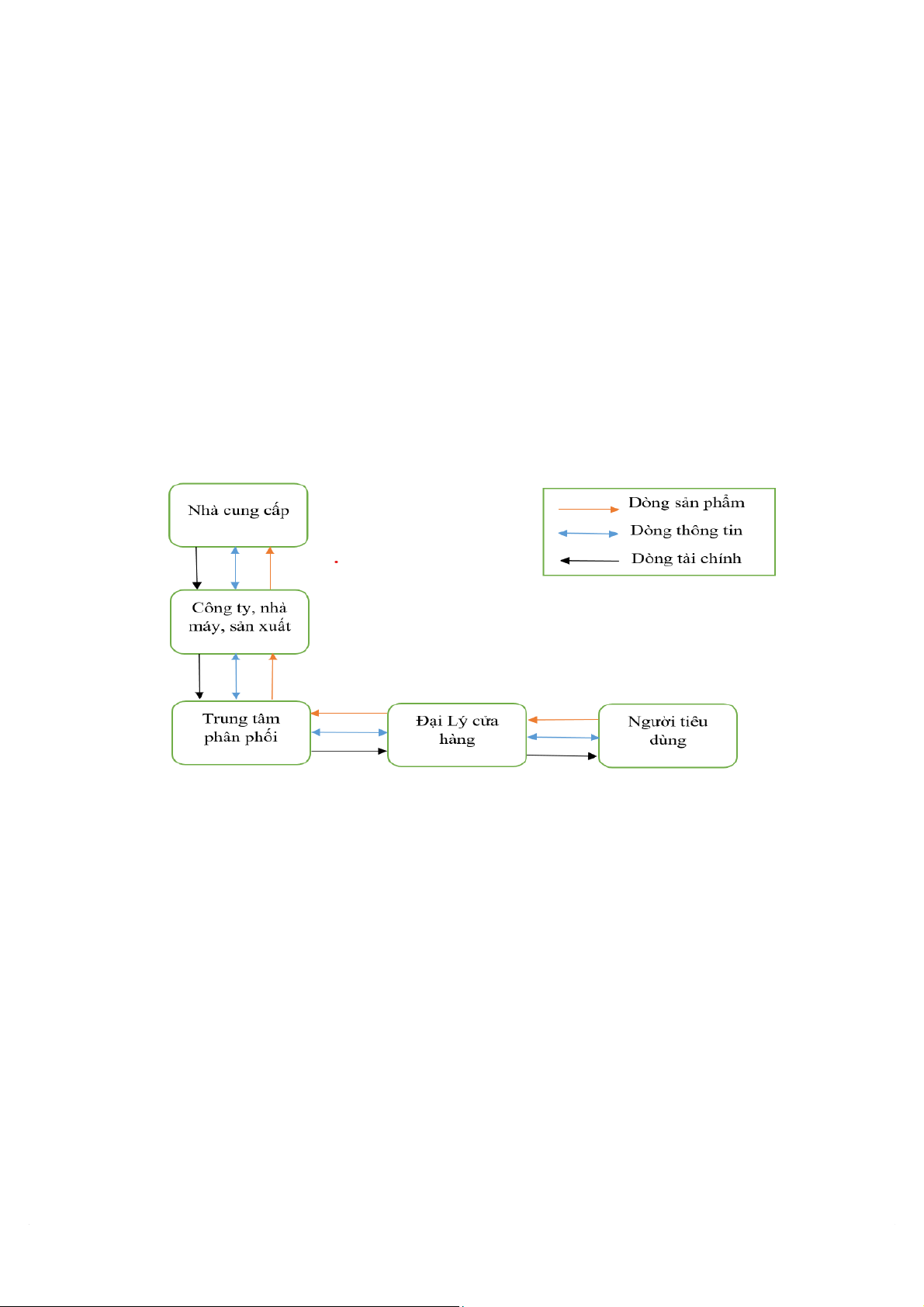
2.1. Mô hình chuỗi cung ứng của công ty Vinfast
a. Sơ đồ chuỗi cung ứng
Nhà cung cấp: Là đơn vị hoặc tổ chức cung cấp nguyên liệu, linh kiện hoặc sản
phẩm thành phẩm cho công ty nhà máy hoặc đơn vị sản xuất. Hiện nay một trong
những nhà cung cấp chính của Vinfast là LG Chem, một công ty đa quốc gia có trụ sở
tại Hàn Quốc chuyên sản xuất pin và hệ thống pin cho xe điện, ngoài ra còn có Bosch
chuyên sản xuất các hệ thống điện tử và các thành phần an toàn cho xe hơi, …
Trung tâm phân phối: Đây là nơi sản phẩm hoàn chỉnh được tổ chức và phân
phối cho các đại lý cửa hàng hoặc các điểm bán lẻ khác. Các trung tâm phân phối lớn
của vinfast đã có mặt tại thành phố Hồ Chí Minh, Hà Nội và Đà Nẵng. Các trung tâm
này đóng vai trò quan trọng trong việc phân phối và bán các sản phẩm ô tô và xe máy
điện của Vinfast tới người tiêu dùng ở các khu vực trung tâm và đô thị lớn. 8
Đại lý cửa hàng: Đây là đơn vị đứng giữa trung tâm phân phối và người tiêu
dùng cuối cùng. Đại lý cửa hàng mua hàng từ trung tâm phân phối và bán sản phẩm
cho người tiêu dùng cuối cùng tại các cửa hàng bán lẻ.
Người tiêu dùng cuối cùng: Đây là người sử dụng cuối cùng của sản phẩm,
người mua hàng hoặc sử dụng dịch vụ trực tiếp từ đại lý cửa hàng để đáp ứng nhu cầu
cá nhân hoặc doanh nghiệp. Vinfast đưa ra các sản phẩm dựa trên nhu cầu của người
tiêu dùng trong thị trường nội địa, với việc tập trung vào việc cung cấp giải pháp vận
chuyển cá nhân tiện ích, thân thiện với môi trường, và phù hợp với nhu cầu đi lại trong các đô thị đông đúc.
b. Sơ đồ dòng thông tin của chuỗi
2.2 Vai trò cụ thể của các thành viên trong chuỗi cung ứng 2.2.1 Nhà cung cấp
1. Nhà cung cấp nước ngoài
Cung cấp nguyên liệu và linh kiện: Nhà cung ứng ngoài nước đóng vai trò cung
cấp các nguyên liệu, linh kiện và phụ tùng chất lượng cao cho VinFast. Điều này bao
gồm việc cung cấp các linh kiện chuyên môn và công nghệ cao, đáp ứng tiêu chuẩn
chất lượng cao mà VinFast đề ra.
Hỗ trợ trong quá trình nghiên cứu và phát triển: Một số nhà cung ứng ngoại
quốc cũng có thể tham gia vào quá trình nghiên cứu và phát triển, cung cấp công nghệ 9
mới và chuyển giao kiến thức để giúp VinFast nâng cao chất lượng và hiệu suất của các sản phẩm ô tô.
Đảm bảo tuân thủ các quy định về an toàn và môi trường: Nhà cung ứng ngoài
nước cần tuân thủ các quy định về an toàn và môi trường mà VinFast đặt ra. Điều này
đảm bảo rằng các linh kiện và nguyên liệu được sử dụng trong sản xuất ô tô không gây
hại cho môi trường và đáp ứng các tiêu chuẩn an toàn quốc tế. Ví dụ:
Bosch hỗ trợ, tư vấn để VINFAST triển khai phần mềm cho ô tô, ví dụ như các
giải pháp dịch vụ thiết kế và trải nghiệm người dùng, phát triển khách hàng...
Công ty tư vấn Magna Steyr đến từ Áo chịu trách nhiệm tích hợp các hệ thống
xe mới phát triển, những công nghệ ECU đời mới nhất từ Bosch và một hệ thống điện hiện đại.
Hệ thống xăng Boston Consulting Group
AVL hệ thống bảng điều khiển, hệ thống thử nghiệm xe hơi và phát triển động cơ điện.
2. Nhà cung cấp nội địa:
Cung cấp nguyên liệu và linh kiện chính: Nhà cung ứng trong nước đóng vai trò
cung cấp các nguyên liệu và linh kiện cần thiết cho quá trình sản xuất ô tô của VinFast.
Hỗ trợ về logictics và vận chuyển: Nhà cung ứng trong nước thường hỗ trợ
VinFast trong việc vận chuyển nguyên liệu và linh kiện từ các nhà máy đến các cơ sở sản xuất của họ.
Tham gia vào nghiên cứu và phát triển công nghệ: Một số nhà cung ứng trong
nước có thể tham gia vào quá trình nghiên cứu và phát triển, cung cấp thông tin về các
công nghệ mới và cách tiếp cận hiệu quả để cải tiến quá trình sản xuất của VinFast.
Hỗ trợ tuân thủ các quy định về an toàn và môi trường: Nhà cung ứng trong nước
cũng cần tuân thủ các quy định về an toàn và môi trường đặt ra bởi VinFast. Ví dụ: 10
An Phát Holdings: Liên doanh với VinFast để sản xuất linh kiện nhựa ô tô, xe máy.
ZF, Forvia và Lear Corporation: Các nhà cung cấp chính tại chỗ ở Hải Phòng.
VinES: Nhà cung cấp pin chính và đang trong quá trình phát triển năng lực sản xuất pin tại Việt Nam. 2.2.2. Nhà sản xuất
Quy trình tổ chức sản xuất của Vinfast
Thiết kế và phát triển: VinFast đầu tư mạnh mẽ vào việc nghiên cứu và phát triển
để tạo ra các mô hình xe hơi độc đáo, đáp ứng nhu cầu đa dạng của thị trường. Quá
trình này bao gồm cả việc thử nghiệm mô phỏng và tạo mẫu để đảm bảo rằng mỗi chi
tiết trong thiết kế đều đáp ứng được yêu cầu về an toàn, hiệu suất và thiết kế.
Mua nguyên liệu: VinFast tìm kiếm nguồn cung cấp nguyên liệu đáng tin cậy từ
các nhà cung cấp có uy tín trên thị trường. Việc chọn lựa nguyên liệu đúng và chất
lượng cao là một phần quan trọng trong việc đảm bảo rằng sản phẩm cuối cùng đạt
được chất lượng cao nhất.
Sản xuất linh kiện: Các linh kiện được sản xuất trong các nhà máy có trang thiết
bị hiện đại, tuân thủ các quy trình sản xuất nghiêm ngặt để đảm bảo sự đồng nhất và
chất lượng của từng bộ phận.
Lắp ráp: Quá trình lắp ráp được thực hiện bởi các kỹ sư và công nhân có kinh
nghiệm cao, sử dụng các công nghệ tiên tiến để đảm bảo sự chính xác và hiệu suất tối
ưu. Mỗi bước trong quá trình lắp ráp được kiểm soát chặt chẽ để đảm bảo tính nhất
quán và chất lượng cao nhất của sản phẩm.
Kiểm tra chất lượng: Trước khi ra khỏi nhà máy, mỗi chiếc xe được kiểm tra một
cách cẩn thận để đảm bảo rằng chúng đáp ứng được các tiêu chuẩn chất lượng và an
toàn cao nhất. Các tiêu chuẩn này bao gồm kiểm tra an toàn, kiểm tra khả năng vận
hành và kiểm tra cảm nhận người dùng.
Giao hàng và bảo hành: Sau khi hoàn thành quá trình sản xuất và kiểm tra chất
lượng, các mô hình xe sẽ được giao đến các đại lý hoặc người tiêu dùng cuối cùng.
VinFast cung cấp dịch vụ hậu mãi chất lượng cao để đảm bảo rằng khách hàng được 11
hỗ trợ đầy đủ trong quá trình sử dụng sản phẩm, bao gồm cả dịch vụ bảo hành và sửa chữa.
2.2.3 Nhà phân phối và các đối tác bán hàng
2.3.3.1 Nhà phân phối của Vinfast
Nhập khẩu và phân phối xe VinFast đến các đại lý bán hàng trên toàn quốc. Đây là
vai trò quan trọng nhất của nhà phân phối. Họ chịu trách nhiệm vận chuyển sản phẩm
của VinFast từ nhà máy đến các đại lý bán hàng.
Cung cấp dịch vụ hậu mãi cho khách hàng, bao gồm bảo hành, bảo dưỡng, sửa
chữa...Nhà phân phối cung cấp dịch vụ hậu mãi cho khách hàng, giúp khách hàng yên
tâm sử dụng sản phẩm của VinFast.
Tham gia các hoạt động marketing và truyền thông của VinFast. Nhà phân phối
tham gia các hoạt động marketing và truyền thông của VinFast, giúp quảng bá sản
phẩm và dịch vụ của VinFast đến khách hàng.
Ví dụ: Dưới đây là một số ví dụ thực tiễn về cách nhà phân phối của Vinfast tham
gia các hoạt động marketing và truyền thông:
Tích cực tham gia các sự kiện của Vinfast: Vào năm 2023, Vinfast đã tổ chức lễ
ra mắt mẫu xe điện VF 9 tại Mỹ. Tại sự kiện này, nhiều nhà phân phối của
Vinfast tại Mỹ đã tham gia để quảng bá sản phẩm và thương hiệu của Vinfast
đến với khách hàng Mỹ.
Thường xuyên cập nhật thông tin về sản phẩm và dịch vụ của Vinfast: Các nhà
phân phối của Vinfast thường xuyên cập nhật thông tin về sản phẩm và dịch vụ
của Vinfast trên website, fanpage, và các kênh truyền thông khác. Ví dụ,
showroom Vinfast tại Hà Nội đã thường xuyên đăng tải các bài viết, video giới
thiệu về các dòng xe của Vinfast.
Tổ chức các hoạt động truyền thông tại điểm bán: Các nhà phân phối của
Vinfast thường xuyên tổ chức các hoạt động truyền thông tại điểm bán để thu
hút khách hàng đến tham quan và mua sắm. Ví dụ, showroom Vinfast tại
TP.HCM đã tổ chức chương trình lái thử xe miễn phí cho khách hàng.
Các nhà phân phối của Vinfast: Công ty Cổ phần Ô tô Trường Hải (THACO),
Công ty Cổ phần ô tô Trường Long An, Công ty Cổ phần ô tô Tải và Xe buýt 12
Miền Nam (SAMCO), Công ty Cổ phần ô tô Phương Nam, Công ty Cổ phần ô tô Đô Thành.
2.3.3.2 Đối tác bán hàng
Bán xe VinFast cho khách hàng. Đây là vai trò chính của các đối tác bán hàng. Họ
là những người trực tiếp tiếp xúc với khách hàng và thuyết phục khách hàng mua xe VinFast.
Cung cấp dịch vụ tư vấn, hỗ trợ khách hàng. Các đối tác bán hàng cung cấp dịch vụ
tư vấn, hỗ trợ khách hàng, giúp khách hàng hiểu rõ về sản phẩm và dịch vụ của VinFast.
Thực hiện các hoạt động marketing và truyền thông cho VinFast. Các đối tác bán
hàng tham gia các hoạt động marketing và truyền thông cho VinFast, giúp quảng bá
sản phẩm và dịch vụ của VinFast đến khách hàng.
Dưới đây là một số ví dụ thực tiễn về cách đối tác bán hàng của Vinfast tham gia
các hoạt động marketing và truyền thông:
Một đại lý Vinfast tại Hà Nội đã tổ chức chương trình lái thử xe miễn phí cho
khách hàng tại các địa điểm công cộng. Chương trình này đã thu hút được sự
quan tâm của đông đảo khách hàng, giúp đại lý này bán được nhiều xe hơn.
Một đối tác bán hàng của Vinfast tại TP.HCM đã sử dụng mạng xã hội để chia
sẻ thông tin về sản phẩm và dịch vụ của Vinfast. Đối tác này đã thu hút được
nhiều lượt theo dõi và tương tác, giúp họ tiếp cận được nhiều khách hàng tiềm năng hơn.
Các đối tác bán hàng của Vinfast: Hệ thống siêu thị VinMart, hệ thống siêu thị
VinPro, hệ thống cửa hàng VinFast, các đại lý ô tô khác, các sàn thương mại điện tử.
Tại Việt Nam: VinFast đã hợp tác với hơn 50 nhà phân phối và đối tác bán hàng
trên toàn quốc. Trong đó, THACO là nhà phân phối chính thức của VinFast tại
Việt Nam. THACO hiện đang sở hữu và vận hành hơn 100 showroom và xưởng
dịch vụ VinFast trên toàn quốc.
Tại thị trường quốc tế: VinFast cũng đã bắt đầu mở rộng thị trường ra nước
ngoài. Tại thị trường Mỹ, VinFast đã hợp tác với các nhà phân phối và đối tác 13
bán hàng tại California, Texas, Florida, New York, và New Jersey. Tại thị
trường châu Âu, VinFast đã hợp tác với các nhà phân phối và đối tác bán hàng
tại Đức, Pháp, Hà Lan, và Na Uy.
VinFast tiếp tục mở rộng mạng lưới phân phối và bán hàng, nhằm đáp ứng nhu
cầu ngày càng tăng của khách hàng.
2.2.4 Khách hàng cuối cùng
Đưa ra nhu cầu và mong muốn đối với sản phẩm và dịch vụ của VinFast. Nhu cầu
và mong muốn của khách hàng là yếu tố quan trọng quyết định đến việc VinFast sản
xuất và cung cấp sản phẩm và dịch vụ nào.
Tạo ra doanh thu và lợi nhuận cho VinFast. Khách hàng cuối cùng là người trả tiền
cho sản phẩm và dịch vụ của VinFast.
Cung cấp thông tin phản hồi về sản phẩm và dịch vụ của VinFast. Thông tin phản
hồi của khách hàng giúp VinFast cải thiện chất lượng sản phẩm và dịch vụ.
Dưới đây là một số ví dụ cụ thể về vai trò của khách hàng cuối cùng trong mô hình
chuỗi cung ứng của VinFast:
2.3 Điểm mạnh và điểm yếu của chuỗi cung ứng 2.3.1 Điểm mạnh
Mô hình chuỗi cung ứng khép kín, tự chủ
VinFast là một trong số ít các nhà sản xuất ô tô trên thế giới sở hữu mô hình chuỗi
cung ứng khép kín, tự chủ. Mô hình này giúp VinFast kiểm soát chặt chẽ chất lượng
sản phẩm và dịch vụ, cũng như đáp ứng nhu cầu của khách hàng một cách nhanh chóng và hiệu quả.
Với mô hình này, VinFast sở hữu nhà máy sản xuất ô tô, nhà máy sản xuất pin, nhà
máy sản xuất linh kiện và phụ tùng... Điều này giúp VinFast kiểm soát chặt chẽ từ
khâu thiết kế, sản xuất, đến lắp ráp và phân phối sản phẩm. Ví dụ, khi khách hàng đặt
mua xe VinFast, VinFast có thể sản xuất và giao xe cho khách hàng trong thời gian
ngắn, đáp ứng nhu cầu của khách hàng.
Cơ sở hạ tầng hiện đại, tiên tiến 14
VinFast đầu tư xây dựng nhà máy sản xuất ô tô hiện đại, được trang bị máy móc và
thiết bị tiên tiến từ các nhà cung cấp hàng đầu thế giới. Điều này giúp VinFast nâng
cao năng lực sản xuất, đáp ứng nhu cầu ngày càng tăng của khách hàng.
Nhà máy sản xuất ô tô của VinFast được trang bị hệ thống dây chuyền sản xuất
hiện đại, tự động hóa cao. Điều này giúp VinFast nâng cao năng suất lao động, giảm
chi phí sản xuất, và đảm bảo chất lượng sản phẩm.
Mạng lưới phân phối và bán hàng rộng khắp
VinFast đã xây dựng mạng lưới phân phối và bán hàng rộng khắp trên toàn quốc,
cũng như tại các thị trường quốc tế. Điều này giúp VinFast tiếp cận khách hàng một
cách thuận tiện và hiệu quả. VinFast hiện có hơn 100 showroom và xưởng dịch vụ trên
toàn quốc. VinFast cũng đã bắt đầu mở rộng thị trường ra nước ngoài, với các
showroom và xưởng dịch vụ tại Mỹ, châu Âu, và các thị trường khác. 2.3.2 Điểm yếu
Chi phí đầu tư ban đầu cao
Việc xây dựng mô hình chuỗi cung ứng khép kín, tự chủ đòi hỏi VinFast phải đầu
tư một khoản chi phí lớn. Điều này có thể gây áp lực lên tài chính của VinFast trong
giai đoạn đầu. Việc đầu tư xây dựng nhà máy sản xuất ô tô, nhà máy sản xuất pin, nhà
máy sản xuất linh kiện và phụ tùng... đòi hỏi VinFast phải đầu tư một khoản chi phí lớn. Thiếu kinh nghiệm
VinFast là một doanh nghiệp mới thành lập, chưa có nhiều kinh nghiệm trong lĩnh
vực sản xuất ô tô. Điều này có thể dẫn đến những sai sót trong quá trình vận hành
chuỗi cung ứng. Ví dụ, VinFast từng gặp phải những khó khăn trong việc sản xuất xe
VF e34, dẫn đến việc giao xe cho khách hàng chậm trễ.
Rủi ro về nguồn cung ứng
VinFast phụ thuộc vào một số nhà cung cấp lớn để cung cấp nguyên liệu, linh kiện
và phụ tùng. Điều này có thể gây ra rủi ro về nguồn cung ứng, ảnh hưởng đến hoạt
động sản xuất và kinh doanh của VinFast. Ví dụ, nếu một nhà cung cấp gặp vấn đề,
VinFast có thể bị gián đoạn sản xuất, ảnh hưởng đến hoạt động kinh doanh của VinFast. 15
PHẦN III: CÁC HÌNH THỨC CỘNG TÁC VÀ MỨC ĐỘ CỘNG TÁC GIỮA
VINFAST VÀ CÁC THÀNH VIÊN TRONG CHUỖI CUNG ỨNG
3.1 Các hình thức cộng tác
3.1.1 Hợp đồng cung ứng và đối tác chính
3.1.1.1 Hợp đồng cung ứng dài hạn với nhà cung cấp chính
VinFast có nhiều nhà cung cấp chính và đã ký kết các hợp đồng cung ứng dài
hạn với họ. Sau đây là một số nhà cung cấp chính của VinFast và hợp đồng cung ứng dài hạn của họ:
LG Chem: VinFast đã ký kết hợp đồng cung ứng dài hạn với LG Chem để
cung cấp pin cho các mẫu xe điện của mình. Mục tiêu của liên doanh là sản xuất pin
cho các dòng xe máy điện VinFast hiện đại và hướng tới cung cấp cho các ô tô điện
của VinFast trong tương lai. Theo thỏa thuận hợp tác, VinFast chịu trách nhiệm xây
dựng nhà xưởng và dây chuyền sản xuất, tuyển dụng nhân lực, vận hành nhà máy. LG
Chem tư vấn kỹ thuật nhà xưởng, thiết bị, giám sát việc thực
Các sản phẩm pin do liên doanh VinFast - LG Chem sản xuất ra sẽ hướng đến các tiêu
chí chất lượng cao, đạt tiêu chuẩn quốc tế và thân thiện với môi trường. Với kinh
nghiệm lâu năm của LG Chem, tất cả pin Lithium trên xe điện VinFast sẽ được đảm
bảo tối ưu về hiệu suất sử dụng và giá cả phù hợp với thị trường Việt Nam.
Magna Steyr: VinFast đã ký kết hợp đồng cung ứng dài hạn với Magna Steyr
để sản xuất các mẫu xe của mình tại nhà máy ở Austria.
Hợp đồng cung ứng dài hạn giữa VinFast và Magna Steyr được ký kết vào tháng 3
năm 2018, với mục đích sản xuất các mẫu xe của VinFast tại nhà máy của Magna
Steyr tại Graz, Áo. Hợp đồng này có thời hạn 8 năm và dự kiến sẽ sản xuất khoảng
200.000 xe mỗi năm. Theo hợp đồng, Magna Steyr sẽ cung cấp cho VinFast các dịch
vụ thiết kế, phát triển sản phẩm, mua sắm linh kiện, sản xuất và kiểm tra chất lượng
sản phẩm. Magna Steyr cũng sẽ hỗ trợ VinFast trong việc đào tạo nhân viên và cung
cấp các giải pháp sản xuất hiệu quả.
CATL: VinFast đã ký kết hợp đồng cung ứng dài hạn với CATL để cung cấp
pin cho các mẫu xe điện của mình.
VinFast và CATL đã ký kết Biên bản ghi nhớ về Hợp tác Chiến lược toàn cầu nhằm
thúc đẩy hợp tác trong lĩnh vực phát triển xe điện, bao gồm công nghệ khung gầm 16
thông minh tích hợp pin CTC (Cell to Chassis). Theo thỏa thuận này, CATL và
VinFast dự kiến hợp tác để cùng phát triển công nghệ mới, trong đó pin và nhiều bộ
phận quan trọng được tích hợp vào khung gầm xe, giúp giảm trọng lượng, tăng quãng
đường di chuyển của xe và giảm chi phí. Dự kiến VinFast sẽ là nhà sản xuất xe ô tô
tiên phong đưa công nghệ mới này ra thị trường toàn cầu với sự hợp tác chiến lược cùng CATL.
3.1.1.2 Hợp đồng độc quyền với các đối tác chính
VinFast đã ký kết nhiều hợp đồng độc quyền với các đối tác chính của mình.
Sau đây là một số hợp đồng độc quyền của VinFast:
Hợp đồng độc quyền với Pininfarina: VinFast đã ký kết hợp đồng độc quyền
với hãng thiết kế Ý Pininfarina để thiết kế các mẫu xe của mình.
Ngày 18/1/2018, Công ty TNHH Sản xuất và Kinh doanh Vinfast, thuộc Tập đoàn
Vingroup đã hoàn tất hợp đồng sản xuất mẫu xe với nhà thiết kế hàng đầu Pininfarina;
đồng thời công bố mua bản quyền sở hữu trí tuệ từ BMW nhằm phát triển sản xuất.
Bản hợp đồng với Pininfarina để sản xuất 2 xe mẫu Sedan và SUV có giá trị 5 triệu
USD. Đây là hai xe mẫu được phát triển dựa trên hai thiết kế đã được người tiêu dùng
Việt Nam bình chọn nhiều nhất tại cuộc thi “Chọn xế yêu cũng Vinfast” trong tháng 10/2017.
Đặc biệt, Vinfast đã mua bản quyền sở hữu trí tuệ từ BMW để phát triển các dòng xe
này. Với việc tiếp tục ký kết các thỏa thuận hợp tác với các đối tác danh tiếng trong
lĩnh vực thiết kế và sản xuất ô tô, Vinfast tiếp tục khẳng định cam kết đưa ra thị trường
những sản phẩm đảm bảo chất lượng, độ an toàn, hiện đại và thẩm mỹ, sánh ngang với
các mẫu xe thời thượng trên thế giới. Trước đó, Công ty cũng hoàn tất thỏa thuận hợp
tác với Magna Steyr và AVL, hai thương hiệu tư vấn về công nghệ sản xuất ô tô và sản
xuất ô tô hàng đầu thế giới.
Hợp đồng độc quyền với Siemens: VinFast đã ký kết hợp đồng độc quyền với
Siemens để sử dụng các giải pháp kỹ thuật số và tự động hóa trong sản xuất xe của mình. 17
Ngày 10/8/2018 tại Hà Nội, Công ty TNHH Sản xuất và Kinh doanh VinFast và công
ty Siemens Việt Nam đã ký 2 hợp đồng về cung cấp công nghệ và linh kiện để sản xuất xe buýt điện.
Cụ thể, VinFast ký với Siemens hợp đồng chuyển giao công nghệ sản xuất động cơ và
hợp đồng mua bán hàng hóa linh kiện để phát triển dòng xe buýt điện đầu tiên. Đây là
hai thỏa thuận cốt lõi khởi đầu cho quá trình xây dựng chuỗi giá trị sản xuất dòng
phương tiện công cộng thân thiện với môi trường, góp phần thay đổi diện mạo cho
ngành giao thông tại Việt Nam theo hướng đồng bộ hơn, hiện đại hơn.
Hợp đồng độc quyền với Bosch: VinFast đã ký kết hợp đồng độc quyền với
Bosch để sử dụng các giải pháp công nghệ và tự động hóa trong sản xuất xe của mình.
Ngày 12/10/2017, Tập đoàn Vingroup và Bosch tại Việt Nam – nhà cung cấp công
nghệ, dịch vụ hàng đầu thế giới tiến hành lễ ký kết Biên bản Ghi nhớ, đánh dấu cột
mốc hợp tác quan trọng giữa hai bên trong dự án sản xuất ô tô và xe máy điện VINFAST.
Theo biên bản ghi nhớ, hai bên sẽ xem xét việc hợp tác toàn diện trong lĩnh vực sản
xuất ô tô - xe máy điện, bao gồm các giải pháp phần cứng, phần mềm và dịch vụ cho
VINFAST - Công ty thành viên của Tập đoàn Vingroup. Về phần cứng, với lợi thế là
nhà cung cấp công nghệ và linh kiện ô tô lớn nhất thế giới - Bosch sẽ cung cấp cho
VINFAST các phụ tùng, thiết bị, đảm bảo chất lượng, độ chính xác và phù hợp với
quy trình sản xuất. Về phần mềm, Bosch sẽ hỗ trợ, tư vấn để VINFAST triển khai
phần mềm cho ô tô, xe máy và phần mềm quản lý doanh nghiệp, ví dụ như các giải
pháp dịch vụ thiết kế và trải nghiệm người dùng, phát triển khách hàng…
3.1.2. Phối hợp và cộng tác trong quá trình liên kết.
3.1.2.1. Quy trình sản xuất liên kết chung.
Ngay từ thời điểm bắt đầu, mô hình chuỗi cung ứng của VinFast đã lựa chọn
hợp tác cùng các tên tuổi lớn trong ngành công nghiệp ô tô thế giới. Mục tiêu nhằm
tăng sức cạnh tranh trước các thương hiệu ô tô ngoại nhập và tiến tới xuất khẩu.
VinFast liên kết cùng 4 nhà thiết kế ô tô hàng đầu thế giới là Pininfarina,
Zagato, Torino và Ital Design. Đây là những đơn vị thiết kế cho các thương hiệu đình 18
đám như Audi, Bentley, BMW, Ferrari, Lamborghini, Porsche, Rolls-Royce… Vì vậy,
các mẫu xe của Vin sở hữu nhiều chi tiết ấn tượng và đẳng cấp.
Bên cạnh đó, công ty còn đăng ký giấy phép riêng cho phần khung gầm và
động cơ, mua bản quyền công nghệ từ BMW. Đối tác Magna Steyr được thuê để tối ưu
kỹ thuật xe, công ty AVL chịu trách nhiệm chính về động cơ truyền động.
Quy trình sản xuất liên kết của VinFast với các thành viên trong chuỗi cung ứng
được chia thành 4 giai đoạn chính:
Giai đoạn 1: Chuẩn bị nguyên vật liệu
VinFast hợp tác với các nhà cung cấp trong nước và quốc tế để cung cấp nguyên vật
liệu, linh kiện, phụ tùng cho sản xuất ô tô. Nguyên vật liệu được VinFast kiểm soát
chất lượng chặt chẽ trước khi đưa vào sản xuất.
Giai đoạn 2: Sản xuất linh kiện, phụ tùng
VinFast có thể tự sản xuất một số linh kiện, phụ tùng hoặc hợp tác với các nhà cung
cấp trong nước và quốc tế để sản xuất. Các nhà cung cấp được VinFast đào tạo và
chuyển giao công nghệ để đảm bảo chất lượng sản phẩm.
Giai đoạn 3: Sản xuất ô tô
VinFast có 3 nhà máy sản xuất ô tô tại Việt Nam, bao gồm:
Nhà máy sản xuất ô tô VinFast Hải Phòng: Sản xuất ô tô con, xe máy điện và xe buýt điện
Nhà máy sản xuất ô tô VinFast Ninh Bình: Sản xuất ô tô con
Nhà máy sản xuất pin VinFast Hà Nội: Sản xuất pin lithium-ion cho ô tô điện
Các nhà máy VinFast được trang bị công nghệ hiện đại và dây chuyền sản xuất tự động hóa cao.
Giai đoạn 4: Phân phối và bán hàng
VinFast có hệ thống đại lý và cửa hàng trải rộng khắp cả nước. Các đại lý và cửa hàng
VinFast được đào tạo chuyên nghiệp để cung cấp dịch vụ bán hàng, bảo dưỡng và sửa
chữa ô tô tốt nhất cho khách hàng.
3.1.2.2. Công nghệ và dự án chung. 19 Công nghệ
Công ty này đã phát triển một mô hình chuỗi cung ứng đồng bộ và khép kín với 6
nhà xưởng: xưởng dập, xưởng sơn, xưởng hàn thân vỏ, xưởng động cơ, xưởng lắp ráp và xưởng phụ trợ.
Khu phức hợp nhà máy sản xuất ô tô, xe máy điện VinFast được xây dựng trên khu
đất rộng 335 ha tại khu công nghiệp Đình Vũ, huyện Cát Hải, TP Hải Phòng. Tại khu
phức hợp hiện đại hàng đầu Đông Nam Á này có: Khu nhà máy sản xuất ô tô, Khu nhà
máy sản xuất xe máy điện, Khu nhà máy sản xuất xe buýt điện, Nhà điều hành…
Công suất của nhà máy ô tô là sản xuất 250.000 xe/năm giai đoạn 1, dự kiến nâng
công suất lên tới 950,000 xe/năm vào năm 2026. Mức độ tự động hóa ở đây rất cao,
với 1.200 robot, xưởng thân vỏ 98% tự động, xưởng động cơ 90% tự động. Hệ thống
thu thập và quản lý dữ liệu, hệ thống hoạch định doanh nghiệp, hệ thống quản lý vòng
đời sản phẩm, hệ thống điều hành sản xuất – nền tảng quan trọng cho việc ứng dụng
công nghệ 4.0 tại nhà máy – cũng do 2 hãng hàng đầu thế giới là Siemens và SAP cung cấp.
Nhà máy VinFast không chỉ đảm bảo đúng quy định về tiêu chuẩn doanh nghiệp
sản xuất, lắp ráp ô tô mà còn ứng dụng công nghệ số hóa đầu tiên tại Đông Nam Á.
Toàn bộ quy trình sản xuất linh kiện ô tô, lắp ráp hoàn toàn được đồng bộ và khép kín,
điều hành bằng hệ thống máy móc thông minh, hiện đại và tự động hoá thông qua robot. Dự án chung.
Dự án hợp tác với CATL để phát triển pin xe điện Mục tiêu:
Tự chủ về công nghệ pin Giảm chi phí sản xuất
Nâng cao khả năng cạnh tranh của ô tô VinFast trên thị trường
Thời gian triển khai: 2022 - 2025
Đối tác: VinFast và CATL, công ty sản xuất pin lithium-ion hàng đầu thế giới 20