



















Preview text:
TRƯỜNG ĐẠI HỌC THƯƠNG MẠI KHOA MARKETING
HỌC PHẦN: QUẢN TRỊ CHUỖI CUNG ỨNG
ĐỀ TÀI: QUẢN TRỊ CHUỖI CUNG ỨNG TẠI
CÔNG TY CỔ PHẦN MAY VIỆT TIẾN
Giảng viên hướng dẫn :
Nguyễn Văn Minh
Lớp học phần : 242_BLOG0211_03 Nhóm : 04 Hà Nội, năm 2025
MỤC LỤC
DANH MỤC HÌNH ẢNH . . . . . . . . . . . . . . . . . . . . . . . . . . . . . . . . . . . . . . . . . . . . . . . 3
DANH MỤC BẢNG . . . . . . . . . . . . . . . . . . . . . . . . . . . . . . . . . . . . . . . . . . . . . . . . . . . 4
LỜI MỞ ĐẦU . . . . . . . . . . . . . . . . . . . . . . . . . . . . . . . . . . . . . . . . . . . . . . . . . . . . . . . . 5
CHƯƠNG I. CƠ SỞ LÝ THUYẾT. . . . . . . . . . . . . . . . . . . . . . . . . . . . . . . . . . . . . . . 6
1.1. Khái quát về chuỗi cung ứng . . . . . . . . . . . . . . . . . . . . . . . . . . . . . . . . . . . . . . . 6
1.1.1. Khái niệm chuỗi cung ứng . . . . . . . . . . . . . . . . . . . . . . . . . . . . . . . . . . . . . . 6
1.1.2. Mô hình chuỗi cung ứng . . . . . . . . . . . . . . . . . . . . . . . . . . . . . . . . . . . . . . . . 6
1.2. Quản lý nguồn cung . . . . . . . . . . . . . . . . . . . . . . . . . . . . . . . . . . . . . . . . . . . . . . 8
1.2.1. Khái quát về quản lý nguồn cung . . . . . . . . . . . . . . . . . . . . . . . . . . . . . . . . . 8
1.2.2. Các loại hình chiến lược nguồn cung . . . . . . . . . . . . . . . . . . . . . . . . . . . . . . 9
1.2.3. Quản trị quan hệ nhà cung cấp . . . . . . . . . . . . . . . . . . . . . . . . . . . . . . . . . . 11
1.3. Định dạng mô hình sản xuất . . . . . . . . . . . . . . . . . . . . . . . . . . . . . . . . . . . . . . 16
1.3.1. Sản xuất hàng dự trữ (Make to Stock - MTS) . . . . . . . . . . . . . . . . . . . . . . . 16
1.3.2. Lắp ráp theo đơn hàng (Assemble to Order - ATO) . . . . . . . . . . . . . . . . . . 17
1.3.3. Sản xuất theo đơn hàng (Make to Order - MTO) . . . . . . . . . . . . . . . . . . . . 18
1.3.4. Thiết kế theo đơn hàng (Engineer to Order - ETO) . . . . . . . . . . . . . . . . . . 19
CHƯƠNG II. THỰC TRẠNG HOẠT ĐỘNG QUẢN TRỊ CHUỖI CUNG ỨNG
TẠI CÔNG TY CỔ PHẦN MAY VIỆT TIẾN . . . . . . . . . . . . . . . . . . . . . . . . . . . . . 21
2.1. Giới thiệu chung về Công ty Cổ phần May Việt Tiến . . . . . . . . . . . . . . . . . . 21
2.2. Tình hình hoạt động kinh doanh . . . . . . . . . . . . . . . . . . . . . . . . . . . . . . . . . . . 23
2.3. Mô hình chuỗi cung ứng của doanh nghiệp . . . . . . . . . . . . . . . . . . . . . . . . . . 25
2.3.2. Các giai đoạn trong chuỗi cung ứng . . . . . . . . . . . . . . . . . . . . . . . . . . . . . . 27
2.4. Các nguồn cung đầu vào chủ chốt của doanh nghiệp . . . . . . . . . . . . . . . . . . 30
2.4.1. Các nguồn cung đầu vào chủ chốt của doanh nghiệp . . . . . . . . . . . . . . . . . 30
2.4.2. Vai trò của các nguồn cung đầu vào chủ chốt của doanh nghiệp . . . . . . . . 32
2.5. Công tác lập kế hoạch sản xuất của doanh nghiệp . . . . . . . . . . . . . . . . . . . . 33
2.5.1. Tầm quan trọng của lập kế hoạch sản xuất trong ngành may mặc . . . . . . . 33
2.5.2. Các chiến lược lập kế hoạch sản xuất của doanh nghiệp . . . . . . . . . . . . . . 34
2.6. Quản trị quan hệ nhà cung cấp của doanh nghiệp . . . . . . . . . . . . . . . . . . . . 35
CHƯƠNG III. ĐÁNH GIÁ VÀ ĐỀ XUẤT GIẢI PHÁP CẢI THIỆN CHUỖI
CUNG ỨNG CỦA CÔNG TY CỔ PHẦN MAY VIỆT TIẾN . . . . . . . . . . . . . . . . . 38
3.1. Đánh giá hoạt động . . . . . . . . . . . . . . . . . . . . . . . . . . . . . . . . . . . . . . . . . . . . . . 38
3.1.1. Điểm mạnh . . . . . . . . . . . . . . . . . . . . . . . . . . . . . . . . . . . . . . . . . . . . . . . . . 38
3.1.2. Điểm yếu . . . . . . . . . . . . . . . . . . . . . . . . . . . . . . . . . . . . . . . . . . . . . . . . . . . 39
KẾT LUẬN . . . . . . . . . . . . . . . . . . . . . . . . . . . . . . . . . . . . . . . . . . . . . . . . . . . . . . . . . 46
TÀI LIỆU THAM KHẢO . . . . . . . . . . . . . . . . . . . . . . . . . . . . . . . . . . . . . . . . . . . . . . 47 DANH MỤC HÌNH ẢNH
Hình 1: Mô hình chuỗi cung ứng tổng quát . . . . . . . . . . . . . . . . . . . . . . . . . . . . . . . . . . 7
Hình 2: Mô hình chiến lược quan hệ nhà cung cấp - Cấp độ 1 . . . . . . . . . . . . . . . . . . . 10
Hình 3: Mô hình chiến lược quan hệ nhà cung cấp - Cấp độ 2 . . . . . . . . . . . . . . . . . . . 10
Hình 4: Mô hình chiến lược quan hệ nhà cung cấp - Cấp độ 3 . . . . . . . . . . . . . . . . . . . 11
Hình 5: Mô hình định hướng quan hệ chiến lược với nhà cung cấp . . . . . . . . . . . . . . . 14
Hình 6: Ma trận sức mạnh giữa người mua và nhà cung cấp . . . . . . . . . . . . . . . . . . . . 16
Hình 7: Sản xuất hàng dự trữ . . . . . . . . . . . . . . . . . . . . . . . . . . . . . . . . . . . . . . . . . . . . . 17
Hình 8: Lắp ráp theo đơn hàng . . . . . . . . . . . . . . . . . . . . . . . . . . . . . . . . . . . . . . . . . . . 18
Hình 9: Sản xuất theo đơn đặt hàng (MTO) . . . . . . . . . . . . . . . . . . . . . . . . . . . . . . . . . 19
Hình 10: Sản xuất theo thiết kế đơn hàng . . . . . . . . . . . . . . . . . . . . . . . . . . . . . . . . . . . 20
Hình 11: Mô hình chuỗi cung ứng của doanh nghiệp . . . . . . . . . . . . . . . . . . . . . . . . . . 25 DANH MỤC BẢNG
Bảng 1: Các loại quan hệ nhà cung cấp . . . . . . . . . . . . . . . . . . . . . . . . . . . . . . . . . . . . . 12 LỜI MỞ ĐẦU
Ngành dệt may là một trong những ngành công nghiệp chủ lực của Việt Nam,
đóng góp lớn vào GDP và kim ngạch xuất khẩu quốc gia. Trong bối cảnh hội nhập kinh
tế quốc tế ngày càng sâu rộng, đặc biệt khi Việt Nam tham gia các hiệp định thương mại
tự do như CPTPP, EVFTA, ngành may mặc có cơ hội mở rộng thị trường và gia tăng
lợi thế cạnh tranh. Tuy nhiên, đi kèm với cơ hội là những thách thức không nhỏ khi các
doanh nghiệp phải đối mặt với áp lực cạnh tranh gay gắt từ các nước có ngành may mặc
phát triển như Trung Quốc, Bangladesh và Ấn Độ. Để nâng cao vị thế trên thị trường,
các doanh nghiệp Việt Nam không chỉ cần tập trung vào sản xuất mà còn phải tối ưu
hóa chuỗi cung ứng nhằm nâng cao hiệu quả vận hành, giảm chi phí và đáp ứng nhanh
chóng nhu cầu khách hàng. Quản trị chuỗi cung ứng đóng vai trò then chốt trong việc
đảm bảo sự linh hoạt và bền vững của doanh nghiệp, đặc biệt trong bối cảnh nhu cầu thị
trường liên tục biến động và các yêu cầu về chất lượng ngày càng khắt khe.
Trong số các doanh nghiệp may mặc hàng đầu tại Việt Nam, Công ty Cổ phần
May Việt Tiến là một thương hiệu có bề dày lịch sử và vị thế vững chắc trên thị trường.
Với hệ thống sản xuất quy mô lớn, công nghệ hiện đại và mạng lưới phân phối rộng
khắp, Việt Tiến đã khẳng định được uy tín trong ngành. Tuy nhiên, giống như nhiều
doanh nghiệp khác, Việt Tiến vẫn phải đối mặt với những thách thức trong việc tối ưu
hóa chuỗi cung ứng để nâng cao hiệu suất hoạt động và duy trì lợi thế cạnh tranh. Xuất
phát từ thực tiễn này, bài thảo luận sẽ tập trung nghiên cứu và phân tích chuỗi cung ứng
của Việt Tiến, nhằm làm rõ những điểm mạnh, điểm yếu và đề xuất các giải pháp cải
thiện hiệu quả vận hành. Thông qua việc phân tích thực tiễn hoạt động của Việt Tiến,
bài thảo luận không chỉ giúp hiểu rõ hơn về cách một doanh nghiệp lớn trong ngành
may mặc Việt Nam quản lý chuỗi cung ứng mà còn rút ra bài học kinh nghiệm, từ đó đề
xuất các giải pháp nâng cao hiệu quả vận hành cho các doanh nghiệp khác trong ngành.
Những kết quả nghiên cứu này có thể góp phần nâng cao khả năng cạnh tranh của ngành
may mặc Việt Nam trên thị trường quốc tế, đảm bảo sự phát triển bền vững trong tương
lai. Trong bối cảnh đó, việc nghiên cứu và đánh giá chuỗi cung ứng của Việt Tiến không
chỉ có ý nghĩa đối với doanh nghiệp này mà còn mang lại giá trị tham khảo cho toàn ngành.
CHƯƠNG I. CƠ SỞ LÝ THUYẾT
1.1. Khái quát về chuỗi cung ứng
1.1.1. Khái niệm chuỗi cung ứng
Chuỗi cung ứng là tập hợp các doanh nghiệp hoặc tổ chức tham gia trực tiếp và
gián tiếp vào các quả trình tạo ra, duy trì và phân phối một loại sản phẩm nào đó cho thị trường.
Theo khái niệm này, chuỗi cung ứng bao gồm nhiều thành viên, trong đó có các
thành viên cơ bản như nhà cung cấp, nhà sản xuất, nhà bán buôn, nhà bán lẻ, họ sở hữu
và tham gia trực tiếp vào quá trình chuyển đổi, phân phối dòng vật chất từ các nguyên
liệu thô ban đầu thành thành phẩm và đưa tới thị trường. Các quá trình này tập trung chủ
yếu vào các hoạt động biến đổi (tạo ra) các nguyên liệu, nhiên liệu, vật liệu, bán thành
phẩm thành sản phẩm/dịch vụ hoàn chỉnh và đưa tới (duy trì và phân phối) người tiêu
dùng cuối cùng. Đồng thời chuỗi cung ứng cũng bao gồm cả các doanh nghiệp hỗ trợ
cho các hoạt động và quá trình trên như công ty vận tải, kho bãi, các nhà cung cấp dịch
vụ bảo hiểm, ngân hàng, thông tin... Họ tham gia gián tiếp vào chuỗi cung ứng với vai
trò là các công ty bên thứ 3, giúp làm tăng tính chuyên môn hóa cũng như hiệu quả trong các chuỗi cung ứng.
1.1.2. Mô hình chuỗi cung ứng
Mỗi chuỗi cung ứng gắn liền với một loại sản phẩm và một thị trường mục tiêu
cụ thể, đồng thời vận hành như một thực thể độc lập để đáp ứng nhu cầu thị trường và
mang lại lợi ích tổng thể cho mọi thành viên trong chuỗi. Về cơ bản các thành viên chuỗi
cung ứng là các tổ chức kinh doanh độc lập, do đó để tạo ra sự thống nhất họ liên kết
với nhau bằng nhiều dòng chảy và các mối quan hệ, từ đơn giản đến phức tạp, từ trực
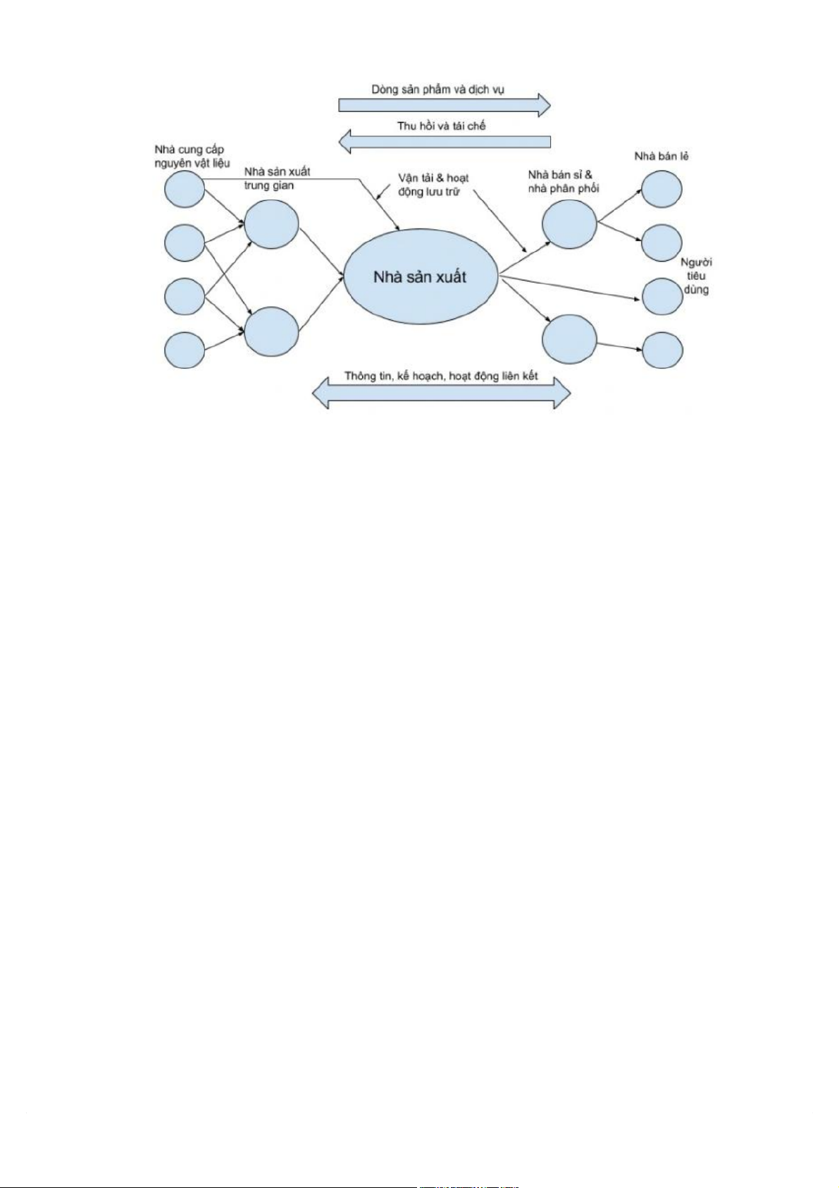
tiếp và gián tiếp. Có 3 dòng chảy chính là dòng vật chất, dòng tài chính và dòng thông tin
Hình 1: Mô hình chuỗi cung ứng tổng quát
Dòng vật chất: Con đường dịch chuyển của vật liệu, bán thành phẩm, hàng hoá
và dịch vụ từ nhà cung cấp tới khách hàng, đảm bảo đúng và đủ về số lượng cũng như chất lượng.
Dòng tài chính: Thể hiện các hoạt động thanh toán của khách hàng với nhà cung
cấp, bao gồm các giao dịch tín dụng, các quá trình thanh toán và ủy thác, các dàn xếp
về trao đổi quyền sở hữu.
Dòng thông tin: Dòng giao và nhận của các đơn đặt hàng, theo dõi quá trình dịch
chuyển của hàng hóa, chứng từ giữa người gửi và người nhận, thể hiện sự trao đổi thông
tin hai chiều và đa chiều giữa các thành viên, kết nối các nguồn lực tham gia chuỗi cung
ứng, giúp chuỗi cung ứng vận hành một cách hiệu quả.
Chuỗi cung ứng bao gồm các thành viên chính và hỗ trợ. Các nhà cung cấp cung
cấp nguyên liệu, bán thành phẩm và dịch vụ cho các doanh nghiệp khác. Trong đó, nhà
cung cấp nguyên vật liệu thô như quặng sắt, dầu mỏ, nông sản hoặc nhà cung cấp bán
thành phẩm như thép, bột giấy, sữa tươi đóng vai trò quan trọng. Nhà sản xuất sử dụng
nguyên liệu và bán thành phẩm từ các công ty khác để tạo ra sản phẩm cuối cùng như
hộp sữa, điện thoại, phần mềm hay dịch vụ. Nhà phân phối hay còn gọi là doanh nghiệp
bán buôn, mua hàng từ nhà sản xuất với khối lượng lớn và bán lại cho nhà bán lẻ hoặc
doanh nghiệp khác. Nhà bán lẻ mua hàng từ nhà bán buôn hoặc nhà sản xuất và bán trực
tiếp cho người tiêu dùng cuối cùng. Các nhà cung cấp dịch vụ như vận chuyển, kho bãi,
công nghệ thông tin, hỗ trợ giúp chuỗi cung ứng hoạt động hiệu quả hơn. Khách hàng
của chuỗi cung ứng bao gồm người tiêu dùng cuối và các khách hàng tổ chức. Trong đó,
khách hàng cá nhân là mục tiêu cuối cùng của chuỗi cung ứng, trong khi khách hàng tổ
chức vừa là khách hàng vừa là nhà cung cấp trong chuỗi. Khi bàn về chuỗi cung ứng nội
bộ trong doanh nghiệp, khách hàng bên trong là các bộ phận trong doanh nghiệp sử dụng
sản phẩm/dịch vụ từ các bộ phận trước trong quy trình.
1.2. Quản lý nguồn cung
1.2.1. Khái quát về quản lý nguồn cung
Trong chuỗi cung ứng, nguồn cung ứng bao gồm các nhà cung cấp và các loại
hàng hóa, dịch vụ cần mua. Nhà cung cấp là doanh nghiệp hoặc cá nhân có khả năng
cung cấp các nguồn lực cần thiết cho hoạt động sản xuất kinh doanh. Các nhà cung cấp
tạo ra các thị trường cung ứng máy móc, thiết bị, nguyên vật liệu, vốn, lao động và dịch
vụ tài chính. Vai trò của nhà cung cấp là đảm bảo cung cấp đủ số lượng, chất lượng và
đúng thời gian để đáp ứng yêu cầu sản xuất.
Tìm nguồn cung ứng (Sourcing) là quá trình tìm kiếm nhà cung cấp tốt nhất và ít
tốn kém nhất cho các hàng hóa và dịch vụ cần mua. Đây là bước đầu tiên trong quy trình
mua sắm, bao gồm tìm kiếm, đánh giá và lựa chọn nhà cung cấp phù hợp. Một nhà cung
cấp tốt thường có các đặc điểm như cung ứng đúng thời gian, chất lượng phù hợp, mức
giá hợp lý, khả năng cung cấp dịch vụ dự phòng, và thông tin kịp thời về tiến trình hợp
đồng. Vai trò của nhà cung ứng tốt có thể kể đến như:
• Có các tiêu chuẩn phù hợp, đảm bảo cung cấp vật tư, nguyên liệu, hàng hóa, dịch
vụ với số lượng đầy đủ, chất lượng, ổn định, chính xác, đáp ứng yêu cầu kinh
doanh của doanh nghiệp với chi phí tốt.
• Nỗ lực phát triển tạo nên các mối quan hệ chiến lược lâu dài, giúp kinh doanh ổn định và đúng hướng.
• Giúp gia tăng sức mạnh vật chất và giá trị thương hiệu cho doanh nghiệp, tăng
cường khả năng cạnh tranh, tạo tiền đề cho sự phát triển bền vững của doanh nghiệp.
Tư duy chiến lược mua nảy sinh yêu cầu quản lý nguồn cung. Quản lý nguồn
cung (Sourcing management) là việc doanh nghiệp chủ động tìm kiếm, duy trì và phát
triển các nhà cung cấp hàng hóa, dịch vụ đáp ứng tốt nhu cầu mua. Ngoài việc tìm kiếm
các loại hàng hóa và nhà cung cấp hiệu quả, hoạt động này còn liên quan đến quản lý
các nhà cung cấp hiện tại và tiềm năng để phát triển chiến lược và mạng lưới nhà cung
cấp trong dài hạn. Nhà cung ứng hiện tại là những người bán đã và đang có quan hệ trao
đổi mua bán với doanh nghiệp. Nhà cung ứng tiềm năng là những người bán có khả
năng và điều kiện cung ứng tốt các đầu vào cho doanh nghiệp nhưng chưa thực sự tham
gia vào hoạt động trao đổi mua bán với doanh nghiệp. Doanh nghiệp cần tìm kiếm sớm
các nhà cung ứng tiềm năng để chủ động xây dựng chiến lược mua và ứng phó với
những thay đổi bất thường trên thị trường.
1.2.2. Các loại hình chiến lược nguồn cung
1.2.2.1. Chiến lược nguồn cung theo số lượng nhà cung cấp
Chiến lược số lượng nhà cung cấp đóng vai trò quan trọng trong quản lý chuỗi
cung ứng, ảnh hưởng đến hiệu quả hoạt động và mức độ rủi ro của doanh nghiệp. Tùy
vào đặc điểm hàng hóa, quy mô đơn hàng và yêu cầu vận hành, doanh nghiệp có thể lựa
chọn sử dụng một hoặc nhiều nhà cung cấp.
Việc sử dụng một nhà cung cấp giúp doanh nghiệp dễ dàng thiết lập mối quan hệ
hợp tác chiến lược, ổn định chất lượng hàng hóa và tối ưu chi phí nhờ tập trung đơn
hàng. Hơn nữa, việc mua từ một nguồn duy nhất còn giúp tối ưu hóa vận chuyển và phù
hợp với các sản phẩm hoặc quy trình độc quyền. Tuy nhiên, lựa chọn này tiềm ẩn nhiều
rủi ro do phụ thuộc hoàn toàn vào một nhà cung ứng, có thể dẫn đến gián đoạn chuỗi
cung ứng nếu nhà cung cấp gặp vấn đề.
Ngược lại, việc sử dụng nhiều nhà cung cấp giúp doanh nghiệp phân tán rủi ro,
đảm bảo khả năng đáp ứng nhu cầu và tạo sự cạnh tranh giữa các nhà cung cấp nhằm
tối ưu giá cả và chất lượng. Ngoài ra, điều này còn mang lại nhiều thông tin thị trường
và xu hướng công nghệ mới, giúp doanh nghiệp nâng cao năng lực cạnh tranh. Tuy
nhiên, quản lý nhiều nhà cung cấp đòi hỏi chi phí vận hành cao hơn và có thể làm giảm
mức độ gắn kết giữa doanh nghiệp với từng nhà cung ứng.
Hiện nay, xu hướng quản lý chuỗi cung ứng đang dịch chuyển theo hướng sử
dụng ít nhà cung cấp hơn, thậm chí chỉ duy trì một nhà cung cấp đáng tin cậy để xây
dựng mối quan hệ bền vững, đảm bảo lợi ích dài hạn và tối ưu hiệu suất hoạt động.
1.2.2.2. Chiến lược phân tầng nguồn cung
Chiến lược phân tầng nguồn cung cho phép sử dụng nhiều nguồn cung mà vẫn
có thể giảm chi phí quản lý nhà cung cấp.
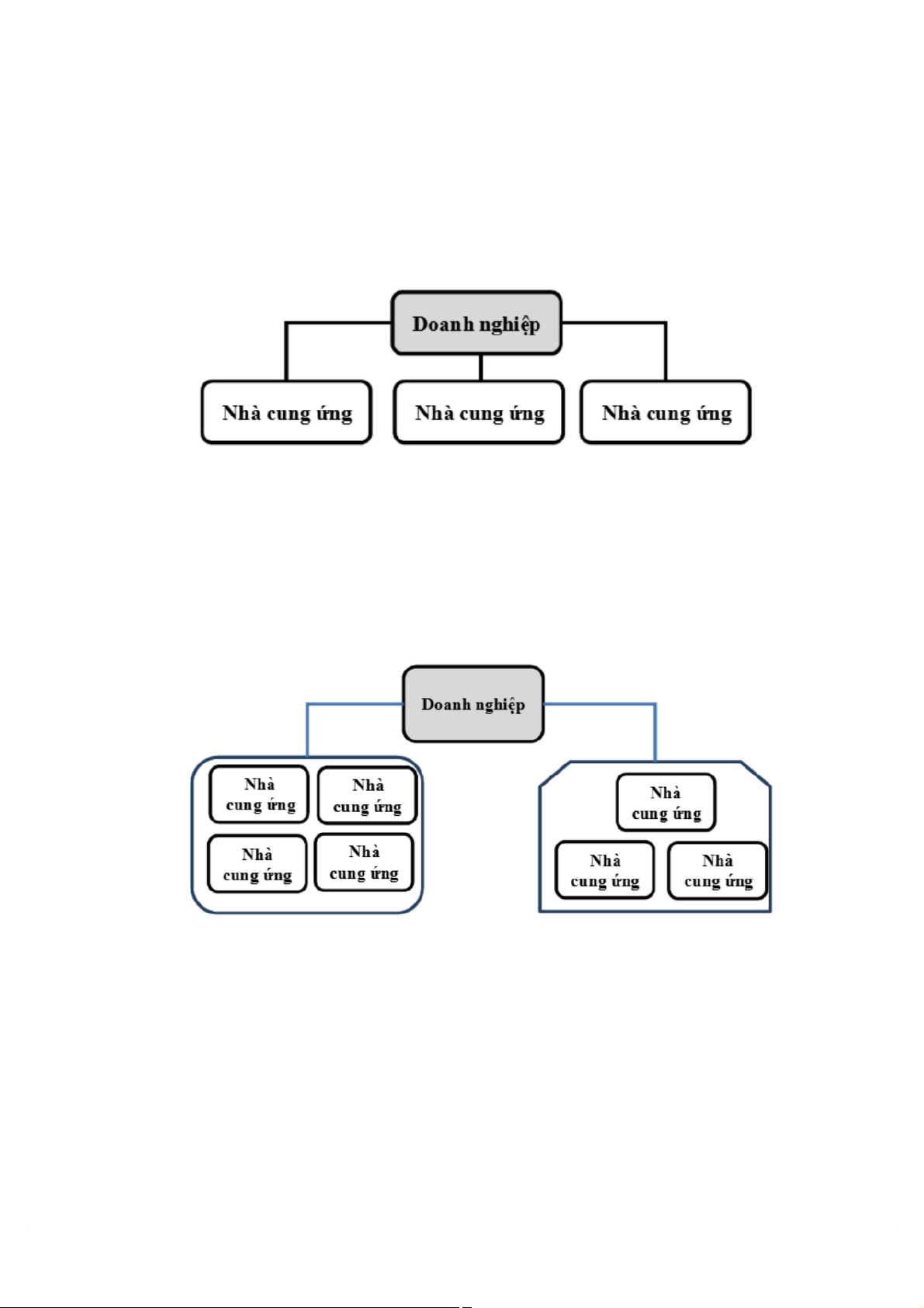
Cấp độ 1: Chiến lược nhiều nhà cung cấp đơn giản, doanh nghiệp giao dịch trực
tiếp với từng nhà cung cấp riêng lẻ. Ở cấp độ này, mức độ ràng buộc giữa doanh nghiệp
với 1 nhà cung cấp dựa trên tầm quan trọng của hàng hóa, dịch vụ của nhà cung cấp với
bên mua hoặc rủi ro tiềm ẩn trong kinh doanh với từng nhà cung cấp cụ thể. Mô hình
này chỉ phù hợp với một lượng hữu hạn các nhà cung cấp. Doanh nghiệp không thể quan
hệ trực tiếp với số lượng quá lớn các nhà cung cấp.
Hình 2: Mô hình chiến lược quan hệ nhà cung cấ - p Cấp độ 1
Cấp độ 2: Chiến lược nhóm nhà cung cấp. Ở cấp độ này, doanh nghiệp giao dịch
với các nhóm nhà cung cấp. Mối quan hệ này được xây dựng dựa trên quan điểm phối
hợp các nhà cung cấp riêng lẻ có liên quan trong cùng lĩnh vực. Lúc này, các nhà cung
cấp không phải là đối tượng của nhiều nhóm ngành hàng và điều này có thể gây trở ngại
trong việc phát triển mối quan hệ chặt chẽ giữa khách hàng và nhà cung cấp.
Hình 3: Mô hình chiến lược quan hệ nhà cung cấ - p Cấp độ 2
Cấp độ 3: Chiến lược đa cấp. Ở cấp độ này, mối quan hệ với nhà cung cấp được
xác định dựa trên dòng chảy của sản phẩm và dịch vụ hướng tới NTD (người tiêu dùng).
Điều này dẫn đến việc hình thành các mạng lưới phân phối theo từng cấp, phổ biến trong
các lĩnh vực sản xuất ô tô và một số ngành sản xuất khác. Trường hợp này, các nhà cung
cấp sẽ được coi là đối tác vì họ có trách nhiệm phải quản lý các nhà cung cấp nhỏ hơn
và các nhà cung cấp khác ở thượng nguồn. Cấu trúc này cho phép doanh nghiệp sử dụng
một số lượng lớn nhà cung cấp mà không phải bận tâm và tốn phí cho quá nhiều nhà cung cấp.
Hình 4: Mô hình chiến lược quan hệ nhà cung cấ - p Cấp độ 3
1.2.3. Quản trị quan hệ nhà cung cấp
1.2.3.1. Khái niệm, mục tiêu quản trị quan hệ nhà cung cấp
Quản lý nguồn cung không chỉ dừng lại ở tìm kiếm nhà cung cấp mà còn phải
chủ động tạo lập và duy trì các mối quan hệ chặt chẽ hoặc ít ràng buộc với các nhà cung
cấp khác nhau nhằm tối ưu các chi phí đầu tư vào các liên kết mà vẫn đạt được giá trị
cao nhất. Chính vì vậy, quản trị quan hệ nhà cung cấp đã trở thành một yêu cầu quan
trọng của doanh nghiệp trong các chuỗi cung ứng hiện đại.
Quản trị quan hệ nhà cung cấp (Supplier Relationship Management - SRM) là
cách tiếp cận mang tính chiến lược, bao quát, dài hạn, đa chức năng, nhằm lựa chọn và
duy trì các nhà cung ứng hàng hóa, dịch vụ của doanh nghiệp. Theo tổ chức Gartner
(2001) thì SRM là tập hợp các phương pháp và ứng dụng quản lý cần thiết đối với nhà
cung ứng sản phẩm và dịch vụ nhằm mang lại lợi nhuận cho doanh nghiệp. Về bản chất,
SRM là hoạt động có chủ đích của doanh nghiệp nhằm tạo ra, duy trì, kiểm soát và phát
triển các liên kết tối ưu, phù hợp với nhà cung cấp và đạt được giá trị lớn nhất cho SCM
(Supply Chain Management - Quản lý chuỗi cung ứng).
Mục tiêu của SRM là xây dựng mối quan hệ lâu dài, ổn định, đảm bảo đầu vào
cho hoạt động kinh doanh của doanh nghiệp, góp phần nâng cao hiệu suất và khả năng
đáp ứng của SCM. Các mục tiêu cụ thể bao gồm:
• Nhận diện nhà cung cấp tốt nhất. Nhà cung cấp tốt không chỉ giao hàng đúng
chất lượng, đủ số lượng, kịp thời gian, với giá cả hợp lý, thái độ phục vụ tận tâm,
luôn đảm bảo đầu vào cho sản xuất mà còn hỗ trợ khách hàng phát triển sản phẩm và giá trị…
• Đảm bảo hàng hóa đầy đủ về số lượng, chất lượng, cơ cấu và chủng loại phù hợp
với yêu cầu kinh doanh của doanh nghiệp và chuỗi cung ứng.
• Đảm bảo có được một mức cung ứng dịch vụ thỏa đáng từ nhà cung cấp góp phần
đáp ứng tốt nhất các yêu cầu của hoạt động kinh doanh và dự trữ tại doanh nghiệp.
• Duy trì mức dự trữ thấp nhất nhưng vẫn đảm bảo cung ứng hàng hóa với mức
dịch vụ yêu cầu của doanh nghiệp và khách hàng và tối ưu hóa vốn và chi phí mua.
• Đảm bảo sử dụng nhân lực phù hợp với các hoạt động mua hàng (đúng người vào đúng thời điểm).
• Đảm bảo quản trị rủi ro trong mua hàng của doanh nghiệp và nâng cao hiệu quả
tốt nhất cho toàn chuỗi cung ứng.
1.2.3.2. Các chiến lược SRM
a) Chiến lược theo loại hình nhà cung cấp
Trong quan hệ mua bán, các bên có thể tham dự vào với các hình thức và đặc
điểm khác nhau. Để có thể kiểm soát và quản lý được các mối quan hệ với nhà cung
cấp, cần nhận dạng được các nhóm quan hệ này và nắm vững bản chất của các dạng quan hệ (Bảng 1).
Bảng 1: Các loại quan hệ nhà cung cấp Loại quan Giải thích
Bản chất cơ bản của mối quan hệ hệ
Nhà cung Mối quan hệ ngắn hạn, có tính chất Chỉ thực hiện theo hợp đồng, cấp theo
nhỏ lẻ, không thường xuyên.
không có hoặc có rất ít tương tác giao dịch
ngoài việc truyền đạt các yêu cầu trong hợp đồng. Nhà thầu
Nhà cung cấp chịu trách nhiệm thực -Liên quan đến việc truyền đạt phụ
hiện một hoạt động hoặc một chức
các yêu cầu chi tiết, chủ yếu về năng của công ty.
các vấn đề kỹ thuật.
-Có thể làm việc với công ty và các nhà thầu phụ khác.
Nhà cung Nhà cung cấp chịu trách nhiệm thực Quan hệ gần gũi, tương tác hàng cấp thuê
hiện một hoạt động hoặc một chức
ngày ở cấp độ hoạt động.Mối ngoài năng của công ty.
quan hệ và hợp đồng được xây
dựng quanh hiệu suất và quản lý vận hành.
Nhà cung Nhà cung cấp có tầm quan trọng
Cần tạo mối quan hệ rất gần gũi cấp chiến
chiến lược, có thể giúp cho doanh
và hợp tác với các nhà cung cấp lược
nghiệp hiện thực hóa các mục tiêu. chiến lược. Đối tác
Các bên đồng ý làm việc cùng nhau
- Cần tạo mối quan hệ rất gần
dựa trên một số thỏa thuận. Sự sắp gũi và hợp tác.
xếp có thể là không chính thức hoặc - Tương tác hàng ngày trong khu
một hợp đồng chính thức và thậm
vực liên quan (ví dụ: ở cấp độ kỹ
chí các ưu đãi có thể tồn tại. thuật). Nguồn
Nhà cung cấp thuộc sở hữu của công Mối quan hệ rất gần gũi, giống cung nội
ty hoặc được sở hữu trong tập đoàn. như một phần của công ty. bộ
b) Chiến lược SRM với ma trận Kraljic
Ngoài lợi ích quản lý danh mục hàng hóa mua, ma trận Kraljic rất thuận tiện để
xác lập chiến lược SRM, nhất là với doanh nghiệp đang sử dụng mô hình này. Căn cứ
vào ma trận đã xác lập với danh mục hàng hóa mua, các chiến lược SRM sẽ tiếp tục
được định hình theo 4 vị trí của các nhóm mặt hàng đã sắp xếp (Hình 4).
Ô (1) là ô có giá trị hàng mua thấp, số lượng nhà cung cấp ít nên loại quan hệ với
các nhà cung cấp ở ô này chỉ dừng lại ở mức giao dịch. Quan hệ dựa trên kiểu thắng -
thua, thực chất là chú trọng vào các giao dịch ngắn hạn. Loại chiến lược này tập trung
vào mục tiêu tối ưu hóa chi phí trong các giao dịch để giành lợi thế cạnh tranh theo từng
thương vụ. Không cần duy trì quan hệ chặt chẽ với các nhà cung cấp các loại hàng hóa trong nhóm này.
Ô (2) có giá trị hàng hóa thấp nhưng số lượng nhà cung cấp nhiều nên loại quan
hệ cần duy trì là quan hệ cạnh tranh, cũng là mối quan hệ thắng - thua. Đặc điểm của
mối quan hệ này là hợp đồng ngắn hạn, các điều kiện trong hợp đồng hướng đến lợi ích
riêng hơn mục tiêu chung, đặc biệt tập trung vào vấn đề giá cả. Người mua và nhà cung
cấp chỉ tập trung vào lợi nhuận của họ và cạnh tranh với giá trị hiện tại thay vì tạo ra giá
trị mới. Nhiều người cho rằng các mối quan hệ giữa người mua và nhà cung cấp nên có
tính cạnh tranh. Trong các mối quan hệ cạnh tranh, người mua có lợi nhuận nhờ sức ép
giảm giá, điều này có thể dẫn tới thái độ thù địch của nhà cung cấp. Do đó, cần có biện
pháp quản lý để xoa dịu thái độ này.
Hình 5: Mô hình định hướng quan hệ chiến lược với nhà cung cấp
Ô (3) là ô hàng hóa có giá trị cao, số lượng nhà cung cấp nhiều, mối quan hệ với
nhà cung cấp được xác định ở mức hợp tác. Quan hệ hợp tác là mối quan hệ thắng -
thắng, đặc trưng bởi sự tương tác chặt chẽ và liên tục giữa người mua và người bán để
cải thiện hiệu suất mua (chất lượng, chi phí, đóng gói, quản lý hàng tồn kho). Đây là
dạng quan hệ lâu dài (hợp đồng dài hạn), chia sẻ thông tin cởi mở, dùng đối thoại để
giải quyết mâu thuẫn và tạo sự công bằng giữa hai bên. Quan hệ này cần duy trì lâu dài,
tạo tính công bằng, hai bên cùng có lợi.
Ô (4) có giá trị hàng hóa cao nhưng số lượng nhà cung cấp ít nên loại quan hệ
mà các doanh nghiệp cần theo đuổi là quan hệ liên minh chiến lược. Trong quan hệ liên
minh, các nhà cung cấp theo đuổi chiến lược hợp tác bền vững dựa trên quan điểm tiếp
cận thắng - thắng, hai bên cùng có lợi. Đặc điểm của chiến lược này là duy trì mức độ
hợp tác lên một tầm cao mới với các hợp đồng dài hạn, chủ động chia sẻ thông tin hữu
ích và có thể cho phép nhà cung cấp tích hợp vào hệ thống thông tin của doanh nghiệp
để chủ động kiểm soát mức dự trữ, tồn kho. Chiến lược liên minh thường có rất ít nhà
cung cấp vì mối quan hệ này yêu cầu rất nhiều nguồn lực với mức độ cam kết rất cao.
Mối quan hệ này được đặc trưng bởi các giai đoạn phát triển chiến lược chung, tương
tác điều hành và chia sẻ các nguồn lực. Mối quan hệ cộng tác sẽ làm giảm chi phí hoạt
động và thu được hiệu quả lớn hơn.
c) SRM sử dụng sức mạnh quan hệ
Sức mạnh (hay quyền lực) thể hiện lợi thế hay sự phụ thuộc của doanh nghiệp
trong giao dịch và tình huống mua bán. Sức mạnh càng lớn thì sự phụ thuộc càng ít và
doanh nghiệp càng có nhiều lợi thế. Ngược lại, sức mạnh càng thấp thì sự phụ thuộc vào
đối tác càng cao, doanh nghiệp sẽ bất lợi trong việc đưa ra các điều kiện có lợi cho mình
trong thỏa thuận mua bán. Trong tương quan mua bán, sức mạnh giữa hai bên được chia
thành bốn vị trí: nhà cung cấp có ưu thế thống trị, người mua có vị trí thống trị, hai bên
độc lập với nhau và hai bên phụ thuộc lẫn nhau (Hình 5).
Ở vị trí người mua thống trị, người mua có thể tận dụng hiệu suất của nhà cung
cấp về chất lượng, chi phí và chỉ duy trì lợi nhuận ở mức bình thường cho nhà cung cấp.
Ở vị trí nhà cung cấp thống trị, nhà cung cấp có khả năng kết hợp các chiến lược
thị trường với các đối thủ cạnh tranh tiềm năng để tăng lợi nhuận trên mức trung bình.
Người mua thường không có lợi trong tình huống này vì phải chấp nhận mức giá cao
hơn hay chất lượng hàng hóa thấp hơn.
Hình 6: Ma trận sức mạnh giữa người mua và nhà cung cấp (Cox và cộng sự, 2000)
Ở vị trí phụ thuộc lẫn nhau, cả hai đối tác đều có nguồn lực đối tác cần đến và
đòi hỏi họ phải hợp tác chặt chẽ với nhau.
Trong vị trí độc lập, cả hai bên không có lợi thế, phải chấp nhận mức giá và chất
lượng hiện tại. Tuy nhiên, trong tình huống này thì người mua có lợi hơn một chút, bởi
vì nhà cung cấp sẽ có ít cơ hội để tăng sức mạnh.
Khi tiến hành hoạt động SRM, doanh nghiệp cần đánh giá được sức mạnh của
mình và sức mạnh của nhà cung cấp, từ đó nhận ra vị trí của mình trong ma trận tương
quan sức mạnh của hai bên. Từ đó, có thể tận dụng vị thế có sẵn này trong các giao dịch,
nhưng cũng có thể chủ động thay đổi tương quan này nhằm tìm kiếm các vị trí tốt hơn.
1.3. Định dạng mô hình sản xuất
Mô hình sản xuất bao gồm ba thành phần chính: đầu vào, quá trình sản xuất và
đầu ra. Đầu vào bao gồm các yếu tố như lao động, thiết bị, vật liệu, vốn và công nghệ,
còn gọi là 5M (Men, Machines, Materials, Money, Methods). Trong quá trình sản xuất,
các yếu tố đầu vào được kết hợp và xử lý theo một chuỗi tác nghiệp có kiểm tra, giám
sát để tạo ra đầu ra, bao gồm hàng hóa và dịch vụ. Các yếu tố đầu ra cần trả lời các câu
hỏi quan trọng như: sản xuất cái gì, số lượng bao nhiêu, phương pháp sản xuất, địa điểm và thời gian cung ứng.
1.3.1. Sản xuất hàng dự trữ (Make to Stock - MTS)
Trong chiến lược sản xuất hàng dự trữ (MTS - Make to stock), các đơn đặt hàng của
khách hàng được đáp ứng bằng lượng hàng dự trữ thành phẩm có sẵn. Việc sản xuất dựa
vào dự đoán nhu cầu trong tương lai và bổ sung hàng hóa vào dự trữ thành phẩm dựa
trên dự báo hoặc được kích hoạt theo điểm tái đặt hàng (ROP).
Hình 7: Sản xuất hàng dự trữ
Các sản phẩm trong chiến lược MTS thường phục vụ nhu cầu thiết yếu, có giá
bán rẻ. Các yêu cầu của khách hàng về thời gian giao hàng rất ngắn, mỗi mặt hàng có
nhu cầu khá cao và có thể dễ dàng dự đoán trước như mặt hàng thực phẩm, tã giấy, mì tôm, muối ăn...
Trong MTS, điểm OPP nằm tại kho thành phẩm, gần khách hàng hơn so với các
chế độ sản xuất khác. Tất cả các hoạt động trước điểm OPP đều được thực hiện dựa
trên kế hoạch và dự báo, chứ không chờ đợi đơn đặt hàng thực sự của khách hàng.
Điều này có thể gây rủi ro vì nhu cầu không nhất thiết phải xảy ra theo kế hoạch này,
nhưng lại tạo cơ hội cho việc sản xuất hiệu quả hơn nhờ cân bằng số lượng sản xuất.
Tuy nhiên, hàng dự trữ ràng buộc vốn, làm tăng chi phí và rủi ro tồn kho nên cần triển
khai tốt quá trình S&OP để tránh vốn bị ràng buộc, chi phí quá cao và giảm thiểu rủi ro.
1.3.2. Lắp ráp theo đơn hàng (Assemble to Order - ATO)
Trong chiến lược lắp ráp theo đơn hàng (ATO - Assembly to order), đơn đặt hàng
của khách hàng kích 1 hoạt yêu cầu lắp ráp từ các bán thành phẩm và linh kiện được lưu
trữ trong bộ đệm sản xuất. Sau khi lắp ráp, các sản phẩm được kiểm tra, đóng gói và
giao cho khách hàng. Trong ATO, có một kho đệm chứa các bộ phận, bán thành phẩm
và linh kiện tại vị trí điểmOPPđểhỗtrợkhâu lắp ráp. ATO có nhiều lựa chọn hay kết hợp
để tạo thành các sản phẩm hoàn chỉnh theo yêu cầu của khách hàng. Đa số các sản phẩm
ATO đều có giá trị cao, thời gian làm ra sản phẩm dài hơn, sản phẩm có thể bị lỗi thời
theo thời gian. Ví dụ như sách đặc thù, sách dùng trong nội bộ doanh nghiệp hoặc sách chuyên ngành
Hình 8: Lắp ráp theo đơn hàng
Chiến lược ATO phù hợp trong tình huống các thành phẩm chứa các mô đun
được tiêu chuẩn hóa, có thể được kết hợp thành các thành phẩm khác nhau và đây là
cách để đạt được tùy biến đại chúng (Mass customization). Số lượng mô đun bị hạn chế,
nhưng nhờ việc kết hợp theo nhiều cách khác nhau, nên có một lượng lớn các dạng thành
phẩm cuối cùng được tạo ra, như PC. Với ATO, chuỗi cung ứng có thể cung cấp thời
gian giao hàng tương đối ngắn (thường là từ vài ngày đến vài tuần) với số lượng lớn các
biến thể sản phẩm khác nhau.
Trong ATO, điểm OPP nằm ở vị trí trước khâu lắp ráp, về phía thượng nguồn
của OPP, việc sản xuất có thể được cân bằng cho số lượng sản xuất và sự pha trộn của
các mặt hàng do đó hiệu suất cao hơn có thể đạt được. ATO không tồn kho thành phẩm
mà tồn kho các mô đun để lắp ráp thành phẩm nên xét từ quan điểm hoạt động, rủi ro
hàng tồn kho và vốn bị ràng buộc thấp hơn MTS. Do số lượng mô đun dự trữ ít hơn so
với dự trữ chúng dưới dạng thành phẩm, nên hàng tồn kho thấp hơn cả về số lượng và
giá trị. Việc mô đun hóa cũng nhiều thách thức và tốn thời gian, đòi hỏi rất nhiều nỗ lực từ R&D.
1.3.3. Sản xuất theo đơn hàng (Make to Order - MTO)
Mô hình sản xuất theo đơn đặt hàng (MTO - make to order) là mô hình sản xuất
theo đơn đặt hàng với các thiết kế đã định hình, các điểm OPP nằm sâu trong hệ thống
sản xuất. Sản phẩm được sản xuất hầu như từ bắt đầu thành một sản phẩm hoàn chỉnh
dựa trên yêu cầu đơn hàng đặt. Trong mô hình này, không có dự trữ thành phẩm mà dự
trữ các bán thành phẩm, vật liệu, linh kiện và bộ phận. Có thể sản xuất các phụ kiện
trước khi có đơn đặt hàng để giúp giảm thời gian sản xuất, tăng tốc độ giao hàng. Những
sản phẩm phù hợp với mô hình này là những mặt hàng mang giá trị cao, thời gian làm
ra sản phẩm dài hơn, sản phẩm dễ bị lỗi thời như máy móc thiết bị, máy tính, xe hơi, đồ nội thất, ...
MTO là giải pháp điển hình với các đơn hàng có khối lượng sản xuất tương đối
nhỏ và yêu cầu số lượng biến thể thành phẩm khác nhau. Trường hợp này, sử dụng MTS
không khả thi vì việc dự trữ mọi biến thể thành phẩm trong kho làm tăng lớn vốn, chi
phí, ngay cả không gian kho cũng là yếu tố hạn chế.
Hình 9: Sản xuất theo đơn đặt hàng (MTO)
Ở dạng cơ bản, MTO là sản phẩm đã được thiết kế, có bản vẽ và hướng dẫn công
việc đã có sẵn. Xử lý đơn hàng chỉ liên quan đến số lượng và loại thiết kế có sẵn mà
không mất thời gian thay đổi hay chỉnh sửa về kỹ thuật. Nhưng trong thực tế, sự phân
chia giữa MTO và ETO không phải luôn rõ rệt, đôi khi có những yêu cầu thay đổi kỹ
thuật nhỏ cũng xuất hiện trong MTO. Mô hình này còn có thể liên quan đến việc phải
mua các bộ phận hoặc vật liệu với một số đơn đặt hàng cụ thể. Nếu phần lớn các bộ
phận và vật liệu phải mua dựa trên đơn đặt hàng của khách còn có thể sử dụng thuật ngữ
PTO (Mua theo đơn đặt hàng).
Trong chiến lược sản xuất MTO, thời gian giao hàng cho khách hàng thường dài
hơn MTS và cũng rõ ràng hơn trong ATO. MTO cho phép tạo ra một danh mục sản
phẩm rất lớn, hàng dự trữ các nguyên vật liệu, linh kiện và bộ phận. Hoạt động sản xuất
sẽ đáp ứng từng đơn đặt hàng cụ thể của khách hàng nên giảm thiểu rủi ro về thay đổi
nhu cầu. Khối lượng công việc sản xuất cũng thay đổi theo thời gian vì phụ thuộc trực
tiếp vào các đơn đặt hàng. Do đó đòi hỏi khả năng quản lý với các khối lượng sản xuất
khác nhau, nguồn lực linh hoạt và thời gian giao hàng sẽ dài hơn khi nhu cầu cao.
Sản xuất Lean là một triết lý hỗ trợ trong chiến lược sản xuất MTO, giúp tối ưu
hóa chuỗi cung cấp dạng MTO bằng cách loại bỏ lãng phí phần lớn các bộ phận và vật
liệu phải mua dựa trên đơn đặt hàng của khách còn có thể sử dụng thuật ngữ PTO (Mua theo đơn đặt hàng).
1.3.4. Thiết kế theo đơn hàng (Engineer to Order - ETO)
Sản xuất theo thiết kế đặt hàng (ETO - Engineer to order) là chế độ sản xuất
tương tự như MTO nhưng ngoài việc sản xuất sản phẩm từ đầu, đơn hàng còn đòi hỏi
về thiết kế kỹ thuật sản phẩm, các sản phẩm này chưa hề được thiết kế trước đây, ít nhất
bởi công ty đặt hàng. Các thiết kế kỹ thuật có thể chỉ là một sửa đổi nhỏ hoặc thay đổi
kích cỡ cụ thể theo đặt hàng; hoặc có thể là nỗ lực R&D cho một chức năng sản phẩm
mới. Những sản phẩm phù hợp với mô hình này thường có tính chuyên biệt và giá trị
cao như công trình xây dựng, cầu đường, thiết kế nội thất.
Hình 10: Sản xuất theo thiết kế đơn hàng
Điểm thâm nhập OPP nằm ở vị trí xa nhất trong luồng giá trị, tức là cách xa khách
hàng hơn so với các chế độ sản xuất MTO, ATO và MTS. Mô hình này cũng không dự
trữ thành phẩm mà chỉ dự trữ các bán thành phẩm, linh kiện và bộ phận. Tuy nhiên nhiều
trường hợp cũng có rất ít hàng tồn kho vật liệu vì hầu hết các nguyên liệu cần thiết được
chỉ định từ các nhà cung cấp theo yêu cầu đặt hàng của khách hàng.
ETO là giải pháp điển hình khi khách hàng cần một sản phẩm được tùy chỉnh
riêng cho nhu cầu của họ. Ví dụ: thiết bị có các phép đo chính xác đặc biệt; thiết bị có
các thông số phụ thuộc vào địa điểm cụ thể hay tình huống sử dụng đặc biệt; thiết bị có
một số chức năng cần thiết chưa có trong bất kỳ sản phẩm nào. ETO có thời gian giao
hàng dài nhất cho khách, nhưng khách hàng có thể nhận được chính xác sản phẩm mình
cần. Tuy nhiên rủi ro hàng dự trữ và vốn gắn liền với dự trữ lại nhỏ hơn các chế độ khác.