



















Preview text:
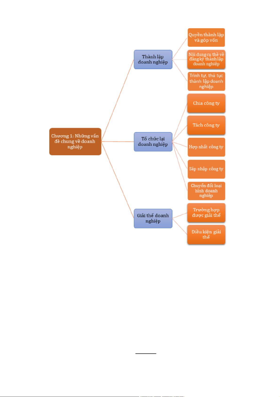
CHƯƠNG 1: NHỮNG VẤN ĐỀ CHUNG VỀ CÔNG TY
1.1 Thành lập doanh nghiệp
1.1.1 Quyền thành lập và quyền góp vốn
Quyền thành lập, góp vốn, mua cổ phần mua phần vốn và quản lý doanh nghiệp được quy định tại
17 Luật Doanh nghiệp 2020.Trong quy định này có 2 điềm cần lưu ý:
- Các tổ chức, cá nhân có quyền thành lập và quản lý doanh nghiệp tại Việt Nam: Là những cá
tổ chức không thuộc trường hợp quy định tại khoản 2 Điều 17 Luật Doanh nghiệp 2020.
- Các tổ chức, cá nhân có có quyền góp vốn, mua cổ phần, mua phần vốn góp vào công ty cổ
ty trách nhiệm hữu hạn, công ty hợp danh: Là những cá nhân, tổ chức không thuộc trường hợp quy
tại khoản 3 Điều 17 Luật Doanh nghiệp 2020.
Lưu ý: Trong bài thi, nếu đề đưa ra các câu hỏi dạng nhận xét chủ thể có quyền thành lập doan
nghiệp hay không, phải nhớ ngay quy định này để đối chiếu.
1.1.2 Các nội dung chính để thành lập doanh nghiệp Bảng 1.1 STT Nội dung Căn cứ pháp lý Lưu ý Chủ thể có
quyền thành Điều 17 Khoản 2 Luật DN 1 lập doanh 2020 nghiệp - Công ty TNHH một thành viên - Công ty TNHH 2 thành viên trở lên Loại hình 2 - Công ty cổ phần
doanh nghiệp - Doanh nghiệp tư nhân - Công hợp danh - Doanh nghiệp Nhà nước (không học)
Tên DN= Loại hình doanh nghiệp + tên Tên doanh
riêng, ví dụ: Công ty TNHH Đầu tư An An, 3 Điều 37 Luật DN 2020 nghiệp
trong đó, công ty TNHH là tên loại hình
doanh nghiệp, Đầu tư An An là tên riêng
Trụ sở phải thuộc quyền sử dụng hợp pháp Trụ sở doanh
của doanh nghiệp, ví dụ như phải có Hợp 4 Điều 42 Luật DN 2020 nghiệp
đồng thuê mặt bằng, giấy chứng nhận quyền sử dụng đất....
Khái niệm vốn điều lệ Điều 4 Khoản 34 Luật DN 2020 5
Vốn điều lệ Điều 34, 35,36 Luật DN 2020 Người đại diện 6 Điều 12,13 Luật DN 2020 theo pháp luật
- Ngành nghề kinh doanh không thuộc các
trường hợp ngành nghề kinh doanh bị cấm
Ngành nghề Quy định tại Luật đầu tư - Ngành nghề kinh doanh thuộc các ngành 7 kinh doanh 2020
nghề kinh doanh có điều kiện, doanh
nghiệp cần đáp ứng đủ điều kiện mới được kinh doanh.
1.1.3 Trình tự, thủ tục thành lập doanh nghiệp
1.1.3.1. Trình tự thành lập doanh nghiệp
Bước 1: Đầy đủ thông tin: Doanh nghiệp cần đáp ứng đầy đủ 7 nội dung trên để có đầy đủ thông
thành lập một doanh nghiệp hoàn chỉnh.
Bước 2: Soạn hồ sơ thành lập doanh nghiệp
Bước 3: Nộp Phòng đăng ký kinh doanh cấp tỉnh/thành phố nơi doanh nghiệp đặt trụ sở chính.
Ví dụ: Bạn dự định thành lập doanh nghiệp có trụ sở tại quận Cầu Giấy, thành phố Hà Nội=> b
hồ sơ Đăng ký thành lập doanh nghiệp tại Phòng đăng ký kinh doanh thành phố Hà Nội
Bạn dự định thành lập doanh nghiệp có trụ sở tại thành phố Vinh, tỉnh Nghệ An=> bạn sẽ nộp hồ sơ
Đăng ký thành lập doanh nghiệp tại Phòng đăng ký kinh doanh tỉnh Nghệ An.
Bước 4: Sau 3-5 ngày làm việc, nếu hồ sơ hợp lệ, bạn sẽ nhận được Giấy chứng nhận đăng ký
nghiệp. Trường hợp nộp hồ sơ không hợp lệ, Phòng đăng ký kinh doanh sẽ yêu cầu sửa hồ sơ
Phí, lệ phí: 100.000 đồng
1.1.3.2. Hồ sơ đề nghị đăng ký thành lập doanh nghiệp
Tuỳ thuộc vào loại hình doanh nghiệp, sẽ yêu cầu một hồ sơ đề nghị đăng ký doanh nghiệp khác cụ thể:
●Hồ sơ đăng ký doanh nghiệp tư nhân (Điều 19 Luật DN 2020)
●Hồ sơ đăng ký công ty hợp doanh (Điều 20 Luật DN 2020)
●Hồ sơ đăng ký công ty TNHH (Điều 21 Luật DN 2020)
●Hồ sơ đăng ký công ty cổ phần (Điều 22 Luật DN 2020)
1.2 Quyền và nghĩa vụ của doanh nghiệp (Nội dung này không thi, tuy nhiên các bạn có thể tham
khảo thêm tại Điều 7, Điều 8 Luật Doanh nghiệp 2014)
1.3 Tổ chức lại doanh nghiệp
Tổ chức lại doanh nghiệp là việc chia, tách, hợp nhất, sáp nhập hoặc chuyển đổi loại hình doanh n
(Theo quy định tại Khoản 31 Điều 4 Luật DN 2020) 1.3.1 Chia công ty
- Căn cứ pháp lý: Điều 198 Luật DN 2020
- Công ty trách nhiệm hữu hạn, công ty cổ phần có thể chia các tài sản, quyền và nghĩa vụ, thành
cổ đông của công ty hiện có (sau đây gọi là công ty bị chia) để thành lập hai hoặc nhiều công
- Công ty A--> Công ty B + Công ty C 1.3.2 Tách công ty
- Căn cứ pháp lý: Điều 199 Luật DN 2020
- Công ty trách nhiệm hữu hạn, công ty cổ phần có thể tách bằng cách chuyển một phần tài sản, q
nghĩa vụ, thành viên, cổ đông của công ty hiện có để thành lập một hoặc một số công ty trách
hạn, công ty cổ phần mới mà không chấm dứt tồn tại của công ty bị tách.
- Công ty A --> Công ty A + Công ty B 1.3.3 Hợp nhất công ty
- Căn cứ pháp lý: Điều 200 Luật DN 2020
- Hai hoặc một số công ty có thể hợp nhất thành một công ty mới, đồng thời chấm dứt tồn tại công ty bị hợp nhất.
- Công ty A + Công ty B --> Công ty C 1.3.4 Sáp nhật công ty
- Căn cứ pháp lý: Điều 201 Luật DN 2020
- Một hoặc một số công ty có thể sáp nhập vào một công ty khác bằng cách chuyển toàn bộ tài s
quyền, nghĩa vụ và lợi ích hợp pháp sang công ty nhận sáp nhập, đồng thời chấm dứt sự tồn tại ty bị sáp nhập.
- Công ty A + Công ty B à Công ty B hoặc công ty A
1.3.5 Chuyển đổi loại hình doanh nghiệp
1.3.5.1. Chuyển đổi loại hình doanh nghiệp từ Công ty TNHH sang công ty cổ phần
- Căn cứ pháp lý: Điều 202 Luật DN 2020
1.3.5.2. Chuyển đổi công ty cổ phần thành công ty TNHH một thành viên
- Căn cứ pháp lý: Điều 203 Luật DN 2020
1.3.5.3. Chuyển đổi công ty cổ phần thành công ty TNHH hai thành viên trở lên
- Căn cứ pháp lý: Điều 204 Luật DN 2020
1.3.5.4. Chuyển đổi doanh nghiệp tư nhân sang công ty TNHH, công ty cổ phần, công ty hợp da
- Căn cứ pháp lý: Điều 205 Luật DN 2020
Lưu ý: Trường hợp tạm ngừng, đình chỉ hoạt động, chấm dứt kinh doanh quy định tại Điều 206
2014. Đây chủ yếu là các thủ tục hành chính, đề thi không hay vào nội dung này. 1.4 Giải thể công ty
Căn cứ pháp lý: Điều 207 Luật doanh nghiệp 2020
1.4.1 Các trường hợp doanh nghiệp bị giải thể:
Doanh nghiệp bị giải thể trong trường hợp sau đây:
- Kết thúc thời hạn hoạt động đã ghi trong Điều lệ công ty mà không có quyết định gia hạn;
- Theo nghị quyết, quyết định của chủ doanh nghiệp đối với doanh nghiệp tư nhân, của Hội đồng thàn
viên đối với công ty hợp danh, của Hội đồng thành viên, chủ sở hữu công ty đối với công ty trá
hữu hạn, của Đại hội đồng cổ đông đối với công ty cổ phần;
- Công ty không còn đủ số lượng thành viên tối thiểu theo quy định của Luật doanh nghiệp 2020
thời hạn 06 tháng liên tục mà không làm thủ tục chuyển đổi loại hình doanh nghiệp;
- Bị thu hồi Giấy chứng nhận đăng ký doanh nghiệp, trừ trường hợp Luật Quản lý thuế có quy đ khác.
1.4.2 Điều kiện giải thể doanh nghiệp
Doanh nghiệp chỉ được giải thể khi
- Bảo đảm thanh toán hết các khoản nợ, nghĩa vụ tài sản khác
- Không trong quá trình giải quyết tranh chấp tại Tòa án hoặc Trọng tài
1.4.3 Các khoản nợ của doanh nghiệp được thanh toán khi doanh nghiệp giải thể theo thứ tự tiên sau đây:
- Các khoản nợ lương, trợ cấp thôi việc, bảo hiểm xã hội, bảo hiểm y tế, bảo hiểm thất
nghiệp theo quy định của pháp luật và các quyền lợi khác của người lao động theo thỏa
ước lao động tập thể và hợp đồng lao động đã ký kết; - Nợ thuế; - Các khoản nợ khác
Sau khi đã thanh toán chi phí giải thể doanh nghiệp và các khoản nợ, phần còn lại chia cho ch
nghiệp tư nhân, các thành viên, cổ đông hoặc chủ sở hữu công ty theo tỷ lệ sở hữu phần vốn góp, phần.
CHƯƠNG 2: CÁC CHỦ THỂ KINH DOANH
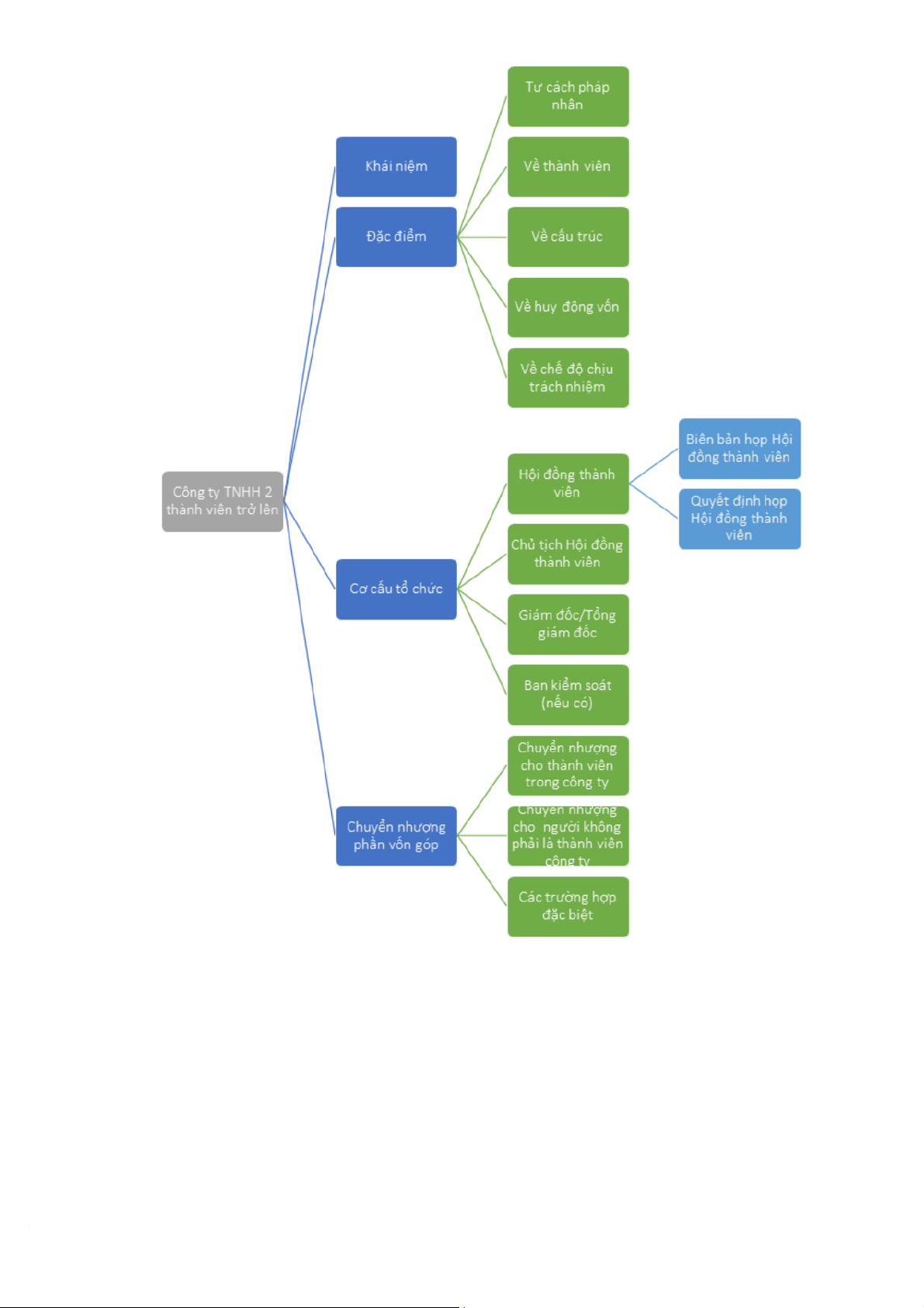
MỤC 1: CÔNG TY TNHH HAI THÀNH VIÊN TRỞ LÊN 1.1. Khái niệm
Theo quy định tại Điều 46 Luật DN 2020 thì Công ty trách nhiệm hữu hạn hai thành viên trở lê Doanh nghiệp, trong đó:
– Thành viên của Công ty có thể là tổ chức, cá nhân, số lượng thành viên tối thiểu là hai và tối
vượt quá năm mươi (50) thành viên;
– Công ty trách nhiệm hữu hạn hai thành viên trở lên là doanh nghiệp có từ 02 đến 50 thành v
chức, cá nhân. Thành viên chịu trách nhiệm về các khoản nợ và nghĩa vụ tài sản khác của doanh ng
trong phạm vi số vốn đã góp vào doanh nghiệp, trừ trường hợp quy định tại khoản 4 Điều 47 c DN 2020;
– Phần vốn góp của thành viên chỉ được chuyển nhượng theo quy định tại các điều 51, 52 và 53 củ Luật DN 2020. 1.2. Đặc điểm
– Về tư cách pháp nhân: Công ty TNHH hai thành viên trở lên có tư cách pháp nhân kể từ thời điểm
được cấp giấy chứng nhận đăng ký kinh doanh.
– Về thành viên: Công ty phải có ít nhất hai thành viên và có tối đa không quá 50 thành viên. Thành
viên công ty có thể là cá nhân hoặc tổ chức. Trong thực tế, các thành viên công ty TNHH thường
người có mối liên hệ mật thiết với nhau về nhân thân hoặc là bạn bè, đối tác của nhau.
– Về cấu trúc: Công ty trách nhiệm hữu hạn hai thành viên trở lên có Hội đồng thành viên, Chủ tịch Hội
đồng thành viên, Giám đốc hoặc Tổng giám đốc. Công ty trách nhiệm hữu hạn có từ 11 thành viên trở
lên phải thành lập Ban kiểm soát; trường hợp có ít hơn 11 thành viên, có thể thành lập Ban kiểm soát
phù hợp với yêu cầu quản trị công ty. Quyền, nghĩa vụ, tiêu chuẩn, điều kiện và chế độ làm việ
kiểm soát, Trưởng Ban kiểm soát do Điều lệ công ty quy định. Cấu trúc vốn của công ty TNHH hai
thành viên trở lên có cấu trúc vốn đóng thể hiện qua: Việc chuyển nhượng vốn của thành viên ch
không phải là thành viên công ty bị hạn chế bởi quyền ưu tiên nhận chuyển nhượng của các thành v
còn lại trong Công ty. Đặc điểm này của công ty TNHH cho phép các thành viên có thể ngăn ch
thâm nhập của người bên ngoài công ty bằng cách cùng nhau mua hết phần vốn của thành viên m chuyển nhượng vốn.
– Về huy động vốn: Công ty TNHH hai thành viên trở lên không được quyền phát hành cổ phần nhưn
được quyền phát hành trái phiếu.
– Về chế độ chịu trách nhiệm: Các thành viên của Công ty chịu trách nhiệm về các khoản nợ và các
nghĩa vụ tài sản khác của công ty trong phạm vi số vốn đã cam kết góp vào công ty (TNHH).
chịu trách nhiệm về các khoản nợ của công ty trong phạm vi tài sản của công ty. 1.3. Cơ cấu tổ chức
Công ty trách nhiệm hữu hạn hai thành viên trở lên có Hội đồng thành viên, Chủ tịch Hội đồng
viên, Giám đốc hoặc Tổng giám đốc.
1.3.1 Hội đồng thành viên (Điều 55 Luật DN 2020)
Hội đồng thành viên là cơ quan quyết định cao nhất của công ty, bao gồm tất cả thành viên công
nhân và người đại diện theo ủy quyền của thành viên công ty là tổ chức. Điều lệ công ty quy địn
họp Hội đồng thành viên, nhưng ít nhất mỗi năm phải họp một lần.
1.3.1.1 Biên bản họp Hội đồng thành viên
- Triệu tập họp: Hội đồng thành viên được triệu tập họp theo yêu cầu của Chủ tịch Hội đồng thành v
hoặc theo yêu cầu của thành viên hoặc nhóm thành viên quy định tại khoản 2 và khoản 3 Điều 49(
thể: Thành viên hoặc nhóm thành viên sở hữu từ 10% số vốn điều lệ trở lên hoặc một tỷ lệ nhỏ h
điều lệ công ty quy định). Trường hợp Chủ tịch Hội đồng thành viên không triệu tập họp Hội đ
viên theo yêu cầu của thành viên, nhóm thành viên trong thời hạn 15 ngày kể từ ngày nhận đượ
thì thành viên, nhóm thành viên đó triệu tập họp Hội đồng thành viên. Chi phí hợp lý cho việc triệu
và tiến hành họp Hội đồng thành viên sẽ được công ty hoàn lại.
- Điều kiện, thể thức tiến hành họp Hội đồng thành viên:
+ Cuộc họp Hội đồng thành viên được tiến hành khi có số thành viên dự họp sở hữu từ 65% v
trở lên; tỷ lệ cụ thể do Điều lệ công ty quy định. (Nếu câu hỏi trong đề không đưa ra một tỷ lệ khác
điều lệ quy định thì mặc nhiên lấy tỷ lệ 65%)
+ Trường hợp cuộc họp Hội đồng thành viên lần thứ nhất không đủ điều kiện tiến hành theo qu
thì Thông báo mời họp lần thứ hai phải được gửi trong thời hạn 15 ngày kể từ ngày dự định họp
thứ nhất. Cuộc họp Hội đồng thành viên lần thứ hai được tiến hành khi có số thành viên dự họp
từ 50% vốn điều lệ trở lên;
+Trường hợp cuộc họp Hội đồng thành viên lần thứ hai không đủ điều kiện tiến hành theo quy địn
thông báo mời họp lần thứ ba phải được gửi trong thời hạn 10 ngày kể từ ngày dự định họp lầ
hai. Cuộc họp Hội đồng thành viên lần thứ ba được tiến hành không phụ thuộc số thành viên dự họp
và số vốn điều lệ được đại diện bởi số thành viên dự họp.
1.3.1.2 Nghị quyết Hội đồng thành viên (Điều 59 Luật DN 2020)
Hội đồng thành viên thông qua nghị quyết, quyết định thuộc thẩm quyền bằng biểu quyết tại cuộc
lấy ý kiến bằng văn bản hoặc hình thức khác do Điều lệ công ty quy định.
+ Các quyết định cần Được các thành viên dự họp sở hữu từ 75% tổng số vốn góp của tất cả thành
dự họp trở lên tán thành (điểm b Khoản 3 Điều 59 Luật DN 2020): Gồm: quyết định bán tài sản
trị từ 50% tổng giá trị tài sản trở lên được ghi trong báo cáo tài chính gần nhất của công ty hoặc mộ
lệ hoặc giá trị khác nhỏ hơn quy định tại Điều lệ công ty; sửa đổi, bổ sung Điều lệ công ty; tổ chứ giải thể công ty.
+ Các quyết định cần Được các thành viên dự họp sở hữu từ 65% tổng số vốn góp của tất cả thành
dự họp trở lên tán thành: các quyết định khác trừ các trường hợp thuộc trường hợp cần tỷ lệ 75
tổng số vốn góp của tất cả thành viên dự họp trở lên tán thành.
1.3.2 Chủ tịch Hội đồng thành viên (Điều 56 Luật DN 2020)
- Hội đồng thành viên bầu một thành viên làm Chủ tịch. Chủ tịch Hội đồng thành viên có thể k
đốc hoặc Tổng giám đốc công ty.
- Nhiệm kỳ của Chủ tịch Hội đồng thành viên do Điều lệ công ty quy định nhưng không quá 05 năm
có thể được bầu lại với số nhiệm kỳ không hạn chế.
- Có quyền và nghĩa vụ theo quy định của pháp luật (lưu ý: có quyền triệu tập Họp HĐTV)
1.3.3 Giám đốc hoặc Tổng giám đốc (Điều 63,64 Luật DN 2020)
- Giám đốc hoặc Tổng giám đốc là người điều hành hoạt động kinh doanh hằng ngày của công ty, chịu
trách nhiệm trước Hội đồng thành viên về việc thực hiện quyền và nghĩa vụ của mình.
- Giám đốc hoặc tổng giám đốc có quyền và nghĩa vụ theo quy định của pháp luật
- Tiêu chuẩn và điều kiện làm Giám đốc hoặc tổng giám đốc
+ Không thuộc đối tượng quy định tại khoản 2 Điều 17 của Luật doanh nghiệp 2020.
+ Có trình độ chuyên môn, kinh nghiệm trong quản trị kinh doanh của công ty và điều kiện khác d
Điều lệ công ty quy định.
1.3.4 Ban Kiểm soát (nếu có) (Điều 65 Luật DN 2020)
1.4. Chuyển nhượng phần vốn góp trong công ty TNHH 2 thành viên trở lên (Điều 52 Luật DN 2020)
Chuyển nhượng phần vốn góp trong công ty TNHH 2 thành viên trở lên là hành vi của thành viên côn
ty khi chuyển giao một phần hoặc toàn bộ quyền và nghĩa vụ tương ứng với phần vốn góp của mình
trong công ty cho thành viên khác hoặc cá nhân, tổ chức khác không phải là thành viên. Theo đó,
và nghĩa vụ này sẽ có giá trị bằng tiền hoặc các giá trị vật chất khác theo thỏa thuận của bên chuyển
nhượng và bên nhận chuyển nhượng.
Thành viên có quyền chuyển nhượng phần vốn góp ra bên ngoài với điều kiện đã ưu tiên chào bán
cổ đông trong công ty trước trong vòng 30 ngày. (Lưu ý: Để đảm bảo công bằng, pháp luật đã quy địn
thành viên chào bán phần vốn góp cho các thành viên còn lại cùng điều kiện và tương ứng tỷ lệ vốn góp
của họ trong công ty. Chào bán cho người không phải thành viên trong công ty cũng phải cùng đ
khi chào bán cho các thành viên trong công ty). Các thành viên không muốn người ngoài tham gia
công ty thì phải cùng nhau mua hết số vốn góp của thành viên chuyển nhượng.
Lưu ý: Xử lý phần vốn góp trong một số trường hợp đặc biệt (Điều 53 Luật DN 2020)
MỤC 2: CÔNG TY TNHH MỘT THÀNH VIÊN
2.1. Khái niệm Công ty TNHH Một thành viên
– Công ty TNHH Một thành viên là doanh nghiệp do một tổ chức hoặc một cá nhân làm chủ s
Chủ sở hữu công ty chịu trách nhiệm về các khoản nợ và nghĩa vụ tài sản khác của công ty trong ph
vi số vốn điều lệ của công ty.
– Công ty TNHH Một thành viên có tư cách pháp nhân kể từ ngày được cấp Giấy chứng nhận đăng kinh doanh.
– Công ty TNHH Một thành viên không được quyền phát hành cổ phần. 2.2. Đặc điểm
– Về thành viên: Công ty chỉ có một thành viên duy nhất làm chủ sở hữu. Chủ sở hữu của công
nhiệm hữu hạn một thành viên có thể là tổ chức hoặc cá nhân.
– Về vốn điều lệ: Vốn điều lệ của công ty thuộc do chủ sở hữu duy nhất của công ty đầu tư. Trong công
ty không có sự liên kết góp vốn của nhiều thành viên như những loại hình công ty khác.
– Về chế độ chịu trách nhiệm: Chủ sở hữu của công ty TNHH một thành viên chỉ chịu trách nhiệm về
các khoản nợ và các nghĩa vụ tài sản khác của công ty trong phạm vi số vốn điều lệ của công
– Về chuyển nhượng vốn: Chủ sở hữu công ty có quyền chuyển nhượng một phần hoặc toàn bộ vốn
điều lệ của công ty cho tổ chức, cá nhân khác. Sau khi chuyển nhượng vốn, công ty có thể chu
thành công ty TNHH 2 thành viên trở lên, Công ty cổ phần hoặc DN tư nhân.
– Về phát hành chứng khoán: Công ty TNHH 1 thành viên không được phát hành cổ phần.
– Về tư cách pháp lý: Công ty TNHH 1 thành viên có tư cách pháp nhân kể từ ngày được cấp gi
chứng nhận đăng ký kinh doanh.
2.3. Cơ cấu tổ chức công ty TNHH 1 thành viên
2.3.1 Cơ cấu tổ chức quản lý của công ty trách nhiệm hữu hạn một thành viên do tổ chức làm c
hữu (Điều 79 Luật doanh nghiệp 2020)
Công ty trách nhiệm hữu hạn một thành viên do tổ chức làm chủ sở hữu được tổ chức quản lý
động theo một trong hai mô hình sau đây:
- Chủ tịch công ty, Giám đốc hoặc Tổng giám đốc;
- Hội đồng thành viên, Giám đốc hoặc Tổng giám đốc.
2.3.2 Cơ cấu tổ chức quản lý công ty trách nhiệm hữu hạn một thành viên do cá nhân làm chủ
hữu (Điều 85 Luật DN 2020)
– Công ty trách nhiệm hữu hạn một thành viên do cá nhân làm chủ sở hữu có Chủ tịch công ty
đốc hoặc Tổng giám đốc.
– Chủ sở hữu công ty là Chủ tịch công ty và có thể kiêm hoặc thuê người khác làm Giám đốc hoặ Tổng giám đốc.
2.4. Góp vốn (Điều 75 Luật DN 2020)
– Vốn điều lệ của công ty trách nhiệm hữu hạn một thành viên khi đăng ký thành lập doanh ngh
tổng giá trị tài sản do chủ sở hữu công ty cam kết góp và ghi trong Điều lệ công ty.
– Chủ sở hữu công ty phải góp vốn cho công ty đủ và đúng loại tài sản đã cam kết khi đăng ký
lập doanh nghiệp trong thời hạn 90 ngày kể từ ngày được cấp Giấy chứng nhận đăng ký doanh ngh
không kể thời gian vận chuyển, nhập khẩu tài sản góp vốn, thực hiện thủ tục hành chính để chu
quyền sở hữu tài sản. Trong thời hạn này, chủ sở hữu công ty có các quyền và nghĩa vụ tương ứ
phần vốn góp đã cam kết.
– Trường hợp không góp đủ vốn điều lệ trong thời hạn quy định tại khoản 2 Điều này, chủ sở hữ
ty phải đăng ký thay đổi vốn điều lệ bằng giá trị số vốn đã góp trong thời hạn 30 ngày kể từ ngày cuối
cùng phải góp đủ vốn điều lệ. Trường hợp này, chủ sở hữu phải chịu trách nhiệm tương ứng với
vốn góp đã cam kết đối với các nghĩa vụ tài chính của công ty phát sinh trong thời gian trước ngày
cùng công ty đăng ký thay đổi vốn điều lệ theo quy định.
– Chủ sở hữu công ty chịu trách nhiệm bằng toàn bộ tài sản của mình đối với các nghĩa vụ t
của công ty, thiệt hại xảy ra do không góp, không góp đủ, không góp đúng hạn vốn điều lệ theo quy định.
2.5. Chuyển nhượng phần vốn góp
Có hai trường hợp khi chuyển nhượng phần vốn góp của chủ sở hữu
– Nếu thành viên công ty TNHH một thành viên chuyển nhượng một phần vốn góp cho cá nhân,
khác thì công ty phải thay đổi loại hình doanh nghiệp, có thể chuyển đổi thành công ty TNHH 2
viên trở lên hoặc công ty cổ phần
– Nếu thành viên công ty TNHH một thành viên chuyển nhượng toàn bộ phần vốn góp tại công
cá nhân, tổ chức khác, thì thành viên sẽ mất tư cách CSH, công ty sẽ tiến hành đăng ký lại CS
Lưu ý: Thực hiện quyền của chủ sở hữu công ty trong một số trường hợp đặc biệt (Điều 78 Luật D 2020)
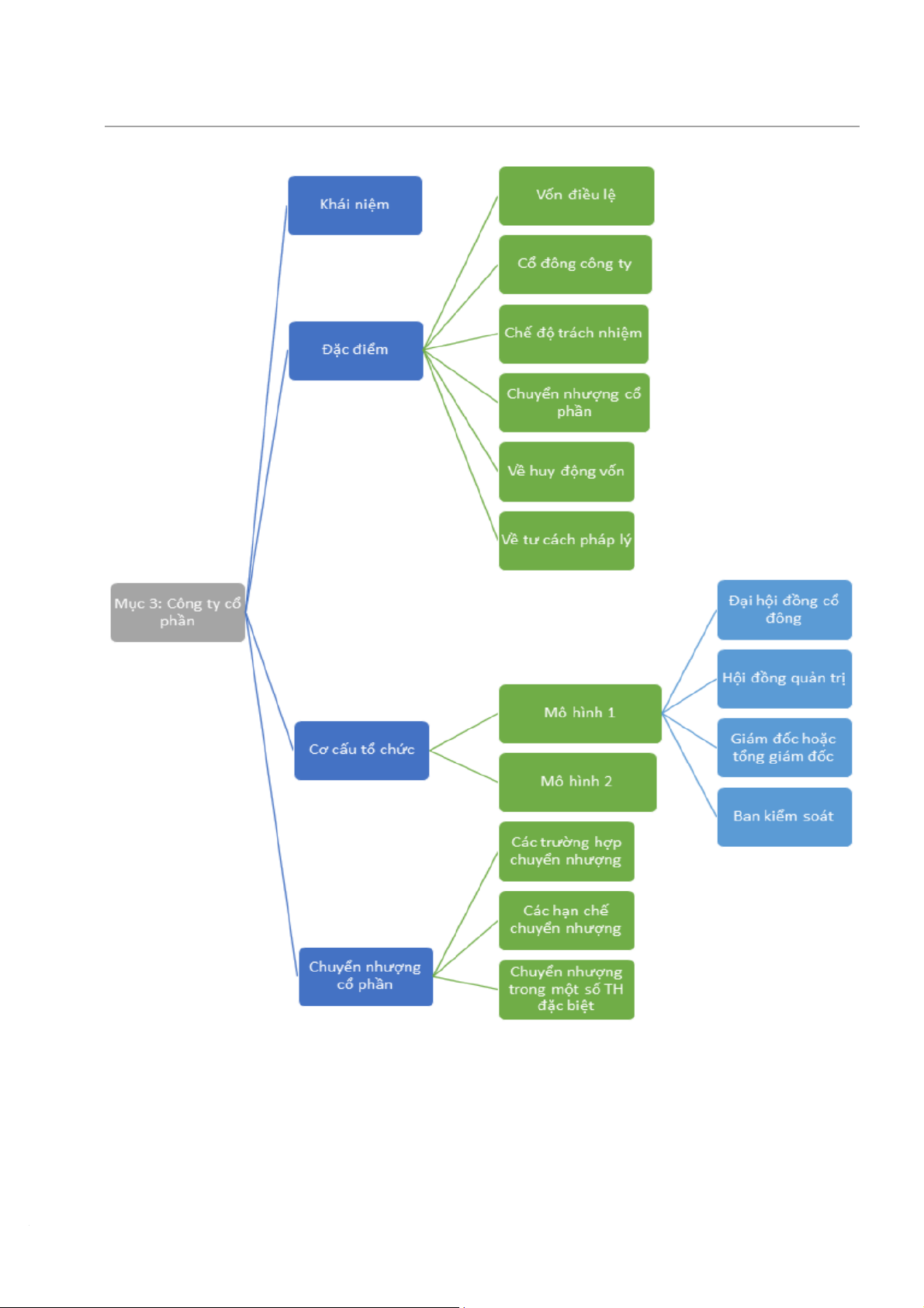
MỤC 3: CÔNG TY CỔ PHẦN
3.1. Khái niệm (Khoản 1 Điều 111 Luật DN 2020)
Công ty cổ phần là doanh nghiệp, trong đó:
- Vốn điều lệ được chia thành nhiều phần bằng nhau gọi là cổ phần;
- Cổ đông có thể là tổ chức, cá nhân; số lượng cổ đông tối thiểu là 03 và không hạn chế số l
- Cổ đông chỉ chịu trách nhiệm về các khoản nợ và nghĩa vụ tài sản khác của doanh nghiệp trong ph
vi số vốn đã góp vào doanh nghiệp;
- Cổ đông có quyền tự do chuyển nhượng cổ phần của mình cho người khác, trừ trường hợp quy
khoản 3 Điều 120 và khoản 1 Điều 127 của Luật doanh nghiệp 2020. 3.2. Đặc điểm
3.2.1. Về vốn điều lệ:
- Vốn điều lệ của công ty cổ phần được chia thành nhiều phần bằng nhau gọi là cổ phần. Giá trị mỗi
phần gọi là mệnh giá cổ phần và được phản ánh trong cổ phiếu.
- Công ty cổ phần bắt buộc phải có cổ phần phổ thông và có thể có cổ phần ưu đãi.
- Vốn điều lệ của công ty cổ phần là tổng giá trị mệnh giá cổ phần đã bán các loại. Trường hợ
lập mới công ty cổ phần thì tại thời điểm đăng ký thành lập công ty, vốn điều lệ của công ty cổ phần
tổng mệnh giá cổ phần các loại đã được đăng ký mua và được ghi trong điều lệ công ty. Số cổ phầ
phải được thanh toán trong thời hạn 90 ngày, kể từ ngày được cấp giấy chứng nhận đăng ký doan nghiệp.
- Cổ phần được quyền chào bán của công ty là tổng số cổ phần các loại mà đại hội đồng cổ đông q
định sẽ chào bán để huy động vốn.
- Cổ đông góp vốn vào công ty bằng cách mua cổ phần, mỗi cổ đông có thể mua một hoặc nhiều cổ phần. Lưu ý:
+ Tại thời điểm đăng ký doanh nghiệp, các Cổ đông sáng lập phải cùng nhau đăng ký mua ít nhất 20%
tổng số cổ phần phổ thông được quyền chào bán.
+ Đối với những công ty kinh doanh ngành nghề mà pháp luật quy định vốn pháp định thì vốn điều lệ ít
nhất phải bằng vốn pháp định.
3.2.2. Về cổ đông công ty
- Để trở thành cổ đông công ty cổ phần thì phải sở hữu ít nhất một cổ phần của công ty.
- Đối tượng trở thành cô đông công ty: Có thể là cá nhân, tổ chức. (Lưu ý: K2,3 Điều 17 Luật doanh nghiệp 2020)
- Về số lượng cổ đông: Tối thiểu là 3 và không hạn chế số lượng cổ đông tối đa. Tuy nhiên, cô
đảm bảo có số lượng cổ đông tối thiểu trong quá trình hoạt động của công ty. Nếu công ty không đ
lượng cổ đông tối thiểu thì pháp luật cho phép công ty kết nạp thêm cổ đông hoặc chuyển đổi loại h
doanh nghiệp trong thời hạn 6 tháng. Hết thời hạn đó mà vẫn không thay đổi được, thì công ty buộc giải thể.
Các loại cổ đông trong công ty cổ phần:
+ Dựa vào vai trò của cổ đông: Cổ đông sáng lập và Cổ đông góp vốn
+ Dựa vào loại cổ phần mà cổ đông sở hữu: Cổ đông phổ thông (Điều 115) và cổ đông ưu đãi (C
ưu đãi gồm: Cổ phần ưu đãi biểu quyết Điều 116; Cổ phần ưu đãi cổ tức Điều 117; Cổ phần ưu lại Điều 118)
3.2.3. Về chế độ chịu trách nhiệm
- Trách nhiệm tài sản của công ty: Công ty cổ phần chịu trách nhiệm về các khoản nợ và nghĩa
khác của công ty bằng toàn bộ tài sản của công ty.
- Trách nhiệm tài sản của cổ đông: Cổ đông chỉ chịu trách nhiệm về các khoản nợ và nghĩa vụ
khác của công ty trong phạm vi đã góp vào công ty. Hay nói cách khác, cổ đông chỉ chịu trách nhiệm
trong phạm vi cổ phần họ sở hữu.
3.2.4. Về chuyển nhượng cổ phần
Tự do chuyển nhượng cổ phần là một đặc trưng cơ bản trong công ty cổ phần và khác với công
danh, công ty TNHH. Công ty cổ phần được tự do chuyển nhượng cổ phần của mình cho người khác trừ các trường hợp sau:
-Cổ đông sở hữu cổ phần ưu đãi biểu quyết không được chuyển nhượng cổ phần đó cho người khác.
Đây là trường hợp pháp luật cấm chuyển nhượng. Tuy nhiên, cổ phần ưu đãi biểu quyết chỉ tồn tạ
thời hạn 03 năm, kể từ ngày công ty được cấp Giấy chứng nhận đăng ký doanh nghiệp. Sau thời hạn
năm, cổ phần ưu đãi biểu quyết sẽ chuyển đổi thành cổ phần phổ thông.
- Trong thời hạn 03 năm, kể từ ngày công ty được cấp Giấy chứng nhận đăng ký doanh nghiệp, cổ
sáng lập có quyền tự do chuyển nhượng cổ phần của mình cho cổ đông sáng lập khác và chỉ được
chuyển nhượng cổ phần phổ thông của mình cho người không phải là cổ đông sáng lập nếu được
chấp thuận của Đại hội đồng cổ đông.
Như vậy, hạn chế trên chỉ áp dụng đối với cổ phần phổ thông của cổ đông sáng lập và chỉ tồn tại
thời hạn 03 năm, kể từ ngày công ty được cấp Giấy chứng nhận đăng ký doanh nghiệp, sau thời
các hạn chế đó được bãi bỏ. Tuy nhiên, hạn chế trên không áp dụng trong hai trường hợp: (i) Đối với cổ
phần mà cổ đông sáng lập có thêm sau khi đăng ký thành lập công ty; (ii) Cổ phần mà cổ đông sán
chuyển nhượng cho người khác không phải là cổ đông sáng lập của công ty.
3.2.5. Về huy động vốn
- Công ty cổ phần có quyền phát hành cổ phần các loại để tăng vốn điều lệ.
- Ngoài ra công ty cổ phần trái phiếu theo quy định của pháp luật để tăng nguồn vốn vay.
3.2.6. Về tư cách pháp lý:
Công ty cổ phần có tư cách pháp nhân kể từ ngày nhận được giấy chứng nhận đăng ký doanh
3.3. Cơ cấu tổ chức (Điều 137 Luật DN 2020)
3.3.1 Mô hình 1:Đại hội đồng cổ đông, Hội đồng quản trị, Ban kiểm soát và Giám đốc hoặc Tổ
đốc. Trường hợp công ty cổ phần có dưới 11 cổ đông và các cổ đông là tổ chức sở hữu dưới 50%
số cổ phần của công ty thì không bắt buộc phải có Ban kiểm soát;
3.3.1.1 Đại hội đồng cổ đông (Điều 138 Luật DN 2020)
Đại hội đồng cổ đông gồm tất cả cổ đông có quyền biểu quyết, là cơ quan quyết định cao nhất của ty cổ phần.
Đại hội đồng cổ đông họp thường niên mỗi năm một lần. Ngoài cuộc họp thường niên, Đại hội đồng
đông có thể họp bất thường. Địa điểm họp Đại hội đồng cổ đông được xác định là nơi chủ tọa tham
họp và phải ở trên lãnh thổ Việt Nam.
a. Biên bản họp Đại hội đồng cổ đông (Điều 150 Luật DN 2020)
- Triệu tập họp: Điều 140 Luật DN 2020
Hội đồng quản trị triệu tập họp Đại hội đồng cổ đông thường niên và bất thường. Hội đồng quản
tập họp bất thường Đại hội đồng cổ đông trong trường hợp sau đây:
+ Hội đồng quản trị xét thấy cần thiết vì lợi ích của công ty;
+ Số lượng thành viên Hội đồng quản trị, Ban kiểm soát còn lại ít hơn số lượng thành viên tối
quy định của pháp luật;
+ Theo yêu cầu của cổ đông hoặc nhóm cổ đông quy định tại khoản 2 Điều 115 của Luật doanh ngh 2020;
+ Theo yêu cầu của Ban kiểm soát;
- Điều kiện, thể thức tiến hành họp Đại hội đồng cổ đông:
+ Cuộc họp Đại hội đồng cổ đông được tiến hành khi có số cổ đông dự họp đại diện trên 50% tổn
phiếu biểu quyết; tỷ lệ cụ thể do Điều lệ công ty quy định. (Nếu câu hỏi trong đề không đưa
lệ khác do điều lệ quy định thì mặc nhiên lấy tỷ lệ 50%)
+Trường hợp cuộc họp lần thứ nhất không đủ điều kiện tiến hành theo quy định thì thông báo mờ
lần thứ hai phải được gửi trong thời hạn 30 ngày kể từ ngày dự định họp lần thứ nhất, nếu Đi
ty không quy định khác. Cuộc họp Đại hội đồng cổ đông lần thứ hai được tiến hành khi có số
dự họp đại diện từ 33% tổng số phiếu biểu quyết trở lên; tỷ lệ cụ thể do Điều lệ công ty quy
+Trường hợp cuộc họp lần thứ hai không đủ điều kiện tiến hành theo quy thì thông báo mời họp lầ
ba phải được gửi trong thời hạn 20 ngày kể từ ngày dự định họp lần thứ hai, nếu Điều lệ côn
không quy định khác. Cuộc họp Đại hội đồng cổ đông lần thứ ba được tiến hành không phụ thu
tổng số phiếu biểu quyết của các cổ đông dự họp.
b. Nghị quyết Hội đồng thành viên (Điều 147 Luật DN 2020)
Đại hội đồng cổ đông thông qua nghị quyết thuộc thẩm quyền bằng hình thức biểu quyết tại cuộc họp
hoặc lấy ý kiến bằng văn bản.
- Nghị quyết về nội dung sau đây được thông qua nếu được số cổ đông đại diện từ 65% tổng s
biểu quyết trở lên của tất cả cổ đông dự họp tán thành, trừ trường hợp quy định tại các khoản 3,
Điều 148 Luật DN 2020; tỷ lệ cụ thể do Điều lệ công ty quy định:
+ Loại cổ phần và tổng số cổ phần của từng loại;
+ Thay đổi ngành, nghề và lĩnh vực kinh doanh;
+ Thay đổi cơ cấu tổ chức quản lý công ty;
+ Dự án đầu tư hoặc bán tài sản có giá trị từ 35% tổng giá trị tài sản trở lên được ghi trong báo
chính gần nhất của công ty, trừ trường hợp Điều lệ công ty quy định tỷ lệ hoặc giá trị khác;
+ Tổ chức lại, giải thể công ty;
+ Vấn đề khác do Điều lệ công ty quy định.
- Các nghị quyết được thông qua khi được số cổ đông sở hữu trên 50% tổng số phiếu biểu quyết của t
cả cổ đông dự họp tán thành, trừ trường hợp quy định tại các khoản 1, 3, 4 và 6 Điều 148 Lu
tỷ lệ cụ thể do Điều lệ công ty quy định.
=> Có thể hiểu, trong tất cả các quyết định của doanh nghiệp, luôn tồn tại những quyết định the
hay những quyết định quan trọng. Những quyết định quan trọng thì luôn yêu cầu một tỷ lệ biểu quyết cao hơn.
3.3.1.2 Hội đồng quản trị (Điều 153 Luật DN 2020)
- Hội đồng quản trị là cơ quan quản lý công ty, có toàn quyền nhân danh công ty để quyết định, t
hiện quyền và nghĩa vụ của công ty, trừ các quyền và nghĩa vụ thuộc thẩm quyền của Đại hội đông..
- Hội đồng quản trị có từ 03 đến 11 thành viên. Điều lệ công ty quy định cụ thể số lượng thành đồng quản trị.
- Nhiệm kỳ của thành viên Hội đồng quản trị không quá 05 năm và có thể được bầu lại với số nhiệ
không hạn chế. Một cá nhân chỉ được bầu làm thành viên độc lập Hội đồng quản trị của một công
không quá 02 nhiệm kỳ liên tục.
- Có quyền và nghĩa vụ theo quy định của pháp luật (lưu ý: có quyền triệu tập Họp Đại hội đồng đông).
- Về cơ cấu, tổ chức, tiêu chuẩn và điều kiện làm thành viên Hội đồng quản trị được quy định 155 Luật DN 2020.
a. Biên bản họp Hội đồng quản trị (Điều 157 Luật DN 2020)
- Người triệu tập: Chủ tịch Hội đồng quản trị (chủ yếu)
- Điều kiện và thể thức tiến hành (Khoản 8 Điều 157 Luật DN 2020): Cuộc họp Hội đồng quản trị đượ
tiến hành khi có từ ba phần tư tổng số thành viên trở lên dự họp. Trường hợp cuộc họp được
theo quy định tại khoản này không đủ số thành viên dự họp theo quy định thì được triệu tập lần t
trong thời hạn 07 ngày kể từ ngày dự định họp lần thứ nhất, trừ trường hợp Điều lệ công ty
định thời hạn khác ngắn hơn. Trường hợp này, cuộc họp được tiến hành nếu có hơn một nửa số
viên Hội đồng quản trị dự họp.
Thành viên phải tham dự đầy đủ các cuộc họp Hội đồng quản trị. Thành viên được ủy quyền cho ngườ
khác dự họp và biểu quyết nếu được đa số thành viên Hội đồng quản trị chấp thuận.
b. Nghị quyết Hội đồng thành viên (Khoản 12 Điều 157 Luật DN 2020)
Trừ trường hợp Điều lệ công ty có quy định tỷ lệ khác cao hơn, nghị quyết, quyết định của Hội đ
quản trị được thông qua nếu được đa số thành viên dự họp tán thành; trường hợp số phiếu nga
nhau thì quyết định cuối cùng thuộc về phía có ý kiến của Chủ tịch Hội đồng quản trị.
3.3.1.3 Giám đốc hoặc Tổng giám đốc (Điều 162 Luật DN 2020)
- Hội đồng quản trị bổ nhiệm một thành viên Hội đồng quản trị hoặc thuê người khác làm Giám đố hoặc Tổng giám đốc.
- Giám đốc hoặc Tổng giám đốc là người điều hành công việc kinh doanh hằng ngày của công ty; chịu
sự giám sát của Hội đồng quản trị; chịu trách nhiệm trước Hội đồng quản trị và trước pháp luật về việc
thực hiện quyền, nghĩa vụ được giao. Nhiệm kỳ của Giám đốc hoặc Tổng giám đốc không quá 05
và có thể được bổ nhiệm lại với số nhiệm kỳ không hạn chế.
- Có quyền và nghĩa vụ theo quy định tại Khoản 3 Điều 162 Luật DN 2020.
- Giám đốc hoặc Tổng giám đốc phải điều hành công việc kinh doanh hằng ngày của công ty theo đ
quy định của pháp luật, Điều lệ công ty, hợp đồng lao động ký với công ty và nghị quyết, quyết
Hội đồng quản trị. Trường hợp điều hành trái với quy định tại khoản này mà gây thiệt hại cho
Giám đốc hoặc Tổng giám đốc phải chịu trách nhiệm trước pháp luật và phải bồi thường thiệt hại công ty.
3.3.1.4 Ban Kiểm soát (nếu có) (Điều 168 Luật DN 2020)
Ngoài những nội dung trên, một số đề thi có đề cập đến các nội dung sau:
- Về quyền khởi kiện đối với thành viên Hội đồng quản trị, Giám đốc, Tổng giám đốc. Cổ
đông sở hữu ít nhất 01% tổng số cổ phần phổ thông có quyền tự mình hoặc nhân danh công ty k
trách nhiệm cá nhân, trách nhiệm liên đới đối với các thành viên Hội đồng quản trị, Giám đốc h
Tổng giám đốc để yêu cầu hoàn trả lợi ích hoặc bồi thường thiệt hại cho công ty hoặc người khác (th
quy định tại Điều 166 Luật DN 2020);
- Chấp thuận hợp đồng, giao dịch giữa công ty với người có liên quan (Điều 167 Luật DN
3.2. Mô hình 2: (Mô hình này không rơi vào nội dung thi)
Đại hội đồng cổ đông, Hội đồng quản trị và Giám đốc hoặc Tổng giám đốc. Trường hợp này ít
số thành viên Hội đồng quản trị phải là thành viên độc lập và có Ủy ban kiểm toán trực thuộc Hội đồn
quản trị. Cơ cấu tổ chức, chức năng, nhiệm vụ của Ủy ban kiểm toán quy định tại Điều lệ công ty hoặ
quy chế hoạt động của Ủy ban kiểm toán do Hội đồng quản trị ban hành.
3.4. Chuyển nhượng cổ phần trong công ty cổ phần (Điều 127 Luật DN 2020)
3.4.1 Quy định về chuyển nhượng cổ phần
Cổ đông trong công ty có thể tự do chuyển nhượng cổ phần của mình cho người khác, trừ trường
quy định tại khoản 3 Điều 120, khoản 1 Điều 127 của Luật doanh nghiệp 2020 và quy định khác c
pháp luật có liên quan, cụ thể như sau:
- Trong thời hạn 03 năm kể từ ngày công ty được cấp Giấy chứng nhận đăng ký doanh nghiệp, cổ ph
phổ thông của cổ đông sáng lập được tự do chuyển nhượng cho cổ đông sáng lập khác và chỉ đ
chuyển nhượng cho người không phải là cổ đông sáng lập nếu được sự chấp thuận của Đại hội đồng
đông. Trường hợp này, cổ đông sáng lập dự định chuyển nhượng cổ phần phổ thông thì không có q
biểu quyết về việc chuyển nhượng cổ phần đó. (Khoản 3 Điều 120).
- Điều lệ công ty có quy định hạn chế về chuyển nhượng cổ phần. (Khoản 1 Điều 127).
Ngoài ra: Cổ đông sở hữu cổ phần ưu đãi biểu quyết không được chuyển nhượng cổ phần đó cho
khác, trừ trường hợp chuyển nhượng theo bản án, quyết định của Tòa án đã có hiệu lực pháp luật hoặc thừa kế.
3.4.2 Các trường hợp chuyển nhượng cổ phần đặc biệt
- Trường hợp cổ đông là cá nhân chết thì người thừa kế theo di chúc hoặc theo pháp luật của cổ đông đó
trở thành cổ đông của công ty.
- Trường hợp cổ đông là cá nhân chết mà không có người thừa kế, người thừa kế từ chối nhận
hoặc bị truất quyền thừa kế thì số cổ phần của cổ đông đó được giải quyết theo quy định của phá về dân sự.
- Cổ đông có quyền tặng cho một phần hoặc toàn bộ cổ phần của mình tại công ty cho cá nhân, tổ chức
khác; sử dụng cổ phần để trả nợ. Cá nhân, tổ chức được tặng cho hoặc nhận trả nợ bằng cổ phần sẽ trở
thành cổ đông của công ty.
MỤC 4: CÔNG TY HỢP DANH
4.1. Khái niệm (Điều 177 Khoản 1 Luật DN 2020)
- Phải có ít nhất 02 thành viên là chủ sở hữu chung của công ty, cùng nhau kinh doanh dưới một tê
chung (thành viên hợp danh). Ngoài các thành viên hợp danh, công ty có thể có thêm thành viên góp vốn.
- Thành viên hợp danh phải là cá nhân, chịu trách nhiệm bằng toàn bộ của mình về các nghĩa vụ c công ty.
- Thành viên góp vốn chỉ chịu trách nhiệm về các khoản nợ của công ty trong phạm vi số vốn đ vào công ty.
4.2 Đặc điểm pháp lý của công ty hợp danh
4.2.1 Về thành viên công ty hợp danh
Công ty hợp danh có 02 loại thành viên là: Thành viên hợp danh (Điều 180,181 Luật DN 2020)
thành viên góp vốn (Điều 187 Luật DN 2020)
- Thành viên hợp danh phải là cá nhân, chịu trách nhiệm bằng toàn bộ tài sản của mình về các nghĩa v của công ty;
- Thành viên góp vốn là tổ chức, cá nhân và chỉ chịu trách nhiệm về các khoản nợ của công ty tro
phạm vi số vốn đã cam kết góp vào công ty.
- Thành viên hợp danh và thành viên góp vốn phải góp đủ và đúng hạn số vốn đã cam kết.
- Thành viên hợp danh không góp đủ và đúng hạn số vốn đã cam kết gây thiệt hại cho công ty ph
trách nhiệm bồi thường thiệt hại cho công ty. Lưu ý:
- Những hạn chế đối với thành viên hợp danh (Điều 179 Luật DN 2020)
- Quyền và nghĩa vụ của thành viên hợp danh (Điều 180 Luật DN 2020)
- Quyền và nghĩa vụ của thành viên góp vốn (Điều 187 Luật DN 2020)
- Chấm dứt tư cách thành viên (Điều 185 Luật DN 2020)
- Tiếp nhận thành viên mới (Điều 186 Luật DN 2020)
4.2.2 Về chế độ chịu trách nhiệm tài sản của thành viên công ty hợp danh
Có hai loại thành viên với hai chế độ trách nhiệm khác nhau:
- Thành viên hợp danh: Thành viên hợp danh phải là cá nhân, chịu trách nhiệm bằng toàn bộ tài sản của
mình về các nghĩa vụ của công ty;
- Thành viên góp vốn: Thành viên góp vốn là tổ chức, cá nhân và chỉ chịu trách nhiệm về các khoản n
của công ty trong phạm vi số vốn đã cam kết góp vào công ty.
4.2.3 Về vốn trong công ty hợp danh
- Thành viên hợp danh và thành viên góp vốn phải góp đủ và đúng hạn số vốn đã cam kết.
- Thành viên hợp danh không góp đủ và đúng hạn số vốn đã cam kết gây thiệt hại cho công ty ph
trách nhiệm bồi thường thiệt hại cho công ty.
- Trường hợp có thành viên góp vốn không góp đủ và đúng hạn số vốn đã cam kết thì số vốn chưa gó
đủ được coi là khoản nợ của thành viên đó đối với công ty; trong trường hợp này, thành viên góp
liên quan có thể bị khai trừ khỏi công ty theo quyết định của Hội đồng thành viên.
- Tài sản trong công ty hợp danh gồm:
+ Tài sản góp vốn của các thành viên đã được chuyển quyền sở hữu cho công ty;
+ Tài sản tạo lập được mang tên công ty;
+ Tài sản thu được từ hoạt động kinh doanh do thành viên hợp danh thực hiện nhân danh công ty và t
hoạt động kinh doanh của công ty do thành viên hợp danh nhân danh cá nhân thực hiện;
+ Tài sản khác theo quy định của pháp luật.
4.2.4 Về huy động vốn công ty hợp danh
Công ty hợp danh không được phát hành bất kỳ loại chứng khoán nào để công khai huy động vốn từ công chúng.
4.2.5 Về tư cách pháp lý
Công ty hợp danh có tư cách pháp nhân kể từ ngày nhận được giấy chứng nhận đăng ký doanh
4.3 Về cơ cấu tổ chức
Mô hình tổ chức quản lý công ty hợp danh bao gồm: Hội đồng thành viên, Chủ tịch hội đồng th
viên, giám đốc hoặc tổng giám đốc.
4.3.1 Hội đồng thành viên (Điều 182 Luật DN 2020) Hội đồng thành viên bao gồm tất cả thành viên
Hội đồng thành viên bầu một thành viên hợp danh làm Chủ tịch Hội đồng thành viên, đồng thời
Giám đốc hoặc Tổng giám đốc công ty nếu Điều lệ công ty không có quy định khác.
- Hội đồng thành viên: là cơ quan quyết định cao nhất của công ty, bao gồm tất cả các thành viên. Hội
đồng thành viên bầu một thành viên hợp danh làm Chủ tịch Hội đồng thành viên.
- Thành viên hợp danh có quyền yêu cầu triệu tập họp Hội đồng thành viên để thảo luận và quyế
công việc kinh doanh của công ty. Thành viên yêu cầu triệu tập họp phải chuẩn bị nội dung, chươn trình và tài liệu họp.
- Chủ tịch Hội đồng thành viên có thể triệu tập họp Hội đồng thành viên khi xét thấy cần thiết hoặc theo
yêu cầu của thành viên hợp danh. Trường hợp Chủ tịch Hội đồng thành viên không triệu tập họp theo
yêu cầu của thành viên hợp danh thì thành viên đó triệu tập họp Hội đồng thành viên.
- Hội đồng thành viên có quyền quyết định tất cả công việc kinh doanh của công ty. Nếu Điều lệ
không quy định thì quyết định các vấn đề sau đây phải được ít nhất ba phần tư tổng số thành danh tán thành:
+ Định hướng, chiến lược phát triển công ty;
+ Sửa đổi, bổ sung Điều lệ công ty;
+ Tiếp nhận thêm thành viên mới;
d) Chấp thuận thành viên hợp danh rút khỏi công ty hoặc quyết định khai trừ thành viên;
+ Quyết định dự án đầu tư;
+ Quyết định việc vay và huy động vốn dưới hình thức khác, cho vay với giá trị từ 50% vốn điều lệ củ
công ty trở lên, trừ trường hợp Điều lệ công ty quy định một tỷ lệ khác cao hơn;
+ Quyết định mua, bán tài sản có giá trị bằng hoặc lớn hơn vốn điều lệ của công ty, trừ trường h
lệ công ty quy định một tỷ lệ khác cao hơn;
+ Thông qua báo cáo tài chính hằng năm, tổng số lợi nhuận được chia và số lợi nhuận chia cho từn thành viên;
+ Quyết định giải thể; yêu cầu phá sản công ty.
-. Quyết định về vấn đề khác không quy định tại trường hợp phải được ít nhất ba phần tư tổng số thàn
viên hợp danh tán thành thì được thông qua nếu được ít nhất hai phần ba tổng số thành viên hợ
tán thành; tỷ lệ cụ thể do Điều lệ công ty quy định.
4.3.2 Giám đốc (hoặc Tổng Giám đốc):Nếu điều lệ công ty không có quy định khác thì Chủ tịch Hội
đồng thành viên đồng thời kiêm Giám đốc hoặc Tổng giám đốc công ty. Giám đốc thực hiện chức năn
quản lý hoạt động kinh doanh của công ty cùng với các thành viên hợp danh.
Chủ tịch Hội đồng thành viên, Giám đốc hoặc Tổng giám đốc đại diện cho công ty trong quan hệ với cơ
quan nhà nước; đại diện cho công ty với tư cách là bị đơn hoặc nguyên đơn trong các vụ kiện, tran
chấp thương mại hoặc các tranh chấp khác.
Lưu ý: Quyền và nghĩa vụ của Chủ tịch Hội đồng thành viên, Giám đốc hoặc Tổng giám đốc được quy
định tại Khoản 4 Điều 184 Luật DN 2020.
4.4 Chuyển nhượng vốn góp trong công ty hợp danh (Khoản 3 Điều 180 Luật DN 2020)
Thành viên hợp danh không được chuyển một phần hoặc toàn bộ phần vốn góp của mình tại côn
tổ chức, cá nhân khác nếu không được sự chấp thuận của các thành viên hợp danh còn lại. Như vậy, nếu
các thành viên còn lại không đồng ý, thì thành viên hợp danh không được chuyển nhượng vốn góp
người khác. Kể cả người trong công ty.
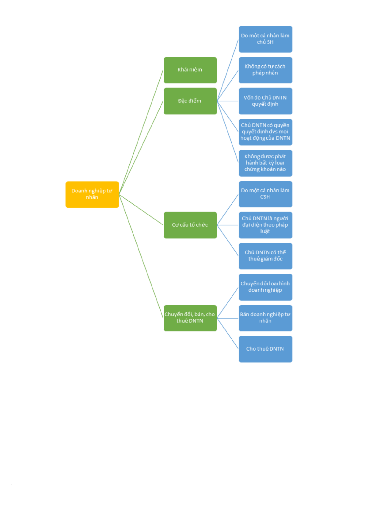
MỤC 5 DOANH NGHIỆP TƯ NHÂN
5.1. Khái niệm (Khoản 1 Điều 188 Luật DN 2020)
-Doanh nghiệp tư nhân là doanh nghiệp do một cá nhân làm chủ và tự chịu trách nhiệm bằng to
sản của mình về mọi hoạt động của doanh nghiệp.
- Doanh nghiệp tư nhân không được phát hành bất kỳ loại chứng khoán nào.
- Mỗi cá nhân chỉ được quyền thành lập một doanh nghiệp tư nhân. Chủ doanh nghiệp tư nhân k
được đồng thời là chủ hộ kinh doanh, thành viên công ty hợp danh.
- Doanh nghiệp tư nhân không được quyền góp vốn thành lập hoặc mua cổ phần, phần vốn góp tr
công ty hợp danh, công ty trách nhiệm hữu hạn hoặc công ty cổ phần. 5.2 Đặc điểm
- Doanh nghiệp tư nhân là doanh nghiệp do một cá nhân làm chủ sở hữu.
- Doanh nghiệp tư nhân không có tư cách pháp nhân.
- Vốn đầu tư của chủ doanh nghiệp tư nhân: Vốn đầu tư của chủ doanh nghiệp tư nhân do chủ doanh
nghiệp tự đăng ký. Chủ doanh nghiệp tư nhân có nghĩa vụ đăng ký chính xác tổng số vốn đầu tư, tr
đó nêu rõ số vốn bằng Đồng Việt Nam, ngoại tệ tự do chuyển đổi, vàng và tài sản khác; đối với vố
bằng tài sản khác còn phải ghi rõ loại tài sản, số lượng và giá trị còn lại của mỗi loại tài sản. (Điều Luật DN 2020).
- Chủ doanh nghiệp tư nhân có toàn quyền quyết định đối với tất cả hoạt động kinh doanh của doanh
nghiệp tư nhân, việc sử dụng lợi nhuận sau khi đã nộp thuế và thực hiện nghĩa vụ tài chính khác
quy định của pháp luật. (Khoản 1 Điều 190 Luật DN 2020).
- Doanh nghiệp tư nhân không được phát hành bất kỳ loại chứng khoán nào. 5.3 Cơ cấu tổ chức
- Chủ doanh nghiệp tư nhân có quyền quyết định mô hình, bộ máy tổ chức quản lý doanh nghiệp nhân.
- Chủ doanh nghiệp tư nhân là người đại diện theo pháp luật của doanh nghiệp.
5.4 Chuyển đổi loại hình doanh nghiệp, bán và cho thuê Doanh nghiệp tư nhân
-Doanh nghiệp tư nhân có thể chuyển đổi thành công ty TNHH theo quyết định của chủ doanh ngh
tư nhân nếu đáp ứng đủ các điều kiện
- Chủ doanh nghiệp tư nhân có quyền cho thuê toàn bộ doanh nghiệp tư nhân của mình nhưng p
thông báo bằng văn bản kèm theo bản sao hợp đồng cho thuê có công chứng đến Cơ quan đăng ký kinh
doanh, cơ quan thuế trong thời hạn 03 ngày làm việc kể từ ngày hợp đồng cho thuê có hiệu lực.
thời hạn cho thuê, chủ doanh nghiệp tư nhân vẫn phải chịu trách nhiệm trước pháp luật với tư cách là
chủ sở hữu doanh nghiệp tư nhân. Quyền, nghĩa vụ và trách nhiệm của chủ sở hữu và người thu
hoạt động kinh doanh của doanh nghiệp tư nhân được quy định trong hợp đồng cho thuê (Điều 19 DN 2020)
- Chủ doanh nghiệp tư nhân có quyền bán doanh nghiệp tư nhân của mình cho cá nhân, tổ chức khác.
Sau khi bán doanh nghiệp tư nhân, chủ doanh nghiệp tư nhân vẫn phải chịu trách nhiệm về các
và nghĩa vụ tài sản khác của doanh nghiệp tư nhân phát sinh trong thời gian trước ngày chuyển gia
doanh nghiệp, trừ trường hợp chủ doanh nghiệp tư nhân, người mua và chủ nợ của doanh nghiệp
nhân có thỏa thuận khác. (Điều 192 Luật DN 2020)
Lưu ý: Thực hiện quyền của chủ doanh nghiệp tư nhân trong một số trường hợp đặc biệt (Điề Luật DN 2020);
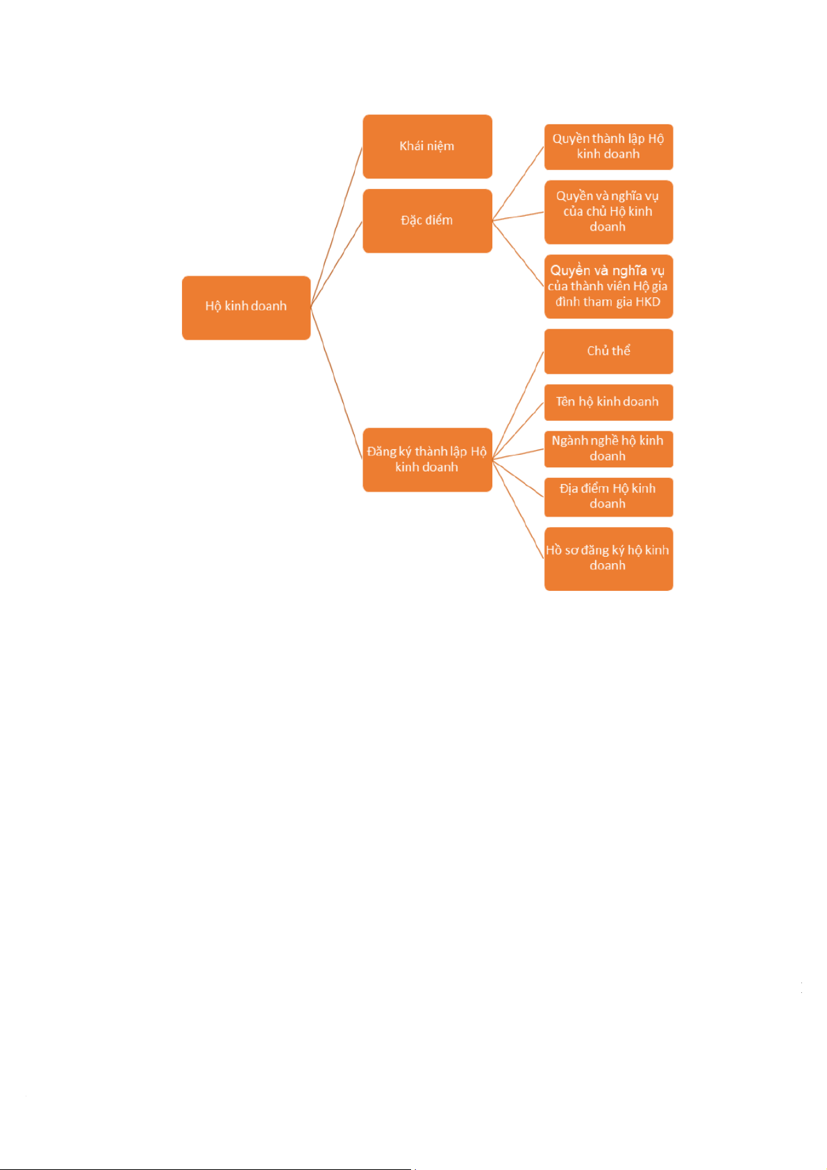
MỤC 6: HỘ KINH DOANH
Hộ kinh doanh là một chủ thể kinh tế được quy định tại Chương 8 Từ điều 79-94 Nghị định
01/2021/NĐ-CP Nghị định về đăng ký doanh nghiệp. 6.1. Khái niệm
Hộ kinh doanh do một cá nhân hoặc các thành viên hộ gia đình đăng ký thành lập và chịu trách
bằng toàn bộ tài sản của mình đối với hoạt động kinh doanh của hộ. Trường hợp các thành viên
đình đăng ký hộ kinh doanh thì ủy quyền cho một thành viên làm đại diện hộ kinh doanh. Cá nhân đăng
ký hộ kinh doanh, người được các thành viên hộ gia đình ủy quyền làm đại diện hộ kinh doanh kinh doanh. 6.2 Đặc điểm
6.2.1 Quyền thành lập Hộ kinh doanh và nghĩa vụ đăng ký Hộ kinh doanh (Điều 80 Nghị định 01/2021/NĐ-CP)
- Cá nhân, thành viên hộ gia đình là công dân Việt Nam có năng lực hành vi dân sự đầy đủ theo
định của Bộ luật Dân sự có quyền thành lập hộ kinh doanh theo quy định, trừ các trường hợp
+ Người chưa thành niên, người bị hạn chế năng lực hành vi dân sự; người bị mất năng lực hành vi
sự; người có khó khăn trong nhận thức, làm chủ hành vi;
+ Người đang bị truy cứu trách nhiệm hình sự, bị tạm giam, đang chấp hành hình phạt tù, đang chấp
hành biện pháp xử lý hành chính tại cơ sở cai nghiện bắt buộc, cơ sở giáo dục bắt buộc hoặc
án cấm đảm nhiệm chức vụ, cấm hành nghề hoặc làm công việc nhất định;