



















Preview text:
lOMoAR cPSD| 61229936 HÀNH VI TỔ CHỨC Chương 1
TỔNG QUAN VỀ HÀNH VI TỔ CHỨC
I. Khái niệm và chức năng của hành vi tổ chức
1. Một số khái niệm cơ bản
- Tổ chức là nhóm người cùng làm việc và phụ thuộc lẫn nhau, tương tác với các nguồn
lực khác nhằm đạt mục tiêu chung.
- Hành vi tổ chức (HVTC) là lĩnh vực nghiên cứu về những ảnh hưởng của hành vi cá
nhân, nhóm, và cơ cấu đến hành vi của con người trong tổ chức với mục tiêu nâng cao
hiệu quả của tổ chức. + Hành vi của cá nhân + Hành vi của nhóm
+ Ảnh hưởng của cơ cấu và hệ thống tổ chức đến hành vi
2. Các chức năng quản lýþ Người quản lý: là người đạt
mục tiêu thông qua người khác.
þ Mục tiêu của quản lý:
+ Hiệu quả: đạt mục tiêu
+ Hiệu suất: đạt mục tiêu với nguồn lực tối thiểu þ
Các chức năng quản lý: + Lập kế hoạch + Tổ chức + Kiểm soát + Lãnh đạo
3. Kỹ năng quản lý ở các cấp quản lý trong tổ chức
4. Chức năng của hành vi tổ chức þ Chức năng giải thích
• Giải thích có thể là chức năng ít quan trọng nhất trong số ba chức năng của HVTC
bởi vì nó chỉ được thực hiện khi sự việc đã xảy ra.
• Giúp các nhà quản lý hiểu rõ nguyên nhân và tìm ra các biện pháp phù hợp.
þ Chức năng dự đoán
• Dự đoán là nhằm vào các hành vi/ sự kiện sẽ diễn ra trong tương lai. Nó tìm cách
xác định xem một hành động cho trước nào đó sẽ dẫn đến những kết quả gì. lOMoAR cPSD| 61229936
• Giúp các nhà quản lý xác định được thái độ, hành vi hay “sự phản ứng” của người
lao động khi tổ chức đưa ra những chính sách hoặc những giải pháp mới liên quan đến người lao động.
• Nhà quản lý có thể dự đoán được phương án tối ưu nhất, tức là phương án sẽ gây
ra mức độ phản ứng thấp nhất của người lao động và sử dụng thông tin đó để ra
quyết định. þ Chức năng kiểm soát
• Kiểm soát là tác động đến người khác để đạt được những mục tiêu nhất định.
• Để kiểm soát hành vi, tổ chức có thể đưa ra các quy định về hành vi ứng xử của
người lao động, các tiêu chuẩn thực hiện công việc, xây dựng văn hóa tổ chức…
• Kiểm soát là chức năng quan trọng của HVTC, nó đảm bảo tính hiệu quả của tổ chức.
VD: + Quy định về giờ giấc làm việc / kỷ luật lao động
+ Quy định về tiêu chuẩn thực hiện công việc…
II. Vai trò của hành vi tổ chức
1. Tạo sự gắn kết giữa người lao động và tổ chức trên cơ sở đảm bảo mục tiêu và các giá
trị của tổ chức có sự tương thích với mục tiêu và giá trị cá nhân trên cơ sở tôn trọng quyền
và lợi ích của người lao động.
2. Giúp cho các nhà quản lý có được cách nhìn đầy đủ và toàn diện về người lao động để
đưa ra các chính sách, biện pháp phù hợp nhằm khuyến khích đổi mới sáng tạo và tạo
động lực cho người lao động.
Cơ sở quan trọng để nâng cao năng suất lao động và hiệu quả công việc của người lao động.
3. Tạo lập môi trường làm việc hiệu quả trong tổ chức, trên có sở chia sẻ trách nhiệm, sự
hợp tác chặt chẽ giữa các thành viên trong tổ chức.
4. Đảm bảo sự cân bằng, tin tưởng và gắn kết người lao động với tổ chức nói chung và
lãnh đạo tổ chức nói riêng. HVTC giúp cho người lao động thay đổi nhận thức, thái độ
và do đó có được những hành vi ứng xử phù hợp với mục tiêu và giá trị của tổ chức, giảm sự biến động.
III. Nội dung và các cấp độ nghiên cứu hành vi tổ chức
1. Nội dung nghiên cứu HVTC
2. Các cấp độ nghiên cứu HVTC lOMoAR cPSD| 61229936
3. Mô hình nghiên cứu HVTC Chương 2
CƠ SỞ CỦA HÀNH VI CÁ NHÂN
* Mô hình cơ sở hành vi cá nhân lOMoAR cPSD| 61229936 II
I. Tính cách và các yếu tố ảnh hưởng đến sự hình thành tính cách cá nhân 1. Khái niệm
- Tính cách là phong thái tâm lý cá nhân độc đáo quy định cách thức hành động của cá
nhân trong môi trường xã hội và hoạt động.
- Đặc điểm của tính cách:
+ Thể hiện sự độc đáo, cá biệt
+ Tương đối ổn định
+ Được biểu hiện một cách có hệ thống trong các hành vi cá nhân
2. Các yếu tố ảnh hưởng đến sự hình thành tính cách của cá nhân
- Bẩm sinh, gien di truyền
- Môi trường (nuôi dưỡng, học tập, xã hội, văn hóa)
- Hoàn cảnh / tình huống cụ thể
3. Một số mô hình tính cách tiêu biểu
a. Mô hình 16 cặp tính cách lOMoAR cPSD| 61229936
b. Mô hình “Năm tính cách lớn”
Năm tính cách cơ bản làm nền tảng cho tất cả các tính cách khác: • Tính hướng ngoại
• Tính cách hòa đồng / dễ chịu • Tính chu toàn
• Tính ổn định cảm xúc • Tính cởi mở
Ảnh hưởng của mô hình “Năm tính cách lớn” đến hành vi cá nhân: lOMoAR cPSD| 61229936
c. Mô hình Chỉ số tính cách Myer-Briggs (MBTI) Bốn khía cạnh tính cách:
• Thái độ đối với thế giới bên ngoài: Hướng ngoại (E) hay Hướng nội (I)
• Cách thức mà cá nhân tìm hiểu và nhận thức về thế giới xung quanh: Cảm quan (S) hay Trực giác (N)
• Cách thức ra quyết định: Lý trí (T) hay Tình cảm (F)
• Cách thức hành động: Cứng nhắc (J) hay Linh hoạt (P) 16 Nhóm MBTI
Mô hình MBTI giúp cho các nhà quản lý:
+ Hiểu về hành vi cá nhân
+ Nhận ra sự khác biệt cá nhân
+ Phát triển cá nhân trên cơ sở phân công công việc phù hợp
d. Mô hình tính cách của Holland Loại tính cách
Đặc điểm tính cách Mẫu công việc
Thực tế: Ưa thích các hoạt động
Rụt rè, thành thật, nhất
Cơ khí, điều khiển máy
động thể chất đòi hỏi phải có kỹ quán, ổn định, chấp
khoan, công nhân dây chuyền
năng, sức mạnh và sự phối kết hành, thực tế lắp ráp, nông dân hợp
Điều tra/Thích tìm tòi: Ưa thích Phân tích, độc đáo, tò
Nhà sinh học, nhà kinh tế
các hoạt động liên quan đến tư mò, độc lập
học, nhà toán học và phóng
duy, tổ chức và tìm hiểu viên tin tức
Xã hội/Thân thiện: Ưa thích các Dễ gần, thân thiện, hợp
Nhân viên làm công tác xã
hoạt động liên quan đến giúp đỡ tác, hiểu biết
hội, giáo viên, cố vấn, nhà
và hỗ trợ những người khác tâm lý học
Nguyên tắc: Ưa thích các hoạt
Tuân thủ, hiệu quả, thực
Kế toán viên, quản lý công ty,
động có quy tắc, quy định, trật tự
tế, không sáng tạo, không thu ngân, nhân viên văn và rõ ràng linh hoạt phòng
Doanh nhân/Dám làm: Ưa thích Tự tin, tham vọng, đầy
Luật sư, môi giới bất động
các hoạt động bằng lời nói, ở nghị lực, độc đoán
sản, chuyên gia về quan hệ
những nơi có thể ảnh hưởng đến
đối ngoại, người quản lý
những người khác và có cơ hội doanh nghiệp giành quyền lực
Nghệ sĩ: Ưa thích các hoạt động Có óc tưởng tượng,
Họa sĩ, nhạc công, nhà văn,
không rõ ràng và không theo hệ không theo trật tự, lý
người trang trí nội thất
thống cho phép thể hiện óc sáng tưởng, tình cảm, không tạo thực tế lOMoAR cPSD| 61229936
Sự thỏa mãn công việc là cao nhất và mức độ thay thế lao động (biến động nhân lực)
là thấp nhất khi mà tính cách và nghề nghiệp phù hợp với nhau.
4. Ảnh hưởng của tính cách đến hành vi Hành
vi chịu ảnh hưởng của tích cách cá nhân:
- Tính cách quyết định cách thức hành động và ra quyết định cá nhân (hướng ngoại: quyết
định nhanh, không suy nghĩ chín chắn; hướng nội: suy nghĩ lâu trước khi ra quyết định)
- Tính cách ảnh hưởng đến cách ứng xử của cá nhân khi làm việc nhóm (tính cách hòa
đồng thường ít gây xung đột)
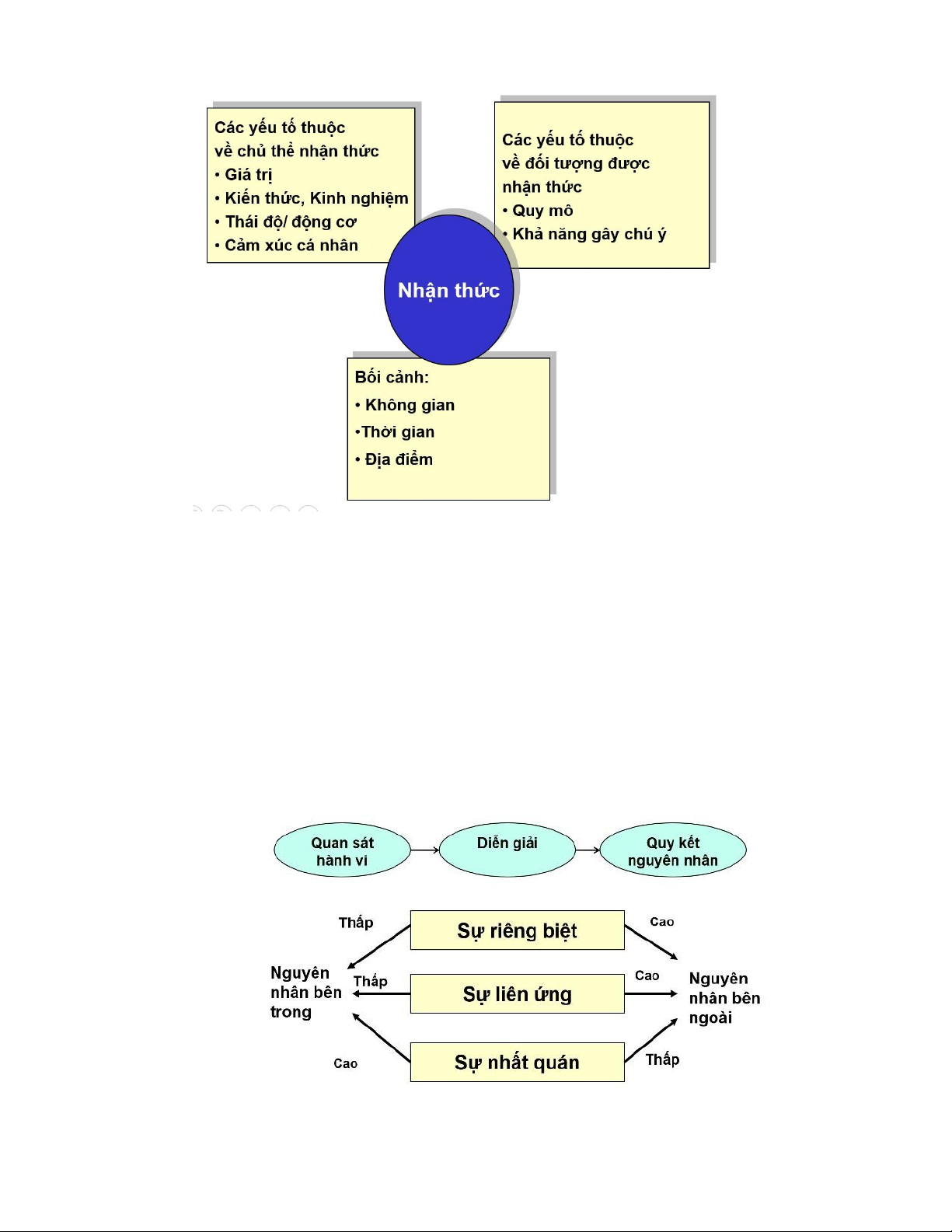
II. Nhận thức và các yếu tố ảnh hưởng đến nhận thức 1. Khái niệm
Nhận thức là một quá trình qua đó cá nhân sắp xếp và lý giải những ấn tượng cảm giác
của mình về một sự vật hoặc hiện tượng nào đó.
2. Quá trình nhận thức
3. Các yếu tố ảnh hưởng đến nhận thức lOMoAR cPSD| 61229936
4. Nhận thức về con người: Lý thuyết quy kết
- Lý thuyết quy kết được đưa ra để giải thích về cách chúng ta đánh giá một người dựa
vào ý nghĩa, giá trị mà chúng ta quy cho một hành vi nhất định của họ.
- Về cơ bản, lý thuyết này cho rằng khi quan sát hành vi của một cá nhân, chúng ta cố gắng
xác định xem liệu hành vi đó xuất phát từ nguyên nhân bên trong (những hành vi trong
phạm vi kiểm soát của cá nhân) hay bên ngoài (hành vi buộc phải thực hiện do tác động
của các yếu tố bên ngoài) và sự xác định đó phụ thuộc vào ba yếu tố:
• Tính riêng biệt: liệu một cá nhân có thể hiện những hành vi khác nhau trong
những tình huống khác nhau hay không.
• Sự liên ứng/Sự nhất trí: nếu những người đối mặt với những tình huống tương tự
phản ứng theo cách tương tự, thì chúng ta có thể nói răng hành vi thể hiện sự liên ứng/sự nhất trí.
• Sự nhất quán: cá nhân có những hành vi tương tự tại những thời điểm khác nhau. III. Giá trị lOMoAR cPSD| 61229936
- Giá trị là sự phán quyết hay ý kiến của một cá nhân về đúng – sai, tốt – xấu, quan trọng –
không quan trọng, được ưa thích – không được ưa thích.
- Những đặc tính của giá trị:
• Nội dung: nhấn mạnh mục đích tồn tại là quan trọng
• Mức độ: xác định những giá trị nội dung quan trọng như thế nào - Tầm
quan trọng của giá trị:
• Giá trị của cá nhân sẽ ảnh hưởng tới hành vi của họ.
• Giá trị tạo nền tảng cho sự hiểu biết của chúng ta về thái độ, động lực của
con người từ đó ảnh hưởng đến nhận thức của chúng ta về hành vi của cá nhân.
• Nghiên cứu về giá trị là cơ sở để nhà quản lý điều hành hiểu và định hướng
các hành vi của con người trong tổ chức. -
Ba mức độ của giá trị: IV. Học hỏi
- Học hỏi là bất kỳ sự thay đổi tương đối bền vững nào về nhận thức và hành vi diễn ra do
kết quả của quá trình trải nghiệm. - Quá trình học hỏi:
Có 2 cơ chế học hỏi:
• Định hình: Rút ra những bài học từ sai lầm (hành vi thử - sai – sửa) lOMoAR cPSD| 61229936
• Bắt chước: Học hỏi thông qua quan sát những người khác và bắt chước hành vi của họ. V. Thái độ
1. Thái độ và các yếu tố cấu thành
- Thái độ là những biểu đạt có tính đánh giá (tích cực hay tiêu cực) liên quan đến các vật
thể, con người và các sự kiện.
- Thái độ hình thành theo nhận thức đối với một tình huống.
- Thái độ của cá nhân được cấu thành bởi 3 yếu tố: •
Hiểu biết của cá nhân về sự vật/ con người/ hành vi con người •
Cảm xúc của cá nhân •
Hành động dự kiến của cá nhân
2. Các loại thái độ trong tổ chức
- Sự thỏa mãn công việc: chỉ thái độ chung của người đó với công việc của bản thân.
+ Kết quả của sự thỏa mãn với công việc:
Hiệu quả công việc: càng thỏa mãn, năng suất lao động càng cao và ngược lại.
Sự hài lòng của khách hàng: nhân viên thỏa mãn sẽ làm tăng sự hài lòng và trung thành của khách hàng.
Mức độ vắng mặt: nhân viên thỏa mãn có khả năng vắng mặt ít hơn. Sự bỏ việc:
• Nhân viên thỏa mãn có khả năng bỏ việc ít hơn
• Có nhiều nhân tố trung gian tác động
Kết quả khác: nhân viên thỏa mãn có xu hướng ít tham gia vào đình công, biểu tình, ăn cắp, đi muộn…
- Sự tham gia công việc: là mức độ cá nhân tham gia vào quá trình thực hiện công việc và
sự quan tâm của cá nhân đến kết quả thực hiện công việc của cá nhân.
- Sự gắn bó với tổ chức: là mức độ cá nhân hiểu về mục tiêu của tổ chức, xác định mình là
một phần không thể tách rời của tổ chức và mong muốn là thành viên lâu dài của tổ chức.
3. Ảnh hưởng của thái độ lên hành vi
- Thái độ có ảnh hưởng đến hành vi và thường thống nhất với hành vi. lOMoAR cPSD| 61229936
- Tuy vậy, thái độ và hành vi có thể mâu thuẫn với nhau vì nhiều lý do. Cá nhân có thể và
thường có những hành vi mâu thuẫn với thái độ vào một thời gian nào đó, mặc dù có
những áp lực giảm mâu thuẫn để hướng tới sự nhất quán.
4. Thuyết bất hòa nhận thức: mâu thuẫn giữa thái độ và hành vi
- Mâu thuẫn nhận thức xảy ra khi một người có hai thái độ (hoặc nhiều hơn) khác nhau
đối với một sự vật và hiện tượng hoặc khi có sự không nhất quán giữa hành vi của một
người với các thái độ của người đó.
- Mong muốn giảm sự bất hòa:
• Tầm quan trọng của các nhân tố tạo ra sự bất hòa
• Niềm tin của cá nhân về mức độ ảnh hưởng của họ đối với các nhân tố Các
phần thưởng có thể nhận được Chương 3
RA QUYẾT ĐỊNH CÁ NHÂN VÀ PHÁT HUY TÍNH SÁNG TẠO lOMoAR cPSD| 61229936
I. Các mô hình ra quyết định cá nhân 1. Mô
hình tối ưu hóa/ Mô hình hoàn hảo -
Quá trình ra quyết định bao gồm 6 bước:
• Bước 1: Xác định vấn đề
• Bước 2: Xác định các tiêu chí ra quyết định
• Bước 3: Cân nhắc các tiêu chí
• Bước 4: Đưa ra những phương án giải quyết vấn đề
• Bước 5: Đánh giá phương án theo từng tiêu chí
• Bước 6: Tính toán tối ưu và quyết định
- Được thực hiện trong điều kiện chấp nhận một số giả thuyết.
a. Xác định vấn đề
- Một vấn đề tồn tại khi có sự khác biệt giữa thực tế và trạng thái mong muốn của sự vật, hiện tượng.
- Cần xác định chính xác vấn đề, tránh nhầm lẫn giữa vấn đề với các “triệu chứng” của vấn đề.
b. Xác định các tiêu chí ra quyết định
- Tiêu chí ra quyết định là các khía cạnh cần xem xét khi ra quyết định.
- Người ra quyết định sẽ xác định điều gì liên quan đến việc ra quyết định trên cơ sở
cân nhắc các lợi ích, giá trị và ưu tiên cá nhân của người ra quyết định.
- Ví dụ: Các tiêu chí quyết định đến việc lựa chọn các giải pháp tạo động lực lao động bao gồm: + Hiệu quả công việc
+ Mức độ tác động nhanh hay chậm tới tổ chức của giải pháp
+ Chi phí cho việc thực hiện giải pháp
c. Cân nhắc các tiêu chí -
Xác định mức độ quan trọng/ ưu tiên cho các tiêu chí. -
Người ta thường xác định mức độ ưu tiên bằng cách gán cho mỗi tiêu chí một trọng số. -
Tiêu chí càng quan trọng thì trọng số càng lớn. -
Ví dụ: Trong 3 tiêu chí ra quyết định giải quyết vấn đề thiếu động lực: + Hiệu quả công việc: 0,5
+ Mức độ tác động nhanh hay chậm tới tổ chức của giải pháp: 0,2
+ Chi phí cho việc thực hiện giải pháp: 0,3
d. Đưa ra các phương án/ biện pháp giải quyết vấn đề
- Chỉ nêu ra các phương án/ giải pháp có thể áp dụng để giải quyết vấn đề mà không
đánh giá các phương án được liệt kê.
- Ví dụ: Để giải quyết vấn đề thiếu động lực, tổ chức có thể đưa ra 3 phương án: + Tăng lương
+ Cải thiện môi trường làm việc/ Tạo bầu không khí tâm lý xã hội tốt
+ Cải thiện điều kiện làm việc
e. Đánh giá phương án lựa chọn theo từng tiêu chí
- Điểm mạnh và điểm yếu của mỗi phương án/ biện pháp trở nên rõ
ràng khi chúng được đem đối chiếu với các tiêu chí và những thứ tự
ưu tiên được thiết lập trong bước 2 và bước 3.
- Có thể chấm điểm cho mỗi phương án được đề xuất. - Ví dụ: lOMoAR cPSD| 61229936
f. Tính toán tối ưu và ra quyết định
- Cân nhắc tổng thể các phương án lựa chọn theo các tiêu chí đã được xác định và
quyết định lựa chọn phương án tối ưu nhất theo các tiêu chí đó. - Ví dụ:
Phương án cải thiện môi trường làm việc là tối ưu nhất.
g. Các giả thuyết
Mô hình ra quyết định tối ưu được thực hiện trong điều kiện đáp ứng các giả thuyết dưới đây:
• Sự rõ ràng của vấn đề: Vấn đề cần giải quyết rất rõ ràng, cụ thể, không thể gây
ra sự nhầm lẫn. Người ra quyết định có đầy đủ thông tin về vấn đề cần giải quyết.
• Xác định được các phương án lựa chọn: Người ra quyết định có thể xác định
tất cả các tiêu chí liên quan và có thể liệt kê tất cả các phương án có thể áp
dụng. Người ra quyết định cũng nhận thức được tất cả các hệ quả có thể có của
mỗi phương án lựa chọn.
• Xác định được thứ tự ưu tiên rõ ràng cho các phương án lựa chọn: Các tiêu chí
và phương án lựa chọn có thể được xếp hạng theo tầm quan trọng của chúng.
• Tính ổn định của thứ tự ưu tiên: Các tiêu chí ra quyết định và mức độ ưu tiên
của các tiêu chí này không thay đổi trong suốt quá trình ra quyết định.
• Không hạn chế về thời gian hay chi phí cho việc ra quyết định.
• Áp lực phải đưa đưa ra phương án tối ưu đối với người ra quyết định.
2. Mô hình hợp lý hóa/ Mô hình ra quyết định trên thực tế
Tìm kiếm sự thỏa mãn và giải pháp khả thi từ những số liệu được cho trước.
• Hài lòng với phương án chấp nhận được. lOMoAR cPSD| 61229936
• Xây dựng mô hình đơn giản hóa, chỉ quan tâm đến những khía cạnh chủ yếu của
các vấn đề mà không cần phải nắm bắt toàn bộ các chi tiết.
• Các tiêu chí ra quyết định có thể không được liệt kê đầy đủ. Người ra quyết định
thường có xu hướng đưa vào danh sách các tiêu chí quen thuộc, dễ nhìn thấy.
• Các phương án/ giải pháp được xem xét trước khi ra quyết định nhưng việc xem
xét sẽ không toàn diện vì không phải tất cả các phương án lựa chọn đều được đánh giá kĩ lưỡng.
• Phương án được lựa chọn thường là phương án rõ ràng, quen thuộc, gần với
phương án đang được sử dụng, có nghĩa là phương án “chấp nhận được”.
3. Mô hình ra quyết định dựa trên cảm nhận cá nhân và sự trải nghiệm/ Mô hình ra
quyết định bằng trực giác
- Sự cảm nhận cá nhân và những kinh nghiệm của mình được sử dụng trong việc ra quyết định.
- Góp phần cải thiện việc ra quyết định cá nhân (ra quyết định nhanh).
- Ví dụ: Trong tuyển chọn nhân lực, khi người quản lý phải lựa chọn một trong hai ứng
viên đều đủ điều kiện, họ thường phải sử dụng thêm kinh nghiệm/ sự trải nghiệm của mình.
II. Các lỗi thường gặp khi ra quyết định
- Không xác định đúng vấn đề cần giải quyết
- Quá tự tin: Quá tin tưởng vào khả năng đưa ra những quyết định sáng suốt của bản
thân, nhất là khi không có kinh nghiệm chuyên môn về vấn đề cần quyết định.
- Sử dụng nguồn thông tin thiếu tin cậy: Sử dụng những thông tin thiếu cơ sở (những
thông tin đầu tiên nhận được) làm cơ sở phán xét và ra quyết định.
- Sử dụng thông tin không toàn diện: Chỉ lựa chọn và sử dụng các thông tin, các dữ
liệu thực tế ủng hộ quyết định của mình.
- Chỉ dựa vào những thông tin sẵn có và gây ấn tượng (thông tin gần nhất, gây chú ý)
- Cố đấm ăn xôi: Theo đuổi chiến lược “cam kết tăng dần” trong việc ra quyết định
ngay cả khi thấy rõ quyết định đó là không đúng (nhất là khi bản thân là người chịu
trách nhiệm về quyết định đó) - Quyết định theo ý kiến đa số.
III. Các yếu tố ảnh hưởng đến việc ra quyết định
1. Các yếu tố thuộc về cá nhân Tính cách
+ Những người có tính cách mạnh mẽ thường đưa ra quyết định nhanh, ngay cả khi
quyết định đó có thể gặp rủi ro.
+ Những người thận trọng thường cân nhắc, phân tích, đánh giá các phương án
trước khi đưa ra quyết định cuối cùng.
Đạo đức cá nhân (định hướng giá trị)
Giới tính
+ Phụ nữ thường dành nhiều thời gian hơn nam giới để xem xét lại những gì xảy ra
trong quá khứ, hiện tại, tương lai khi đưa ra quyết định.
+ Quyết định của phụ nữ thường mềm mỏng (ít quyết liệt) hơn so với nam giới.
Nguồn gốc văn hóa
Nguồn gốc văn hóa của người ra quyết định có thể ảnh hưởng đến sự lựa chọn của
họ đối với các vấn đề cần giải quyết, mức độ nông sâu của sự phân tích các vấn đề, lOMoAR cPSD| 61229936
tầm quan trọng của tính logic và hợp lý khi ra quyết định, xu hướng quyết định cá nhân hay tập thể…
2. Các yếu tố thuộc về tổ chức
Hệ thống đánh giá kết quả
+ Trong việc ra quyết định, các nhà quản lý bị tác động mạnh mẽ bởi những tiêu
chí được sử dụng để đánh giá thực hiện cộng việc.
+ Ví dụ: Nếu tiêu chí đánh giá chất lượng giảng viên là tỷ lệ sinh viên không phải
thi lại thì các giáo viên, nhất là giáo viên trẻ sẽ quyết định chấm điểm “nới tay” cho
các sinh viên để đảm bảo tỷ lệ sinh viên không phải thi lại thấp.
Hệ thống khen thưởng
+ Hệ thống khen thưởng của tổ chức tác động đến những người ra quyết định
bằng việc định hướng hoặc gợi ý cho họ thấy sự lựa chọn nào được khuyến khích.
+ Ví dụ: Nếu giảng viên thường cho điểm cao đối với những bài có tính sáng tạo,
khi đó các sinh viên sẽ cố gắng không học vẹt mà tìm cách tư duy sáng tạo và cố
gắng liên hệ những điều được học với thực tiễn.
Các quy định chính thức
+ Hạn chế sự cân nhắc, lựa chọn khi ra quyết định
Những hạn chế về thời gian
+ Các tổ chức thường đưa ra hạn chót đối với một quyết định nào đó. + Những
điều kiện này thường tạo ra những áp lực về thời gian đối với những người ra
quyết định và thường làm cho việc tập hợp tất cả các thông tin mà họ muốn có
trước khi phải đưa ra lựa chọn cuối cùng trở nên khó khăn, và đôi khi là không
thể. Ảnh hưởng đến việc thu thập và đánh giá thông tin khi đưa ra quyết định.
Những tiền lệ
+ Tiền lệ là những trường hợp tương tự đã có, đã xảy ra.
+ Tiền lệ ảnh hưởng đến việc ra quyết định mặc dù hoàn cảnh hiện tại có thể đã thay đổi.
IV. Nâng cao tính sáng tạo trong việc ra quyết định cá nhân1. Khái niệm
- Sáng tạo là khả năng tạo ra những ý tưởng mới, hữu ích cho tổ chức.
- Tính sáng tạo cá nhân trong việc ra quyết định là khả năng kết hợp các ý tưởng theo
một cách riêng biệt hoặc khả năng tạo ra những kết hợp ý tưởng khác nhau.
2. Làm thế nào để có được sự sáng tạo?
- Thoát ra khỏi lối mòn về tư duy
- Học cách tư duy về một vấn đề theo những cách khác nhau
3. Các yếu tố ảnh hưởng đến sự sáng tạo trong ra quyết định - Tố chất cá nhân của người ra quyết định
- Văn hóa tổ chức và các chính sách khuyến khích sự sáng tạo trong tổ chức
- Thái độ của tổ chức đối với thành quả sáng tạo
4. Các phương pháp thúc đẩy tính sáng tạo
- Phương pháp chỉ thị trực tiếp hay mệnh lệnh: Người quản lý đưa ra yêu cầu, chỉ thị phải sáng tạo.
- Phương pháp liệt kê các đặc điểm chủ yếu (các thuộc tính): Liệt kê các đặc điểm
chủ yếu của phương án cũ/ phương án truyền thống. Sau đó, mỗi đặc điểm chủ yếu sẽ
được xem xét và thay đổi theo cách có thể chấp nhận được. lOMoAR cPSD| 61229936
- Phương pháp tư duy zic-zắc: Quá trình tư duy diễn ra không theo trình tự, logic thông thường.
Ví dụ: Bạn có thể giải quyết một bài toán bắt đầu từ đáp số của nó chứ không phải từ
cách giải. Từ đáp số bạn suy ra cách giải, chứ không phải từ cách giải để tìm ra đáp số.
V. Nâng cao hiệu quả trong việc ra quyết định
- Cần phân tích tình huống
- Cần suy xét, cân nhắc sai lệch có thể xảy ra
- Cần kết hợp phân tích logic với trực giác
- Hiểu rõ rằng: Không có một mô hình ra quyết định nào phù hợp với mọi công việc
- Cần sử dụng các biện pháp để thúc đẩy tính sáng tạo của cá nhân trong việc ra quyết định lOMoAR cPSD| 61229936 Chương 4
CƠ SỞ CỦA HÀNH VI NHÓM
I. Khái niệm và phân loại nhóm 1. Khái niệm
Nhóm là một mô hình tổ chức bao gồm hai hay nhiều cá nhân, tương tác và phụ thuộc
lẫn nhau nhằm đạt được các mục tiêu cụ thể. 2. Phân loại nhóm
- Nhóm chính thức/ Nhóm kết cấu:
+ Là những nhóm được hình thành theo cơ cấu và/ hoặc sự phân công của tổ chức.
+ Có thể là nhóm cố định lâu dài hoặc chỉ là tạm thời.
+ Có thể phân loại nhỏ hơn thành nhóm chỉ huy và nhóm nhiệm vụ.
- Nhóm phi chính thức/ Nhóm phi kết cấu:
+ Là sự liên kết giữa các cá nhân được hình thành không phụ thuộc vào cơ cấu cũng
như mục tiêu của tổ chức.
+ Có thể phân thành nhóm lợi ích và nhóm bạn bè. lOMoAR cPSD| 61229936 Nhóm chính thức
Nhóm phi chính thức
Nhóm chỉ huy:
Nhóm lợi ích:
+ Được xác định theo sơ đồ tổ chức.
+ Là nhóm mà các thành viên liên kết
+ Bao gồm một nhà quản lý và một
với nhau để đạt được một mục tiêu cụ
số nhân viên dưới quyền.
thể mà mỗi người trong số họ quan
+ Ví dụ: Nhóm gồm hiệu trường và tâm. 12 giáo viên.
+ Ví dụ: Các nhân viên họp lại với
Nhóm nhiệm vụ:
nhau, nêu ra yêu cầu đối với các cấp
+ Gồm các thành viên ở các bộ phận
lãnh đạo trong việc tăng lương, giải
hoặc/ và các cấp quản lý khác nhau. quyết chế độ…
+ Thực hiện nhiệm vụ/ dự án của tổ
Nhóm bạn bè: chức.
+ Gồm những cá nhân có những đặc
+ Ví dụ: Nhóm nghiên cứu, nhóm dự
điểm chung hoặc chia sẻ những giá án…
trị/ sở thích chung, bất kể họ có làm việc cùng nhau hay không.
+ Ví dụ: Cùng tuổi tác, sở thích (thể
thao, âm nhạc, du lịch), quan điểm…
3. Lý do hình thành nhóm
- Giúp tổ chức hoàn thành nhiệm vụ.
- Giúp thỏa mãn nhu cầu cá nhân: + An toàn + Vị thế xã hội + Hội nhập/ Quan hệ + Sức mạnh/ Quyền lực
II. Các giai đoạn hình thành và phát triển nhóm
1. Giai đoạn hình thành
- Là giai đoạn nhóm được tập hợp lại.
- Các thành viên trong nhóm còn rụt rè, giữ gìn, sống khép kín và ít chia sẻ. lOMoAR cPSD| 61229936
- Xung đột hoặc sự hài lòng thường mang tính chất cá nhân và không được bày tỏ một cách công khai.
2. Giai đoạn xáo trộn/ xung đột
- Mọi người hiểu nhau hơn, giao tiếp nhiều hơn.
- Các tính cách trong nhóm bắt đầu va chạm và hình thành nên các “bè phái”. - Có thể
có những bất đồng ý kiến, mâu thuẫn và xung đột xảy ra.
3. Giai đoạn hình thành chuẩn mực/ Giai đoạn bình thường hóa
- Nhóm dần đi vào nề nếp. Các thành viên bắt đầu nhận thấy lợi ích của việc cộng tác
cùng với nhau và giảm bớt xung đột nội bộ.
- Các thành viên thiết lập các tiêu chuẩn hành vi.
- Các thành viên trong nhóm bắt đầu cảm thấy an toàn khi bày tỏ quan điểm của mình
và những vấn đề này được thảo luận cởi mở.
- Các thành viên thống nhất được với nhau về cách thức chia sẻ công việc, về yêu cầu
đối với từng cá nhân cũng như những yêu cầu về kết quả thực hiện công việc chung.
4. Giai đoạn hoạt động trôi chảy
- Sự liên kết giữa các thành viên trong nhóm trở nên chặt chẽ.
- Các thành viên thoải mái và tự do trao đổi quan điểm, tương tác với nhau để thực
hiện những nhiệm vụ phức tạp.
- Các thành viên đều hướng tới mục tiêu chung, nhiệm vụ chung và cố gắng đạt kết quả tốt.
5. Giai đoạn tan rã/ thoái trào
- Nhóm tự vận hành theo cơ chế bán tự động, mà không có nhiều nỗ lực mới mẻ hướng
vào việc thực hiện công việc.
- Các nỗ lực có xu hướng tập trung vào duy trì bản thân nhóm mà thôi, và do đó, các
thành viên nhóm có thể trở nên tự mãn với những thành công đã đạt được. Lưu ý :
+ Quá trình phát triển nhóm không phải lúc nào cũng theo các giai đoạn tuần tự. Có
những giai đoạn đồng thời xảy ra.
+ Các nhóm tạm thời có thể không tuân thủ mô hình hình thành và phát triển truyền thống.
III. Các yếu tố ảnh hưởng đến hành vi cá nhân trong nhóm lOMoAR cPSD| 61229936
1. Vai trò của cá nhân trong nhóm
a. Các khái niệm
- Vai trò: là tập hợp các chuẩn mực hành vi mà một người nắm giữ một vị trí nhất định
trong một nhóm phải tuân thủ.
- Nhận thức về vai trò: là quan điểm của một cá nhân về cách thức mà anh/chị ta nên
hành động trong một tình huống cụ thể.
- Sự nhất quán trong vai trò: là thái độ và hành vi nhất quán với vai trò.
- Mong đợi về vai trò: là những người khác kỳ vọng về cách thức mà một cá nhân nên
hành động trong một tình huống cụ thể.
- Xung đột vai trò: là tình huống khi một cá nhân cùng một lúc đảm nhiệm nhiều vai trò.
b. Các vai trò trong nhóm (Berlin) Vai trò
Hành vi/ Tính cách/ Năng lực
Điểm yếu có thể Có thể thao túng
Chín chắn, tự tin, xác định mục tiêu, Trưởng nhóm
Chưa chắc đã là người thông
kiểm soát, thúc đẩy việc ra quyết định minh nhất trong nhóm Định hình
Năng động, hướng ngoại, thúc đẩy công
Nóng vội, dễ khiêu khích
việc, có khả năng giải quyết vướng mắc người khác Sáng tạo
Xa rời thực tế, giao tiếp và
Tập trung suy nghĩ, trí tưởng tượng
quản lý kém, dễ bỏ qua chi tiết,
phong phú, tìm ra giải pháp sáng tạo không thích bị phê bình Đánh giá
Thiếu động lực và khả năng
Nghiêm túc, nhìn nhận vấn đề một cách
truyển cảm hứng cho người
tổng thể, có phán quyết chuẩn xác khác Khám phá
Hướng ngoại, nhiệt tình, được lòng mọi
Không tự đưa ra được nhiều ý nguồn lực
người, biết khai thác các cơ hội giao tiếp, tưởng, lạc quan quá mức, dễ phát triển quan hệ
nản chí khi gặp khó khăn Tổ chức
Tuân thủ kỷ luật, tin cậy, hiệu quả, biến ý Phản ứng chậm, không linh tưởng thành hành động hoạt Thực hiện
Lắng nghe, dễ chịu, giao tiếp tốt, thúc
Không thể ra quyết định trong
đẩy sự gắn kết trong nhóm
các tình huống phức tạp