



















Preview text:
TRƯỜNG ĐẠI HỌC THƯƠNG MẠI VIỆN ĐÀO TẠO QUỐC TẾ —— —— BÀI THẢO LUẬN MÔN QUẢN TRỊ HỌC Nhóm thực hiện : Nhóm 1 Lớp học phần : 231_BMGM0111_14 Giáo viên hướng dẫn : Đào Hồng Hạnh
Đề tài: Ảnh hưởng của môi trường kinh doanh đối với doanh nghiệp Dh
Foods, đồng thời đề xuất một số giải pháp giúp doanh nghiệp thích ứng
với những ảnh hưởng đó” Hà Nội, 11-2023 1
BẢNG ĐÁNH GIÁ THÀNH VIÊN TRONG NHÓM STT HỌ TÊN MÃ SV NHIỆM VỤ ĐÁNH GIÁ CHUNG 1 Đặng Thị Thùy Anh 22D107001 Nội dung 2 Đỗ Thị Phương Anh 22D107002 Thuyết trình 3 Lê Thị Ngọc Anh 22D107005 Thư ký, nội dung 4 Lê Thuỳ Anh 22D107006 Nội dung 5 Lương Vân Anh 22D107008 PPT 6 Nguyễn Thị Mai Anh 22D107010 Nội dung 7 Nguyễn Thị Trung Anh 22D107011 Nội dung 8 Nông Thị Lan Anh 22D107012 Nội dung 9 Nông Thị Vân Anh 22D107013 Nhóm trưởng, PPT 10 Trần Ngọc Anh 22D107016 Thuyết trình 2
CỘNG HÒA XÃ HỘI CHỦ NGHĨA VIỆT NAM
Độc lập – Tự do – Hạnh phúc BIÊN BẢN HỌP NHÓM
Hà Nội, ngày 15 tháng 10 năm 2023 I. Thời gian và địa điểm
●Thời gian: 19:00 - 20:30 ngày 15 tháng 10 năm 2023
●Địa điểm: Google Meeting II. Thành phần tham dự:
Thành viên nhóm 1 (đầy đủ ) III. Nội dung cuộc họp
●Nhóm trưởng phổ biến đề tài thảo luận
●Mọi người cùng nhau thảo luận, chọn doanh nghiệp và tìm thông tin
●Thư ký tổng hợp và kết thúc cuộc họp. IV. Tổng kết cuộc họp
Mọi người nắm bắt được công việc và tinh thần làm việc. V. Yêu cầu các thành viên:
Hiểu rõ được đề bài mà nhóm phải chuẩn bị. Trưởng nhóm Thư ký Nông Thị Vân Anh Lê Thị Ngọc Anh 3
CỘNG HÒA XÃ HỘI CHỦ NGHĨA VIỆT NAM
Độc lập – Tự do – Hạnh phúc BIÊN BẢN HỌP NHÓM
Hà Nội, ngày 17 tháng 10 năm 2023 I. Thời gian và địa điểm
●Thời gian: 20:00 - 21:30 ngày 17 tháng 10 năm 2023
●Địa điểm: Google Meeting II. Thành phần tham dự:
Thành viên nhóm 1 (đầy đủ ) III. Nội dung cuộc họp
●Nhóm trưởng đưa ra đề cương thảo luận
●Mọi người cùng nhau thảo luận, nhận xét và chỉnh sửa
●Nhóm trưởng phân công công việc và deadline
●Thư ký tổng hợp và kết thúc cuộc họp. IV. Tổng kết cuộc họp
Mọi người nắm bắt được công việc và tinh thần làm việc. V. Yêu cầu các thành viên:
●Phải hoàn thành đúng deadline.
●Cần có trách nhiệm và ý thức khi nhận được nhiệm vụ.
●Không chấp nhận bất cứ lý do nào khi công việc của mọi người không hoàn
thành deadline và không chất lượng. Trưởng nhóm Thư ký Nông Thị Vân Anh Lê Thị Ngọc Anh 4
CỘNG HÒA XÃ HỘI CHỦ NGHĨA VIỆT NAM
Độc lập – Tự do – Hạnh phúc BIÊN BẢN HỌP NHÓM
Hà Nội, ngày 28 tháng 10 năm 2023
I. Thời gian và địa điểm
●Thời gian: 20:00 - 20:30 ngày 28 tháng 10 năm 2023
●Địa điểm: Google Meeting II. Thành phần tham dự:
Thành viên nhóm 1 (đầy đủ ) III. Nội dung cuộc họp
●Mọi người nộp phần kết quả đã được phân công
●Các thành viên kiểm tra, nhận xét và chỉnh sửa
●Thuyết trình nhận nội dung và luyện thuyết trình
●Thư ký tổng hợp và kết thúc cuộc họp. IV. Tổng kết cuộc họp
Mọi người nắm bắt được công việc và tinh thần làm việc.
V. Yêu cầu các thành viên:
Nắm bắt được nội dung đề tài thảo luận Trưởng nhóm Thư ký Nông Thị Vân Anh Lê Thị Ngọc Anh 5 MỤC LỤC LỜI MỞ ĐẦU
CHƯƠNG 1: CƠ SỞ LÝ LUẬN
I. Khái niệm và ý nghĩa của việc nghiên cứu môi trường kinh doanh..................... 8
II. Phân loại môi trường kinh doanh ....................................................................9
III. Khái niệm và ý nghĩa của hoạt động quản trị ................................................11
CHƯƠNG 2: PHÂN TÍCH ẢNH HƯỞNG CỦA MÔI TRƯỜNG KINH DOANH
TỚI HOẠT ĐỘNG QUẢN TRỊ CỦA DOANH NGHIỆP DH FOOD
I. Sơ lược về doanh nghiệp DH FOODS.............................................................13
II. Tầm quan trọng của hoạt động quản trị đến doanh nghiệp DH Foods.............. 18
III. Ảnh hưởng của môi trường kinh doanh tới doanh nghiệp DH Foods ............. 20
CHƯƠNG 3: GIẢI PHÁP GIÚP DOANH NGHIỆP DH FOODS THÍCH ỨNG
VỚI ẢNH HƯỞNG CỦA MÔI TRƯỜNG KINH DOANH TỚI HOẠT ĐỘNG QUẢN TRỊ
I. Mục tiêu ....................................................................................................... 28
II. Ứng dụng mô hình SWOT ........................................................................... 29 LỜI KẾT LUẬN TÀI LIỆU THAM KHẢO 6 LỜI MỞ ĐẦU
Môi trường kinh doanh quyết định phần lớn tương lai phát triển của một công ty.
Kenichi Ohmae nói rằng: “Phân tích môi trường là điểm khởi đầu quan trọng của tư
duy chiến lược”. Charles Darwin cũng đã nói, "Nó không phải là loài mạnh nhất trong
số các loài sống sót cũng không phải là loài thông minh nhất, mà là loài phản ứng
nhanh nhất với sự thay đổi của môi trường". Các nhân tố lực lượng tạo nên môi trường
kinh doanh đều rất quan trọng, không thể thiếu trong doanh nghiệp. Môi trường kinh
doanh sẽ tạo điều kiện cho doanh nghiệp phát triển. Nếu doanh nghiệp có khả năng tận
dụng thời cơ tốt thì sẽ hoạt động hiệu quả, tăng doanh thu, lợi nhuận. Ngược lại môi
trường kinh doanh cũng tồn tại vô số thách thức khó lường. Chúng có thể kìm hãm sự
phát triển của hoạt động công ty nếu họ không có sự thích ứng và khả năng ứng phó.
Có thể nói nó có ảnh hưởng không nhỏ đến doanh nghiệp theo hướng tích cực và tiêu
cực. Trước sự tác động của các yếu tố thuộc môi trường kinh doanh, doanh nghiệp cần
có sự chuẩn bị sẵn sàng có biện pháp xử lý ở các tình huống khác nhau.
Chúng ta đang sống trong một môi trường năng động luôn không ngừng thay đổi.
Doanh nghiệp phải hiểu những thay đổi này ảnh hưởng như thế nào đến hoạt động của
mình. Quá trình tư duy chiến lược đòi hỏi các nhà quản lý phải hiểu động lực cạnh
tranh trong ngành, biết được nó sẽ ảnh hưởng như thế nào đến hiệu quả hoạt động và
lợi nhuận của công ty. Nghiên cứu môi trường các cơ hội và mối đe dọa, các nhà quản
lý sẽ có thể đưa ra các quyết định chiến lược tốt hơn. Các nhà quản lý thành công phải
nhận ra các cơ hội và mối đe dọa từ môi trường bên ngoài cũng như bên trong của công ty họ.
Trong bài thảo luận môn Quản trị học, nhóm 1 chúng em xin đề cập đến Công ty
TNHH Dh Foods để làm rõ “Ảnh hưởng của môi trường kinh doanh đến doanh
nghiệp, đồng thời đề xuất một số giải pháp giúp doanh nghiệp Dh foods thích ứng
với những ảnh hưởng đó”. Do những hạn chế về kiến thức, bài thảo luận nhất định
còn không ít sai sót, hạn chế. Nhóm em rất mong sẽ nhận được sự hướng dẫn, nhận xét
của cô để bài thảo luận của chúng em được hoàn thiện hơn. Chúng em xin chân thành cảm ơn! 7
CHƯƠNG 1: CƠ SỞ LÝ LUẬN
I. Khái niệm và ý nghĩa của việc nghiên cứu môi trường kinh doanh. 1.1. Khái niệm
Môi trường kinh doanh (Business Environment) có thể hiểu đơn giản là giới hạn
không gian mà ở đó doanh nghiệp tồn tại và phát triển. Nó bao gồm tổng thể các yếu
tố, các nhân tố cả bên trong lẫn bên ngoài vận động tương tác lẫn nhau, tác động trực
tiếp và gián tiếp đến hoạt động kinh doanh của doanh nghiệp. 1.2. Ý nghĩa
Việc nghiên cứu, phân tích môi trường kinh doanh có thể giúp doanh nghiệp tìm ra
được những điểm nào mạnh, điểm nào yếu, đâu là cơ hội và đâu là thách thức của
mình từ đó phân tích đưa ra các quyết định đúng đắn nhất trong việc phát triển doanh nghiệp trong kinh doanh.
II. Phân loại môi trường kinh doanh 2.1. Môi trường bên trong
2.1.1. Các yếu tố thuộc về vốn
Đây là điều kiện tiền đề quyết định sự tồn tại, phát triển và nâng cao năng lực cạnh tranh của doanh nghiệp.
●Giúp doanh nghiệp lựa chọn dự án đầu tư
●Xây dựng kế hoạch ngắn hạn, dài hạn
●Đáp ứng các hoạt động sản xuất, kinh doanh mua bán, dự trữ, quảng cáo...
●Đảm bảo hiệu quả làm việc của người lao động
●Kiểm soát các hoạt động trong doanh nghiệp
2.1.2. Các yếu tố thuộc về nhân sự
Nhân sự được xem là yếu tố quyết định đến sự thành bại của mọi hoạt động sản xuất
kinh doanh trong các doanh nghiệp. Doanh nghiệp cần phải xây dựng môi trường làm
việc văn hóa, nề nếp, chế độ thưởng phạt cho các nhân viên minh bạch, công bằng để
nâng cao năng lực nhân sự, từ đó: 8
●Nâng cao chất lượng sản phẩm
●Tăng năng suất lao động, thúc đẩy sản xuất phát triển
●Nâng cao tính ổn định và năng động của doanh nghiệp
2.1.3. Các yếu tố thuộc về cơ sở vật chất
Bao gồm nhà xưởng, máy móc thiết bị, nguyên vật liệu dự trữ, công nghệ quản lý, các
thông tin môi trường kinh doanh… Đây là nền tảng cho quá trình sản xuất kinh doanh
của doanh nghiệp. Nếu doanh nghiệp muốn mở rộng sản xuất và hiện đại hoá sản
phẩm của mình thì trong chiến lược đầu tư phải chú trọng hiện đại hoá và mở rộng cơ
sở vật chất kỹ thuật phù hợp với định hướng sản xuất kinh doanh.Việc trang bị trang
thiết bị kỹ thuật hiện đại sẽ khiến:
●Tạo ra sản phẩm cạnh tranh cao ●Tiết kiệm chi phí
●Nâng cao hiệu quả làm việc
●Nâng cao hiệu quả quản lý
Cơ sở chất kỹ thuật yếu kém, lạc hậu sẽ gây khó khăn cho việc triển khai các hoạt
động kinh doanh và quản trị.
2.1.4. Các yếu tố thuộc về văn hóa
Theo PGS. TS Nguyễn Thị Bích Loan:” Văn hoá doanh nghiệp là hệ các giá trị đặc
trưng mà một doanh nghiệp sáng tạo ra và gìn giữ trong suốt quá trình hình thành, tồn
tại và phát triển doanh nghiệp, trở thành chuẩn mực, quan niệm, tập quán và truyền
thống thâm nhập và chi phối tình cảm, nếp suy nghĩ, hành vi ứng xử của mọi thành
viên trong doanh nghiệp, tạo nên bản sắc riêng có của mỗi doanh nghiệp.”
Những doanh nghiệp có nền văn hoá phát triển sẽ tạo được không khí làm việc tích
cực, đề cao sự chủ động sáng tạo, tăng cường các mối liên hệ giao tiếp trao đổi thông tin giữa các nhân viên.
2.2. Môi trường bên ngoài
2.2.1. Môi trường chung (môi trường vĩ mô) ●Yếu tố kinh tế
- Tổng sản phẩm quốc nội (GDP) - Lạm phát
- Tỷ giá hối đoái và lãi suất 9 - Thuế
- Chính sách tài chính tiền tệ …
Chúng có thể là cơ hội hoặc thách thức đối với các doanh nghiệp nếu bạn biết cách tận dụng một cách hợp lý.
●Yếu tố chính trị, pháp luật
- Những biến động trong môi trường chính trị và pháp luật sẽ tạo ra nhiều thay đổi cho doanh nghiệp
- Hệ thống pháp luật ảnh hưởng đến hành vi kinh doanh của doanh nghiệp.
VD: Luật doanh nghiệp, Luật đầu tư, Luật lao động...
●Yếu tố văn hóa, xã hội
- Dân số và phân bố dân cư: + Độ tuổi + Giới tính + Mật độ
+ Mức độ phân bố dân cư
- Phong tục tập quán, thói quen:
+ Chi phối nhu cầu về chủng loại
+ Chi phối nhu cầu về chất lượng, số lượng
+ Chi phối rất mạnh nhu cầu hình dáng, mẫu mã
●Yếu tố công nghệ, kỹ thuật
- Xuất hiện nhiều loại máy móc và nguyên liệu vật liệu mới
- Chu kỳ đổi mới công nghệ ngày càng ngắn hơn
- Năng suất chất lượng cũng như tính năng và công dụng hiệu quả hơn
- Vòng đời sản phẩm ngày càng ngắn hơn ●Yếu tố tự nhiên
Yếu tố tự nhiên gồm khí hậu, thủy văn, địa lý, địa hình, các nguồn tài nguyên thiên
nhiên,...Các yếu tố tự nhiên là một nguồn lực đem lại cuộc sống cho con người. Lối
sống, sinh hoạt và các nhu cầu khác của con người chịu sự chi phối mạnh mẽ của các
yếu tố tự nhiên. Do đó trong kinh doanh, quản lý phải có kế hoạch khoa học để khai
thác các yếu tố tự nhiên một cách hợp lý.
2.2.2. Môi trường ngành ( Môi trường đặc thù) ●Khách hàng 10
- Trong hoạt động kinh doanh và quản trị doanh nghiệp cần phải coi khách hàng là
thượng đế, là người trả lương, nuôi sống và phát triển doanh nghiệp.
- Sự tín nhiệm của khách hàng là tài sản vô giá với doanh nghiệp.
- Nếu doanh nghiệp đáp ứng được tốt nhất các nhu cầu của khách hàng thì sẽ tồn tại
và phát triển ngược lại sẽ thất bại. ●Nhà cung ứng
- Nhà cung ứng các yếu tố đầu vào của doanh nghiệp bao gồm: cung ứng vốn, lao
động, hàng hóa, nguyên vật liệu, công nghệ và thông tin.
- Doanh nghiệp cần phải thiết lập, duy trì các mối quan hệ tốt với nhà cung ứng để
mang lại nhiều lợi thế cho doanh nghiệp của mình. ●Đối thủ cạnh tranh
- Đối thủ cạnh tranh của doanh nghiệp bao gồm đối thủ cạnh tranh trực tiếp và tiềm ẩn.
- Cạnh tranh luôn tồn tại khách quan trong kinh tế thị trường, để có thể tồn tại, các
doanh nghiệp cần có thông tin đầy đủ về chiến lược, chiến thuật của đối thủ cạnh tranh. ●Các cơ quan hữu quan
Trong quá trình hoạt động, doanh nghiệp luôn chịu sự quản lý, tác động của các cơ
quan hữu quan như chính quyền địa phương, các cơ quan quản lý thị trường, hải quan,
thuế vụ. Các cơ quan này vừa tạo sự thuận lợi đồng thời tạo áp lực cho hoạt động kinh doanh của doanh nghiệp.
III. Khái niệm và ý nghĩa của hoạt động quản trị 3.1. Khái niệm
Quản trị là hoạt động nhằm đạt được mục tiêu một cách có hiệu quả bằng sự phối hợp
các hoạt động của những người khác thông qua hoạch định, tổ chức, lãnh đạo và kiểm
soát các nguồn lực của tổ chức trong một môi trường luôn thay đổi. 3.2. Ý nghĩa
Hoạt động quản trị có ý nghĩa quan trọng đối với sự thành công của tổ chức, thể hiện ở những điểm sau: 11
●Đảm bảo cho tổ chức đạt được các mục tiêu đã đề ra: Hoạt động quản trị
giúp tổ chức xác định các mục tiêu cần đạt được, xây dựng kế hoạch và triển
khai thực hiện kế hoạch đó một cách hiệu quả.
●Tạo ra sự phối hợp nhịp nhàng giữa các thành viên trong tổ chức: Hoạt
động quản trị giúp xác định rõ trách nhiệm và quyền hạn của từng thành viên
trong tổ chức, từ đó tạo ra sự phối hợp nhịp nhàng giữa các thành viên nhằm đạt được mục tiêu chung.
●Tối ưu hóa sử dụng các nguồn lực của tổ chức: Hoạt động quản trị giúp tổ
chức sử dụng các nguồn lực một cách hiệu quả, tránh lãng phí và thất thoát.
●Thúc đẩy sự phát triển của tổ chức: Hoạt động quản trị giúp tổ chức phát
triển bền vững, đáp ứng nhu cầu của khách hàng và xã hội. 12
CHƯƠNG 2: PHÂN TÍCH ẢNH HƯỞNG CỦA MÔI TRƯỜNG KINH DOANH
TỚI HOẠT ĐỘNG QUẢN TRỊ CỦA DOANH NGHIỆP DH FOOD
I. Sơ lược về doanh nghiệp DH FOODS.
Công ty TNHH DH Foods tuy chỉ mới xuất hiện trên thị trường hơn 10 năm nay,
nhưng với sự nỗ lực không ngừng, phát triển sản phẩm và thâm nhập thị trường, để
dần khẳng định mình là một thương hiệu gia vị Việt đáng tin cậy.
1.1. Giới thiệu về công ty.
Tên Tiếng Việt: Công ty trách nhiệm hữu hạn DH Foods
Tên Tiếng Anh: DH Foods Co., Ltd
Địa chỉ: Lầu 9, số 728 – 730 Võ Văn Kiệt, Phường 1, Quận 5, HCM
Tel: +84 08 39225940; Fax 0084 08 39225944; E-mail: info@dhfoods.com.vn;
Website: http://www.dhfoods.com.vn
Giám đốc: Ông Nguyễn Trung Dũng Mã số thuế: 0312015058
1.2. Lịch sử hình thành và phát triển của DH FOODS.
Công ty TNHH DH Foods thành lập ngày 19/10/2012 với định hướng tạo ra một
thương hiệu gia vị Việt, sử dụng nguyên liệu tươi ngon và không dùng màu tổng hợp,
không chất bảo quản nhân tạo.
Nhà sáng lập và CEO của DH Foods là ông Nguyễn Trung Dũng khởi nghiệp với số
vốn vỏn vẹn 1,2 tỷ đồng, ông đi tìm đối tác gia công cho dòng sản phẩm muối chấm
Tây Ninh. Nhưng phần lớn các nhà máy đều từ chối vì cho rằng doanh nghiệp không
cam kết được sản lượng sản xuất hàng tháng.
Những cột mốc đáng nhớ của DH Foods:
●19/10/2012: Thành lập công ty DH Foods.
●05/2013: Phát triển dòng muối chấm Tây Ninh – dòng sản phẩm chủ lực tới hiện tại của DH Foods.
●10/2013: Phát triển sản phẩm tiêu xay và ớt bột.
●2015: DH Foods xuất khẩu sản phẩm sang thị trường Anh, Mỹ.
●2016: Lần đầu tiên tham gia triển lãm quốc tế, mở ra cơ hội cho xuất khẩu.
●2017: Xuất khẩu sang Hà Lan, Nga. 13
●2018: Thành công xuất khẩu sang thị trường Úc và Nhật Bản.
●2019: Chinh phục thành công thị trường Hàn Quốc và tiếp tục mở rộng xuất khẩu
➢9/2019: Phát triển các sản phẩm Natural Gia vị tự nhiên là dòng sản phẩm với
những gia vị tinh túy, được lựa chọn kỹ càng từ mọi vùng miền Việt Nam
➢12/2019: Đột phá với dòng Natural Gia vị nấu và ướp 100% nguyên liệu tự nhiên.
●12/2020: Nhà máy sản xuất Lê Minh Xuân đi vào hoạt động. ●2021:
➢1/2021: Ra mắt 4 dòng sản phẩm của Natural hoàn toàn mới: Nước mắm, mắm
đặc sản Phú Quốc, tôm chua và rau củ ngâm.
➢7/2021: Chuyển đổi thành CÔNG TY CỔ PHẦN DH FOODS, tiếp tục nuôi
dưỡng ước mơ trở thành góc gia vị trong nhà bếp của thế giới.
●2022: Ngày hội doanh nghiệp kết nối giao thương Hàn - Việt Mega Us được
Chính phủ hai nước hỗ trợ tổ chức nhân dịp kỷ niệm 30 quan hệ ngoại giao.
Đây hứa hẹn sẽ là Ngày hội giao thương Hàn - Việt lớn nhất.
●2023: Dh Foods đã vinh dự đạt chứng nhận Hàng Việt Nam Chất Lượng Cao
2023 do Người tiêu dùng bình chọn.
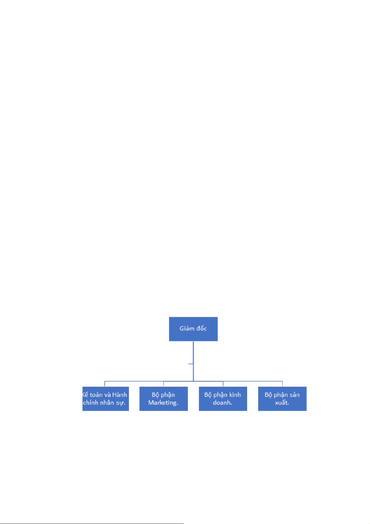
1.3. Cơ cấu tổ chức của Công ty cổ phần DH Foods. 1.3.1. Cơ cấu tổ chức
Sơ đồ: Sơ đồ tổ chức của công ty TNHH DH Foods
( Nguồn: Phòng Hành chính-Kế toán Công ty TNHH DH Foods) 14
●Chức năng – nhiệm vụ của các phòng ban:
- Giám đốc: Điều hành và quản lý mọi hoạt động của công ty.
- Bộ phận Kế toán – hành chính nhân sự: Quản lý và tuyển dụng nhân viên; Phụ
trách mảng kế toán: thanh toán hóa đơn, công nợ…
- Bộ phận Marketing: Quản lý các hoạt động về xây dựng hình ảnh thương hiệu;
lên kế hoạch marketing cho công ty; chăm sóc khách hàng và nghiên cứu thị trường.
- Bộ phận sản xuất: Nghiên cứu và phát triển các dòng sản phẩm mới, chịu trách
nhiệm về sản xuất của công ty.
- Bộ phận kinh doanh: Tìm kiếm khách hàng, tiếp cận khách hàng, Theo dõi đơn
hàng và tình hình kinh doanh của công ty. Theo dõi đơn hàng để lên kế hoạch
vận chuyển hàng hóa. Theo dõi hàng hóa và tình hình giao nhận hàng hóa.
1.4. Tầm nhìn, sứ mệnh và định hướng phát triển của công ty
1.4.1. Tầm nhìn và sứ mệnh
●Sản phẩm có mùi vị thích hợp và chất lượng theo tiêu chuẩn quốc tế.
●Đưa lợi ích của người tiêu dùng lên làm tôn chỉ hàng đầu trong các hoạt động
nghiên cứu chất lượng sản phẩm và định hướng phát triển kinh doanh, xứng
danh là nhà cung cấp/đối tác đáng tin cậy để hợp tác và là niềm tự hào của mỗi
nhân viên để cùng phấn đấu và vươn xa.
●Slogan “ Tự hào gia vị Việt “ một thông điệp mạnh mẽ kết hợp niềm tự hào văn
hóa và giá trị của gia vị Việt Nam. Nó có tiềm năng để tạo sự kết nối với khách
hàng và nâng cao giá trị thương hiệu trong ngành ẩm thực và thực phẩm. ●Lời hứa của DH Foods:
- Không màu tổng hợp: DH Foods ý thức sâu sắc tác hại của phẩm màu tổng hợp
đến sức khỏe cộng đồng. Chính vì vậy, doanh nghiệp luôn nỗ lực mang đến
những sản phẩm giữ tại màu sắc và hương vị tự nhiên của các thành phần.
- Không chất bảo quản nhân tạo: chất bảo quản được mệnh danh là “ sát thủ thầm
lặng”, chính vì vậy ngoài việc cung cấp các sản phẩm an toàn không chứa chất
này, DH Foods còn nỗ lực tuyên truyền đến người tiêu dùng tầm quan trọng của
việc xem xét kỹ thành phần trước khi mua bất cứ sản phẩm nào để chọn được những sản phẩm an toàn. 15
- Không tạp chất: Khác với các sản phẩm hồ tiêu, ớt chứa nhiều tạp chất nhằm
tăng lợi nhuận trên thị trường, các sản phẩm của DH Foods hoàn toàn nguyên
chất 100%. Những hạt tiêu chắc mẩy, trái ớt căng mọng được chúng tôi lựa
chọn kỹ lưỡng, làm sạch, sấy khô và đóng gói, đảm bảo rằng sản phẩm khách
hàng cầm trên tay là tự nhiên nhất.
1.4.2. Định hướng phát triển
●Trở thành công ty hàng đầu trong lĩnh vực cung cấp các mặt hàng Gia vị tự
nhiên trong nước và vươn rộng ra thị trường nước ngoài.
●Xây dựng cơ cấu tổ chức công ty tinh gọn nhưng hoạt động nhanh nhẹn, hiệu
quả. Coi yếu tố nguồn nhân lực là cội nguồn của thành công.
1.5. Kết quả của hoạt động kinh doanh 16
●Năm 2014, do công ty là doanh nghiệp mới gia nhập thị trường chưa lâu nên
công ty đã chịu lỗ trong những năm đầu. Cụ thể, năm 2014 công ty lỗ
103.046.820 VNĐ. Tuy nhiên những năm về sau, khi tình hình kinh doanh đã
ổn định, thương hiệu công ty cũng đã dần trở nên quen thuộc với người tiêu
dùng, kèm theo sự khởi sắc của nền kinh tế, công ty dần đạt được những khoản
lợi nhuận. Cụ thể năm 2015, công ty đạt lợi nhuận 110.391.618 VNĐ và đến
năm 2016 đạt 310.350.554 VNĐ.
●CEO Nguyễn Trung Dũng cho biết từ năm 2016 đến 2019, DH Foods tăng
trưởng trung bình 50%/năm, doanh thu gần nhất đạt 100 tỷ đồng. Năm 2020 do
tình hình dịch bệnh và tập trung vào việc hoàn thiện nhà máy nên mức tăng
trưởng của DH Foods là 37%.
●Đầu năm 2021, dịch bệnh tăng cao khiến các sản phẩm mới chưa bán chạy nên
mức tăng trưởng Quý 1/2021 chỉ vỏn vẹn 16%.
●Với chiến lược kinh doanh đúng đắn đến tháng 7/2021 doanh số tăng tăng 50%
(so với 2020), tháng 8 tăng 70% còn tháng 9 thì đến ngày 15 doanh số đã vượt
tháng 9/2020. Doanh số cả năm 2021 tăng trưởng là 61%.
●Hiện tại, quý 1/2022 DH Foods tăng trưởng hơn 65%.
●DH Foods hiện được định giá khoảng 240 tỷ đồng với doanh thu tăng trưởng
trung bình 50% một năm trong 6 năm gần nhất.
II. Tầm quan trọng của hoạt động quản trị đến doanh nghiệp DH Foods.
Hoạt động quản trị là một phần quan trọng không thể thiếu đối với mọi doanh nghiệp
nói chung và DH Foods nói riêng. Dưới đây là một số điểm quan trọng về tầm quan
trọng của hoạt động quản trị đối với DH Foods: 2.1. Hoạch định
●Lập kế hoạch chiến lược: Hoạt động quản trị giúp xác định chiến lược dài hạn
và ngắn hạn của DH Foods. Điều này bao gồm việc định rõ mục tiêu kinh
doanh, phân tích thị trường, và đưa ra các kế hoạch cụ thể để đạt được mục tiêu đó. 2.2. Tổ chức 17
●Quản lý tài chính: Quản trị tài chính là một phần quan trọng của hoạt động quản
trị. DH Foods cần phải đảm bảo rằng tài chính của họ được quản lý hiệu quả để
duy trì hoạt động kinh doanh và đầu tư vào sự phát triển và mở rộng.
●Quản lý nhân sự: Nhân sự là nguồn lực quan trọng của DH Foods. Quản trị
nhân sự giúp công ty có đủ nhân lực có kỹ năng để thực hiện kế hoạch chiến
lược và nhân viên đang làm việc hiệu quả và hài lòng.
●Quản lý sản phẩm và dịch vụ: Quản trị sản phẩm và dịch vụ là quá trình sản
phẩm và dịch vụ của DH Foods đáp ứng nhu cầu của thị trường và khách hàng.
Điều này bao gồm việc phát triển và cải tiến sản phẩm, đảm bảo chất lượng, và
đưa ra chiến lược giá cả phù hợp
●Quản lý quan hệ khách hàng: DH Foods cần quản lý quan hệ khách hàng một
cách cẩn thận để duy trì và phát triển danh tiếng và sự tin tưởng của họ trong thị
trường. Điều này bao gồm việc giải quyết khiếu nại của khách hàng và khẳng
định khách hàng sẽ được phục vụ một cách tốt nhất. 2.3. Lãnh đạo
Sự quyết định đúng đắn của nhà lãnh đạo sẽ quyết định sự sống còn của công ty. Đảm
bảo cho sự vận hành công ty một cách trơn tru.
●Xây dựng tầm nhìn và chiến lược: Lãnh đạo tại DH Foods cần định rõ tầm nhìn
và mục tiêu dài hạn của công ty. Họ phải phát triển chiến lược kinh doanh để
đạt được mục tiêu này và xác định hướng đi cụ thể để đảm bảo sự phát triển bền vững.
●Quản lý nhóm lãnh đạo: Lãnh đạo tại DH Foods thường cần quản lý một nhóm
lãnh đạo khác, bao gồm các giám đốc và quản lý cấp cao khác. Họ phải đảm
bảo rằng mọi người trong tổ chức đều hoạt động cùng một hướng và hiểu rõ vai
trò và trách nhiệm của họ.
●Tạo động lực cho nhân viên: Lãnh đạo cần tạo môi trường làm việc tích cực và
động viên nhân viên để họ làm việc hiệu quả. Điều này bao gồm việc xây dựng
đội ngũ mạnh mẽ, khuyến khích sáng tạo và sự phát triển cá nhân của nhân viên.
●Đại diện cho công ty: Lãnh đạo là người đại diện chính thức của DH Foods
trong các cuộc họp với các đối tác kinh doanh, cơ quan chính phủ, và cộng 18
đồng. Họ phải thể hiện tinh thần và giá trị của công ty và xây dựng các mối quan hệ quan trọng.
2.4. Chức năng kiểm soát.
●Quản lý rủi ro và quản lý khủng bố: Lãnh đạo cần đảm bảo rằng công ty xác
định và quản lý các rủi ro tiềm ẩn và tình huống khủng bố một cách hiệu quả.
Điều này bao gồm việc xây dựng các kế hoạch khẩn cấp và thực hiện các biện pháp bảo vệ.
●Quản lý rủi ro và tuân thủ: Hoạt động quản trị cũng đảm bảo rằng DH Foods
tuân thủ tất cả các quy định và luật pháp liên quan đến ngành công nghiệp và
hoạt động kinh doanh của họ. Điều này giúp tránh các rủi ro pháp lý và tài
chính có thể ảnh hưởng đến hoạt động của công ty.
●Đánh giá và theo dõi kết quả: Lãnh đạo phải theo dõi và đánh giá các chỉ số
hiệu suất và kết quả kinh doanh để đảm bảo rằng công ty đang hoạt động theo
đúng hướng và điều chỉnh chiến lược nếu cần.
Tóm lại, hoạt động quản trị đóng vai trò quan trọng trong việc định hình và duy trì sự
thành công của DH Foods. Nó giúp công ty xác định chiến lược, quản lý tài chính,
nhân sự, sản phẩm, quan hệ khách hàng, và đảm bảo tuân thủ các quy định và luật
pháp, tạo nền tảng cho sự phát triển và bền vững.
III. Ảnh hưởng của môi trường kinh doanh tới doanh nghiệp DH Foods
3.1. Bối cảnh thị trường
3.1.1. Bối cảnh quốc tế
●Thị trường xuất khẩu: DH Foods đã và đang xuất khẩu sản phẩm của mình sang
nhiều quốc gia trên thế giới như Mỹ, Nhật Bản, Hàn Quốc, Đài Loan, Trung
Quốc, Châu Âu,... Do đó, tình hình kinh tế và chính sách thương mại của các
quốc gia này sẽ ảnh hưởng đến hoạt động kinh doanh của doanh nghiệp.
●Thị trường thực phẩm là một lĩnh vực cạnh tranh khốc liệt, đặc biệt là thị
trường quốc tế. DH Foods sẽ phải đối mặt với sự cạnh tranh từ các đối thủ cùng
ngành trong và ngoài nước. 19
●Chính sách và quy định: DH Foods cũng sẽ phải tuân thủ các quy định và chính
sách của các quốc gia mà họ kinh doanh, bao gồm các quy định về an toàn thực
phẩm, chứng nhận và giấy phép nhập khẩu, thuế và phí,...
●Tình hình kinh tế toàn cầu cũng sẽ ảnh hưởng tương đối đến hoạt động kinh
doanh của DH Foods. Sau cuộc khủng hoảng kinh tế do đại dịch vào năm 2020,
giá tiêu dùng bắt đầu tăng trong năm 2021, khi các nước dỡ bỏ phong tỏa và các
hạn chế khác. Nền kinh tế thế giới dự báo sẽ ổn định lại, tuy nhiên cuộc xung
đột giữa các nước khiến giá năng lượng và lương thực tăng mạnh. Như vậy,
nhiều nước đang chật vật với các cuộc khủng hoảng sinh hoạt phí do lương tăng
không kịp lạm phát và vô số vấn đề tiếp diễn do đó mà các hoạt động kinh tế
chậm lại, đây cũng là một trở ngại trong việc hướng đến thị trường nước ngoài của DH Foods. 3.1.2. Bối cảnh kinh tế
●Tình hình kinh tế Việt Nam: DH Foods là một doanh nghiệp Việt, do đó tình
hình kinh tế trong nước sẽ ảnh hưởng đến hoạt động kinh doanh của doanh
nghiệp. Năm 2020, Việt Nam đã đạt được mức tăng trưởng kinh tế 2,91%, mức
tăng trưởng thấp nhất trong 10 năm qua do ảnh hưởng của đại dịch Covid 19.
Tuy nhiên năm 2021, Việt Nam đã đạt mức tăng trưởng kinh tế 6,5%- một mức
tăng trưởng khá tích cực. Và trong năm 2023, mức tăng trưởng kinh tế Việt
Nam là 5,8% nhưng vẫn đứng đầu so với các nước trong khu vực Đông Nam Á.
●Tình hình kinh tế thế giới: năm 2023 theo xu hướng chung của thế giới là một
năm khó khăn khi suy thoái kinh tế, lạm phát ảnh hưởng lớn đến sức mua của
người tiêu dùng, ngoài ra giá biến động dầu, ngoại tệ cũng ảnh hưởng lớn đến
chi phí sản xuất và hoạt động xuất nhập khẩu của doanh nghiệp.
●Tình hình ngành thực phẩm: Ngành thực phẩm là một ngành có tính cạnh tranh
cao, do đó mà DH Foods cũng phải chịu ảnh hưởng không nhỏ. Ngành thực
phẩm là ngành có tiềm năng phát triển lớn, đặc biệt là trong bối cảnh người tiêu
dùng ngày càng quan tâm đến chất lượng và an toàn thực phẩm.
3.1.3. Bối cảnh chính trị- pháp luật 20