



















Preview text:
TRƯỜNG ĐẠI HỌC KINH TẾ TP HỒ CHÍ MINH KHOA TÀI CHÍNH -------- ***--------
MÔN: MUA BÁN SÁP NHẬP VÀ THOÁI VỐN CHƯƠNG 5:
CÁC BIỆN PHÁP PHÒNG – CHỐNG THÂU TÓM
Giảng viên hướng dẫn: TS. Nguyễn Thị Uyên Uyên Nhóm thực hiện: 1. Võ Nguyên Bình 2. Lê Minh Trường 3. Ngô Vũ Quyên 4. Đặng Thị Phương Linh 5. Nguyễn Vũ Chi Lăng 6. Nguyễn Thái Thanh Ngân
TP Hồ Chí Minh, tháng 10 năm 2018 Mục lục Trang / 2 39
A. TỔNG QUAN VỀ PHÒNG VÀ CHỐNG THÂU TÓM
1. Sự cần thiết của phòng chống thâu tóm
Các công ty mục tiêu phải thực hiện phòng chống thâu tóm đơn giản là vì công ty mục tiêu
có niềm tin rằng lợi ích mà công ty mục tiêu có được khi tồn tại độc lập là nhiều hơn rất
nhiều so với khi bán lại công ty. Đó là vì:
+ Bất cân xứng thông tin tạo nên khoảng cách kỳ vọng về giá giữa bên bán và bên
mua. Cụ thể, các cổ đông của công ty mục tiêu sở hữu thông tin mà công ty thâu tóm không
có được là trong tương lai công ty mục tiêu sẽ đưa ra thị trường một sản phẩm mới có nhiều
cơ hội đem lại tỷ suất sinh lợi cao dẫn đến giá cổ phiếu công ty mục tiêu gia tăng trong khi
giá chào mua đưa ra bởi công ty thâu tóm thấp hơn. Cơ sở giá trị của bên mua thường là giá
trị thị trường cộng với một phần giá trị thặng dư để mua quyền kiểm soát trong khi bên bán
dựa vào một trong các cơ sở giá trị như giá trị thị trường (tham chiếu thị trường) cao nhất của
công ty tại thời điểm thị trường thuận lợi nhát và giá trị thương vụ M&A cao nhất của công
ty có nhiều điểm tương đồng với công ty mục tiêu nhất đã giao dịch thành công, giá trị tài
sản hiện hữu cộng với giá trị vô hình (thương hiệu, sáng chế) do công ty mục tiêu tự định giá.
+ Vấn đề đại diện: Hội đồng quản trị công ty mục tiêu thường bị thay thế sau khi công
ty mục tiêu bị thâu tóm thù địch, từ đó để bảo vệ quyền lợi của mình, Hội đồng quản trị sẽ
thực hiện các biện pháp chống lại.
Mục tiêu của việc thực hiện các biện pháp phòng chống thâu tóm nhằm mục đích chính là
ngăn chặn không cho công ty thâu tóm thâu tóm công ty mục tiêu hoặc nếu trong trường hợp
không tránh khỏi thì mục tiêu cuối cùng là tối đa hóa lợi ích cho cổ đông công ty mục tiêu
bằng cách giúp cổ đông đạt được lợi nhuận cao nhất từ thương vụ hay giúp cổ đông rút tiền
một cách an toàn, hoặc gia tăng quyền lợi của cổ đông công ty mục tiêu sau khi sáp nhập.
2. Phân loại các biện pháp phòng chống thâu tóm
Có nhiều cách phân loại các biện pháp phòng và chống thâu tóm dựa trên từng tiêu thức khác
nhau. Nếu dựa vào mốc thời gia trước và sau khi công ty mục tiêu phát hiện ý đồ thâu tóm
thù địch thì chia ra làm hai nhóm biện pháp:
+ Biện pháp phòng thâu tóm: là các biện pháp được thực hiện nhằm tránh khỏi khả
năng bị dòm ngó, bị thâu tóm bởi các công ty khác.
+ Biện pháp chống thâu tóm: là các biện pháp được công ty mục tiêu thực hiện sau
một cuộc tấn công thù địch, thường là sau chiến thuật Bear Hugs để ngăn chặn, gây khó khăn cho công ty thâu tóm. Trang / 3 39
Ngoài ra, theo Rama Krishman thì mục đích của M&A là thâu tóm những công ty có giá trị
tối đa nhưng với mức giá thấp nhất, từ đó phân loại các biện pháp phòng chống thành:
+ Biện pháp mà nếu công ty thực hiện sẽ làm gia tăng chi phí thâu tóm
+ Biện pháp thực hiện sẽ làm giảm giá trị công ty mục tiêu
Trong phần chương này chúng ta sẽ tìm hiểu các biện pháp phòng chống thâu tóm theo tiêu
thức thời gian phát hiện công ty thâu tóm.
3. Nguyên nhân công ty có nguy cơ bị thâu tóm
Một số công ty dễ trở thành công ty mục tiêu không mông muốn của các cuộc thâu tóm, đặc
biệt nếu cổ phiếu của họ do công chúng nắm giữ. Các công ty đặc biệt dễ bị tấn công thường
có các đặc điểm sau đây:
•Nhãn hiện, vị trí trên thị trường hấp dẫn, có nhiều tài sản tri thức (bằng sáng chế, tác quyền,…)
•Dòng tiền ổn định hoặc có thể dự đoán được
•Có các công ty con hoặc các tài sản có thẻ bán được mà không làm tổn hại đến công ty mẹ
•Bảng cân đói tài chính phản ánh tính thanh khoản cao với số dư tiền mặt lớn và ít nợ
•Giá trị cổ phiếu đang bị định giá thấp
•Ban điều hành ít nắm giữ cổ phiếu công ty
Lưu ý rằng nhiều trong số các đặc điểm trên có thể là các đặc điểm của một công ty đang
hoạt động hiệu quả. Do vậy, các công ty này cũng cần phải có kế hoạch phòng chống thâu
tóm mạnh mẽ, trước tiên là làm cho công ty ít có những đặc điểm của một công ty mục tiêu
như đã nêu trên. Nhưng cách tốt nhất chính là việc trở thành một công ty tư nhân, được quản
lý chặc chẽ bởi vì hiếm khi xảy ra khả năng thực hiện giao dịch thâu tóm thù địch với những công ty sở hữu tư nhân.
Ngoài ra, còn có một số nguyên nhân dẫn đến nguy cơ thâu tóm thù địch:
•“Tiên lễ hậu binh”: công ty thâu tóm khởi đầu thương vụ theo xu hướng thân thiện
nhưng lại nhận được lời từ chối, hoặc nhận lại các phản ứng không thân thiện từ công
ty mục tiêu, dẫn đến công ty thâu tóm buộc phải chuyển sang phương thức thù địch.
•“Làm mà không nói”: sau khi xác định động cơ, xác định công ty mục tiêu và biết
chắc không thể nào thực hiện thâu tóm công ty mục tiêu theo hướng thân thiện được
nên công ty thâu tóm bắt đầu luôn bằng 1 hành động thâu tóm thù địch.
•“Lấy độc trị độc” (chống thâu tóm thù địch): công ty thâu tóm có thể là công ty mục
tiêu. Để phòng chống thâu tóm, công ty mục tiêu chuyển từ thế bị thâu tóm sang thế
đi thâu tóm công ty đang có ý định đi thâu tóm mình và dĩ nhiên không thể thâu tóm
thân thiện với kẻ thù của mình. Trang / 4 39
•Lợi ích của công ty thâu tóm nhận được sau khi thâu tóm thù địch nhiều hơn so với
thâu tóm thân thiện: nếu như 1 thương vụ thâu tóm thù địch diễn ra thành công,
thường bộ máy quản lý của công ty mục tiêu sẽ bị thay đổi hoàn toàn nên công ty thâu
tóm sẽ lựa chọn tấn công thù địch ngày từ đầu nhằm loại bỏ BQL của công ty mục
tiêu, giúp cho công ty mục tiêu sau thâu tóm phát triển và lớn mạnh hơn nữa.
•Quan điểm cá nhân: việc lựa chọn 1 cuộc thâu tóm thù địch có thể đến từ người giữ vị
trí quan trọng trong công ty thâu tóm.
4. Quy trình phòng chống thâu tóm
Nếu một công ty cho rằng mình có khả năng bị tấn công ở bất kỳ cấp độ nào, họ nên thực hiện các bước sau:
Đầu tiên, Công ty cần hiểu rõ các cổ đông: ai thân thiện, ai thiếu thiện chí, để xác định được
chỗ dựa cho công ty khi mà một giao dịch không thân thiện xuất hiện. Hãy nhớ rằng: kẻ
chóng đối đứng trước mặt ta, còn kẻ thù đứng sau lưng ta.
- Cổ đông là các thể chế tài chính thường nắm giữ một lượng cổ phiếu lớn: những cổ đông
lớn này có khả năng trở thành mục tiêu tiếp cận đầu tiên của Bên Mua không thân thiện, bởi
vì Bên Mua muốn xác định xem những ai sẽ ủng hộ đề xuất của họ đồng thời muốn nhanh
chóng xây dựng một nhóm cổ đông theo phe mình. Do vậy, một công ty nên duy trì mối liên
hệ thường xuyên và chặt chẽ với những cổ đông này, từ đó công ty có thể biết được liệu họ
có tiếp tục ủng hộ ban lãnh đạo hay không. Một cổ đông thân hiện có thể sẽ cảnh báo ban
lãnh đạo công ty khi có Bên Mua không thân thiện nào tìm cách tiếp cận với mình. Mặt khác,
nếu một lượng cổ phiếu lớn nằm trong tay các nhà môi giới, có thể họ sẽ ủng hộ cho Bên
Mua không thân thiện (như chúng ta đã biết, các nhà môi giới là những người thích “tiền
nóng”; mục tiêu của họ là kiếm được khoản lợi nhuận cao nhất có thể trong khoảng thời gian ngắn nhất có thể).
- Các nhà đầu tư lẻ và động cơ sở hữu cổ phiếu của họ: thông thường, các nhà đầu tư lẻ
không có sự tổ chức tốt; họ thường là những nhà đầu tư “bị động”, sẵn lòng lắng nghe lời
khuyên của ban lãnh đạo công ty. Tuy nhiên, họ cũng có thể sẽ dao động trước những món
lợi nhuận cao hoặc Bên Mua biết khéo léo vận động họ.
- Những thành viên trong công ty: họ được coi là những người ủng hộ ban lãnh đạo và trong
rất nhiều công ty, họ có trách nhiệm ủng hộ ban lãnh đạo bằng số cổ phiếu mình nắm giữ.
Thứ hai, giám sát chặt chẽ hoạt động mua bán cổ phiếu, coi đó là một dấu hiệu cảnh báo về
những vụ mua bán vị trí lớn trong công ty (thường là tiền thân của một giao dịch công khai
lớn) – Hệ thống Cảnh báo sớm: Theo dõi loại Cổ phần và Giao dịch
Các nhóm cổ đông nhất định, chẳng hạn như nhân viên, có xu hướng trung thành với công ty
và có thể sẽ bỏ phiếu chống lại một nhà thâu tóm thù địch. Các nhà đầu tư là các tổ chức Trang / 5 39
thường đầu tư vào chứng khoán để kiếm lợi nhuận mục tiêu và có thể háo hức tận dụng ưu
đãi giá cả và các điều khoản của một cuộc thâu tóm thù địch. Sự gia tăng đột ngột và bất ngờ
khối lượng giao dịch có thể cho thấy sự hiện diện của một nhà thâu tóm mà người mua đang
cố gắng tích lũy cổ phiếu trước khi thông báo ý định của mình. Thông báo như vậy thường
làm cho giá cổ phiếu tăng lên, vì vậy người bán hàng muốn thu hút càng nhiều cổ phiếu càng
tốt trước khi thông báo.
Thứ ba, cơ cấu lại công ty sao cho công ty ít hấp dẫn hơn trong mắt các bên mua.
- Tăng cường vay nợ để mua lại cổ phần. Điều này không chỉ có nghĩa là công ty nào có ý
định mua lại sẽ phải gánh mức nợ cao hơn, mà việc mua lại cổ phiếu cũng sẽ làm tăng giá cổ
phiếu lên, từ đó khiến cho mức giá mua lại công ty sẽ cao hơn, đồng thời, điều này cũng có
thể ám chỉ rằng các cổ đông hiện tại của công ty rất hài lòng với ban lãnh đạo hiện tại của họ.
- Đầu tư dòng tiền và lượng tiền dư thừa vào các dự án tài chính hấp dẫn để giúp công ty tạo
ra nhiều lợi nhuận hơn nữa. Số tiền này thậm chí có thể được dùng để thực hiện một cuộc mua lại.
- Tăng cổ tức để “mua” sự ủng hộ của các cổ đông. Thường các nhà đầu tư lẻ thích giữ cổ
phiếu có cổ tức; đồng thời, lượng cổ tức tăng cao cũng có thể giúp làm tăng giá cổ phiếu.
- Loại bỏ các bộ phận không cần thiết hoặc hoạt động không sinh lãi và thu về giá trị thực
của những tài sản bị đánh giá thấp bằng việc bán đi các bộ phận đó. Cũng có thể thực hiện
việc đánh giá lại tài sản này bằng các biện pháp cơ cấu lại công ty về mặt tài chính mà không
cần phải bán các bộ phận hoạt động trong công ty. Phương án này sẽ giúp tránh được vấn đề
mà nhiều công ty có lịch sử lâu đời hơn gặp phải: các tài sản của họ có giá trị từ trong quá
khứ, không phản ánh được giá trị thực của các tài sản hiện tại trong công ty.
Công ty nên thực hiện các bước trên trước khi công ty nhận được một lời đề nghị thâu tóm
không mong muốn, đây là các bước tốt nhất để phòng chống thâu tóm của bất kỳ công ty
nào, cho dù họ có trở thành mục tiêu của cuộc thâu tóm hay không. Nếu chưa thực hiện các
bước này thì khi nhận được lời đề nghị thâu tóm thì cần đưa chúng lên vị trí hàng đầu trong
các công việc cần thực hiện ngay, tuy nhiên sẽ rất khó khăn bởi vì giao dịch đã xảy ra và Ban
điều hành công ty đang chịu một sức ép rất lớn. Ví dụ:
Chiến lược phòng thủ của Forte trước đề xuất của Granada
Tháng 11/1995, Granada, một tập đoàn truyền hình và giải trí có trụ sở tại Anh, đã tiến hành
một giao dịch không thân thiện trị giá 3,3 tỷ bảng đối với Forte, một công ty chuyên về dịch
vụ khách sạn và thực phẩm của Anh. Theo thông tin từ một trong những đội phòng thủ của
công ty đăng trên Tạp chí Accountancy Age, khi thông tin về giao dịch xuất hiện ngày 22/11
và các tài liệu đề xuất mua lại được chuyển tới công ty hai ngày sau đó thì theo các quy định Trang / 6 39
về chuyển nhượng công ty của Anh, Forte chỉ có thời hạn từ đó tới ngày 2/1 để đưa ra câu trả
lời. Nhiều người cho rằng giao dịch được lên kế hoạch một cách có chủ đích, khiến đội
phòng thủ của Forte rối loạn trong kỳ nghỉ cuối năm.
Forte trở thành mục tiêu mua lại bởi vì giá cổ phiếu của công ty gần đây giảm tới30% vì
những kết quả tài chính nghèo nàn: lợi nhuận giảm xuống còn 11%, doanh thu trên từng cổ
phiếu giảm 41%, và cổ tức giảm 24%. Ban lãnh đạo của Forte đã mắc một số sai lầm chiến
lược và gây tổn thất lớn cho công ty (ví dụ, công ty sở hữu tới 69% khách sạn danh tiếng
Savoy ở London, nhưng mức độ kiểm soát lại chưa đầy 25%). Trên 70% các lãnh đạo cấp
cao trong công ty đều đã gắn bó với tập đoàn dịch vụ khách sạn trong gần hai năm.
Tình hình sở hữu cổ phần trước giao dịch như sau: 80% do những người đứng đầu quỹ thành
phố nắm giữ, trong đó Tập đoàn quản lý tài sản Mercury giữ 14%, các nhà đầu tư riêng 12%
và gia đình Forte 8%. Mặt khác, Granada đã phát triển rất nhanh thông qua những giao dịch
mua lại đầy tham vọng. Nhìn chung, Granada đã trở thành lãnh đạo danh nghĩa (không tham
gia vào các hoạt động của công ty) của các công ty mà Tập đoàn đã mua lại sau khi họ đã
thay thế ban lãnh đạo cũ và bán đi các tài sản của các công ty này. Granada sử dụng phương
pháp tiếp cận đột kích cổ điển bằng cách theo đuổi quy tắc trong đó tổng của các phần nhỏ
lại lớn hơn tổng thể. Khi tiến hành mua lại Forte, Granada hứa hẹn sẽ tăng sức hiệu quả của
công ty (xây dựng một đội ngũ quản lý tốt hơn), năng lực tổng hợp (các hoạt động về quy mô
và mức độ), tăng thị phần tại một số phân đoạn thị trường, và tăng giá trị cổ đông. Giao dịch
ban đầu đưa ra mức lãi suất 23% đối với giá cổ phiếu của Forte. Tới đầu tháng 1, Granada đã
tăng lượng cổ phiếu của mình tại Forte lên 10%.
Tại thời điểm giao dịch diễn ra, Forte mới chỉ có một số ít các biện pháp phòng thủ trong tay.
Ban lãnh đạo công ty hết sức bất ngờ khi Forte trở thành mục tiêu của một cuộc mua lại
không thân thiện. Cùng với các nhà tư vấn, Forte đã nhanh chóng vạch ra được một chiến
lược phòng thủ gồm những điểm sau đây:
- Viết một bức thư gửi các nhân viên và cổ đông
- Bán một số tài sản của công ty với tổng trị giá 1,5 tỷ bảng (một số tài sản có ý nghĩa
quan trọng với Forte, trong đó có những cổ phần tại Khách sạn Savoy). Số tài sản này
đã tạo ra 50% doanh thu cho công ty.
- Bỏ ra 500 triệu bảng để mua lại cổ phiếu (bằng 20% số cổ phiếu hiện đang lưu hành).
- Vận động hành lang đối với các cổ đông là các thể chế tài chính.
- Tấn công giao dịch của Granada trên các phương tiện truyền thông đại chúng.
Đầu tháng Một, vào ngày cuối cùng đề xuất mua lại của Granada có hiệu lực theo các quy
định mua lại, Tập đoàn này đã tăng giá trị giao dịch từ 3,2 tỷ bảng lên 3,9 tỷ bảng. Theo Trang / 7 39
nguồn tin từ BBC và cá cuộc phỏng vấn tiếp theo đó, số phận của Forte được định đoạt khi
Tập đoàn quản lý tài sản Mercury cho biết họ sẽ ủng hộ đề xuất của Granada. Như vậy, chiến
dịch mua lại Forte của Granada đã thành công sau cuộc bỏ phiếu của các cổ đông của Forte vào cuối tháng 1/1996.
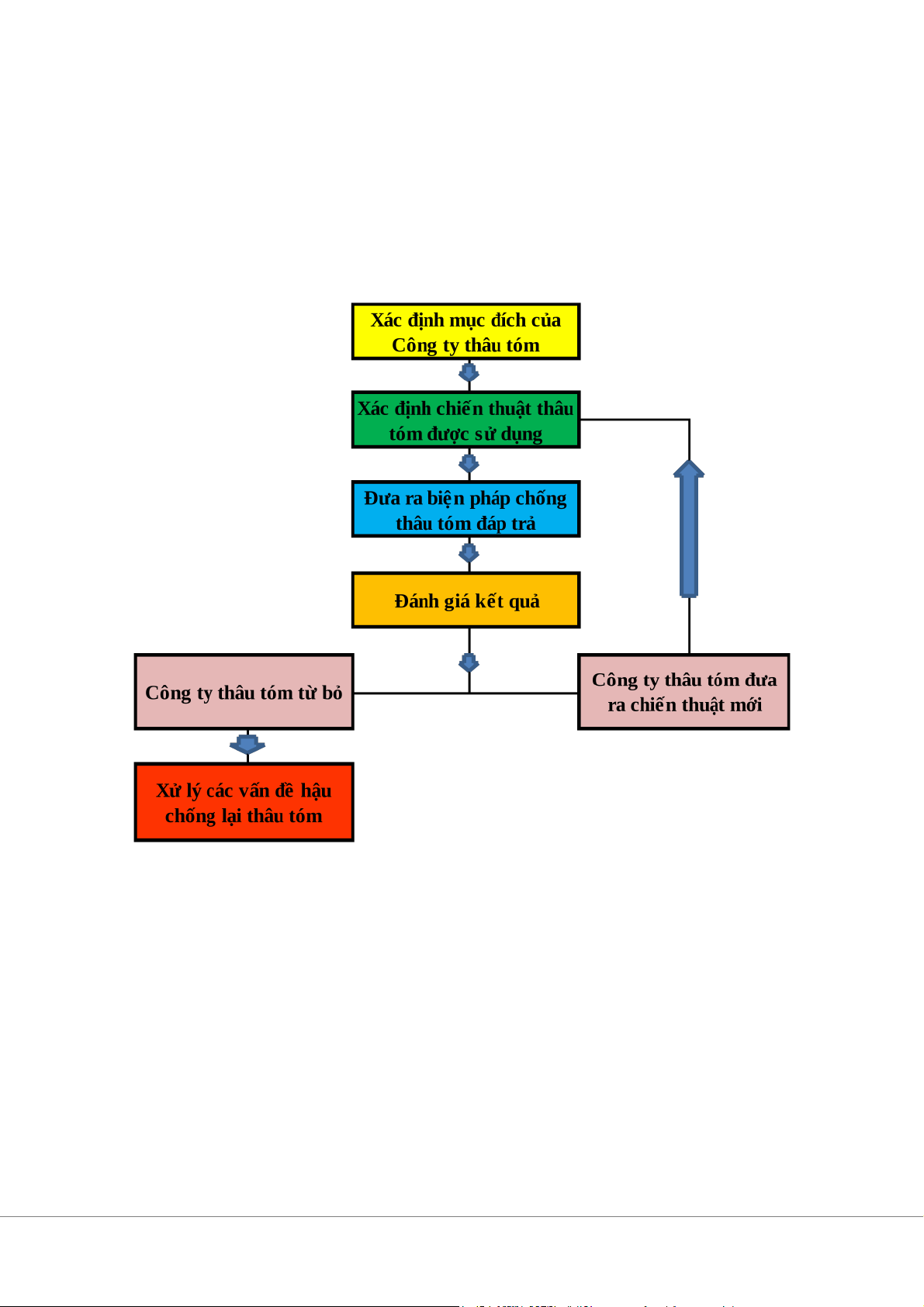
Nếu như công ty mục tiêu đã nhận được một lời đề nghị thâu tóm không mong muốn, khi đó
công ty nên thực hiện các biện pháp chống lại với quy trình như sau:
Đầu tiên, Công ty mục tiêu cần xác định mục đích của mình là gì: ngăn chặn hoàn toàn cuộc
thâu tóm hay chấp nhận bán công ty với mức giá kỳ vọng hay chấp nhận bán công ty trong
tình trạng yếu kém sau khi đã tối đa hóa lợi ích cho cổ đông?
Thứ hai, Công ty mục tiêu cần xác định được mục tiêu và chiến thuật sử dụng của Công ty
thâu tóm thù địch là gì?
Việc xác định mục tiêu thâu tóm của đối thủ là hết sức quan trọng, điều này giúp cho Công
ty mục tiêu có thể đưa ra các thỏa thuận đàm phàn ngang hàng với công ty thâu tóm. Vì “biết
địch biết ta trăm trận trăm thắng”. Bên cạnh đó, khi nắm bắt được chiến thuật Công ty thâu Trang / 8 39
tóm sử dụng, Ban điều hành công ty có thể dễ dàng đưa ra các biện pháp đáp trả một cách
hiệu quả nhất mà tránh gây tổn thất cho công ty mục tiêu.
Thứ ba, Thực hiện các biện pháp đáp trả tương ứng.
Sau khi đã có những bước chuẩn bị ban đầu, nhận định được mục tiêu và chiến thuật của đối
thủ, công ty mục tiêu thực hiện các biện pháp ngăn chặn hay chống lại thường manh tính
chất “bị động”. Có rất nhiều biện pháp chống lại được tạo ra để bảo vệ công ty khỏi những
giao dịch không mông muốn. Những biện pháp này không loại trừ lẫn nhau, Ban quản trị
công ty mục tiêu có thể sử dụng đồng thời nhiều biện pháp nếu được cổ đông tán thành. Sau
mỗi chiến thuật đáp trả tương ứng công ty mục tiêu cần xác định kết quả đạt được liệu đã
đáp ứng được mục tiêu ban đầu đã đề ra hay chưa. Nếu chưa đáp ứng công ty tiếp tục thực
hiện các biện pháp đáp trả khác cho đến khi đạt được mục đích đề ra hoặc cho đến khi cổ đông công ty chấp nhận.
Cuối cùng, Công ty mục tiêu thực hiện xử lý các vấn đề hậu chống thâu tóm.
Nếu công ty mục tiêu bị thâu tóm thì Công ty mục tiêu hoàn tất các thủ tục giao dịch mua
bán, bàn giao quyền kiểm soát, các quyền và nghĩa vụ theo quy định của Pháp luật. Nếu công
ty mục tiêu ngăn chặn thành công thương vụ, Ban quản trị cần có biện pháp khắc phục các
tổn thất, thiệt hại xảy ra do thực hiện các biện pháp phòng chống thâu tóm, đồng thời xây
dựng các biện pháp phòng thủ thâu tóm mới để công ty mục tiêu tránh khỏi tầm ngắm của một cuộc thâu tóm khác. Trang / 9 39
B. CÁC BIỆN PHÁP PHÒNG VÀ CHỐNG THÂU TÓM THÙ ĐỊCH
1. Các biện pháp phòng thâu tóm thù địch 1.1 Khái niệm
Các biện pháp phòng thâu tóm là các biện pháp làm cho công ty mục tiêu ít có giá trị hơn
trong mắt nhà thâu tóm thù địch hoặc là làm cho việc thâu tóm khó khăn, phúc tạp và kéo dài
hơn trong mắt nhà thâu tóm thù địch.
Hầu hết các công ty Fortune 500 xem xét và phát triển kế hoạch bảo vệ trong trường hợp
công ty trở thành mục tiêu của một cuộc thâu tóm thù địch. Mấu chốt của hoạt động là mục
tiêu tiềm năng có thể tăng cường sự chuẩn bị. Điều này có nghĩa là có một chiến lược phòng
vệ đã được thiết kế sẵn và một đội ngũ phòng vệ được lựa chọn. Điều này bao gồm một công
ty luật bên ngoài, các ngân hàng đầu tư, luật sư ủy quyền và một công ty đại chúng có liên
quan. Một cách lý tưởng, nhóm này có thể gặp, có lẽ là mỗi năm một lần, và phác thảo chiến
lược nhóm sẽ triển khai trong trường hợp có một cuộc chào thầu không mong muốn. Chiến
lược này có thể được xem lại dựa trên các thay đổi trong phạm vi hoạt động M&A cũng như
những thay đổi khác, chẳng hạn như xu hướng M&A.
Công ty mục tiêu tiềm năng sẽ muốn chuẩn bị cái mà đôi khi thuộc về “hồ sơ công ty”. Văn
bản này có thể phát thảo tiềm năng bị tổn hại của công ty và sẽ đề nghị một chiến lược cho
việc đối phó với các chào thầu thù địch.
Trong thực tế, việc thiết lập các biện pháp phòng chống thâu tóm là một bài tập trong việc
xây dựng bức tường. Các bức tường chống đỡ cao hơn cần được thiết kế và lắp đặt liên tục
bởi vì những kẻ xâm lược, ngân hàng đầu tư và tư vấn pháp lý của họ đã dành hết năng lực
của mình để thiết kế cách tăng cường các biện pháp phòng chống này. Các sự phòng thủ này
đôi khi được gọi là thuốc xua cá mập. Trong số các biện pháp phòng chống được thảo luận trong chương này là:
1.2 Các Chiến thuật ““viên thuốc độc””:
Đây là những chứng khoán được phát hành với mục đích làm cho công ty ít có giá trị hơn
trong mắt của một nhà thâu tóm thù địch. Có hai loại chất độc là: Flip-over and Flip-in.
Chúng có thể là biện pháp phòng chống hiệu quả mà bất kỳ nhà thâu tóm thù địch nào cũng
phải e ngại. Thực tế, chiến thuật này có thể hiệu quả khi quyền của cổ đông hoạt động gây áp
lực tới nhiều công ty để gỡ bỏ chiến thuật.
1.2.1 Chiến thuật “viên thuốc độc” thế hệ đầu tiên: Kế hoạch cổ phần ưu
Kế hoạch cổ phiếu ưu đãi là: Công ty mục tiêu sẽ phát hành ra loại cổ phiếu ưu đãi có khả
năng chuyển đổi, mang lại những quyền lợi nhất định cho người nắm giữ nó trong điều kiện Trang / 10 39
nếu công ty bị thâu tóm. Nói cách khác là phát hành cổ phiếu ưu đãi trong đó có điều khoản
cho phép chuyển đổi sang cổ phiếu thường khi quá trình sáp nhập hoàn tất. Điều đó dẫn đến
tỷ lệ sở hữu của công ty đi thâu tóm bị pha loãng và chi phí của cuộc thâu tóm bị tăng lên.
Biện pháp “viên thuốc độc” này được phát minh bởi luật sư thâu tóm nổi tiếng Martin
Lipton, người đã sử dụng chúng vào năm 1982 để bảo vệ El Paso Electric chống lại General
American Oil và một lần nữa vào năm 1983 trong cuộc đua thâu tóm của Brown Foreman và
Lenox. Lipton đề nghị Lenox cung cấp cho mỗi cổ đông phổ thông cổ tức cổ phiếu ưu đãi đó
có thể được chuyển đổi thành 40 cổ phiếu của Brown Foreman nếu Brown Foreman thâu
tóm Lenox. Những cổ phiếu chuyển đổi này sẽ là một cơ chế chống thâu tóm hiệu quả bởi vì,
nếu được chuyển đổi, chúng sẽ làm giảm 60% giá trị sở hữu của gia đình Brown. Loại thuốc
độc mà Lenox sử dụng để ngăn chặn Brown Foreman được gọi là kế hoạch cổ phần ưu đãi.
Mặc dù việc giữ một vị khách thù nghét, các loại thuốc độc này có những bất lợi nhất định.
Thứ nhất, người phát hành có thể chỉ mua lại chúng sau một khoảng thời gian dài, có thể
vượt quá 10 năm. Một bất lợi lớn khác là họ đã có một tác động bất lợi ngay lập tức vào bảng
cân đối kế toán. Điều này là do khi một nhà phân tích tính toán đòn bẩy của công ty, cổ phần
ưu đãi được thêm vào khoản nợ dài hạn, do đó làm cho công ty tận dụng nhiều hơn và do đó
có nhiều rủi ro hơn trong mắt các nhà đầu tư sau khi thực hiện kế hoạch cổ phần ưu đãi.
1.2.2 Chiến thuật “viên thuốc độc” thế hệ thứ hai: Flip-over
Công ty mục tiêu sẽ phát hành loại cổ phiếu thường với cổ tức ở dạng một chứng quyền đặc
biệt, người giữ cổ phiếu này sẽ có quyền mua cổ phiếu thường của công ty mục tiêu với giá
cao hơn giá thị trường trong điều kiện bình thường, sẽ ít người thực hiện quyền này do giá
thực hiện quyền ở mức cao so với giá thị trường. Tuy nhiên, trong trường hợp công ty mục
tiêu phát hành bị mua lại, chứng quyền này lại cho phép người sở hữu nó được mua cổ phiếu
của công ty hình thành sau thâu tóm với giá thấp hơn giá thị trường. Điều này sẽ làm pha
loãng lợi ích từ nắm giữ cổ phiếu của công ty đi thâu tóm và làm giảm động lực thực hiện thâu tóm.
Chiến thuật mới không bao gồm việc phát hành cổ phần ưu đãi, vì vậy, bằng việc dễ dàng sử
dụng hơn, chiến thuật sẽ hiệu quả hơn. Chiến thuật cũng loại trừ bất cứ tác động bất lợi mà
việc phát hành cổ phần ưu đãi có thể tác động đến bảng cân đối kế toán cũng như các nhà
phân tích thường xuyên đối mặt tại thu nhập cố định. Chiến thuật “viên thuốc độc” hoàn hảo
đưa ra dưới dạng đề xuất các quyền cho phép cổ đông mua cổ phiếu của công ty bị thâu tóm
với giá thấp. Các quyền chọn mua do công ty phát hành, cho phép cổ đồng mua một lượng
cổ phiếu nhất định ở một mức giá cụ thể trong một khoảng thời gian nhất định. Giấy chứng
nhận quyền sử dụng thuốc độc hiện đại này được phân phối cho các cổ đông như cổ tức và
được kích hoạt sau một sự kiện, như là:
• Mua lại 20% cổ phần của bất kỳ cá nhân, hoặc công ty nào. Trang 11 / 39
• Mua lại 30% trở lên cổ phiếu đang lưu hành của công ty mục tiêu.
Chiến thuật Flip-over dường như là một biện pháp phòng thủ mạnh mẽ cho đến khi họ đạt
được hiệu quả trong việc thâu tóm công ty Crown Zellerbach năm 1985 bởi nhà tài trợ Sir
James Goldsmith của Anh-Pháp. Goldsmith đã mua lại hơn 50% cổ phần của Crown
Zellerbach để giành quyền kiểm soát công ty và tài sản rừng, mà ông ta đã thèm muốn. Tuy
nhiên, ông tránh đạt được sự kiểm soát của công ty mục tiêu, do đó tránh được Flip-over pill
của Crown Zellerbach đã áp dụng. Flip-over được thiết kế để ngăn chặn 100% việc mua lại,
mà Goldsmith đã tránh. Trớ trêu thay, viên thuốc làm cho Crown Zellerbach khó có thể tìm
ra một hiệp sĩ trắng và giá chứng khoán của nó bị ảnh hường.
Điều này đã cải thiện vị trí thương lượng của Goldsmith, và ông đã có thể đàm phán mua lại
một cách thuận lợi, tiếp theo là bán tài sản của Crown Zellerbach, bao gồm cả Camus Mill,
mà ông đã bán cho Công ty James River. Sau khi sử dụng “viên thuốc độc” đã được duy trì
tại tòa án, các tập đoàn lớn đã nhanh chóng áp dụng biện pháp phòng vệ độc tố. Vào những
năm 1990, các biện pháp phòng ngừa thuốc độc đã trở nên phổ biến (xem Hình 5.1).
Thực hiện chiến thuật “viên thuốc độc” Số lượng
Hình: Thuốc độc tương thích: 1983-2014. Nguồn: Thomson Financial Securities, nguồn dữ
liệu chứng khoán Thomson Financial, 06 tháng 03, 2015.
1.2.3 Chiến thuật “viên thuốc độc” thế hệ thứ ba: Flip-In
Điều khoản cho phép cổ đông hiện hữu được quyền mua thêm cổ phiếu với giá rất ưu đãi khi
một cổ đông lớn có tỷ lệ sở hữu quá một tỷ lệ % nhất định.
Chiến thuật thuốc độc flip-over có nhược điểm là chỉ có hiệu quả nếu nhà thầu đạt được
100% mục tiêu; chiến thuật không hiệu quả trong ngăn ngừa chiếm quyền kiểm soát nhưng
thấp hơn 100% lợi ích trong công ty mục tiêu. Cho rằng hầu hết công ty đi thâu tóm muốn Trang / 12 39
nắm giữ 100% cổ phần của công ty mục tiêu để tiếp cận không hạn chế nguồn lực của công
ty mục tiêu, quy định flip-over có thể ngăn chặn điều này, nhưng không hoàn toàn, kiểm soát
giao dịch. Thuốc độc flip-in là một sự cách tân được thiết kế để để đối phó với vấn đề của
công ty thâu tóm công ty không cố gắng mua 100% mục tiêu. Với quy định flip-over, nhà
thầu có thể tránh sự tác động của chiến thuật thuốc độc một cách đơn giản bằng cách không
mua toàn bộ cổ phần đang lưu hành của công ty mục tiêu
Chiến thuật Flip-in cho phép cổ đông nắm giữ cổ phiếu của công ty mục tiêu, trái ngược với
quyền trong flip-over, cho phép cổ đông có được cổ phần trong công ty thâu tóm. Các quyền
của flip-over được thiết kế để làm loãng cổ phiếu công ty mục tiêu. Chiến thuật này có thể
hiệu quả có trong việc giải quyết với những kẻ phá hoại tìm cách có được một ảnh hưởng
kiểm soát trong một mục tiêu trong khi không chiếm được đa số kiểm soát.
Flip-over có thể cũng có chứa các điều khoản flip-in, do đó kết hợp những lợi thế của chiến
thuật flip-over, cũng được sử dụng chống lại một vụ mua bán thù địch 100%, với kế hoạch
flip-over, cũng có thể được sử dụng chống lại việc mua lại cổ phần kiểm soát chứ không phải
là mua lại 100% cổ phần.
1.2.4 Các biến thể khác của chiến thuật “viên thuốc độc”
Kế hoạch thoái vốn (Back-End plans)
Một biến thể khác của biện pháp “viên thuốc độc” là các kế hoạch back-end, kế hoạch quyền
mua chứng chỉ. Điều khoản cho phép các cổ đông hiện hữu được quyền chuyển đổi cổ phiếu
sang tiền mặt với giá được định sẵn khi quá trình thâu tóm xảy ra.
Kế hoạch thoái vốn (back-end) đầu tiên được phát triển vào năm 1984. Các cổ đông nhận
được quyền cổ tức cho phép các cổ đông có thể trao đổi quyền này cùng với một cổ phiếu
với các khoản tiền mặt hoặc chứng khoán cao cấp có giá "back-end" cụ thể do hội đồng quản
trị của nhà phát hành quy định. Các quyền này có thể được thực hiện sau khi người thâu tóm
mua cổ phiếu vượt quá tỷ lệ cụ thể của cổ phiếu đang lưu hành. Giá back-end được thiết lập
cao hơn giá thị trường, vì vậy khi kế hoạch back-end thiết lập mức giá tối thiểu cho một cuộc thâu tóm. Kế hoạch bỏ phiếu
Theo kế hoạch này, công ty phát hành cổ tức của cổ phiếu ưu đãi. Nếu bất kỳ công ty bên
ngoài nào đạt được một phần trăm đáng kể cổ phần của công ty, người nắm giữ cổ phần ưu
đãi trở thành người có quyền biếu quyết vượt trội.
Kế hoạch biểu quyết được phát triển đầu tiên trong năm 1985. Chiến thuật này được thiết kế
để ngăn ngừa bất kỳ công ty bên ngoài nào giành được quyền kiểm soát biểu quyết của công
ty. Chiến thuật này ngăn ngừa người nắm giữ lô lớn cổ phiếu, đoán chừng là các nhà thầu
mang tính thù địch, khỏi việc đạt được mục tiêu kiểm soát biểu quyết. Trang / 13 39 “Poison Puts”
“Poison puts” là một sự thay đổi độc đáo dựa trên chiến thuật “viên thuốc độc”. Chiến thuật
này bao gồm việc phát hành trái phiếu gồm một quyền chọn bán (put option) có thể thực hiện
chỉ trong trường hợp xảy ra thâu tóm thù địch. Một quyền chọn bán cho phép người nắm giữ
bán trái phiếu đặc biệt bán cho một cá nhân hoặc công ty khác trong một khoảng thời gian
nhất định với mức giá cụ thể.
Công ty phát hành hy vọng rằng việc đổi tiền mặt từ trái phiếu của cổ đông, điều này tạo ra
nhu cầu tiền mặt lớn cho công ty bị sáp nhập, sẽ làm việc thâu tóm ít hấp dẫn nhất. Tuy
nhiên, nếu công ty đi thâu tóm công ty khác thuyết phục được trái chủ không bán lại trái
phiếu của họ, việc bán trái phiếu có thể tránh được. Thêm vào đó, nếu các trái phiếu được
yêu cầu mức cao hơn lãi suất hiện hành, khả năng bán lại trái phiếu sẽ không cao.
1.2.5 Cơ chế phát hành “viên thuốc độc” (Mechanics of Issuing Poison Pills)
Chiến thuật “viên thuốc độc” được phát hành bằng cách phân phối cho các cổ đông thông
thường một quyền về cổ tức cho mỗi cổ phiếu mà họ sở hữu. Người nắm giữ quyền mua cổ
phần nhận được quyền mua một cổ phần trong thời gian thực hiện, thời gian điển hình này
kéo dài 10 năm. Các quyền mua cổ phần ban đầu có thể mua lại và giao dịch với cổ phần
thường nhưng không thực hiện ngay từ đầu Các quyền này thường được cho phép bởi hội
đồng quản trị mà không có sự đồng ý của cổ đông. Tuy nhiên, các tổ chức bảo vệ quyền lợi
của cổ đông đã gây áp lực cho các công ty, hội đồng quản trị để đảm bảo sự chấp thuận của
cổ đông trong khoảng thời gian hợp lý, chẳng hạn như một năm.
Cho đến khi xảy ra sự kiện kích hoạt đầu tiên, chẳng hạn như thông báo của nhà thâu tóm về
ý định mua 15% hoặc 20% cổ phiếu của nhà phát hành (không có sự đồng ý của hội đồng
quản trị) hoặc đề nghị mua 30% cổ phần của mình, việc trao đổi quyền thương mại với cổ
phần và không có giấy chứng nhận quyền riêng biệt được ban hành. Người thâu tóm không
được hưởng lợi ích từ những quyền đó..
Ví dụ đơn giản của cơ chế Poison Pill
Xét một ví dụ về cơ chế của biện pháp “viên thuốc độc”- flip-in. Giả sử Công ty A thâu tóm
Công ty B. Chúng ta hãy giả định thêm rằng “viên thuốc độc” có giá thực hiện Pe=60$, giá
cổ phiếu công ty mục tiêu Ps= 10$. Số cổ phiếu có thể mua được như sau:
Pe = 60$ và Ps = 10$, số cổ phiếu có thể mua được là: Pe / (Ps / 2) = 60/ (10/2) = 60/5 = 12 cổ phiếu.
Chúng ta giả định rằng có 1.000 cổ phiếu chưa chào bán (SO) trước khi chào giá và nhà thâu
tóm đã mua 200 cổ phiếu, và 800 cổ phiếu còn lại không nằm trong tay nhà thâu tóm. Sau
đó, “viên thuốc độc” cho phép mỗi 800 cổ phiếu này được mua 12 cổ phiếu mới, với tổng số 9.600 cổ phiếu. Trang / 14 39
Nếu thực hiện tất cả thì tổng số cổ phiếu đang lưu hành sẽ là 1.000 + 9.600 = 10.600 cổ
phiếu. Trong phân tích đơn giản này, giá trị của vốn chủ sở hữu của công ty mục tiêu trước
khi thực hiện là 10$ x 1.000 cổ phiếu hoặc 10.000$.
Khi thực hiện sẽ thêm vào vốn chủ sở hữu $60 × 800 cổ phiếu hoặc 48.000$.
Tại thời điểm này tổng vốn cổ phần là 10.000$ + 48.000$ hoặc 58.000$.
Có 10.600 cổ phiếu đang lưu hành nên giá trên mỗi cổ phiếu là 58.000$ / 10.600 hoặc 5,47$.
Việc mất giá cổ phiếu của cổ đông kiểm soát như sau:
(10,00$ - 5,47$) = 0,453 hoặc 45,3%
Việc mất giá cổ phiếu không hoàn toàn phản ánh được tổng mất mát của cổ đông kiểm soát.
Ngoài việc mất một phần đáng kể giá trị cổ phiếu, cổ đông kiểm soát cũng đã mất phần đáng
kể quyền kiểm soát trong công ty mục tiêu. Sau khi thực hiện xong, chúng ta có 10.600 cổ
phiếu đang lưu hành. Trước khi thực hiện, cổ đông kiểm soát sở hữu 20% công ty
(200/1.000). Sau khi thực hiện cổ đông "kiểm soát" chỉ còn sở hữu 1,89% công ty (200 / 10.600).
Chiến thuật “viên thuốc độc” và Chấp thuận Cổ đông (Poison Pill and Shareholder Approval)
Hội đồng quản trị có thể nhanh chóng cho phép sử dụng biện pháp phòng ngừa viên thuốc
độc mà không cần sự chấp thuận của cổ đông. Tuy nhiên, các tổ chức bảo vệ quyền lợi cổ
đông như ISS (Institutional Shareholders Services) đã phản đối việc thực hiện các biện pháp
phòng ngừa thuốc độc này một cách bừa bãi. Nhưng họ cũng nhận ra rằng, nếu sử dụng hợp
lý có thể nâng cao giá trị của cổ đông.
Một kế hoạch khác là "TIDE" (three-year independent director evaluation- Sự đánh giá của
giám đốc độc lập ba năm một lần): khi đó kế hoạch dùng thuốc độc bao gồm điều khoản yêu
cầu các giám đốc độc lập của công ty xem lại kế hoạch này ba năm một lần để xem liệu nó
vẫn phục vụ lợi ích cho cổ đông hay không. Nếu thấy rằng kế hoạch này không còn phục vụ
lợi ích của cổ đông thì sẽ ngưng.
Kiểm tra Cổ phần ưu đãi khống (Blank Check Preferred Stock)
Mặc dù hội đồng quản trị có thẩm quyền phát hành cổ phiếu, nhưng việc phát hành cổ phiếu
phải tuân thủ điều lệ công ty. Vì lý do này, hội đồng quản trị có thể sửa đổi các điều khoản
trong điều lệ để tạo ra và dự trữ, số cổ phiếu ưu đãi nhất định bằng cách phát hành. Hội đồng
quản trị yêu cầu cổ đông chấp thuận sửa đổi điều lệ cho phép phát hành cổ phiếu. Yêu cầu cổ
đông chấp thuận như vậy sẽ tương tự như một cuộc trưng cầu về biện pháp “viên thuốc độc”. Trang / 15 39
Thông thường hội đồng quản trị có quyền về bỏ phiếu, cổ tức và chuyển đổi cổ phiếu đó. Cổ
phiếu ưu đãi cũng có thể được sử dụng kết hợp với chiến thuật địa chủ trắng. Ở đây hội đồng
quản trị có thể nhanh chóng phát hành cổ phiếu cho các bên thân thiện, chẳng hạn như kế
hoạch sở hữu cổ phiếu của nhân viên hoặc nhà đầu tư bên ngoài không quan tâm đến việc
kiểm soát. Các nhóm quyền cổ đông, chẳng hạn như ISS, không ủng hộ quyền của cổ phần
ưu đãi có cổ tức trống (blank check preferred stock) nếu các quyền này được sử dụng như
một sự phòng vệ chống thâu tóm.
1.2.6 Tác động của chiến thuật “viên thuốc độc”
Tác động của chiến thuật “viên thuốc độc” đến giá cổ phiếu
Rất nhiều nghiên cứu đã kiểm tra tác động của việc thực hiện chiến thuật “viên thuốc độc”
tới giá cổ phiếu. Nghiên cứu của Malatesta và Walking xem xét tác động của việc thông báo
áp dụng chiến thuật “viên thuốc độc” trên 132 công ty giữa năm 1982 và 1986, tìm ra rằng
chiến thuật “viên thuốc độc” làm giảm sự giàu có của cổ đông. Malatesta và Walking tìm ra
rằng chiến thuật “viên thuốc độc” xuất hiện làm giảm sự giàu có của cổ đông. Nhưng các
công ty cho rằng việc thông báo chiến thuật “viên thuốc độc” ảnh hưởng nhỏ. Kết quả
nghiên cứu cho thấy ý nghĩa thống kê bất thường của suất sinh lợi âm (-0.915%) trong vòng
hai ngày trước hoặc sau ngày thông báo. Trong khi các công ty không thực hiện chiến thuật
“viên thuốc độc”, có suất sinh lời dương bất thường. Kết quả của Malatesta và Walking cung
cấp một vài ủng hộ cho lý thuyết quản lý cố vị (managerial entrenchment hypothesis) trong
các công ty thông qua chiến thuật “viên thuốc độc” có tình trạng tài chính dưới mức trung bình.
Nghiên cứu sau đó và hoàn thiện hơn bởi Comment và Schwert chỉ ra rằng chiến thuật “viên
thuốc độc” không nhất thiết phải gây ra tổn hại cho cổ đông. Theo Robert Comment và G.
William Schwert, “Thuốc độc hay thuốc giả: Bằng chứng về những tác động ngăn chặn và
hiệu ứng tài sản của các chiến thuật chống thâu tóm hiện đại” Tạp chí kinh tế tài chính 39, số 1 (Tháng 9 năm 1995).
Tác động của chiến thuật “viên thuốc độc” tới chi phí thực hiện thâu tóm công ty
Hai nghiên cứu quan tâm tới tác động của chiến thuật “viên thuốc độc” tới chi phí thâu tóm
công ty được tiến hành bởi Georgeson và Cộng sự. Trong một nghiêu cứu được công bố vào
tháng 3 năm 1988, cho thấy rằng các công ty được bảo vệ bởi chiến thuật “viên thuốc độc”
nhận được chi phí thâu tóm cao hơn 69% so với các công ty không được bảo vệ trong cuộc
chiến thâu tóm. Nghiên cứu này so sánh chi phí trả cho các công ty được bảo vệ bằng chiến
thuật “viên thuốc độc” so với chi phí trả cho các công ty không được bảo vệ.
Chiến thuật thuốc độc và quy trình chào giá Trang / 16 39
Sự thật là chiến thuật “viên thuốc độc” dẫn tới chi phí thâu tóm công ty cao hơn đã được ủng
hộ bởi nghiên cứu khác trong mối quan hệ giữa chiến thuật thuốc độc và quy trình bán đấu
giá. Một trong những lý do mà chiến thuật thuốc độc dẫn đến chi phí thâu tóm công ty cao
hơn là chiến thuật tạo điều kiện cho quy trình bán đấu giá. Bradley, Desai và Kim đã cho
thấy rằng đấu giá dẫn đến chi phí thâu tóm công ty tăng thêm 11.4%, trong khi Comment và
Schwert tìm ra chi phí thâu tóm công ty được công thêm tương đương với 13%. Chiến thuật
phòng vệ thuốc độc thường bị phá vỡ khi nhà thầu gia tăng giá công ty thâu tóm công ty
hoặc đưa ra đề nghị trả toàn bộ bằng tiền mặt hấp dẫn. Đề nghị trả hoàn toàn bằng tiền mặt
cũng liên quan đến 12.9% chi phí thâu tóm công ty cao hơn. Để đối phó với giá gia tăng
được tạo ra bởi đấu giá có thể được kết hợp với phần bù lại hấp dẫn, chẳng hạn như một đề
nghị toàn tiền mặt, hội đồng của công ty mục tiêu thường chịu áp lực phải vô hiệu hóa chiến thuật thuốc độc.
Kết luận của các nghiên cứu về chiến thuật thuốc độc tác động đến sự giàu có của cổ đông
Sự đồng thuận của các nghiên cứu là việc thực hiện chiến thuật phòng vệ thuốc độc xu
hướng có liên quan, mặc dù không nhiều, tới suất sinh lợi vượt trội âm của cổ phiếu của
công ty mục tiêu. Tuy nhiên, chúng ta phải nhớ rằng những nghiên cứu này tập trung vào
một khoảng thời gian ngắn xoay quanh ngày thông báo áp dụng kế hoạch thuốc độc. Các
công ty bảo vệ bằng chiến thuật thuốc độc cuối cùng bị thâu tóm có thể nhận được suất sinh
lợi cao hơn được xem là kết quả của chiến thuật phòng vệ thuốc độc. Chi phí thâu tóm cao
hơn này không được phản ánh trong nội dung của nghiên cứu này mà chỉ tập trung vào suất
sinh lợi ngắn hạn xoay quanh ngày thông báo kế hoạch phòng vệ thuốc độc.
1.3 Thay Đổi Điều Lệ Công Ty: NHÓM BIỆN PHÁP ĐẾN TỪ ĐIỀU LỆ CÔNG TY:
Các công ty mục tiêu có thể ban hành các sửa đổi khác nhau trong điều lệ công ty của nó mà
sẽ làm cho nó khó khăn hơn cho một nhà thâu tóm thù địch để mang lại sự thay đổi trong
quản lý kiểm soát của mục tiêu. Một số sửa đổi được thảo luận là các quy định về siêu đại đa
số, các bảng xếp hạng, các quy định về giá hợp lý, và mức vốn hóa kép. Trước khi thảo luận
chi tiết sửa đổi điều lệ công ty thì việc phân biệt giữa điều lệ công ty và văn bản dưới luật
của công ty sẽ hữu ích. Các văn bản dưới luật thường được thiết lập bởi hội đồng quản trị, và
hội đồng quản trị có thể đặt ra quy định quan trọng về cách thức công ty hoạt động.
Sự thay đổi trong điều lệ công ty thường là công cụ phòng chống thâu tóm. Mức độ mà công
cụ có thể thực hiện phụ thuộc vào luật của nhà nước, luật này đa dạng theo từng quốc gia.
Thay đổi điều lệ công ty thường yêu cầu sự chấp nhận của cổ đông. Phần lớn sửa đổi điều lệ
công ty để chống thâu tóm là được chấp nhận. Chỉ trong trường hợp hiếm là hoạt động yếu
kém thì cổ đông sẽ chống lại việc sửa đổi điều lệ chống thâu tóm. Điều này một phần bởi vì
sự quản lý nhìn chung có tổ chức hơn trong nỗ lực ngăn cản hơn là những cổ đông, những
người có thể phản đối đề nghị thay đổi điều lệ. Một lý do quan trọng khác là các cổ đông có Trang / 17 39
xu hướng chấp nhận các thay đổi này phần lớn cổ đông của các công ty lớn tại Mỹ là các tổ
chức, trong quá khứ các tổ chức này được biết đến bên cạnh nhà quản lý. Một vài bằng
chứng cho thấy rằng xu hướng này đang bắt đầu thay đổi. Hơn nữa, các tổ chức có một vai
trò không thống nhất trong việc ủng hộ nhà quản lý.
Chúng ta sẽ kiểm tra tác động của cổ đông đối với nhiều sự thay đổi điều luật về thâu tóm.
Tuy nhiên, nhìn chung nghiên cứu về sự thay đổi chỉ ra tác động tiêu cực theo sau văn bản.
Khi chúng ta nghiên cứu về hiệu ứng tài sản của những thay đổi điều lệ đặc biệt, chúng ta sẽ
thấy rằng họ có xu hướng khác biệt và đa dạng hóa các yếu tố, chẳng hạn như sức mạnh của
sự phòng vệ đặc biệt, có xu hướng xác định liệu rằng có các tác động đáng kể không.
Một vài thay đổi điều lệ công ty chống thâu tóm phổ biến thường là:
• Điều khoản hội đồng quản trị so le
• Điều khoản đại đa số
• Điều khoản giá hợp lý • Vốn đôi
1.3.1 Chiến thuật diều chỉnh hội đồng quản trị so le (đan xen)
Một quy trình bầu chọn trực tiếp giám đốc được quyết định tại hội nghị cổ đông thường niên.
Khi một hội đồng quản trị so le, các thành viên được chia làm 3 nhóm với nhiệm kỳ 3 năm
và mỗi năm chỉ bình bầu thay thế 1/3 số thành viên. Vì vậy mỗi giám đốc được chọn xấp xỉ
ba năm một lần. Hội đồng quản trị được phân yêu cầu sự chấp nhận của cổ đông trước khi có thể được thực hiện.
Một hội đồng quản trị so le là một sự bảo vệ chống thâu tóm gây tranh cãi. Tại đầu những
năm 2000 phần lớn các công ty đại chúng Mỹ có hội đồng quản trị so le, cũng được gọi là
hội đồng quản trị đa thành phần, hiện nay phần lớn các công ty có hội đồng quản trị công
khai hoặc hội đồng quản trị đồng nhất. Một sự phòng vệ bằng hội đồng quản trị so le đa dạng
hóa các điều kiện của một hội đồng quản trị vì vậy chỉ một vài, chẳng hạn như 1/3, các thành
viên hội đồng quản trị được bầu chọn trong mỗi năm. Điều này có thể quan trọng trong một
cuộc chiến chống thâu tóm vì vai trò của hội đồng quản trị có thể làm cho các thành viên có
thiện cảm với giám đốc hiện tại. Thật ra, hội đồng quản trị có thể bao gồm nhiều thành viên
trong ban quản lý. Khi một công ty đi thâu tóm đã mua phần lớn quyền kiểm soát, hội đồng
quản trị so le có thể ngăn cản ông ấy khỏi việc chọn những quản lý, người sẽ thuyết phục
mục tiêu của công ty thâu tóm cho các công ty mục tiêu, chẳng hạn như việc bán tài sản để
trả các khoản nợ hiện tại trong quá trình thâu tóm. Trong một cuộc chiến ủy nhiệm hội đồng
quản trị so le yêu cầu sự nổi loạn để chiến thắng nhiều hơn một cuộc chiến ủy nhiệm tại đại
hội cổ đông để giành quyền kiểm soát công ty mục tiêu. Điều này có thể tạo ra nhiều sự Trang / 18 39
không chắc chắn như là một chỗ có thể xuất hiện thay thế cho chỗ cần khoảng thời gian hai
năm, thời gian cần thiết để giành quyền kiểm soát một hội đồng quản trị so le.
Theo luật tại Delaware, giám đốc được bầu từ hội đồng quản trị so le không thể bị loại bỏ
cho đến khi họ hết nhiệm kỳ. Tuy nhiên, thành viên của hội đồng quản trị công khai có thể bị
loại bỏ bởi biểu quyết đại đa số từ cổ đông. Cũng như sự thay đổi các điều lệ công ty khác,
hội đồng quản trị so le không phải là một sự phòng vệ đủ mạnh để dừng một âm mưu thôn
tính; hơn nữa, đây thường là một sự lựa chọn phòng vệ để làm cho một sự thâu tóm khó khăn
và đắt đỏ hơn khi thực hiện. Thêm vào đó, trong những năm gần đây cổ đông thường miễn
cưỡng chấp nhận hội đồng quản trị so le, đặc biệt là khi đề nghị đến sau một lời chào thầu
mang tính thù địch đã được đưa ra.
Như chúng ta đã ghi nhận trong sự thảo luận về chiến thuật “viên thuốc độc”, sự kết hợp của
một chiến thuật “viên thuốc độc” và một hội đồng quản trị so le có thể là một sộ kết hợp
phòng vệ mạnh mẽ như là một cách để vô hiệu hóa chiến thuật “viên thuốc độc” là để thay
đổi mục tiêu của hội đồng quản trị những người sẽ loại bỏ chiến thuật “viên thuốc độc”. Khi
một hội đồng quản trị so le áp đặt sự trì hoãn dài hạn để thay đổi hội đồng quản trị, chiến
lược phòng vệ viên thuốc độc sẽ mạnh hơn.
Hình: Hội đồng quản trị tại cuôi năm của S&P500 (bao gồm các công ty không phi kết hợp tại Mỹ). Nguồn: FactSet SharkRepellent
Hội đồng quản trị tiềm năng ít mạnh mẽ hơn là một hội đồng quản trị không giới hạn số
lượng thành viên. Ở đây một cổ đông kiểm soát có thể thắng một cuộc biểu quyết và thay thế
1/3 hội đồng nhưng cũng có thể tăng số lượng thành viên hội đồng và đặt đại diện riêng cho
mình trong các vị trí của hội đồng quản trị mới. Để làm được điều này, ông ấy có thể phải có
được đại đa số biểu quyết của hội đồng quản trị. Điều này được gọi là “hội đồng quản trị so
le không cẩn thận”. Một điều lệ của công ty nên thiết lập điều khoản thứ tư cho việc xác định Trang / 19 39
số lượng thành viên của hội đồng quản trị. Tuy nhiên, nếu điều khoản này được giải quyết
chỉ bởi văn bản dưới luật của công ty, sau đó một cổ đông kiểm soát có thể có khả năng thay
đổi nhưng văn bản dưới luật này để cho phép gia tăng số lượng thành viên của hội đồng quản
trị. Các công ty mục tiêu tiềm năng cần đảm bảo điều lệ công ty bao gồm các quy tắc, cũng
như cấm sự thay đổi các giám đốc vì bất kỳ lý do khác hơn là nguyên nhân hợp lý. Theo luật
Delaware giả định rằng có một hội đồng quản trị mật có các thành viên hội đồng quản trị chỉ
bị loại bỏ bởi các lý do mà điều lệ không đề cập đến.
1.3.2 Điều khoản đại đa số
Điều lệ của công ty bắt buộc số lượng cổ phần biểu quyết cần thiết để thay đổi điều lệ công
ty hoặc để chấp nhận các thông báo quan trọng chẳng hạn như các sự sáp nhập. Giao dịch
khác có thể yêu cầu cổ đông chấp nhận là thanh lý công ty bằng việc bán các tài sản quan
trọng, kinh doanh của công ty, hoặc giao dịch với các bên quan tâm hoặc cổ đông lớn. Định
nghĩa cổ đông lớn có thể rất đa dạng, nhưng hầu hết đều có nghĩa là một cổ đông nắm giữ
trên 5% -10% số lượng cổ phần đang lưu hành của công ty.
Quy định đại đa số cung cấp một lượng biểu quyết đại đa số cao hơn để chấp nhận một vụ
sáp nhập – thường 80% hoặc 2/3 chấp thuận. Phiên bản cực đoan hơn của quy định này yêu
cầu 95% số biểu quyết. Quy định đại đa số có thể được soạn thảo để yêu cầu một phần trăm
cao hơn nếu quy mô cổ phần nhà thầu nắm giữ lớn hơn. Quy định này hiệu quả hơn khi các
nhà quản lý, hoặc các nhóm khác có xu hướng rất ủng hộ nhà quản lý hoặc các thương vụ
như là sáp nhập, nắm giữ một số lượng cổ phần để làm cho việc chấp nhận vụ sáp nhập khó
khăn hơn. Ví dụ, nếu kế hoạch giám đốc và người lao động sở hữu cổ phần (ESOP) nắm giữ
22% số lượng cổ phần đang lưu hành và điều lệ của công ty yêu cầu 80% chấp nhận để sáp
nhập, sẽ rất khó để hoàn tất vụ sáp nhập nếu 22% còn lại không chấp nhận.
Quy định đại đa số thường chứa đựng các khoản giải thoát, đôi khi được gọi là “board out
clauses”, điều cho phép công ty từ bỏ hoặc hủy bỏ quy định đại đa số. Các điều khoản giải
thoát phổ biến nhất cung cấp quy định đại đa số không bị ảnh hưởng bởi các vụ sáp nhập
điều mà được chấp nhận bởi hội đồng quản trị hoặc các vụ sáp nhập có sự phụ thuộc. Hầu
hết các điều khoản giải thoát được soạn thảo cẩn thận để các thành viên của hội đồng quản trị
người đã có lợi ích bên mình có thể không biểu quyết cho phần còn lại của hội đồng quản trị
với văn bản liên quan. Một ví dụ, bên quan tâm sẽ là âm mưu thôn tính người mà nắm giữ
12% cổ phần của một công ty mục tiêu, điều này cho phép một âm mưu thôn tín chỉ huy một
hoặc một vài ghế trong hội đồng quản trị. Điều khoản giải thoát sẽ ngăn ngừa âm mưu thôn
tín khỏi việc thực hiện các biểu quyết khỏi sự chấp nhập đề nghị sáp nhập.
Quy định đại đa số hầu hết thường sử dụng trong kết hợp với các sự thay đổi điều lệ chống
thâu tóm của công ty khác. Các công ty thường ban hành quy định đại đa số cùng với hoặc
sau khi tiến hành các việc thay đổi các điều lệ công ty khác. Nếu quy định đại đa số yêu cầu
một sự đa số để thay đổi điều lệ công ty, âm mưu thôn tính khó khăn để xóa bỏ các quy định Trang / 20 39