



















Preview text:
TRƯỜNG ĐẠI HỌC THƯƠNG MẠI BÀI THẢO LUẬN
HỌC PHẦN: QUẢN TRỊ HỌC
ĐỀ TÀI: HỆ THỐNG NGHIÊN CỨU VỀ KHẢ NĂNG LÃNH ĐẠO CỦA CÔNG TY DEHA
Giảng viên hướng dẫn: Dương Thị Thúy Nương
Mã lớp học phần: 242_BMGM0111_02 Nhóm thực hiện: Nhóm 02 LỜI MỞ ĐẦU
Quản trị học là một lĩnh vực nghiên cứu quan trọng, đóng vai trò then chốt trong việc xây dựng và
phát triển các tổ chức, doanh nghiệp. Trong đó, khả năng lãnh đạo của đội ngũ quản lý được xem là
yếu tố quyết định đối với sự thành công và phát triển bền vững của mỗi tổ chức. Lãnh đạo không chỉ
đơn thuần là khả năng ra quyết định, mà còn bao gồm việc truyền cảm hứng, động viên nhân viên,
xây dựng chiến lược phát triển và duy trì một môi trường làm việc hiệu quả, sáng tạo. Chính vì vậy,
nghiên cứu về khả năng lãnh đạo trong các doanh nghiệp là một vấn đề hết sức quan trọng và có ý
nghĩa thực tiễn sâu sắc.
Công ty DEHA, một trong những doanh nghiệp có uy tín trong lĩnh vực sản xuất và phân phối sản
phẩm tiêu dùng, đã chứng minh được sự thành công của mình nhờ vào hệ thống lãnh đạo hiệu quả.
Đặc biệt, khả năng lãnh đạo của đội ngũ quản lý tại DEHA là một yếu tố quan trọng giúp công ty
vượt qua các thách thức cạnh tranh gay gắt trên thị trường. Do đó, việc nghiên cứu khả năng lãnh
đạo tại công ty DEHA không chỉ giúp chúng ta hiểu rõ hơn về các yếu tố thúc đẩy sự phát triển của
doanh nghiệp, mà còn cung cấp cái nhìn sâu sắc về cách thức vận dụng các lý thuyết và mô hình
quản trị vào thực tiễn.
Nghiên cứu này sẽ tập trung vào việc phân tích hệ thống nghiên cứu khả năng lãnh đạo tại DEHA,
bao gồm các phong cách lãnh đạo, chiến lược phát triển đội ngũ lãnh đạo, cũng như các phương
pháp quản lý và động viên nhân viên. Bằng cách làm rõ những yếu tố này, nghiên cứu mong muốn
đưa ra những khuyến nghị cụ thể, giúp công ty DEHA tiếp tục phát huy điểm mạnh của mình, đồng
thời cải thiện và nâng cao năng lực lãnh đạo để đáp ứng nhu cầu thay đổi và phát triển của thị trường trong tương lai.
Từ đó, nghiên cứu này không chỉ đóng góp vào việc hiểu rõ hơn về lý thuyết và thực tiễn lãnh đạo
trong môi trường doanh nghiệp mà còn cung cấp những bài học quý giá cho các tổ chức, doanh
nghiệp khác trong việc xây dựng và duy trì một hệ thống lãnh đạo hiệu quả. MỤC LỤC
CHƯƠNG I: CƠ SỞ LÝ THUYẾT....................................................................................................1
1.1 Khái niệm và vai trò của chức năng tổ chức..............................................................................1
1.1.1 Khái niệm:...........................................................................................................................1
1.1.2 Vai trò của chức năng tổ chức:............................................................................................2
1.2 Cơ cấu tổ chức...........................................................................................................................3
1.2.1 Khái niệm và đặc điểm của cấu trúc tổ chức........................................................................3
1.2.1.1 Khái niệm:.....................................................................................................................3
1.2.1.2 Đặc điểm của cấu trúc tổ chức:......................................................................................3
1.2.2. Các mô hình cấu trúc tổ chức:............................................................................................7
1.2.2.1. Cấu trúc tổ chức đơn giản.............................................................................................7
1.2.2.2. Cơ cấu tổ chức chức năng............................................................................................8
1.2.2.3. Cơ cấu tổ chức theo sản phẩm....................................................................................10
1.2.2.4. Cơ cấu tổ chức theo khu vực địa lý............................................................................10
1.2.2.5. Cơ cấu tổ chức định hướng theo khách hàng..............................................................11
1.2.2.6. Cơ cấu tổ chức dạng ma trận......................................................................................12
1.2.2.7. Cơ cấu tổ chức hỗn hợp..............................................................................................13
1.3 Phân quyền trong tổ chức.........................................................................................................13
1.3.1 Khái niệm và các hình thức phân quyền............................................................................13
1.3.1.1 Khái niệm....................................................................................................................14
1.3.1.2 Các hình thức phân quyền...........................................................................................14
1.3.2 Quá trình phân quyền và các yêu cầu khi phân quyền.......................................................14
1.3.2.1 Các yêu cầu khi phân quyền........................................................................................14
1.3.2.2 Quá trình phân quyền..................................................................................................15
1.3.3 Tầm hạn quản trị................................................................................................................15
1.4 Hệ thống tổ chức không chính thức.........................................................................................16
1.4.1. Đặc điểm của hệ thống tổ chức không chính thức............................................................16
1.4.2. Tầm quan trọng của việc nghiên cứu hệ thống tổ chức không chính................................16
thức............................................................................................................................................. 16
1.5.Văn hóa tổ chức.......................................................................................................................16
1.5.1. Khái niệm.........................................................................................................................16
1.5.2. Các yếu tố cấu thành văn hóa tổ chức...............................................................................17
CHƯƠNG 2: GIỚI THIỆU VỀ CÔNG TY DEHA, PHÂN TÍCH CÁCH THỨC ÁP DỤNG CHỨC
NĂNG TỔ CHỨC TẠI DOANH NGHIỆP DEHA..........................................................................17
2.1.Giới thiệu về công ty Deha......................................................................................................17
2.1.1. Quá trình hình thành và phát triển....................................................................................17
2.1.2. Chức năng, nhiệm vụ........................................................................................................18
2.1.3. Kết quả kinh doanh qua 5 năm gần đây: doanh số, lợi nhuận...........................................18
2.2. Phân tích cách thức áp dụng chức năng tổ chức tại doanh nghiệp Deha.................................19
2.2.1. Cơ cấu tổ chức bộ máy.....................................................................................................19
2.2.2.1.Các mô hình cơ cấu tổ chức được Deha sử dụng.........................................................19
2.2.2. Phân tích mô hình cơ cấu tổ chức.....................................................................................19
2.2.2.2.Ưu- nhược điểm của các mô hình cơ cấu tổ chức được sử dụng.................................20
2.2.3. Phân tích cách thức phân quyền, tầm hạn quản trị............................................................21
2.2.4. Văn hóa tổ chức của Deha................................................................................................22
CHƯƠNG 3: ĐỀ XUẤT CÁC HOẠT ĐỘNG TỔ CHỨC ĐỂ LÀM TĂNG HIỆU QUẢ QUẢN TRỊ
TRONG DEHA.................................................................................................................................22
3.1. Đề xuất cơ cấu tổ chức............................................................................................................22
3.2. Đề xuất về phân quyền và tầm hạn quản trị............................................................................23
3.3. Đề xuất về hệ thống tổ chức không chính thức.......................................................................23
3.4. Đề xuất về văn hóa tổ chức.....................................................................................................24
CHƯƠNG I: CƠ SỞ LÝ THUYẾT
1.1 Khái niệm và vai trò của chức năng tổ chức 1.1.1 Khái niệm:
Tổ chức là quá trình xác định các công việc cần phải thực hiện, phân công người thực hiện các công
việc đó, đồng thời định rõ chức trách, nhiệm vụ, quyền hạn của từng bộ phận và cá nhân. Cũng như
xác định mối quan hệ giữa các bộ phận và cá nhân trong quá trình thực hiện công việc, nhằm tạo ra
một môi trường thuận lợi cho hoạt động và đạt được mục tiêu chung của tổ chức.
Từ khái niệm này, ta có thể nhận xét rằng tổ chức là một quá trình bao gồm hai yếu tố:
1. Phân chia tổ chức thành các bộ phận.
2. Xác lập mối quan hệ và quyền hạn giữa các bộ phận.
Nói cách khác, chức năng tổ chức giúp thiết lập một hệ thống các vị trí cho từng cá nhân và bộ phận,
sao cho họ phối hợp với nhau một cách hiệu quả để thực hiện mục tiêu chung của tổ chức.
Mục đích của chức năng tổ chức là tạo ra một môi trường nội bộ thuận lợi, giúp mỗi cá nhân và bộ
phận phát huy năng lực và nhiệt tình của mình, từ đó đóng góp tốt nhất vào việc hoàn thành mục
tiêu chung của tổ chức. Cụ thể, chức năng tổ chức có những nhiệm vụ sau:
- Làm rõ các nhiệm vụ cần thực hiện để đạt được mục tiêu.
- Xây dựng bộ máy quản trị gọn nhẹ và hiệu quả.
- Xác định vị trí, vai trò của từng cá nhân trong tổ chức.
- Xây dựng nề nếp văn hóa trong tổ chức.
- Phát hiện và điều chỉnh kịp thời các hoạt động yếu kém trong tổ chức.
- Phát huy sức mạnh của các nguồn tài nguyên sẵn có trong tổ chức. 6
- Tạo thế và lực cho tổ chức để thích ứng với sự thay đổi của môi trường.
1.1.2 Vai trò của chức năng tổ chức:
Chức năng tổ chức có vai trò quan trọng trong quá trình quản trị tổ chức, là “nền móng” cho mọi
hoạt động của tổ chức nói chung và hoạt động quản trị nói riêng. Nền móng này là bộ máy tổ chức,
bao gồm các cá nhân, đơn vị và bộ phận có mối quan hệ chặt chẽ, tạo nên một “khung” cho các hoạt động trong tổ chức.
Các chức năng như hoạch định, lãnh đạo và kiểm soát đều phải dựa vào một cấu trúc tổ chức nhất
định. Nói cách khác, mọi hoạt động quản trị cơ bản đều phải được tổ chức sao cho phù hợp và hiệu
quả. Trên cơ sở mục tiêu được xác định từ chức năng hoạch định, tổ chức sẽ phân bổ và sắp xếp
nguồn lực, đặc biệt là nguồn nhân lực, và kết nối với các nguồn lực khác, nhằm sử dụng hiệu quả
các tài nguyên của tổ chức.
Tổ chức giúp xây dựng cấu trúc tổ chức phù hợp, giúp vận hành một cách hiệu quả nhằm đạt được
các mục tiêu mà tổ chức đề ra. Cấu trúc tổ chức này hình thành cơ cấu quản trị, cho phép sự phối
hợp các hoạt động và nỗ lực giữa các bộ phận và các cấp cần phải được thực hiện một cách hiệu quả
nhất. Việc phân công lao động khoa học, phân quyền hợp lý và xác định tầm hạn quản trị phù hợp sẽ
tạo điều kiện để nhân viên phát huy tối đa năng lực sở trường của mình. Mặt khác, nó cũng tạo ra sự
thuận lợi cho sự mở rộng và đa dạng hóa tổ chức, đồng thời nâng cao tính độc lập, tự chủ và sáng
tạo của các nhà quản trị.
Mục đích của chức năng tổ chức là tạo ra một môi trường làm việc thích hợp, giúp mỗi cá nhân và
bộ phận phát huy tốt nhất khả năng và năng lực thực hiện các nhiệm vụ đã được phân công. Qua đó,
xây dựng nên văn hóa tổ chức, nền tảng cho sự hợp tác giữa các thành viên, nhằm đạt được mục tiêu
chung của tổ chức. Chức năng tổ chức bao gồm bốn vai trò chính:
- Tạo “nền móng” cho hoạt động của tổ chức.
- Tạo sự phối hợp giữa các bộ phận.
- Sử dụng hiệu quả các nguồn lực.
- Thiết lập văn hóa của tổ chức. 7 1.2 Cơ cấu tổ chức
1.2.1 Khái niệm và đặc điểm của cấu trúc tổ chức 1.2.1.1 Khái niệm:
Nhà quản trị điều hành hoạt động của tổ chức thông qua các bộ phận và cá nhân. Các cá nhân và bộ
phận trong tổ chức sẽ liên kết, phối hợp với nhau, tạo nên một chỉnh thể thống nhất, đó chính là cấu
trúc tổ chức (hay cơ cấu tổ chức).
Cấu trúc (hay cơ cấu) tổ chức là một tập hợp bao gồm các bộ phận (đơn vị và cá nhân) khác nhau,
có mối liên hệ và quan hệ phụ thuộc lẫn nhau, được chuyên môn hóa theo các chức trách, nhiệm vụ
và quyền hạn nhất định, nhằm đảm bảo thực hiện các mục tiêu chung đã được xác định của tổ chức.
1.2.1.2 Đặc điểm của cấu trúc tổ chức:
Cấu trúc tổ chức sắp xếp các bộ phận và đơn vị trong tổ chức thành một thể thống nhất, xác lập các
mối quan hệ về nhiệm vụ và quyền hạn giữa các cá nhân và đơn vị, nhằm tạo ra một môi trường
thuận lợi cho hoạt động và đạt được mục tiêu của tổ chức. Cấu trúc tổ chức có thể được thiết kế theo
nhiều mô hình khác nhau, tùy thuộc vào chức năng, nhiệm vụ và đặc điểm hoạt động của từng tổ chức.
Dù cấu trúc tổ chức được thiết kế theo mô hình nào, nó đều có một số đặc điểm chung, bao gồm: Tính tập trung:
Tính tập trung phản ánh mức độ tập trung (hay phân tán) quyền lực của tổ chức cho các cá nhân
hoặc bộ phận. Nếu quyền lực trong tổ chức chủ yếu tập trung vào một cá nhân (hoặc một bộ phận),
tính tập trung của tổ chức sẽ cao, và ngược lại. Tính phức tạp:
Tính phức tạp phản ánh số lượng các cấp và các khâu trong cấu trúc tổ chức. Nếu tổ chức có nhiều
cấp, nhiều khâu với nhiều mối quan hệ đan xen, cấu trúc tổ chức sẽ có tính phức tạp cao và ngược lại. Tính tiêu chuẩn hóa:
Tính tiêu chuẩn hóa phản ánh mức độ ràng buộc các hoạt động và hành vi của mỗi bộ phận và cá
nhân thông qua các chính sách, thủ tục, quy tắc hay các nội quy, quy chế. Nếu mức độ rằng buộc
cao, tính tiêu chuẩn hóa cao sẽ tạo ra sức mạnh của tổ chức.
- Các nguyên tắc cấu trúc của tổ chức 8
Một trong những nội dung cơ bản của chức năng tổ chức trong quản trị là thiết kế cấu trúc tổ chức.
Để cấu trúc tổ chức thể hiện được những đặc điểm riêng có và thực hiện tốt vai trò của nó, đòi hỏi
phải tuân thủ các nguyên tắc tổ chức khoa học. Các nguyên tắc này xuất phát từ những đòi hỏi
khách quan và sự vận dụng sáng tạo của các quy luật về tổ chức quản trị. Những nguyên tắc cấu trúc
tổ chức cơ bản bao gồm:
Tương thích giữa hình thức và chức năng
Khi thiết kế cấu trúc tổ chức, các bộ phận hoặc đơn vị cấu thành đều phải nhằm thực hiện các chức
năng, hay nói cách khác, xuất phát từ việc thực hiện các chức năng. Nguyên tắc này thể hiện qua câu
nói: “Hình thức phải đi sau chức năng”. Trong tổ chức hoạt động kinh doanh, mỗi bộ phận (hay đơn
vị) và cá nhân đều phải có sự tồn tại khách quan và cần thiết, vì chúng tham gia vào việc thực hiện
các chức năng của tổ chức. Việc lựa chọn mô hình, phân công công việc, phân quyền, và xác định
trách nhiệm cho các bộ phận, cá nhân phải xuất phát từ chức năng cần thực hiện và các mục tiêu đã
được xác định. Ví dụ: Một doanh nghiệp thương mại không có chức năng sản xuất sản phẩm thì
trong cấu trúc tổ chức sẽ không cần có bộ phận sản xuất; ngược lại, một doanh nghiệp sản xuất sản
phẩm cung ứng cho thị trường không thể thiếu bộ phận nghiên cứu thị trường. Thống nhất chỉ huy
Cấu trúc tổ chức phải đảm bảo mỗi đơn vị, cá nhân chịu trách nhiệm báo cáo cho nhà quản trị trực
tiếp của mình, đảm bảo sự chỉ huy mang tính thống nhất trong toàn tổ chức. Việc thực hiện nguyên
tắc này giúp nhà quản trị thực hiện tốt nhất các quyết định quản trị gắn với thẩm quyền đã được tổ chức phân công. Cân đối
Nguyên tắc này đề cập đến sự cân đối tỷ lệ hợp lý giữa các thành phần trong hệ thống tổ chức. Cụ
thể, sự cân đối thể hiện ở các tỷ lệ hợp lý giữa quyền hạn và trách nhiệm, giữa công việc của các
đơn vị và cá nhân trong tổ chức. Ví dụ, tỷ lệ hợp lý giữa các bộ phận, số lượng và chất lượng cán bộ
quản trị các cấp (cao cấp, trung cấp, thấp cấp), sự hợp lý giữa quyền hạn và trách nhiệm giữa các
cấp và cá nhân. Một cấu trúc tổ chức không cân đối sẽ ảnh hưởng trực tiếp đến việc thực hiện các
mục tiêu của tổ chức nói chung và của từng bộ phận, cá nhân nói riêng. Vì vậy, sự cân đối là một
nguyên tắc quan trọng giúp tạo ra sự ổn định và bền vững trong tổ chức. Linh hoạt
Cấu trúc tổ chức phải có khả năng thích ứng và đối phó kịp thời với sự thay đổi của môi trường bên
ngoài cũng như bên trong tổ chức. Theo Harnold Koontz (1993): “Một cơ cấu tổ chức có hiệu lực
không bao giờ có tĩnh tại.” Nguyên tắc này xuất phát từ thực tiễn luôn thay đổi. Một cấu trúc tổ chức 9
tối ưu là cấu trúc có khả năng “co giãn,” thích nghi với các tình huống trước những yếu tố biến động
bên trong cũng như bên ngoài. Để thực hiện nguyên tắc này, trong phạm vi tổ chức bộ máy, hệ
thống tổ chức cần phải bố trí những bộ phận và cá nhân có chức năng, nhiệm vụ ổn định, đồng thời
cũng cần có những bộ phận và cá nhân ít ổn định hơn để có thể đáp ứng một cách linh hoạt trong mọi tình huống. Nguyên tắc 5: Hiệu quả
Hiệu quả phản ánh mối tương quan giữa kết quả hoạt động đạt được và chi phí bỏ ra để thực hiện
công việc đó. Hiệu quả của cấu trúc tổ chức bộ máy được thể hiện qua ba yếu tố chính:
Cấu trúc tổ chức phải đáp ứng và thực hiện đúng yêu cầu của mục tiêu tổ chức.
Chi phí bỏ ra để xây dựng và duy trì hoạt động của bộ máy tổ chức phải là thấp nhất.
Số lượng cá nhân, bộ phận, đơn vị và các cấp trong tổ chức phải được bố trí sao cho đảm bảo hoạt
động đạt hiệu quả cao, đồng thời đảm bảo sự tương quan hợp lý giữa chi phí và kết quả.
- Các yếu tố ảnh hưởng đến cấu trúc tổ chức
Cấu trúc tổ chức chịu tác động bởi nhiều yếu tố, cả trực tiếp và gián tiếp, ảnh hưởng đến việc hình
thành, phát triển và hoàn thiện cấu trúc tổ chức. Các yếu tố quan trọng bao gồm:
Mục tiêu và chiến lược của tổ chức
Chức năng và nhiệm vụ của tổ chức Quy mô của tổ chức
Đặc điểm về kỹ thuật, công nghệ của tổ chức
Trình độ quản trị viên và trang thiết bị quản trị
Môi trường bên ngoài của tổ chức
- Mục tiêu và chiến lược của tổ chức
Cấu trúc tổ chức được xây dựng nhằm đáp ứng mục tiêu của tổ chức. Do đó, khi mục tiêu và chiến
lược của tổ chức thay đổi, cấu trúc tổ chức cũng cần thay đổi, điều chỉnh và hoàn thiện để phù hợp
với yêu cầu của mục tiêu và chiến lược đó. Ví dụ, nếu một doanh nghiệp đặt mục tiêu mở rộng thị
trường và chiến lược thâm nhập vào thị trường quốc tế, cấu trúc tổ chức của doanh nghiệp sẽ cần có
bộ phận chuyên trách về kinh doanh quốc tế.
- Chức năng và nhiệm vụ của tổ chức
Chức năng và nhiệm vụ của tổ chức
Chức năng và nhiệm vụ là cơ sở pháp lý quan trọng để thiết kế cấu trúc tổ chức sao cho phù hợp
với mục tiêu chung. Tùy theo lĩnh vực hoạt động, cấu trúc tổ chức sẽ có sự khác biệt rõ rệt. Ví dụ,
cấu trúc của một doanh nghiệp hoạt động vì lợi nhuận sẽ khác với cấu trúc của một trường đại học
với chức năng chính là giáo dục và đào tạo. Chức năng và nhiệm vụ cũng quyết định số lượng các
đơn vị, bộ phận, đồng thời xác định chức năng, nhiệm vụ cụ thể của từng bộ phận và mối quan hệ
giữa chúng trong tổ chức. - Quy mô của tổ chức 10
Quy mô là yếu tố ảnh hưởng trực tiếp đến mức độ phức tạp của cấu trúc tổ chức. Tổ chức càng lớn
thì càng cần nhiều cấp, nhiều bộ phận, dẫn đến hệ thống quan hệ nội bộ ngày càng phức tạp. Các
doanh nghiệp lớn như tổng công ty hoặc tập đoàn thường áp dụng các mô hình tổ chức đa dạng như: Cấu trúc theo khu vực Cấu trúc ma trận Cấu trúc hỗn hợp
Khi quy mô tổ chức thay đổi, cấu trúc tổ chức cũng cần được điều chỉnh tương ứng để đảm bảo hiệu
quả hoạt động quản trị.
- Đặc điểm kỹ thuật và công nghệ
Mỗi tổ chức có yêu cầu công việc khác nhau, từ đó kéo theo sự khác biệt về kỹ thuật và công nghệ
sử dụng. Điều này đòi hỏi phải có cấu trúc tổ chức phù hợp với đặc điểm riêng. Ví dụ:
Doanh nghiệp sản xuất ô tô sẽ có cơ cấu khác biệt so với một trung tâm thương mại.
Doanh nghiệp áp dụng công nghệ hiện đại, thiết bị tự động hóa cao sẽ có xu hướng xây dựng cấu
trúc gọn nhẹ, ít cấp, giảm số lượng lao động.
Doanh nghiệp thương mại hoạt động qua Internet có thể loại bỏ các khâu trung gian, đơn giản hóa quy trình vận hành.
Tóm lại, khi công nghệ càng tiên tiến, tổ chức càng có xu hướng tinh gọn và linh hoạt hơn trong cơ cấu.
- Trình độ quản trị viên và trang thiết bị quản trị
Con người, đặc biệt là đội ngũ quản trị viên, có vai trò quyết định trong việc định hình cấu trúc tổ chức.
Khi đội ngũ quản trị có năng lực cao, kinh nghiệm vững vàng, tổ chức có thể giảm thiểu các đầu
mối trung gian, đơn giản hóa các mối quan hệ giữa các bộ phận.
Đặc biệt, nhà quản trị cấp cao thường để lại dấu ấn cá nhân trong cách tổ chức bộ máy qua sở thích,
phong cách làm việc và quan điểm điều hành.
Bên cạnh đó, việc ứng dụng các thiết bị quản trị hiện đại sẽ hỗ trợ hiệu quả công việc, góp phần làm
cho cấu trúc tổ chức trở nên đơn giản, rõ ràng và hiệu quả hơn.
- Môi trường bên ngoài của tổ chức
Mức độ biến động của môi trường bên ngoài ảnh hưởng mạnh mẽ đến việc lựa chọn cấu trúc tổ chức. 11
Trong môi trường ổn định, dễ dự báo, tổ chức có thể duy trì cấu trúc ổn định, ít thay đổi.
Ngược lại, khi môi trường biến động mạnh, nhiều yếu tố khó kiểm soát (chẳng hạn như cạnh tranh
khốc liệt, thay đổi chính sách, tiến bộ công nghệ…), tổ chức cần cấu trúc linh hoạt và
thích ứng nhanh. Khi đó, lựa chọn mô hình tổ chức theo hướng hữu cơ sẽ phù hợp hơn, giúp tổ chức
dễ thích nghi với sự thay đổi của môi trường.
Tổ chức nào trong quá trình hoạt động cũng chịu sự tác động của các yếu tố môi trường bên ngoài.
Đây là những yếu tố khách quan, tác động trực tiếp hoặc gián tiếp đến tổ chức, đòi hỏi các tổ chức
phải thích ứng với chúng. Khi các yếu tố môi trường bên ngoài thay đổi, ví dụ như sự thay đổi chính
sách của Chính phủ, sự biến động của thị trường, hay sự phát triển của khoa học công nghệ… đòi
hỏi các tổ chức phải thay đổi cấu trúc tổ chức. Burn và Stalker (1996) cho thấy rằng một bộ máy tổ
chức có tính chuyên môn hóa cao, nhiệm vụ được phân chia rõ ràng, quan hệ quyền hành chặt chẽ từ
trên xuống dưới, phù hợp với hoàn cảnh môi trường bên ngoài tổ chức ổn định. Trái lại, khi môi
trường bên ngoài tổ chức biến động, có nhiều yếu tố xáo trộn, thì một bộ máy tổ chức có tính chất
linh hoạt, mối quan hệ cấp bậc không chặt chẽ, nghiêm ngặt lại phù hợp hơn.
1.2.2. Các mô hình cấu trúc tổ chức:
1.2.2.1. Cấu trúc tổ chức đơn giản Đặc điểm:
- Quyền hành quản trị tập trung cao độ vào tay một người.
- Có ít cấp quản trị trung gian, số lượng nhân viên không nhiều.
- Mọi thông tin đều được tập trung về cho người quản lý cao nhất xử lý và mọi quyết định cũng phát ra từ đó.
Mô hình cấu trúc tổ chức đơn giản:
Có thể lấy ví dụ về mô hình cấu trúc tổ chức đơn giản trong doanh nghiệp như sau: Ưu điểm: - Gọn nhẹ, linh hoạt. 12 - Chi phí quản lý ít.
- Chế độ trách nhiệm rõ ràng.
- Kiểm soát và điều chỉnh dễ dàng. Nhược điểm:
- Mỗi nhà quản trị phải làm nhiều công việc khác nhau cùng một lúc nên đòi hỏi phải có kiến
thức toàn diện; hạn chế sử dụng các chuyên gia giỏi theo từng lĩnh vực.
- Tình trạng quá tải đối với cấp quản trị khi công việc quản trị ngày càng nhiều lên hoặc quy
mô tổ chức ngày càng lớn.
1.2.2.2. Cơ cấu tổ chức chức năng Đặc điểm:
Chia tổ chức thành các “tuyến” chức năng, mỗi tuyến là một bộ phận hay đơn vị đảm nhận thực
hiện một hay một số chức năng, nhiệm vụ nào đó của tổ chức.
Các hoạt động giống nhau hoặc gần giống nhau được tập trung lại trong một tuyến chức năng. Ví
dụ, trong một doanh nghiệp, cấu trúc tổ chức có thể chia theo các chức năng sản xuất, thương mại,
nhân sự, tài chính, marketing…
Mô hình cấu trúc tổ chức chức năng:
Có thể lấy ví dụ về mô hình cấu trúc tổ chức chức năng của doanh nghiệp như sau: Ưu điểm:
- Phản ánh logic chức năng. 13
- Tuân thủ nguyên tắc chuyên môn hóa công việc.
- Nêu bật vai trò của các chức năng chủ yếu.
- Đơn giản hóa việc đào tạo và huấn luyện nhân sự, không đòi hỏi các nhà quản trị phải có kiến thức toàn diện.
- Sử dụng được các chuyên gia giỏi ở từng chức năng. Nhược điểm:
- Chỉ có cấp quản trị cao nhất mới có trách nhiệm về lợi nhuận.
-Tầm nhìn bị hạn chế; các nhà quản trị chức năng nhiều khi chú ý tới mục tiêu chức năng hơn
là mục tiêu chung của tổ chức.
-Tính phối hợp kém giữa các bộ phận chức năng và giữa nhà quản trị với các bộ phận chức năng trong tổ chức.
-Tính hệ thống bị suy giảm. -Kém linh hoạt.
1.2.2.3. Cơ cấu tổ chức theo sản phẩm Đặc điểm:
Chia tổ chức thành các “nhánh”, mỗi nhánh đảm nhận toàn bộ hoạt động kinh doanh theo các loại
hoặc nhóm sản phẩm nhất định.Mỗi nhánh vẫn có thể sử dụng các bộ phận chức năng hoặc các
chuyên gia chuyên môn tập hợp xung quanh các giám đốc bộ phận để hỗ trợ hay giúp việc. 14 Ưu điểm:
Hướng sự chú ý và nỗ lực vào tuyến sản phẩm.
Trách nhiệm lợi nhuận thuộc các nhà quản trị cấp dưới.
Phối hợp tốt giữa các bộ phận.
Rèn luyện kỹ năng tổng hợp cho các nhà quản trị.
Linh hoạt trong việc đa dạng hóa. Nhược điểm:
Cần nhiều nhà quản trị tổng hợp.
Công việc có thể bị trùng lặp ở các bộ phận khác nhau. Khó kiểm soát.
Cạnh tranh nội bộ về nguồn lực.
Mô hình cấu trúc tổ chức theo sản phẩm:
Có thể lấy ví dụ về mô hình cấu trúc tổ chức theo sản phẩm của doanh nghiệp như sau:
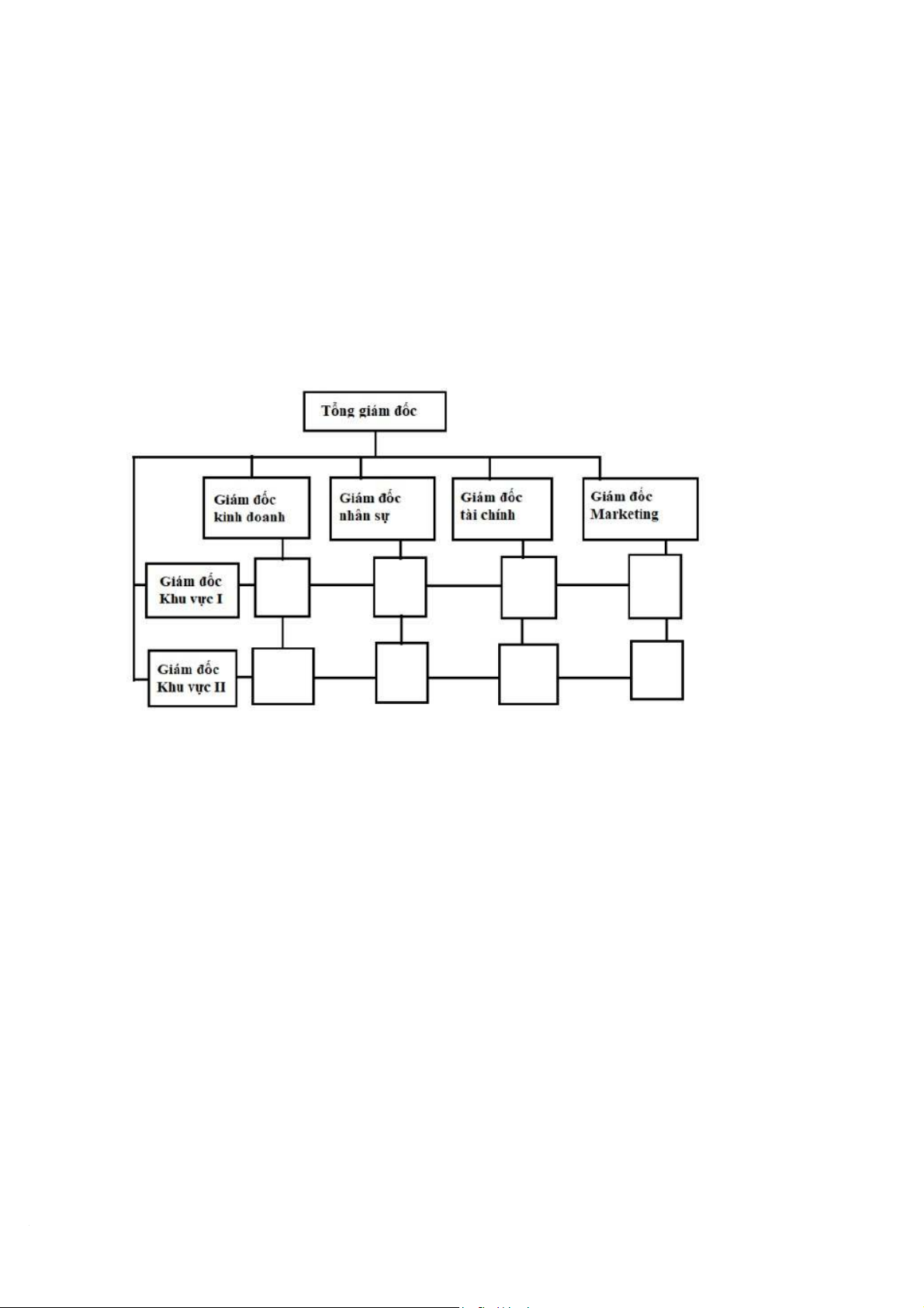
1.2.2.4. Cơ cấu tổ chức theo khu vực địa lý Đặc điểm:
Chia tổ chức thành các nhánh, mỗi nhánh đảm nhận thực hiện hoạt động của tổ chức theo từng khu
vực địa lý.Mỗi nhà quản trị đại diện ở khu vực chịu trách nhiệm phân phối sản phẩm và dịch vụ theo
một vùng địa lý cụ thể. Ưu điểm:
Các nhà quản trị cấp thấp thấy rõ trách nhiệm của mình.
Chú ý đến những đặc điểm của thị trường địa phương.
Tận dụng tốt các lợi thế theo vùng.
Quan hệ tốt với các đại diện địa phương.
Tiết kiệm thời gian đi lại của nhân viên. Nhược điểm:
Cần nhiều nhà quản trị tổng hợp.
Công việc có thể bị trùng lặp ở các khu vực khác nhau. 15 Phân tán nguồn lực. Khó kiểm soát.
Mô hình cấu trúc tổ chức theo khu vực địa lý:
Có thể lấy ví dụ về mô hình cấu trúc tổ chức theo khu vực địa lý của doanh nghiệp như sau:
1.2.2.5. Cơ cấu tổ chức định hướng theo khách hàng Đặc điểm:
Chia tổ chức thành các nhánh, mỗi nhánh đảm nhận toàn bộ hoạt động kinh doanh nhằm phục vụ
một đối tượng khách hàng nào đó.Mỗi đơn vị định hướng theo từng đối tượng khách hàng tập trung
vào việc thỏa mãn nhu cầu của từng nhóm khách hàng chuyên biệt.Mô hình cấu trúc tổ chức định hướng theo khách hàng:
Có thể lấy ví dụ về mô hình cấu trúc tổ chức định hướng theo khách hàng của doanh nghiệp như sau: Ưu điểm:
Tạo sự hiểu biết khách hàng tốt hơn, phục vụ các đối tượng khách hàng khác nhau.
Toàn bộ hoạt động của tổ chức hướng vào hoạt động bán hàng để đạt kết quả cuối cùng.
Rèn luyện kỹ năng tổng hợp cho các nhà quản trị. Nhược điểm:
Cần nhiều nhà quản trị tổng hợp.
Công việc có thể bị trùng lặp ở các bộ phận khách hàng khác nhau. Khó kiểm soát.
Cạnh tranh nội bộ về nguồn lực. 16
1.2.2.6. Cơ cấu tổ chức dạng ma trận Đặc điểm:
Cấu trúc ma trận là cấu trúc kết hợp các cấu trúc tổ chức trên để tận dụng các ưu điểm của mỗi loại
và hạn chế tối đa những nhược điểm của chúng.
Cấu trúc ma trận có hai hệ thống chỉ huy cặp đôi (theo chức năng và theo sản phẩm hoặc theo khu
vực địa lý, theo khách hàng), vì vậy tồn tại cùng lúc hai tuyến chỉ đạo trực tuyến.
Mô hình cấu trúc tổ chức dạng ma trận: Có thể lấy ví dụ về mô hình cấu trúc tổ chức dạng ma trận của doanh nghiệp như sau: Nhược điểm:
Dễ nảy sinh mâu thuẫn trong việc thực hiện mệnh lệnh.
Có sự tranh chấp quyền lực giữa các bộ phận. Khó kiểm soát.
1.2.2.7. Cơ cấu tổ chức hỗn hợp Đặc điểm:
Kết hợp logic các loại cấu trúc tổ chức để khai thác hiệu quả mọi nguồn lực trong tổ chức.Cấu trúc
hỗn hợp có thể tận dụng các ưu điểm và hạn chế những nhược điểm của các cấu trúc kết hợp.Mô
hình cấu trúc tổ chức hỗn hợp: 17
Có thể lấy ví dụ về mô hình cấu trúc tổ chức hỗn hợp của doanh nghiệp như sau: Ưu điểm:
Khả năng giải quyết các tình huống phức tạp.
Cho phép chuyên môn hóa trong một số bộ phận.
Giúp các nhà quản trị rèn luyện kỹ năng tổng hợp. Nhược điểm:
Sự phức tạp trong cơ cấu tổ chức.
Nguy cơ trùng lặp về quyền hạn và trách nhiệm giữa các nhà quản trị, có thể dẫn đến xung đột.
Khó khăn trong việc kiểm soát hoạt động.
1.3 Phân quyền trong tổ chức
1.3.1 Khái niệm và các hình thức phân quyền 1.3.1.1 Khái niệm
Phân quyền là quá trình chuyển giao nhiệm vụ và quyền hạn cho các bộ phận hoặc cá nhân trong tổ
chức để thực hiện công việc theo trách nhiệm được giao. Trong đó:
Nhiệm vụ: là công việc cụ thể mà các thành viên phải thực hiện nhằm đạt mục tiêu chung.
Quyền hạn: là quyền sử dụng các nguồn lực của tổ chức để hoàn thành nhiệm vụ.
Trách nhiệm: là nghĩa vụ đảm bảo công việc được thực hiện đúng yêu cầu của người giao nhiệm vụ. 18
Trong trường hợp quyền hạn không được phân cấp, tổ chức vận hành theo cơ chế tập quyền, nghĩa
là quyền ra quyết định tập trung vào một cá nhân hoặc một nhóm nhỏ. Tuy nhiên, hầu hết các tổ
chức đều có mức độ phân quyền nhất định, không tồn tại sự phân quyền tuyệt đối. Quyền hạn được
gắn với chức vụ chứ không phải cá nhân cụ thể, nhưng vì mỗi chức vụ do một cá nhân đảm nhiệm
trong một khoảng thời gian nhất định, nên quyền hạn thực tế luôn gắn liền với cá nhân đó trong quá
trình thực thi công việc.
1.3.1.2 Các hình thức phân quyền
-Phân quyền theo chức năng: Quyền hạn được phân chia dựa trên các chức năng chuyên môn
của tổ chức như sản xuất, cung ứng, marketing, nhân sự, tài chính.
-Phân quyền theo chiến lược: Quyền ra quyết định được giao cho các cấp trung gian để thực
hiện chiến lược, bao gồm việc xác định giá cả, lựa chọn đầu tư hay đa dạng hóa sản phẩm.
1.3.2 Quá trình phân quyền và các yêu cầu khi phân quyền
1.3.2.1 Các yêu cầu khi phân quyền
-Khuyến khích cấp dưới thể hiện năng lực bằng cách giao quyền rộng rãi.
-Tin tưởng vào cấp dưới và sẵn sàng giao quyền quyết định.
-Chấp nhận khả năng thất bại của cấp dưới như một phần của quá trình học hỏi.
-Tổ chức giám sát, kiểm tra việc thực hiện nhiệm vụ và quyền hạn được giao.
1.3.2.2 Quá trình phân quyền
-Xác định mục tiêu phân quyền.
-Giao nhiệm vụ cho cá nhân hoặc bộ phận liên quan. 19
-Giao quyền hạn tương ứng với nhiệm vụ và làm rõ trách nhiệm của người được giao quyền.
-Kiểm tra, theo dõi quá trình thực hiện để đảm bảo hiệu quả. 1.3.3 Tầm hạn quản trị
Tầm hạn quản trị (hay tầm kiểm soát) là số lượng nhân viên cấp dưới mà một nhà quản trị có thể
quản lý trực tiếp một cách hiệu quả. Tầm hạn quản trị phụ thuộc vào nhiều yếu tố, bao gồm năng lực
của nhà quản trị, kỹ năng của cấp dưới, độ phức tạp của công việc, và các yếu tố khác trong môi
trường làm việc. Một tầm kiểm soát hợp lý giúp nhà quản trị duy trì sự hiệu quả và kiểm soát tốt
công việc của cấp dưới.
Tầm hạn quản trị có thể phân loại thành:
-Tầm hạn quản trị rộng: Nhà quản trị quản lý số lượng nhân viên lớn (thường từ 6 người trở lên).
-Tầm hạn quản trị hẹp: Nhà quản trị chỉ giám sát một số ít nhân viên, thường là 3 người hoặc ít hơn.
Các yếu tố ảnh hưởng đến tầm hạn quản trị bao gồm:
-Năng lực và kinh nghiệm của nhà quản trị.
-Trình độ và kỹ năng của cấp dưới.
-Mức độ ủy quyền từ cấp trên.
-Độ phức tạp của công việc.
-Sự ổn định trong môi trường làm việc.
-Công cụ và phương tiện truyền đạt thông tin trong tổ chức. 20