



















Preview text:
TRƯỜNG ĐẠI HỌC THƯƠNG MẠI BÀI THẢO LUẬN
HỌC PHẦN QUẢN TRỊ HỌC
(Nghiên cứu về việc thực hiện chức năng lãnh đạo của một
doanh nghiệp trên thực tế)
GIẢNG VIÊN HƯỚNG DẪN: NGUYẾN THỊ QUỲNH MAI NHÓM THỰC HIỆN: NHÓM 7
LỚP HỌC PHẦN: 232_BMGM0111_15 Hà Nội – 2024 1 DANH SÁCH THÀNH VIÊN STT Họ và tên Mã sinh viên Nhiệm vụ 78 Đỗ Hồng Ngọc 21D150141 79 Trương Thị Bích Ngọc 23D210169 80 Phạm Thị Hồng Nhi 23D210123 81 Trần Thị Huyền Nhi 23D210170 82 Đặng Thị Nụ 23D210124 Thư ký 83 Lê Thị Nụ 23D210171 84 Đinh Thị Phương 23D210125 85 Đỗ Quỳnh Phương 23D210172 86 Nguyễn Thanh Phương 23D210126 Nhóm trưởng 87
Nguyễn Thị Ngọc Phương 23D210173 88 Đàm Phú Quang 23D210174 89 Nguyễn Trung Quốc 23D210127 90 Nguyễn Thị Diễm Quỳnh 23D210128 3 MỤC LỤC PHẦN I: CƠ SỞ LÝ LUẬN 6 1. Khái niệm 6 1.1 Khái niệm lãnh đạo 6
1.2 Tầm quan trọng của lãnh đạo 6 2. Phong cách lãnh đạo 7
2.1 Các phong cách lãnh đạo 7
2.2 Các yếu tố ảnh hưởng đến phong cách lãnh đạo: 9
Phần 2: Phong cách lãnh đạo của ông Trương Gia Bình - Chủ tịch tập đoàn FPT 10
1. Giới thiệu chung về tập đoàn 10
1.1. Sự ra đời và phát triển 10
1.2 Lĩnh vực hoạt động 12
1.3 Đặc điểm bộ máy tổ chức của công ty 13
1.4. Tiểu sử ông Trương Gia Bình. 16
2. Công tác lãnh đạo của ông Trương Gia Bình 18
2.1 Phong cách lãnh đạo của ông Trương Gia Bình 18
2.2 Kết quả hoạt động của tập đoàn FPT 20
3. Nhận xét và giải pháp 26 3.1 Nhận xét 26 3.2 Giải pháp 29 4. Bài học 30 Phần 3: Kết luận 31 4 A. PHẦN MỞ ĐẦU Lời mở đầu
Trong thời đại ngày nay, khi nền kinh tế ngày càng phát triển và cạnh tranh ngày càng
gay gắt, vai trò của chức năng lãnh đạo đối với sự thành công của một doanh nghiệp là
vô cùng quan trọng. Lãnh đạo hiệu quả giúp doanh nghiệp xác định được mục tiêu
chiến lược, xây dựng văn hóa doanh nghiệp, tạo động lực cho cán bộ nhân viên và đưa
doanh nghiệp phát triển bền vững. Tập đoàn FPT là một trong những tập đoàn công
nghệ hàng đầu Việt Nam với bề dày lịch sử hơn 30 năm phát triển. Trải qua nhiều
thăng trầm, FPT đã khẳng định vị thế của mình trên thị trường quốc tế với những
thành tựu to lớn trong lĩnh vực công nghệ, viễn thông và giáo dục. Để đạt được những
thành công đó, yếu tố then chốt chính là việc thực hiện hiệu quả chức năng lãnh đạo
của tập đoàn.Nghiên cứu việc thực hiện chức năng lãnh đạo của tập đoàn FPT là một
đề tài quan trọng và mang tính thời sự cao. Đề tài này sẽ giúp chúng ta hiểu rõ hơn về
cách thức FPT vận hành và điều hành hoạt động kinh doanh của mình, từ đó rút ra
những bài học kinh nghiệm quý báu cho các doanh nghiệp khác trong quá trình phát
triển. Mục tiêu của nghiên cứu này là:Phân tích các chức năng lãnh đạo cơ bản của tập
đoàn FPT,đánh giá hiệu quả thực hiện chức năng lãnh đạo của tập đoàn FPT,xác định
những điểm mạnh, điểm yếu, cơ hội và thách thức trong việc thực hiện chức năng lãnh
đạo của tập đoàn FPT và đề xuất những giải pháp nhằm nâng cao hiệu quả thực hiện
chức năng lãnh đạo của tập đoàn FPT trong tương lai. Tập thể nhóm 7 xin gửi lời cảm
ơn chân thành đến giảng viên Nguyễn Thị Quỳnh Mai đã hướng dẫn và góp ý cho đề tài nghiên cứu này. 5 B. NỘI DUNG
PHẦN I: CƠ SỞ LÝ LUẬN 1. Khái niệm 1.1 Khái niệm lãnh đạo
Lãnh đạo là gây ảnh hưởng đến nhân viên hay tổ chức để họ hoàn thành
một cách tự nguyện các mục tiêu của tổ chức.
Khái niệm trên cho thấy nội hàm của lãnh đạo được thể hiện qua các nội dung sau:
● Một là, gây ảnh hưởng nhằm tác động đến nhận thức của con người
qua đó điều chỉnh hành vi và hành động của họ để đạt được mục tiêu của tổ chức.
● Hai là, hoạt động gây ảnh hưởng gồm: tạo động lực, hướng dẫn và
các hoạt động khác bằng những phong cách lãnh đạo thích hợp với mỗi thời
điểm, hoàn cảnh, đảm bảo tính khoa học và nghệ thuật trong thực hành lãnh đạo.
● Ba là, để gây ảnh hưởng, người lãnh đạo phải có quyền lực, quyền
lực nhà lãnh đạo có thể được tổ chức trao, cũng có thể do họ tự tạo ra bằng tài
năng, uy tín, sức hấp dẫn, sự gương mẫu, đi đầu...
1.2 Tầm quan trọng của lãnh đạo ● Đối với công ty:
Việc xác định mục tiêu, phương án đúng đắn có thể mang lại hiệu quả cho
hoạt động quản lý khi nó được phân công, phân nhiệm, giao quyền, và thiết kế bộ máy phù hợp.
Sản phẩm hoạch định và tổ chức có trở thành kết quả hiện thực mà nhà
quản trị tổ chức mong muốn hay không tùy thuộc vào hiệu quả của lãnh đạo vì
các hoạt động quản trị như lập kế hoạch, tổ chức, ra quyết định chỉ là những cái
kén nằm im cho đến khi người lãnh đạo khơi dậy một động lực cho con người và
dẫn dắt họ hướng đến mục tiêu.
Lãnh đạo giải quyết các vấn đề của tổ chức thông qua nỗ lực tập thể. Lãnh
đạo tốt sẽ đem đến sự thành công của tổ chức, nâng cao phúc lợi xã hội và hạnh
phúc của người lao động. Lãnh đạo kém gây ra nhiều hệ lụy cho những người
thuộc quyền quản lý của họ.
Lãnh đạo tốt giúp duy trì kỷ luật, kỷ cương nhằm ổn định tổ chức, xây
dựng văn hóa tổ chức, tạo bầu không khí tốt trong tổ chức, tạo ra sức mạnh tinh thần trong tổ chức. ● Đối với nhân viên:
Lãnh đạo hiệu quả giúp khơi dậy được các nguồn tiềm năng vô tận của
mỗi cá nhân, tập thể, biến chúng thành sức mạnh vượt qua mọi khó khăn, thách
thức để đạt tới mục tiêu. 6
Hoạt động lãnh đạo thông qua sự hướng dẫn, khơi gợi, động viên sẽ giúp
nhân viên nâng cao năng lực bản thân, hoàn thiện các phẩm chất cá nhân, đồng
thời tạo động lực cho họ trong công việc.
Sự gây ảnh hưởng đến nhân viên không chỉ bằng những tác động trực tiếp
mà còn bằng những cách gián tiếp qua việc tạo môi trường làm việc, văn hóa
tinh thần, tạo niềm tin và lý tưởng, hoài bão, ước mơ cho đồng nghiệp, cấp dưới
từ đó thúc đẩy họ tự nguyện, nhiệt tình thực hiện nhiệm vụ, mục tiêu của tổ chức. 2. Phong cách lãnh đạo
Phong cách lãnh đạo là cách mà một người lãnh đạo tiếp cận và quản lý việc
điều hành một nhóm, tổ chức hoặc doanh nghiệp. Nó phản ánh các giá trị, niềm tin,
hành vi và phương thức quyết định của người đó khi hướng dẫn, tạo động lực và tương
tác với các thành viên trong tổ chức.
Phong cách lãnh đạo là một yếu tố quan trọng trong quản trị học và ảnh hưởng
đến thành công của một tổ chức. Có nhiều loại phong cách lãnh đạo, và từng loại phù
hợp với các tình huống và môi trường khác nhau. Dưới đây là một số phong cách lãnh
đạo tiêu biểu trong quản trị học:
2.1 Các phong cách lãnh đạo
a) Phong cách lãnh đạo chuyên quyền
Phong cách lãnh đạo độc đoán hay còn được gọi là phong cách lãnh đạo chuyên
quyền là kiểu lãnh đạo theo sự độc đoán với mệnh lệnh được thể hiện rõ ràng qua việc
tất cả quyền quyết định trong doanh nghiệp chỉ tập trung vào một người quản lý.
Là khi các quyết định và thẩm quyền tập trung nhiều vào một người lãnh đạo
.Nói cách khác , người lãnh đạo có quyền quyết định và kiểm soát tất cả hoạt động của
đội ngũ dưới quyền mình. Phong cách này thường được sử dụng trong các tổ chức có
tính chất quân sự hoặc trong các công ty có quy mô nhỏ và chủ sở hữu là người chỉ
đạo trực tiếp các hoạt động kinh doanh
Tuy nhiên, phong cách lãnh đạo chuyên quyền thường không được đánh giá
cao do ảnh hưởng đến năng suất và sáng tạo của nhân viên . Việc không được tham gia
vào quá trình ra quyết định và thực hiện chỉ đạo đơn thuần cũng như bị kiểm soát sẽ
khiến nhân viên cảm thấy không được tôn trọng và không có cơ hội phát triển bản
thân. Do đó, các phong cách lãnh đạo khác như phong cách lãnh đạo tham gia hoặc
phong cách lãnh đạo phóng khoáng thường được ưa chuộng hơn trong các tổ chức hiện đại.
● Ưu điểm của phong cách lãnh đạo này là người lãnh đạo giải quyết công
việc nhanh chóng, triệt để và thống nhất, nắm bắt được thời cơ, cơ hội
kinh doanh. Ngoài ra, phong cách lãnh đạo này đảm bảo quyền lực của nhà lãnh đạo.
● Nhược điểm của phong cách này là không phát huy tính sáng tạo của
nhân viên cấp dưới, tạo ra sự căng thẳng, áp lực đối với nhân viên, có thể
dẫn tới sự chống đối của cấp dưới.
b) Phong cách lãnh đạo dân chủ 7
Phong cách lãnh đạo dân chủ là phong cách lãnh đạo mà trong đó quyết
định được đưa ra bằng sự tham gia của toàn bộ thành viên của nhóm hoặc tổ
chức. Phương pháp này dựa trên nguyên tắc rằng mọi người đều có quyền được
tham gia vào việc đưa ra quyết định và thể hiện ý kiến của mình.
Phong cách này có tính chất tham gia và đóng góp của tất cả các thành viên
trong tổ chức vào quá trình ra quyết định và giải quyết vấn đề. Điều này đòi hỏi người
lãnh đạo phải có khả năng lắng nghe và tôn trọng suy nghĩ của những người khác
,đồng thời sẵn sàng chấp nhận trách nhiệm và công bằng trong quá trình đưa ra quyết
định. Sự minh bạch, trung thực và thông tin đầy đủ cũng là những yếu tố quan trọng
trong phong cách lãnh đạo dân chủ. Ngoài ra, phong cách này còn khuyến khích sự
hợp tác , đoàn kết và tạo khí thế tích cực trong công việc. Đặt nhiều giá trị vào những
ý kiến và đóng góp của nhân viên.Tạo cơ hội cho nhân viên được tham gia quyết định
và giúp nâng cao sự tự tin , sự tự chủ và động lực trong công việc và giúp xây dựng
một môi trường làm việc mở, phát triển sự sáng tạo . Tuy nhiên,việc đưa ra quyết định
chậm hơn và phức tạp hơn . Có thể dẫn đến các ý kiến trái ngược nhau trong nhóm,
gây mâu thuẫn và ảnh hưởng đến quyết định cuối cùng và mất nhiều thời gian để chạy
đua giữa các ý kiến và đề xuất
● Ưu điểm của phong cách lãnh đạo dân chủ đó là nhân viên thích lãnh đạo
hơn, không khí trong tổ chức thân thiện, định hướng nhóm, định hướng
nhiệm vụ rõ ràng. Mỗi thành viên trong tổ chức đều thấy cần phải gắn bó
với nhau để cùng làm việc nhằm đem lại kết quả chung, hiệu quả công
việc cao, kể cả khi không có mặt của người lãnh đạo.Phong cách lãnh
đạo dân chủ giúp người lãnh đạo phát huy được năng lực tập và trí tuệ
của tập thể, phát huy được tính sáng tạo của cấp dưới, quyết định của
người lãnh đạo được cấp dưới tin tưởng và làm theo.
● Nhược điểm của phong cách này là người lãnh đạo có thể tốn khá nhiều
thời gian để ra được một quyết định, và đôi khi cũng khó đi đến thống
nhất ý kiến trong một số vấn đề cụ thể nếu không có người điều hành đủ
chuyên môn, hiểu biết và sự quyết đoán.
c) Phong cách lãnh đạo tự do
Phong cách lãnh đạo tự do là một phương pháp quản lý nhân sự trong đó người
lãnh đạo tạo điều kiện để các nhân viên tự quản lý công việc và đưa ra quyết định hành
động một cách độc lập.
Phong cách lãnh đạo hướng đến mục mục tiêu là một trong những phong cách
lãnh đạo được ưa chuộng trong quản trị học hiện nay. Đặc trưng của phong cách này là
sự độc lập trong quyết định và cho phép tất cả các thành viên trong tổ chức thể hiện
bản thân, đóng góp ý kiến và đóng vai trò trong quản lý và đưa ra quyết định. Phong
cách lãnh đạo tự do tạo ra một môi trường của sự sáng tạo , tư duy đa dạng và thúc đẩy
sự phát triển cá nhân của các thành viên . Bên cạnh đó, phong cách này cũng đòi hỏi
sự trao quyền và sự tin tưởng giữa các thành viên , cùng với khả năng đánh giá các ý
kiến và quyết định để đảm bảo hiệu quả hoạt động của tổ chức. Để làm được điều này
đòi hỏi mọi nhân viên cần có trách nhiệm và động lực tự phất cao để đảm bảo công
việc được hoàn thành đúng hạn. Tuy nhiên phong cách này có thể dẫn đến sự kiểm
soát không đúng đắn và việc thông tin không chính xác và môi trường làm việc qua tự
do có thể dẫn đến một số nhân viên tự ái, tạo ra nhiều đảo lộn và khó khăn trong việc quản lý công việc. 8
● Ưu điểm của phong cách lãnh đạo tự do là tạo ra môi trường làm việc
“mở”trong nhóm, trong tổ chức. Mỗi thành viên đều có khuynh hướng
trở thành chủ thể cung cấp nhưng ý tưởng, ý kiến để giải quyết những
vấn đề quan trọng do thực tiễn đặt ra.
● Nhược điểm của phong cách lãnh đạo này đó là dễ tạo ra tâm lý buồn
chán cho người lãnh đạo, dẫn tới tùy tiện, lơ là công việc. Bên cạnh đó,
phong cách lãnh đạo này không truyền được cảm hứng và động lực cho nhân viên.
2.2 Các yếu tố ảnh hưởng đến phong cách lãnh đạo:
Phong cách lãnh đạo là kết quả của mối quan hệ cá nhân và sự kiện và được
biểu diễn bằng công thức phong cách lãnh đạo bằng công thức: cá tính x môi trường.
Trong đó, cá tính là yếu tố khó có thể thay đổi vì đó là tính cách con người. Bên cạnh
đó, các yếu tố môi trường cũng góp phần không nhỏ trong việc hình thành phong cách
lãnh đạo của các nhà lãnh đạo.
- Hoàn cảnh lịch sử môi trường công tác: Đây chính là yếu tố đầu tiên tác
động tới phong cách lãnh đạo. Phần lớn các nhà lãnh đạo sẽ áp dụng phong cách làm
việc tại môi trường làm việc trước đó vào môi trường làm việc hiện tại. Bởi khi làm
việc tại môi trường trước đó đã tạo cho nhà lãnh đạo những thói quen về nghề nghiệp
và điều này rất khó thay đổi.
- Môi trường đào tạo: Nếu như được làm việc trong một môi trường tốt và
có tính kỷ luật cao nhưng mọi việc lại mang tính chất dân chủ hoặc tự do hoặc độc
đoán thì nhà lãnh đạo sẽ mang phong cách lãnh đạo đó. Bởi họ đã có một khoảng thời
gian dài tiếp xúc trong môi trường đào tạo như vậy nên nó sẽ góp phần vào việc tạo
nên phong cách của các nhà lãnh đạo.
- Tâm lý của nhà lãnh đạo: Tâm lý của nhà lãnh đạo cũng là một yếu tố
quan trọng tác động tới phong cách lãnh đạo. Phần lớn mọi người khi mới bắt đầu với
công việc đều có phần e ngại và không dám bộc lộ hết phong cách lãnh đạo của mình.
Tuy nhiên sau một thời gian dài làm việc, mọi việc tiến triển tốt đẹp thì họ mới thể
hiện hết phong cách lãnh đạo của mình.
- Trình độ và năng lực của nhà lãnh đạo: Tùy thuộc vào trình độ và năng
lực của mình mà các nhà lãnh đạo sẽ chọn cho mình một phong cách khác nhau.
Chẳng hạn đối với những người có năng lực cao, trình độ chuyên môn tốt
thường sẽ chọn cho mình phong cách lãnh đạo độc đoán nhằm mang tới hiệu quả công việc nhanh chóng.
⇒ Ngược lại đối với những nhà lãnh đạo không có kỹ năng chuyên môn tốt sẽ
không dám tự đưa ra quyết định trong công việc. Họ thường phải tham khảo thêm ý
kiến của cấp dưới. Do đó những nhà lãnh đạo này thường mang phong cách lãnh đạo tự do hoặc dân chủ. 9
Phần 2: Phong cách lãnh đạo của ông Trương Gia Bình - Chủ tịch tập đoàn FPT
1. Giới thiệu chung về tập đoàn
1.1. Sự ra đời và phát triển
Năm 1986, Đại hội Đảng VI khởi xướng Chính sách Đổi Mới, cho phép những
mô hình kinh tế mới hoạt động hiệu quả, đồng thời khuyến khích sự năng động, sáng
tạo của một thế hệ mới – thế hệ Doanh nhân Việt Nam. Rất nhiều công ty có đóng góp
quan trọng cho nền kinh tế Việt Nam hôm nay, trong đó có FPT, là con đẻ của Chính sách này.
1988 Những bước đi đầu tiên với 13 thành viên
Tháng 6/1986, trong quá trình làm việc tại Viện Cơ học, trực thuộc Viện Khoa
học Việt Nam, ông Trương Gia Bình quyết định thành lập Nhóm Trao đổi Nhiệt và
Chất với mong muốn “kiếm được nhiều tiền nuôi nhau để tiếp tục làm khoa học”. Mùa
hè năm 1988, để triển khai Hợp đồng Cung cấp máy tính cho Viện Hàn lâm Khoa học
Liên Xô, ông Trương Gia Bình quyết tâm thành lập một công ty trực thuộc một cơ
quan nhà nước cấp bộ hoặc ngang bộ, có chức năng kinh doanh, xuất nhập khẩu và chuyển giao công nghệ.
Ngày 13/9/1988, Viện trưởng Viên Nghiên cứu Công nghệ Quốc gia đã ký
quyết định thành lập Công ty Công nghệ Thực phẩm (tên gọi đầu tiên của FPT) và
giao cho ông Trương Gia Bình làm Giám đốc.
1990 Lựa chọn con đường tin học
Tháng 10/1990, công ty đổi tên thành Công ty Phát triển và Đầu tư Công nghệ
(tên viết tắt là FPT). Hợp đồng phần mềm thương mại đầu tiên của FPT được ký vào
cuối năm 1990. Đó là hệ thống đặt vé giữ chỗ cho Phòng vé của Hàng không Việt
Nam. Sau ngành hàng không, FPT lần lượt tham gia vào các dự án tin học hóa hầu hết
các bộ ngành trọng điểm của Việt Nam như ngành ngân hàng, tài chính công, viễn thông, điện lực…
1994 Bước chân vào lĩnh vực phân phối với mục tiêu mang sản phẩm công nghệ mới vào Việt Nam
FPT tham gia vào hoạt động cung cấp máy tính ngay từ những ngày đầu thập
niên 90 của thế kỷ XX và nhanh chóng trở thành một trong những nhà cung cấp lớn
trên thị trường Việt Nam. khi Mỹ bãi bỏ chính sách cấm vận năm 1994, một loạt hãng
máy tính vào Việt Nam, FPT đã nhanh chóng tiếp cận và thuyết phục họ lựa chọn FPT
là đại lý chính thức tại Việt Nam. IBM, một trong những công ty Mỹ đầu tiên mở văn
phòng đại diện tại Việt Nam, công bố FPT trở thành đối tác Việt Nam đầu tiên của
mình và ngay sau đó là Compaq, HP... hợp tác chính thức với FPT đã mở ra lĩnh vực
phân phối sản phẩm công nghệ chuyên nghiệp của FPT. Hiện nay, FPT đã trở thành
nhà phân phối của trên 30 hãng công nghệ lớn và giữ vị trí nhà phân phối số 1 tại Việt
Nam với mạng lưới 1.500 đại lý phân phối tại 63/63 tỉnh thành. 10
1997 Tham gia vào lĩnh vực Internet, tạo bước phát triển đột phá cho lĩnh vực này của Việt Nam
Năm 1996, FPT đưa vào hoạt động mạng cộng đồng có tên là Trí tuệ Việt Nam
(TTVN) với hơn 10.000 thành viên. Năm 1997, Việt Nam kết nối hạ tầng với mạng
Internet toàn cầu và FPT được lựa chọn là nhà cung cấp thiết bị, đồng thời là Nhà cung
cấp kết nối (ISP). Là ISP duy nhất không thuộc Tổng công ty Bưu chính Viễn thông,
FPT đã là chất xúc tác để Internet Việt Nam phát triển như vũ bão. Hiện nay, FPT là
một trong ba nhà cung cấp dịch vụ viễn thông – internet hàng đầu Việt Nam với hạ
tầng internet phủ rộng tới 59/63 tỉnh thành.
2000 Nhận chứng chỉ ISO 9001, đặt nền móng cho hệ thống quản trị toàn diện FPT
Năm 2000, FPT đã trở thành công ty tin học đầu tiên của Đông Nam Á được
cấp chứng nhận ISO 9001:1994. Năm 2004, FPT là công ty Việt Nam đầu tiên nhận
chứng chỉ CMM 5 (Capability Maturity Model) – mức cao nhất đánh giá năng lực quy
trình sản xuất trong một tổ chức phát triển phần mềm – do Viện Công nghệ phần mềm Mỹ (SEI) cấp.
2006 Thành lập trường đại học FPT, Niêm yết thị trường chứng khoán
Năm 2003, FPT đặt quyết tâm thành lập một trường đại học nhằm giải quyết bài
toán nhân lực cho chính mình cũng như cho ngành CNTT Việt Nam. Tháng 09/2006,
Đại học FPT ra đời và cũng là trường đại học đầu tiên của doanh nghiệp được cấp giấy
phép hoạt động. Hiện, ĐH FPT đang đào tạo khoảng hàng chục nghìn sinh viên, học
viên ở tất cả các khối gồm: Phổ thông, Cao đẳng, Đại học, Sau đại học, Liên kết quốc
tế, Phát triển sinh viên quốc tế.
Ngày 13/12/2006, cổ phiếu FPT chính thức tham gia giao dịch tại Trung tâm
Giao dịch Chứng khoán TP HCM (nay là Sở giao dịch Chứng khoán TPHCM –
HOSE) với 60.810.230 cổ phiếu mệnh giá 10.000 đồng/cổ phiếu. Hiện nay, cổ phiếu
FPT vẫn duy trì khối lượng giao dịch và thanh khoản ổn định, cổ tức được duy trì ở
mức cao. Năm 2014, FPT được bình chọn là 1 trong 5 Doanh nghiệp niêm yết có hoạt
động Quan hệ Nhà đầu tư (IR) tốt nhất do Vietstock tổ chức.
Ngày 1 tháng 1 năm 2007, FPT thành lập Công ty TNHH Bán lẻ FPT với mô
hình Công ty TNHH một thành viên.
Ngày 13 tháng 3 năm 2007, thành lập Công ty Cổ phần Quảng cáo FPT (FPT
Promo JSC) và Công ty TNHH Phần mềm Châu Á Thái Bình Dương đặt tại Singapore (FAPAC).
Ngày 19 tháng 12 năm 2008, Công ty FPT công bố được chấp thuận đổi tên từ
"Công ty Cổ phần Phát triển và Đầu tư Công nghệ" thành "Công ty Cổ phần FPT" viết tắt là "FPT Corporation"
Tháng 2/2012, FPT quyết định đầu tư mở rộng chuỗi bán lẻ FPT với mục tiêu
đạt 150 cửa hàng vào năm 2014. Các cửa hàng thuộc chuỗi bán lẻ sẽ chuyên doanh sản
phẩm công nghệ, là điểm cung ứng nhiều loại sản phẩm dịch vụ của toàn FPT. 11
Năm 2014, FPT là công ty CNTT đầu tiên của Việt Nam mua lại 1 công ty
CNTT nước ngoài, RWE IT Slovakia (đơn vị thành viên của Tập đoàn năng lượng hàng đầu châu Âu, RWE)
Tháng 8 năm 2017, FPT chuyển nhượng 30% vốn tại Công ty Cổ phần Bán lẻ
kỹ thuật số FPT (FPT Retail) cho Vinacapital và Dragon Capital, giảm tỷ lệ sở hữu của
Công ty tại FPT Retail xuống còn 55%.[10]
Tháng 9 năm 2017, FPT chuyển nhượng 47% vốn tại Công ty Cổ phần Thương
mại FPT (FPT Trading) cho Tập đoàn Synnex (Đài Loan), giảm tỷ lệ sở hữu của Công
ty tại FPT Retail xuống còn 48%.[11]
Tháng 7 năm 2018, FPT mua 90% cổ phần của Intellinet Consulting (Intellinet),
một trong những công ty tư vấn công nghệ có tốc độ tăng trưởng nhanh nhất tại Mỹ.
Tháng 3 năm 2019, FPT đã bổ nhiệm ông Nguyễn Văn Khoa - Phó Tổng Giám
đốc FPT kiêm Tổng Giám đốc Công ty TNHH Hệ thống Thông tin FPT - đảm trách vị
trí Tổng Giám đốc FPT, thay thế ông Bùi Quang Ngọc hết nhiệm kỳ.[12]
Tháng 6 năm 2020, FPT ký kết thỏa thuận hợp tác chiến lược với Viện nghiên
cứu trí tuệ nhân tạo hàng đầu thế giới Mila, mở ra cơ hội cọ xát, nâng cao năng lực
công nghệ cho cộng đồng công nghệ trẻ của Việt Nam
Tháng 7 năm 2021, FPT mua công ty Intertec International - doanh nghiệp cung
cấp dịch vụ công nghệ thông tin có hơn 20 năm kinh nghiệm ở châu Mỹ Latinh.
Tháng 8 năm 2021, FPT khởi xướng chương trình FPT eCovax - Vaccine số
cho doanh nghiệp, hỗ trợ hơn 3.000 doanh nghiệp vận hành, kinh doanh không gián
đoạn và tăng trưởng bứt phá trong bình thường xanh.
Tháng 9 năm 2021, ông Trương Gia Bình, Chủ tịch Hội đồng Quản trị Tập đoàn
FPT đã khởi xướng ý tưởng xây dựng một ngôi trường dành cho các em nhỏ mất cha,
mẹ do dịch COVID-19. Tròn một năm sau, Trường Hy Vọng (tại quận Ngũ Hành Sơn,
TP. Đà Nẵng) đón nhận 200 học sinh đầu tiên trong năm học 2022-2023
Tháng 5 năm 2022, FPT tổ chức khởi công xây dựng Tổ hợp giáo dục FPT
UniSchool Hà Nam - cơ sở tập trung đào tạo các cấp học từ phổ thông đến cao đẳng
với quy mô đào tạo 10.000 người theo học.
Tháng 9 năm 2022, Phó Thủ tướng Chính phủ Singapore Heng Swee Keat thăm
FPT Software (Công ty thành viên của Tập đoàn FPT), đẩy mạnh hoạt động liên kết,
hợp tác giữa các doanh nghiệp khu vực tư nhân giữa Việt Nam và Singapore.
Tháng 10 năm 2022, FPT trở Thành Cổ Đông Chiến Lược Của LTS, Inc. -
công ty trong Top 20 công ty tư vấn, quản trị kinh doanh và chuyển đổi số tại Nhật với hơn 20 năm kinh nghiệm.
1.2 Lĩnh vực hoạt động
Tập đoàn FPT là công ty thuộc top 20 doanh nghiệp tư nhân lớn nhất tại Việt
Nam. Tập đoàn này hoạt động trong ba lĩnh vực kinh doanh cốt lõi: 12
- Công nghệ: FPT cung cấp tư vấn chuyển đổi số, phát triển phần mềm,
tích hợp hệ thống và dịch vụ CNTT. FPT cung cấp một loạt các dịch vụ
công nghệ thông tin như phát triển phần mềm, giải pháp hạ tầng mạng,
dịch vụ quản lý hệ thống, dịch vụ đám mây (cloud computing), dịch vụ
an ninh thông tin (cybersecurity), và dịch vụ tư vấn công nghệ, các giải
pháp số hóa cho doanh nghiệp và tổ chức, bao gồm các giải pháp IoT
(Internet of Things), big data, trí tuệ nhân tạo (AI), và các giải pháp số
hóa trong nhiều lĩnh vực khác nhau như y tế, giáo dục, tài chính, và chính phủ điện tử.
- Viễn thông: FPT cung cấp dịch vụ viễn thông, truyền hình FPT và dịch
vụ nội dung số. FPT Telecom cung cấp dịch vụ viễn thông và truyền
thông như internet, truyền hình trả tiền, dịch vụ di động, và các giải pháp kỹ thuật số khác.
- Giáo dục: Từ tiểu học đến sau đại học, liên kết quốc tế và đào tạo trực
tuyến. FPT có mạng lưới các trường đại học và cao đẳng trong nước như
Đại học FPT, Trường Đại học FPT Polytechnic và nhiều trung tâm đào
tạo chuyên sâu về công nghệ thông tin và kỹ thuật số.
Tập đoàn FPT còn hoạt động trong nhiều lĩnh vực khác như:
- Tài chính và bảo hiểm: FPT cung cấp dịch vụ tài chính và bảo hiểm
thông qua các công ty con như FPT Securities, FPT Finance và FPT Insurance.
- Bán lẻ và thương mại điện tử: FPT Retail là một trong những nhà bán lẻ
hàng đầu tại Việt Nam với mạng lưới cửa hàng bán lẻ FPT Shop cung
cấp các sản phẩm công nghệ điện tử và dịch vụ liên quan.
- Logistics và giao hàng: FPT Logistics cung cấp các dịch vụ logistics và
giao hàng cho doanh nghiệp và cá nhân, bao gồm dịch vụ vận chuyển
hàng hóa, lưu trữ, và xử lý đơn hàng.
Với định hướng tiên phong nghiên cứu và ứng dụng các xu hướng công nghệ
mới nhất, FPT sẽ tiếp tục là đơn vị đi đầu về chuyển đổi số cho khách hàng, đưa các
công nghệ mới như AI, Big Data, IoT,… vào các giải pháp trong mọi lĩnh vực như
giao thông thông minh, y tế thông minh, chính phủ số, …
FPT đã và đang đẩy mạnh việc xây dựng những sản phẩm, dịch vụ công nghệ
có tính ứng dụng cao, tương thích với kỉ nguyên số hoá dựa trên nền tảng công nghệ
mới như: Big Data, IoT, Cloud Computing, Enterprise Mobility…
Như vậy, FPT hoạt động trong một loạt các lĩnh vực kinh doanh, từ công nghệ
thông tin đến giáo dục, tài chính, bán lẻ và các dịch vụ khác, đóng góp vào sự phát
triển của nền kinh tế số và công nghiệp 4.0 ở Việt Nam và trên thế giới.
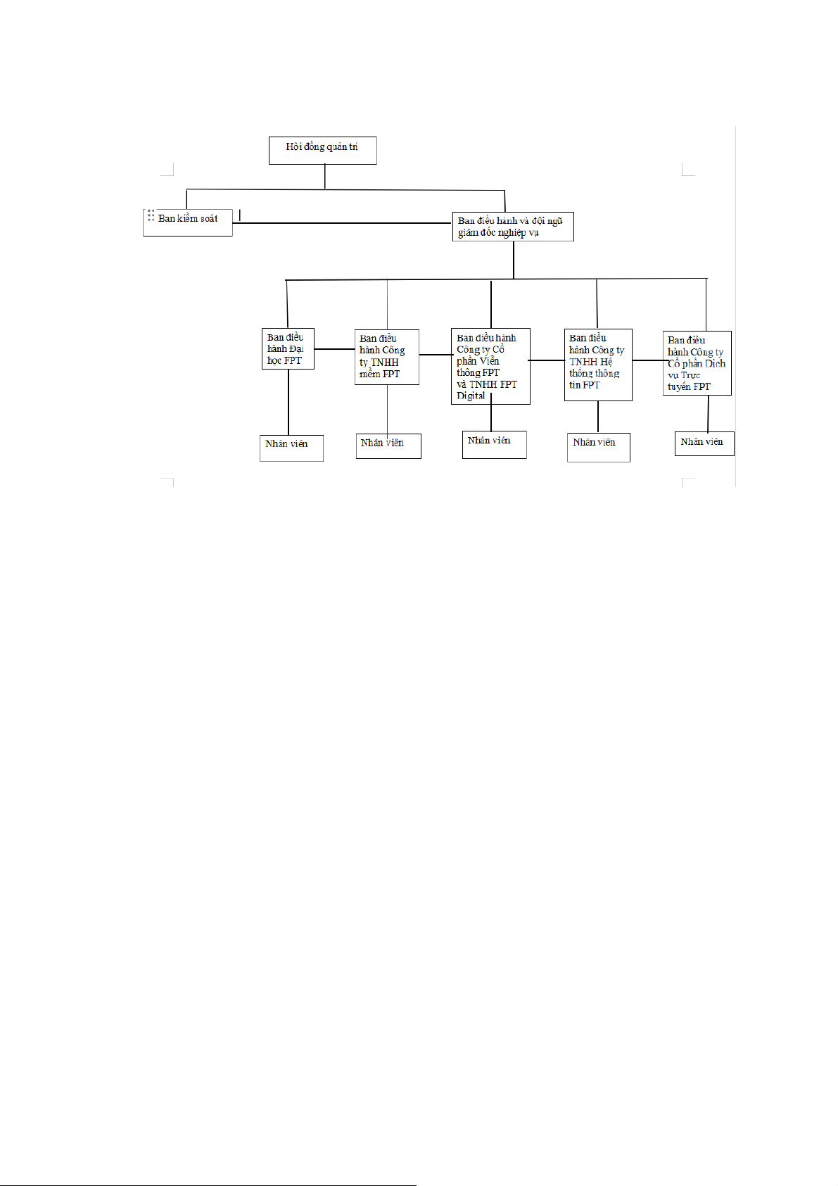
1.3 Đặc điểm bộ máy tổ chức của công ty 13
Hình 1. Sơ đồ bộ máy tổ chức công ty
Tập đoàn FPT thường áp dụng mô hình tổ chức ma trận (matrix organizational
structure) cho bộ máy quản trị doanh nghiệp của mình. Đây là một cơ cấu tổ chức phổ
biến trong các tập đoàn lớn và đa quốc gia. Trong đó:
- Hội đồng quản trị bao gồm: Chủ tịch Hội đồng quản trị Trương Gia
Bình, Phó Chủ tịch hội đồng quản trị Bùi Quang Ngọc, và các Ủy viên
Hội đồng quản trị khác …Đây là cơ quan quan trọng bậc nhất trong tập
đoàn FPT quyết định toàn bộ tầm nhìn, chiến lược và hoạt động của tập
đoàn. Hội đồng quản trị còn trực tiếp làm việc với các cổ đông thông qua
các buổi họp, báo cáo; đánh giá và tuyển chọn CEO; quản trị rủi ro của
tập đoàn khi thực hiện các quyết định về chính sách và chiến lược tài chính.
- Ban kiểm sát bao gồm Trưởng Ban kiểm sát Nguyễn Viết Thắng, hai Ủy
viên Ban kiểm sát là Nguyễn Khải Hoàn và Dương Thùy Dương. Ban
kiểm sát thường được bầu ra từ các thành viên của Hội đồng quản trị
hoặc từ cổ đông của tập đoàn FPT. Ban Kiểm sát hoạt động như một cơ
quan giám sát quan trọng trong tập đoàn FPT, giúp đảm bảo tính minh
bạch và độ tin cậy của thông tin tài chính và quản lý rủi ro.
- Ban điều hành và đội ngũ giám đốc nghiệp vụ: đứng đầu là ông Nguyễn
Văn Khoa tổng giám đốc FPT. Ban điều hành chịu trách nhiệm xác định
chiến lược tổng thể, giám sát hoạt động kinh doanh, quản lý rủi ro, đại
diện cho công ty trong các sự kiện quan trọng. Đội ngũ giám đốc nghiệp
vụ chuyên quản lý và điều hành các đơn vị kinh doanh, phát triển và thúc 14
đẩy sản phẩm và dịch vụ, quản lý nhân sự và tài nguyên, quản lý nhân sự
và tài nguyên. Ban điều hành và đội ngũ Giám đốc Nghiệp vụ là những
người lãnh đạo quan trọng trong Tập đoàn FPT, chịu trách nhiệm quản lý
và phát triển chiến lược kinh doanh của công ty.
- Các ban điều hành công ty thành viên : Chu Thị Thanh Hà - Chủ tịch
Công ty TNHH Phần mềm FPT; Hoàng Việt Anh - Chủ tịch Công ty Cổ
phần Viễn thông FPT và Công ty TNHH FPT Digital; Trần Đăng Hòa -
Chủ tịch Công ty TNHH Hệ thống thông tin FPT; Lê Trường Tùng - Chu
ti ch Đại học FPT; Nguyễn Thị Hải - Chủ tịch Công ty Cổ phần Dịch vụ Trực tuyến FPT; …
Tập đoàn FPT (FPT Corporation) là một trong những tập đoàn công nghệ hàng
đầu tại Việt Nam, và bộ máy tổ chức của họ phản ánh sự phức tạp và đa dạng của hoạt
động kinh doanh của một công ty công nghệ quy mô lớn. Dưới đây là một số đặc điểm
cơ bản của bộ máy tổ chức của FPT: Cấu trúc tổ chức:
● FPT có một cấu trúc tổ chức phân tán với các chi nhánh và văn phòng
đại diện không chỉ tại Việt Nam mà còn trên toàn cầu.
● Cấu trúc tổ chức của FPT thường được tổ chức theo các đơn vị kinh
doanh chính như Công nghệ thông tin, Dịch vụ kỹ thuật số, Giáo dục và
Đào tạo, Tài chính, Bán lẻ, và Viễn thông. Hệ thống quản lý:
● FPT có hệ thống quản lý phức tạp với các cấp bậc quản lý từ cấp cao
nhất như Ban Giám đốc, Hội đồng Quản trị xuống cấp dưới như Tổng
Giám đốc, Phó Tổng Giám đốc, và các Trưởng phòng quản lý các đơn vị hoạt động cụ thể.
● Hệ thống quản lý của FPT thường được xây dựng dựa trên một mô hình
ma trận, với các nhóm chuyên môn và dự án làm việc song song. Phân cấp quyết định:
● Quyết định lớn thường được đưa ra bởi Ban Giám đốc và Hội đồng Quản trị.
● Tuy nhiên, FPT cũng khuyến khích sự tham gia và đóng góp ý kiến từ
các cấp quản lý dưới, thông qua việc tổ chức các cuộc họp, hội thảo, và
các cơ chế phản hồi khác.
Tương tác và giao tiếp:
● FPT có các kênh giao tiếp nội bộ như hệ thống email nội bộ, internet, và
các cuộc họp định kỳ để truyền đạt thông tin và mục tiêu của công ty.
● Ngoài ra, FPT cũng tạo ra các kênh tương tác với các bên liên quan bên
ngoài như khách hàng, đối tác, và cộng đồng thông qua các sự kiện, diễn
đàn, và các kênh truyền thông xã hội.
Liên kết và mạng lưới:
● FPT xây dựng mạng lưới đối tác rộng lớn với các công ty công nghệ
hàng đầu thế giới như Microsoft, IBM, Oracle, và Cisco.
● Ngoài ra, FPT cũng thường hợp tác với các tổ chức nghiên cứu, trường
đại học, và cơ quan chính phủ để đẩy mạnh sự phát triển công nghệ và
giáo dục trong đất nước. 15
Tóm lại, bộ máy tổ chức của FPT phản ánh sự linh hoạt và tính chuyên nghiệp
của một tập đoàn công nghệ hàng đầu, với sự phối hợp giữa các đơn vị chức năng và
đơn vị kinh doanh để đảm bảo hoạt động hiệu quả và phản ứng nhanh chóng trước
biến động của thị trường và công nghệ.
1.4. Tiểu sử ông Trương Gia Bình.
Ông Trương Gia Bình sinh ngày 19 tháng 5 năm 1956 trong một gia đình trí
thức tại Nghệ An. Ông là một doanh nhân Việt Nam nổi tiếng. a) Trình độ học vấn:
Trương Gia Bình từng là học sinh chuyên Toán tại trường THPT Chu Văn An
(Hà Nội) và tốt nghiệp khoa Toán cơ, ĐH Tổng hợp Hà Nội.
Năm 1979: lấy bằng Cử nhân Toán – ĐH Tổng hợp Lomonosov, Liên Bang Nga
Năm 1982: nhận bằng Tiến sĩ Toán Lý – ĐH Tổng hợp Lomonosov, Liên Bang Nga
Năm 1983: bảo vệ thành công Luận án Phó Tiến sĩ tại ĐH Tổng hợp Moscow, Nga.
Năm 1991: được phong hàm Phó Giáo Sư tại Việt Nam
b) Vị trí quá trình công tác:
2013: Chủ tịch HĐQT Công ty Cổ phần FPT
2012 – 2013: Chủ tịch Hội đồng quản trị kiêm Tổng Giám đốc Công ty Cổ phần FPT
2009 – 2012: Chủ tịch HĐQT Công ty Cổ phần FPT
2002 – 2009: Chủ tịch Hội đồng quản trị kiêm Tổng Giám đốc Công ty Cổ phần FPT
2001 đến nay: Chủ tịch Hiệp hội Phần mềm và Dịch vụ CNTT Việt Nam (VINASA)
1998 – 2005: Chủ tịch Hội doanh nghiệp trẻ Việt Nam
1988 – 2002: Tổng Giám đốc Công ty FPT
2017: Trưởng ban nghiên cứu phát triển kinh tế tư nhân trực thuộc Hội đồng tư
vấn cải cách thủ tục hành chính
c) Đời tư doanh nhân Trương Gia Bình
Ông Trương Gia Bình là con trai của bác sĩ Trương Gia Thọ . Nhà ông ban đầu
ở 91 Thợ Nhuộm, Hà Nội. Ông sống ở Hà Nội từ năm 2 tuổi. 16
Ông Trương Gia Bình từng là con rể của Đại tướng Võ Nguyên Giáp khi kết
hôn với bà Võ Hạnh Phúc và có một cô con gái với người vợ này. Sau khi ly dị với bà
Phúc, ông Bình đã kết hôn với người vợ thứ hai là Nguyễn Tuyết Mai (Hiện là chủ tịch công ty du lịch Vidotour).
d) Quá trình khởi nghiệp doanh nhân Trương Gia Bình và con đường đi đến đến thành công của FPT
Khi nhận được tấm bằng Tiến sĩ Toán Lý tại Nga, ông Trương Gia Bình đã
quyết định về nước và tiếp tục sự nghiệp nghiên cứu tại Viện khoa học Việt Nam. Đến
năm 1988, ông Bình đã quyết định thành lập Công ty Công nghệ Thực phẩm cùng với
các kỹ sư và nhà khoa học khác. Đây chính là tiền thân của FPT ngày nay.
Đến năm 1995, ông Bình nhận thấy tin học ngày càng phát triển nên đã quyết
định chuyển hướng phát triển mạnh lĩnh vực công nghệ. Đến năm 2002 công ty chính
thức đổi tên thành Công ty cổ phần Phát triển Đầu tư Công nghệ FPT.
Dưới sự dẫn dắt của chủ tịch Trương Gia Bình cùng các đồng nghiệp, FPT đã
có những sự phát triển ngày càng vượt bậc. Kết quả kinh doanh của tập đoàn trong 10
tháng đầu năm 2019 tăng trưởng 19,8% và 26,5% doanh thu và lợi nhuận trước thuế so
với cùng kỳ năm trước. Lợi nhuận sau thuế của các cổ đông công ty đạt 3,351 tỷ đồng,
tăng 26% so với cùng kỳ năm 2018. Công ty báo lãi sau thuế 3,734 tỷ đồng, tăng 24% so với cùng kỳ.
Hiện tại với sự dẫn dắt của Ông đã xây dựng FPT từ con số 0 phát triển thành
một công ty công nghệ lớn mạnh với 6 công ty con và 4 công ty liên kết “phủ sóng” tại
45 quốc gia trên thế giới”. Chính vì điều này, Trương Gia Bình được mệnh danh là ” linh hồn của FPT”
Vào ngày 12/10/2022, ông Trương Gia Bình Chủ tịch tập đoàn FPT đã nhận
danh hiệu Doanh nhân xuất sắc tại Chương trình Thương hiệu mạnh Việt Nam. Ông
Trương Gia Bình là một trong 8 cái tên được vinh danh tại Lễ Công bố và vinh danh
Doanh nhân xuất sắc và Thương hiệu mạnh Việt Nam 2022
e) Khối tài sản của ông Trương Gia Bình:
FPT gia nhập sàn chứng khoán Việt Nam vào ngày 13 tháng 12 năm 2006. Chỉ
sau nửa tháng, cổ phiếu của công ty này đã tăng gấp rưỡi đạt mức kỷ lục lên đến
460.000 đồng/cổ phiếu. Chính sự bứt phá đó đã giúp Tập đoàn này sản sinh ra hàng loạt tỷ phú.
Tại thời điểm năm 2005, ông Bình nắm giữ trong tay tổng khối tài sản lên đến
2400 tỷ đồng khi ông giữ chức vụ Chủ tịch và Tổng giám đốc của FPT. Thời điểm đó,
ông không chỉ là người giàu nhất FPT mà còn là người giàu nhất trên sàn chứng khoán
Việt Nam. Tuy nhiên, đến thời điểm năm 2022, ông Trương Gia Bình không còn giữ
vị trí số 1 trong Top người giàu chứng khoán Việt. Cụ thể, ông Bình xếp thứ 18 trong
danh sách với khối tài sản tương đương 6.807 tỷ đồng. Khối tài sản của ông Bình đến
từ 76,7 triệu cổ phiếu FPT và 1,9 triệu cổ phiếu TPB (Ngân hàng Thương mại CP Tiên Phong) 17
f) Những đóng góp xã hội của doanh nhân Trương Gia Bình
Không chỉ đảm bảo tăng trưởng bền vững về kinh tế, FPT cũng là một trong
những doanh nghiệp luôn quan tâm đến các hoạt động vì cộng đồng. Có thể kể đến
những hoạt động đóng góp xã hội tiêu biểu như:
Năm 2021, cùng với sự chung tay của 37.180 CBNV, FPT đã hỗ trợ 183,6 tỷ
đồng cho hơn 100 sự kiện, hoạt động trách nhiệm xã hội, mang lại những giá trị cả về
vật chất và tinh thần thiết thực nhất cho 134.494 người trên phạm vi toàn quốc.
Đặc biệt, Chủ tịch HĐQT FPT Trương Gia Bình đã đưa ra ý tưởng thành lập
trường nuôi dạy trẻ em mồ côi do Covid-19 với mong muốn tạo ra một môi trường để
các em. Hơn 4.000 em nhỏ được học tập, rèn luyện, biến đau thương thành sức mạnh
chinh phục những đỉnh cao.
Năm học 2022 - 2023, đã có 200 em học sinh đầu tiên được nuôi dưỡng và đào
tạo dưới mái trường Hy Vọng.
2. Công tác lãnh đạo của ông Trương Gia Bình
2.1 Phong cách lãnh đạo của ông Trương Gia Bình
Phong cách lãnh đạo của ông Trương Gia Bình được đánh giá cao bởi nhiều
người và được xem là một trong những yếu tố góp phần vào thành công của tập đoàn
FPT. Ông là một tấm gương sáng cho các nhà lãnh đạo trẻ noi theo. Phong cách lãnh
đạo của ông Trương Gia Bình được đặc trưng bởi phong cách lãnh đạo dân chủ và có
thể tóm tắt qua một số từ khóa sau: dân chủ, công bằng, minh bạch, trách nhiệm.
a) Lấy con người là gốc (Human centric)
Với phương châm con người là cốt lõi của thành công ông Trương Gia Bình
luôn tạo mọi điều kiện và cơ hội để phát triển nhân viên, từ việc tuyển dụng, đào tạo
đến bồi dưỡng và phát triển năng lực. Ông Bình đề cao vai trò của con người trong
hoạt động của FPT. Ông tin rằng con người là tài sản quý giá nhất của doanh nghiệp là
nguồn sáng tạo và động lực cho sự phát triển. FPT chú trọng vào đào tạo, phát triển
năng lực và kỹ năng cho nhân viên. Tập đoàn cũng tạo môi trường làm việc chuyên
nghiệp và năng động khuyến khích sáng tạo và học hỏi. Bên cạnh đó còn có nhiều
chính sách phúc lợi tốt cho cán bộ nhân viên, đảm bảo đời sống vật chất và tinh thần
cho họ. Văn hóa FPT đề cao tinh thần đoàn kết, tương trợ lẫn nhau; lãnh đạo FPT luôn
lắng nghe ý kiến cá nhân và tạo điều kiện để họ phát triển hết tiềm năng. Nhờ đó nhân
viên có động lực làm việc cống hiến hết mình cho doanh nghiệp nâng cao năng suất và
hiệu quả công việc. Tập đoàn FPT đã trở thành một trong những tập đoàn công nghệ
hàng đầu Việt Nam và khu vực với hoạt động kinh doanh đa dạng và hiệu quả.
b) Kết hợp nhu và cương trong quản trị
Là nhà lãnh đạo đứng đầu tập đoàn ông Trương Gia Bình có cách cư xử khéo
léo cương nhu đúng mực khiến mọi người nể phục nghe theo. Ông nổi tiếng với những
quyết định táo bạo như đầu tư vào thị trường viễn thông khi FPT còn non trẻ hay quyết
định tái cấu trúc tập đoàn mạnh mẽ vào năm 2008. Trong công việc ông đề ra những
mục tiêu cao yêu cầu nhân viên phải hoàn thành tốt. Ông luôn đề cao sự công bằng
trong mọi quyết định không thiên vị bất kỳ ai. 18
Tuy nhiên ông cũng là người biết lắng nghe ý kiến nhân viên để họ phát huy sự
sáng tạo chứ không chỉ gò bò trong suy nghĩ của lãnh đạo. Ông Bình tin tưởng vào
năng lực của nhân viên và trao quyền cho họ. Ông tôn trọng ý kiến và quan điểm của
nhân viên dù họ ở cấp bậc nào. Sự quyết đoán và nghiêm khắc của ông Trương Gia
Bình giúp nhân viên có mục tiêu rõ ràng và nỗ lực hết mình để hoàn thành công việc.
Sự lắng nghe, tin tưởng của ông giúp nhân viên cởi mở chia sẻ ý tưởng và sáng
tạo trong công việc. Nhờ sự kết hợp cương nhu trong cách quản trị của ông giúp FPT
có môi trường làm việc năng động, hiệu quả và đầy tính nhân văn.
c) Tầm nhìn chiến lược
Trương Gia Bình là một nhà lãnh đạo tài ba với tầm nhìn chiến lược xa rộng.
Ông đã đưa FPT từ một tập đoàn công nghệ truyền thống trở thành một công ty công
nghệ số hàng đầu. Dưới sự lãnh đạo của ông Bình, FPT đã tập trung đầu tư vào các
lĩnh vực công nghệ cao như trí tuệ nhân tạo, dữ liệu lớn, blockchain, v.v. Nhờ vậy,
FPT đã trở thành một trong những tập đoàn công nghệ hàng đầu Việt Nam và khu vực.
Ông Bình còn giúp tập đoàn mở rộn3g ra thị trường quốc tế. Hiện nay, FPT đã
có mặt tại hơn 20 quốc gia trên thế giới. Ông Bình đặt mục tiêu đưa FPT trở thành
công ty công nghệ toàn cầu với doanh thu 1 tỷ USD vào năm 2025.
Ông Bình đã vạch ra chiến lược phát triển rõ ràng cho FPT, giúp tập đoàn này
đạt được nhiều thành công trong những năm qua. Ông Bình không ngại thử nghiệm
những điều mới, dám chấp nhận rủi ro để đưa FPT đi lên. Ông Bình luôn nhìn nhận
vấn đề một cách toàn diện, từ đó đưa ra những quyết định phù hợp nhất cho tập đoàn.
Ông Bình có khả năng dự đoán xu hướng thị trường một cách chính xác, giúp FPT
luôn đi đầu trong việc áp dụng các công nghệ mới. Không chỉ vậy ông Bình có khả
năng dự đoán xu hướng thị trường một cách chính xác, giúp FPT luôn đi đầu trong
việc áp dụng các công nghệ mới.
d) Coi trọng đạo đức kinh doanh
Ông Trương Gia Bình, Chủ tịch Tập đoàn FPT, được biết đến là một doanh
nhân uy tín với tầm nhìn chiến lược và đạo đức kinh doanh được đề cao. Ông luôn lấy
chữ tín làm đầu, đề cao đạo đức nghề nghiệp và tuân thủ luật pháp. FPT, dưới sự lãnh
đạo của ông, đã trở thành một trong những tập đoàn công nghệ lớn nhất Việt Nam với
hoạt động kinh doanh đa dạng và uy tín.
Ông Bình quan niệm rằng chữ tín là nền tảng tạo dựng uy tín và thương hiệu
cho doanh nghiệp. FPT luôn thực hiện đúng cam kết với khách hàng, đối tác và nhà
đầu tư. Ông cũng đề cao đạo đức nghề nghiệp, yêu cầu cán bộ nhân viên FPT phải
hành động trung thực, liêm chính. FPT xây dựng bộ quy tắc đạo đức và văn hóa doanh
nghiệp để làm kim chỉ nam cho mọi hoạt động.
Bên cạnh đó, ông Bình luôn tuân thủ luật pháp và quy định của nhà nước trong
hoạt động kinh doanh. FPT là một trong những doanh nghiệp nộp thuế đầy đủ và đúng
hạn nhất Việt Nam. Ông cũng đề cao sự minh bạch và công khai, FPT luôn công khai
thông tin tài chính, hoạt động kinh doanh và các quyết định quan trọng của công ty. 19
Nhờ coi trọng đạo đức kinh doanh, FPT đã gặt hái được nhiều thành công. FPT
không chỉ là một tập đoàn kinh tế lớn mà còn là một doanh nghiệp có trách nhiệm với
xã hội. FPT tham gia tích cực vào các hoạt động an sinh xã hội, bảo vệ môi trường và phát triển cộng đồng.
Có thể nói, ông Trương Gia Bình là một tấm gương sáng về đạo đức kinh doanh
cho các doanh nghiệp Việt Nam. Ông đã chứng minh rằng, doanh nghiệp muốn phát
triển bền vững cần phải đặt đạo đức kinh doanh lên hàng đầu.
2.2 Kết quả hoạt động của tập đoàn FPT a) Năm 2022
FPT báo lãi trước thuế 7.654 tỷ đồng, tăng trưởng 20,8% năm 2022
FPT đã hoàn thành vượt 4% mục tiêu doanh thu và về đích chỉ tiêu lợi nhuận.
EPS đạt 4.421 đồng/cổ phiếu, tăng trưởng 22,2% so với năm trước.
Hình 2. Sơ đồ giá cổ phiếu FPT thời gian qua (Nguồn: VN Economy)
CTCP FPT (mã FPT-HOSE) vừa công bố kết quả kinh doanh năm 2022 với
doanh thu đạt 44.017 tỷ đồng, lợi nhuận trước thuế 7.654 tỷ đồng, lần lượt tăng 23,4%
và 20,8% so với cùng kỳ năm trước.
Như vậy, FPT đã hoàn thành vượt 4% mục tiêu doanh thu và về đích chỉ tiêu lợi
nhuận. EPS đạt 4.421 đồng/cổ phiếu, tăng trưởng 22,2% so với năm trước.
Khối Công nghệ (bao gồm Dịch vụ Công nghệ thông tin trong nước và Dịch vụ
Công nghệ thông tin nước ngoài) tiếp tục giữ vai trò chủ chốt, đóng góp 58% doanh 20
thu và 45% lợi nhuận trước thuế của toàn Tập đoàn, tương đương 25.521 tỷ đồng và
3.,421 tỷ đồng, tăng trưởng lần lượt 23,1% và 22,2% so với năm trước.
Trong đó, doanh thu Dịch vụ Công nghệ thông tin tại nước ngoài đạt 18.935 tỷ
đồng, tăng 30,2%, lợi nhuận trước thuế đạt 2.987 tỷ đồng, tăng 23,3% so với năm
2021. Các thị trường trọng điểm đều giữ được đà tăng trưởng cao, đặc biệt tại thị
trường Mỹ (tăng 50%) và châu Á – Thái Bình Dương (tăng 36,4%). Thị trường Nhật
Bản, mặc dù chịu tác động của việc đồng Yên mất giá nhưng vẫn tăng trưởng 16% so
với cùng kỳ nhờ vào nhu cầu chuyển đổi số tăng cao, đặc biệt trong nửa cuối năm 2022.
Mảng dịch vụ Công nghệ thông tin tại thị trường nước ngoài cũng ghi nhận
doanh thu ký mới đạt 21.594 tỷ đồng (tương đương 1 tỷ USD), tăng trưởng 39% so với
năm trước, tạo đà tăng trưởng tốt cho năm 2023. Trong đó, nhờ những nỗ lực đầu tư
vào nguồn nhân lực, năng lực công nghệ, lẫn mở rộng hiện diện trên 29 quốc gia trên
toàn cầu, số lượng hợp đồng ký mới có quy mô doanh thu trên 5 triệu USD/dự án đạt
31 hợp đồng, tăng 63,2% so với cùng kỳ.
Mảng dịch vụ Công nghệ thông tin tại thị trường trong nước đạt doanh thu và
lợi nhuận trước thuế lần lượt 6.586 tỷ đồng và 434 tỷ đồng, tương đương tăng trưởng
6,3% và 15,3% so với cùng kỳ. Trong đó, các sản phẩm, giải pháp thuộc hệ sinh thái
Made by FPT mang lại 1.150 tỷ đồng doanh thu, tăng trưởng 54,3% so với cùng kỳ.
Khối Viễn thông cũng ghi nhận doanh thu tăng trưởng 16,1% so với năm trước,
đạt 14.730 tỷ đồng; lợi nhuận trước thuế tăng trưởng 17,6%, đạt 2.818 tỷ đồng. Trong
đó, doanh thu dịch vụ viễn thông tăng trưởng 15,5%, đạt 13.954 tỷ đồng.
Nhu cầu giáo dục ngành công nghệ thông tin tăng mạnh đã góp phần thúc đẩy
doanh thu của mảng Giáo dục của FPT tăng 53% lên 4.712 tỷ đồng. Năm 2022 chứng
kiến hệ thống giáo dục FPT Education chính thức vượt cột mốc Mega với quy mô trên
100.000 người học quy đổi trên toàn hệ thống.
Chốt phiên giao dịch ngày 17/1, cổ phiếu FPT tăng 1,5% lên 82.000 đồng/cổ
phiếu với khối lượng khớp lệnh hơn 0,8 triệu đơn vị.
Tăng trưởng đều đến kinh ngạc, lợi nhuận FPT liên tục lập kỷ lục đẩy cổ phiếu
vượt đỉnh, vốn hóa xấp xỉ 5 tỷ USD
FPT là một trong số những cổ phiếu tăng trưởng bền vững suốt nhiều năm qua
với chính sách cổ tức rất đều đặn. Những năm gần đây, tốc độ tăng trưởng doanh thu
và lợi nhuận mỗi quý của FPT so với cùng kỳ năm trước đều đạt 2 con số và thường dao động quanh mức 20%. 21