



















Preview text:
TRƯỜNG ĐẠI HỌC THƯƠNG MẠI
VIỆN KẾ TOÁN - KIỂM TOÁN
--------- -------- BÀI THẢO LUẬN
HỌC PHẦN QUẢN TRỊ HỌC ĐỀ TÀI:
NGHIÊN CỨU CHỨC NĂNG TỔ CHỨC.
LẤY VÍ DỤ MINH HỌA TẠI MỘT DOANH NGHIỆP THỰC TẾ Nhóm: 7
Lớp học phần: 231_BMGM0111_05
Giảng viên hướng dẫn: Th.S Lê Thị Tú Anh Hà Nội, năm 2023 1 MỤC LỤC
MỤC LỤC...................................................................................................................1
BIÊN BẢN THẢO LUẬN..........................................................................................2
BIÊN BẢN THẢO LUẬN..........................................................................................3
BIÊN BẢN THẢO LUẬN..........................................................................................4
CHƯƠNG 1: CƠ SỞ LÝ THUYẾT...........................................................................5
1.1. Khái niệm và vai trò của chức năng tổ chức.......................................................5
1.1.1. Khái niệm của tổ chức.................................................................................5
1.1.2. Vai trò của tổ chức.......................................................................................5
1.2. Cấu trúc tổ chức..................................................................................................5
1.2.1. Khái niệm và đặc điểm của cấu trúc tổ chức................................................5
1.2.2. Các nguyên tắc cấu trúc tổ chức...................................................................6
1.2.3. Các yếu tố ảnh hưởng đến cấu trúc tổ chức..................................................7
1.3. Phân quyền trong tổ chức.................................................................................11
1.3.1. Khái niệm và các hình thức phân quyền....................................................11
1.3.2. Các yêu cầu khi phân quyền.......................................................................12
1.3.3. Quá trình phân quyền.................................................................................12
1.3.4. Tầm hạn quản trị........................................................................................12
CHƯƠNG 2: CƠ CẤU TỔ CHỨC DOANH NGHIỆP..........................................14
2.1. Tổng quan về doanh nghiệp Vietnam Airlines.................................................14
2.2. Cấu trúc tổ chức của Vietnam Airlines.............................................................15
2.2.1. Các cấp trong cơ cấu tổ chức của Vietnam Airlines...................................15
2.2.2. Phân tích sơ đồ tổ chức, cơ cấu bộ máy của Vietnam Airlines...................15
2.2.3. Các yếu tố tác động đến cơ cấu tổ chức.....................................................18
2.2.4. Nhận xét ưu điểm và nhược điểm của cơ cấu tổ chức................................20
2.3. Bình luận..........................................................................................................21
TÀI LIỆU THAM KHẢO........................................................................................24
BẢNG ĐÁNH GIÁ MỨC ĐỘ HOÀN THÀNH......................................................25
CỘNG HÒA XÃ HỘI CHỦ NGHĨA VIỆT NAM
Độc lập - Tự do - Hạnh phúc
BIÊN BẢN THẢO LUẬN (Lần 1) Môn học: Quản trị học
Lớp học phần: 231_BMGM0111_05 Nhóm: 07
1. Thời gian, địa điểm:
- Địa điểm làm việc: Google meet
- Thời gian: 20h ngày 20/09/2023
- Vắng: Phạm Hồng Ngọc (P), Ngô Thị Nhân (P), Nguyễn Huyền Nhi (P), Đinh Thị Hồng Nhung (P)
2. Nội dung buổi họp: - Thống nhất chương 1
- Đưa ra các yêu cầu, phân công nhiệm vụ chương 2.
3. Kết thúc thúc buổi họp Ngày 20 tháng 9 năm 2023 Nhóm trưởng Thư kí My Nhàn Trần Thị Trà My Nguyễn Thanh Nhàn 2
CỘNG HÒA XÃ HỘI CHỦ NGHĨA VIỆT NAM
Độc lập - Tự do - Hạnh phúc
BIÊN BẢN THẢO LUẬN (Lần 2) Môn học: Quản trị học
Lớp học phần: Lớp học phần: 231_BMGM0111_05 Nhóm: 07
1. Thời gian, địa điểm: - Địa điểm: Google meet
- Thời gian: 20h ngày 17/10/2023 - Vắng: 0
2. Nội dung buổi họp: - Thống nhất chương 2
- Làm phần bình luận và nhóm trưởng tiến hành chia các nhiệm vụ tiếp theo.
3. Kết thúc buổi họp Ngày 17 tháng 10 năm 2023 Nhóm trưởng Thư kí My Nhàn Trần Thị Trà My Nguyễn Thanh Nhàn 3
CỘNG HÒA XÃ HỘI CHỦ NGHĨA VIỆT NAM
Độc lập - Tự do - Hạnh phúc
BIÊN BẢN THẢO LUẬN (Lần 3) Môn học: Quàn trị học
Lớp học phần: 231_BMGM0111_05 Nhóm: 07
1. Thời gian, địa điểm: - Địa điểm: Google meet
- Thời gian 20h ngày 30/10/2023 - Vắng 0
2. Nội dung buổi họp:
- Thống nhất phần bình luận
- Nhóm trưởng đánh giá mức độ hoàn thành của các thành viên.
3. Kết thúc buổi họp Ngày 30 tháng 10 năm 2023 Nhóm trưởng Thư kí My Nhàn Trần Thị Trà My Nguyễn Thanh Nhàn 4
CHƯƠNG 1: CƠ SỞ LÝ THUYẾT
1.1. Khái niệm và vai trò của chức năng tổ chức
1.1.1. Khái niệm của tổ chức
Từ các quan điểm khác nhau, tiếp cập của giáo trình, có thể rút ra khái niệm về
chức năng tổ chức trong quản trị như sau:
Tổ chức là quá trình xác định các công việc cần phải làm và những người làm
các công việc đó, định rõ chức trách, nhiệm vụ, quyền hạn của mỗi bộ phận và cá
nhân cũng như mối liên hệ giữa các bộ phận và cá nhân này trong khi tiến hành công
việc nhằm thiết lập một môi trường thuận lợi cho hoạt động và đạt đến mục tiêu chung của tổ chức.
PGS.TS.Nguyễn Thị Bích Loan - PGS.TS.Phạm Công Đoàn (2019).
Từ khái niệm, có thể rút ra các nhận xét:
Tổ chức là một hệ thống các hoạt động hay nỗ lực của hai hay nhiều người kết
hợp với nhau và thỏa thuận một cách chính thức để phối hợp những nỗ lực của nhằm
hoàn thành mục tiêu chung.
Nói cách khác, chức năng tổ chức thành lập nên các bộ phận trong tổ chức để
đảm nhận những hoạt động cần thiết, xác lập các mối quan hệ về quyền hạn và trách
nhiệm giữa các bộ phận đó.
1.1.2. Vai trò của tổ chức
- Là “nền móng” cho việc đẩy mạnh hoạt động của tổ chức, đặc biệt là hoạt động quản trị.
- Sử dụng có hiệu quả nguồn lực của tổ chức, đặc biệt là nguồn nhân lực.
- Cấu trúc tổ chức phù hợp là cơ sở để doanh nghiệp vận hành một cách có hiệu
quả nhằm đạt được những mục tiêu đã đề ra.
- Tạo ra môi trường làm việc mang tính thống nhất và có hệ thống giữa các cá
nhân và bộ phận thông qua quá trình điều phối và phân quyền hợp lý.
=> Từ đó giúp nhân viên phát huy sở trường của họ một cách toàn diện nhất và
tạo điều kiện thuận lợi cho việc mở rộng cũng như đa dạng văn hóa tổ chức, tối ưu
hóa năng lực của đội ngũ quản trị.
1.2. Cấu trúc tổ chức
1.2.1. Khái niệm và đặc điểm của cấu trúc tổ chức
a. Khái niệm cấu trúc của tổ chức:
Cấu trúc (hay cơ cấu) tổ chức là một tập hợp bao gồm các bộ phận (đơn vị và
cá nhân) khác nhau, có mối liên hệ và quan hệ phụ thuộc nhau, được chuyện môn hóa 5
theo chức trách, nhiệm vụ và quyền hạn nhất định nhằm đảm bảo thực hiện được các
mục tiêu chung đã được xác định của tổ chức.
PGS.TS.Nguyễn Thị Bích Loan - PGS.TS.Phạm Công Đoàn (2019)
Hay nói theo cách khác, cơ cấu tổ chức là một chỉnh thể các khâu, các bộ phận
khác nhau, được chuyên môn hóa và có những trách nhiệm, quyền hạn nhất định, có
mối liên hệ phụ thuộc lẫn nhau và được bố trí theo các cấp quản trị nhằm thực hiện
mục tiêu chung của tổ chức:
- Cho phép sử dụng hợp lý các nguồn lực.
- Cho phép xác định rõ vị trí, vai trò của các đơn vị, cá nhân, cũng như mối liên
hệ giữa các đơn vị và cá nhân.
- Phân định rõ các dòng thông tin, góp phần quan trọng trong việc ra các quyết định quản trị.
b. Đặc điểm của cấu trúc tổ chức
Cơ cấu tổ chức có những đặc điểm sau:
- Tính tập trung: Phản ánh mức độ tập trung (phân tán) quyền lực của tổ chức
cho các cá nhân hay bộ phận.
- Tính phức tạp: Phản ánh số lượng các cấp, các khâu trong cơ cấu tổ chức.
- Tính tiêu chuẩn hóa: Phản
ánh mức độ ràng buộc các hoạt động, các hành vi
của mỗi bộ phận và cá nhân, thông qua các chính sách, thủ tục,....
1.2.2. Các nguyên tắc cấu trúc tổ chức 6 (Theo giáo trình) (Nhóm đề xuất)
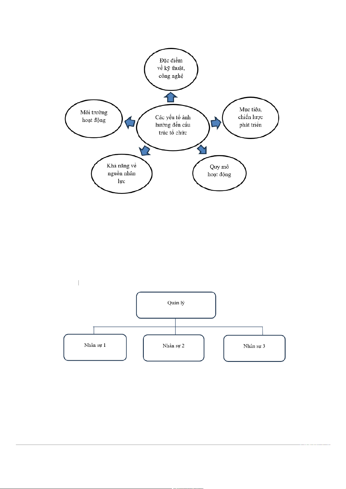
1.2.3. Các yếu tố ảnh hưởng đến cấu trúc tổ chức (Theo giáo trình) 7 ( Nhóm đề xuất )
1.2.4. Các mô hình cấu trúc tổ chức
a. Mô hình cấu trúc tổ chức đơn giản 8
b. Mô hình cấu trúc tổ chức chức năng
c. Mô hình cấu trúc tổ chức theo sản phẩm
d. Mô hình cấu trúc tổ chức theo khu vực địa lý 9
e. Mô hình cấu trúc tổ chức định hướng theo khách hàng
f. Mô hình cấu trúc tổ chức dạng ma trận
g. Mô hình cấu trúc tổ chức hỗn hợp 10
1.3. Phân quyền trong tổ chức
1.3.1. Khái niệm và các hình thức phân quyền a. Khái niệm
Phân quyền là quá trình chuyển giao nhiệm vụ và quyền hạn cho bộ phận hay
cá nhân trong tổ chức có trách nhiệm hoàn thành nhiệm vụ đó.
PGS.TS.Nguyễn Thị Bích Loan - PGS.TS.Phạm Công Đoàn (2019)
Phân quyền là xu hướng phân tán quyền ra quyết định, cơ sở của việc ủy quyền.
Mức độ phân quyền càng lớn khi:
- Số lượng quyết định cấp dưới càng ngày càng nhiều.
- Các quyết định đề ra ở cấp dưới càng quan trọng.
- Có nhiều chức năng bị tác động bởi các quyết định của cấp thấp trong tổ chức
- Nhà quản trị ít phải kiểm tra một quyết định cùng với những người khác.
b. Các hình thức phân quyền
- Phân quyền theo chức năng
Là hình thức phân quyền theo chức năng và nhiệm vụ của bộ phận hay cá nhân 11 đảm nhiệm.
- Phân quyền theo chiến lược
Là hình thức phân quyền cho các bộ phận hay cá nhân phù hợp để thực hiện
chiến lược mà tổ chức đề ra.
1.3.2. Các yêu cầu khi phân quyền
Phân quyền là điều tất yếu trong quản trị, đòi hỏi nhà quản trị cần phải thực
hiện và đáp ứng các yêu cầu sau đây:
- Phải biết rộng rãi với cấp dưới.
- Phải biết sẵn sàng trao cấp dưới những quyền hạn nhất định, kể cả quyền ra quyết định.
- Phải biết tin tưởng ở cấp dưới
- Phải biết chấp nhận thất bại của cấp dưới
- Phải biết cách tổ chức, kiểm tra theo dõi cấp dưới.
1.3.3. Quá trình phân quyền
Quá trình phân quyền trong quản trị học thường được thực hiện qua các bước sau:
- Xác định nhiệm vụ và trách nhiệm - Phân chia quyền hạn - Giao trách nhiệm - Kiểm soát và quản lý
1.3.4. Tầm hạn quản trị a. Khái niệm
Tầm hạn quản trị (hay còn gọi là tầm hạn kiểm soát), là khái niệm dùng để chỉ
số lượng cấp dưới mà một nhà quản trị có thể quản lý trực tiếp một cách có hiệu quả.
PGS.TS.Nguyễn Thị Bích Loan - PGS.TS.Phạm Công Đoàn (2019)
Hay còn được hiểu là, tầm hạn quản trị dùng để chỉ số lượng nhân viên cấp
dưới mà nhà quản trị có thể trực tiếp điều hành được một cách tốt nhất. b. Phân loại
Tầm hạn quản trị phụ thuộc vào tính chất công việc và trình độ của cấp dưới.
Tầm hạn quản trị bao gồm tầm hạn quản trị rộng và tầm hạn quản trị hẹp:
- Tầm hạn quản trị rộng: thể hiện 1 nhà quản trị trực tiếp quản lý nhiều bộ phận
hay cá nhân dưới quyền, tổ chức sẽ có ít tầng nấc trung gian. 12
- Tầm hạn quản trị hẹp: thể hiện khả năng của 1 nhà quản trị quản lý trực tiếp 1
số ít bộ phận hoặc cá nhân.
c. Các yếu tố xác định tầm hạn quản trị
- Năng lực của nhà quản trị - Trình độ cấp dưới
- Mức độ ủy quyền của cấp trên cho cấp dưới
- Tính chất kế hoạch của công việc
- Mức độ ổn định của công việc
- Kỹ thuật và phương tiện truyền đạt thông tin 13
CHƯƠNG 2: CƠ CẤU TỔ CHỨC DOANH NGHIỆP
2.1. Tổng quan về doanh nghiệp Vietnam Airlines
Hãng hàng không Quốc gia Việt Nam (tên giao dịch tiếng anh: Vietnam
Airlines) là hãng hàng không quốc gia của nước Cộng hòa xã hội chủ nghĩa Việt Nam,
thành phần nòng cốt của Tổng công ty Hàng không Việt Nam.
Hiện tại Vietnam Airlines có các đường bay đến khu vực Đông Nam Á, Đông
Á, châu Âu và châu Đại Dương, hiện đang khai thác 49 đường bay thường lệ tới 21
điểm nội địa và 28 điểm đến quốc tế với tổng cộng hơn 360 chuyến bay mỗi ngày. Trụ
sở chính được đặt tại Sân bay quốc tế Nội Bài.
Tầm nhìn - Sứ mệnh của Vietnam Airlines
Giữ vững vị thế của Tổng công ty
Vietnam Airlines là Hãng hàng không Quốc gia
Cung cấp dịch vụ khách hàng
Tạo dựng được môi trường làm việc thân thiện: Kinh doanh có hiệu quả
Giá trị cốt lõi của Vietnam Airlines
An toàn luôn được đặt lên hàng đầu Khách hàng là trung tâm
Người lao động là tài sản quý giá nhất
Tập đoàn hàng không có trách nhiệm
Lĩnh vực hoạt động: Hàng không Tài chính
Ngành nghề hoạt động
Vận tải hành khách, hàng hóa hàng không: vận chuyển hàng
không phục vụ đối với khách hàng
Hoạt động tư vấn quản lý
Hoạt động cho dịch vụ hỗ trợ trực tiếp cho vận tải hàng không
Các dịch vụ chuyên ngành hàng không khác….
Các lĩnh vực, ngành nghề khác theo quy định của pháp luật. 14
2.2. Cấu trúc tổ chức của Vietnam Airlines
2.2.1. Các cấp trong cơ cấu tổ chức của Vietnam Airlines
Vietnam Airlines là một tổ chức lớn với nhiều cấp bậc khác nhau. Sau đây là
cơ cấu tổ chức quản lý, điều hành của Vietnam Airlines gồm có: - Hội đồng thành viên - Tổng giám đốc
- Các Phó Tổng giám đốc, Kế toán trưởng
- Bộ máy giúp việc, Ban Kiểm soát nội bộ
Mỗi cấp bậc trong cơ cấu tổ chức của Vietnam Airlines đều có trách nhiệm và
vai trò khác nhau trong việc quản lý và vận hành của tổ chức. Cơ cấu tổ chức có thể
thay đổi để phù hợp với yêu cầu kinh doanh trong quá trình hoạt động.
2.2.2. Phân tích sơ đồ tổ chức, cơ cấu bộ máy của Vietnam Airlines
Sơ đồ được tham khảo từ Báo cáo thường niên năm 2021 15 HỘI ĐỒNG QUẢN TRỊ BAN KIỂM SOÁT TỔNG GIÁM ĐỐC PHÓ PHÓ TGĐ PHÓ PHÓ PHÓ TGĐ TGĐ PHÓ TGĐ – GĐ TGĐ – TGĐ – – GĐ PHỤ PHỤ PHÓ KHỐI GĐ GĐ KHỐI TRÁCH TRÁCH TGĐ KHAI KHỐI KHỐI THƯƠNG KHỐI CNTT VÀ KHÁC THÁC DỊCH DỊCH MẠI AN ĐTRNDN BAY VỤ VỤ TOÀN Ban kế Trung Ban Ban Ban an hoạch tâm Ban tiếp thị Ban công toàn và phát điều dịch vụ và kĩ nghệ chất triển hành hành chuyển thuật thông lượng khai khách đổi số tin thác Ban Ban đầu tư Ban tiếp Trung quản - mua tâm Đoàn thị và sắm khai lý vật bay 919 bán sản tư phẩm thác TSN Ban kế Ban tài Chi hoạch Trung chính – nhánh và tiếp tâm kế toán Vietnam thị hàng khai Airlines hóa thác TT Huấn HN luyện bay Chi Ban kiểm nhánh Vietnam tra – Airlines Đoàn kiểm toán TT Bông tiếp sen vàng viên Văn Chi nhánh phòng Vietnam tổng Airlines KV công ty miền Bắc, Trung, Nam và nước ngoài 16
Doanh nghiệp sử dụng cơ cấu tổ chức hỗn hợp
Vietnam Airlines thực hiện chiến lược tổng hợp hóa song song với chuyên môn
hóa ở nhiều bộ phận khác nhau: Bộ phận Kinh doanh, Bộ phận Kỹ thuật, Bộ phận
Công nghệ thông tin,... để đảm bảo sự linh hoạt và toàn diện trong hệ thống quản lý và vận hành doanh nghiệp.
Công ty có các phòng ban chức năng riêng. Tuy nhiên, những phòng ban có
tính chất tương đương nhau sẽ được hợp vào một nhóm và chịu sự quản lý chung của phó giám đốc bộ phận.
Ví dụ: Ban Kỹ thuật và ban quản lý vật tư sẽ chịu sự quản lý chung của phó
giám đốc kỹ thuật
Sự phối hợp chặt chẽ giữa các phòng ban còn thể hiện ở trong nguyên tắc phân
quyền giữa Hội đồng quản trị, Tổng Giám đốc và các Phó tổng giám đốc và trưởng
phòng các ban khác nhau như sau:
-Đại hội đồng cổ đông: Đại hội đồng cổ đông là cơ quan quyết định cao
nhất của Vietnam Airlines, bao gồm tất cả các cổ đông có quyền biểu quyết, hoạt động
thông qua cuộc họp Đại hội đồng cổ đông thường niên, Đại hội đồng cổ đông bất
thường và thông qua việc lấy ý kiến bằng văn bản.
-Hội đồng quản trị: Chủ tịch Hội đồng Quản trị đưa ra các quyết định,
lập chương trình, kế hoạch hoạt động của Hội đồng quản trị và định hướng doanh
nghiệp, giám sát quá trình tổ chức thực hiện các nghị quyết, quyết định của các cấp lãnh đạo dưới quyền.
-Tổng Giám đốc: đưa ra các chiến lược phát triển, quy hoạch phát triển
các dự án thuộc các ngành, nghề do Vietnam Airlines kinh doanh, kế hoạch dài hạn,
kế hoạch hằng năm; chuẩn bị các dự án đầu tư, các đề án tổ chức, quản lý,...dựa trên
các quyết định, định hướng được HĐQT ban hành. Sau cùng, Tổng Giám đốc trình lên
HĐQT phê duyệt trước khi trình lên các cơ quan nhà nước có thẩm quyền.
-Phó Tổng Giám đốc: giúp Tổng giám đốc làm báo cáo lên HĐQT về kết
quả hoạt động kinh doanh của VIETNAM AIRLINES; thực hiện việc công bố công
khai các báo cáo tài chính theo quy định của pháp luật và các thông tin được yêu cầu
trong quá trình kiểm tra giám sát
-Trưởng các phòng ban chuyên môn, nghiệp vụ, văn phòng có chức năng
tham mưu, giúp việc Hội đồng thành viên và Tổng giám đốc trong quản lý, điều hành
công việc thông qua việc chỉ đạo, giải quyết các công việc quan trọng của ban và các
công việc được giao, bao gồm:
+ Lập kế hoạch hoạt động + Quản lý nhân sự 17 + Điều hành hoạt động + Thực hiện các dự án + Đại diện cho phòng ban
Đôi lúc, công việc của phòng ban này có liên quan tới 1 hay nhiều vấn đề thuộc
lĩnh vực của các phòng ban khác, khi đó, các phòng ban sẽ phối hợp với nhau để cùng
đưa ra hướng giải quyết tốt nhất. Trong trường hợp không đạt được sự đồng thuận, các
phòng ban có trách nhiệm liên hệ trực tiếp với ban quản lý cấp cao hơn để đưa ra quyết định sau cùng.
Nhà quản lý cấp dưới có quyền hạn tham mưu cho nhà quản lý cấp trên trực
tiếp quản lý mình. Sản phẩm lao động của nhà quản lý cấp dưới hoặc bộ phận cấp
dưới là cơ sở ban đầu để ban lãnh đạo đưa đến quyết định cuối cùng.
Ví dụ: Ban Quản lý vật tư sẽ tham mưu cho PTGĐ kỹ thuật về vấn đề máy móc,
trang thiết bị, cách sử dụng, mục đích, nên đầu tư sản phẩm kỹ thuật nào
Ban Kỹ thuật sẽ tham mưu cho PTGĐ kỹ thuật về nghiên cứu, tư vấn các công
việc liên quan đến quản lý, điều hành và kiểm tra những việc liên quan đến kỹ thuật, công nghệ.
Công ty Vietnam Airlines có sự phối hợp với nhau giữa Ban Kiểm soát, Hội
đồng quản trị, Ban Giám đốc điều hành và các cán bộ quản lý khác trong công tác
kiểm tra giám sát. HĐQT nhận báo cáo từ Tổng giám đốc trong khi Tổng Giám đốc và
các cán bộ quản lý khác sử dụng quyền hạn trực tuyến để giám sát quá trình làm việc
của các bộ phận trải dài từ cấp cao nhất đến cấp thấp nhất, đồng thời nhận thông tin
được báo cáo từ cấp thấp nhất đi lên thông qua các báo cáo hay các cuộc họp nhằm
đạt được sự phối hợp tốt nhất.
2.2.3. Các yếu tố tác động đến cơ cấu tổ chức
a. Mục tiêu chiến lược phát triển
Thứ nhất, đa dạng hóa các danh mục đầu tư và phát triển các quan hệ đối tác trong và ngoài nước.
Thứ hai, tăng cường số lượng các chuyến bay và tần suất các chuyến bay để
đáp ứng nhu cầu chất lượng dịch vụ
Thứ ba, xây dựng thương hiệu phát triển mạnh mẽ trên thị trường hàng không
hướng tới mục tiêu phát triển
Mục tiêu chiến lược của tổ chức là tiền đề quan trọng khi thay đổi cơ cấu tổ
chức của Vietnam Airlines. Vietnam Airlines đã đặt ra các mục mở rộng thị trường
kinh doanh, thực hiện các chuyển đổi số, nâng cao chất lượng dịch vụ ....
=> Cơ cấu tổ chức Vietnam Airlines phải tổ chức tăng cường đầu tư công nghệ,
cải thiện các chất lượng kinh doanh. Những sự thay đổi, điều chỉnh này nhằm đạt 18
được các mục tiêu chiến lược phát triển, tăng trưởng và nâng cao vị thế của hãng hàng không của doanh nghiệp.
b. Quy mô hoạt động
Vietnam Airlines có quy mô hoạt động toàn cầu và có tầm cỡ tại khu vực, nắm
giữ nhiều vốn điều lệ và cổ phần của các công ty con, công ty liên kết, đóng góp lớn
vào GPA cả nước ( khai thác 50 đường bay thường lệ với hơn 360 chuyến bay mỗi
ngày đến với các khu vực,...)
=> Thu hút được nhiều vốn đầu tư, ngày càng khẳng định vị thế là hãng hàng
không quốc gia, việc xác định rõ những chỉ tiêu khu vực và tìm hiểu kỹ về tình hình
các khu vực liên kết, đặt đường bay hợp tác một cách lâu dài đòi hỏi bộ phận quản trị
phải thống kê đúng những chỉ tiêu liên quan đến quy mô và tác động của nó tới tổ
chức từ đó đưa thông tin tới các bộ phận.
c. Môi trường hoạt động
Môi trường hoạt động mang đến những ảnh hưởng tích cực đến việc lựa chọn
cơ cấu tổ chức của Vietnam Airlines.
- Điều kiện thuận lợi:
+Nền kinh tế phát triển với mức thu nhập bình quân đầu người tăng, thúc
đẩy nhu cầu và khả năng tiếp cận với phương tiện hàng không.
+Là 1 quốc gia đông dân số là 1 thị trường tiềm năng cho nhiều ngành
nghề trong đó có vận tải.
+ Các khoa học kỹ thuật được áp dụng tiên tiến, độ an toàn được khai thác cao.
+ Môi trường tự nhiên thuận lợi và gìn giữ được nhiều bản sắc văn
hóa dân tộc thu hút được nhiều khách du lịch làm tăng nhu cầu sử dụng đường hàng không.
=> Sự ưu ái của thị trường trong nước là yếu tố quan trọng góp phần hình thành
nên các quyết định tổ chức và giúp cho Vietnam Airlines dễ dàng xác định và
lựa chọn một mô hình tổ chức đáp ứng những yêu cầu cũng như mục tiêu dài
hạn của doanh nghiệp, hình thành cơ cấu tổ chức bền vững.
- Chính trị - xã hội: Nước ta có hệ thống chính trị ổn định, điều này cho
phép doanh nghiệp lớn như Vietnam Airlines thiết lập một cơ cấu tổ chức có
tính chuyên môn cao và không đòi hỏi quá khắt khe về tính linh hoạt so với các
nước đối mặt với nhiều biến động chính trị. 19