



















Preview text:
TRƯỜNG ĐẠI HỌC THƯƠNG MẠI KHOA HTTTKT&TMĐT BÀI THẢO LUẬN
HỌC PHẦN: QUẢN TRỊ HỌC
ĐỀ TÀI: NGHIÊN CỨU VỀ VIỆC THỰC HIỆN CHỨC
NĂNG TỔ CHỨC TẠI CÔNG TY TNHH NHÀ MÁY BIA HEINEKEN VIỆT NAM NHÓM 9
LỚP HỌC PHẦN: 241_BMGM0111_06
GIÁO VIÊN HƯỚNG DẪN: TRẦN THỊ HOÀNG HÀ, NGUYỄN THỊ THU HÀ Hà Nội – 2024 1
CỘNG HÒA XÃ HỘI CHỦ NGHĨA VIỆT NAM
Độc lập - Tự do - Hạnh phúc BIÊN BẢN HỌP NHÓM
Học phần: Quản Trị Học
Giảng viên: Trần Thị Hoàng Hà, Nguyễn Thị Thu Hà Lớp HP: 241_BMGM0111_06 Nhóm: 9
I. Thời gian và địa điểm
1. Địa điểm: Thư viện Trường Đại học Thương Mại
2. Thời gian: 15h, ngày 04 tháng 10 năm 2024
3. Số thành viên tham gia: 9/9 II. Nội dung thảo luận:
- Cả nhóm cùng phân tích nội dung đề tài thảo luận và đưa ra đề cương sơ bộ
- Nhóm trưởng phân công nội dung cho các thành viên trong nhóm dựa trên đề
cương mà nhóm đã thống nhất
- Cả nhóm cùng thống nhất với ý kiến của nhóm trưởng
- Các thành viên trong nhóm đã tích cực tìm hiểu và hoàn thành nội dung đã được
phân công đúng thời hạn
III. Đánh giá chung kết quả cuộc họp:
- Các thành viên nhiệt tình trong quá trình thảo luận và nhận nhiệm vụ mà nhóm trưởng giao. Ngày 11 tháng 10 năm 2023 Nhóm trưởng Nguyễn Thị Trúc Quỳnh 2 MỤC LỤC
MỤC LỤC ................................................................................................................... 3
LỜI MỞ ĐẦU .............................................................................................................. 6
CHƯƠNG I: CƠ SỞ LÝ THUYẾT ............................................................................. 7
1.1. Khái niệm và vai trò của chức năng tổ chức .................................................... 7
1.1.1. Khái niệm ................................................................................................... 7
1.1.2. Vai trò của chức năng tổ chức ................................................................... 7
1.2. Cơ cấu tổ chức .................................................................................................. 8
1.2.1. Khái niệm và đặc điểm cơ cấu tổ chức ...................................................... 8
1.2.2. Các nguyên tắc cấu trúc tổ chức ............................................................... 8
1.2.3. Các yếu tố ảnh hưởng đến cấu trúc tổ chức ............................................ 10
1.3. Các mô hình cấu trúc tổ chức ......................................................................... 12
1.3.1. Cấu trúc tổ chức đơn giản ....................................................................... 12
1.3.2. Cấu trúc tổ chức chức năng ..................................................................... 13
1.3.3. Cấu trúc tổ chức theo sản phẩm .............................................................. 14
1.3.4. Cơ cấu tổ chức theo khu vực địa lý ......................................................... 15
1.3.5. Cơ cấu tổ chức theo định hướng khách hàng .......................................... 16
1.3.6. Cơ cấu tổ chức ma trận ........................................................................... 18
1.3.7. Cơ cấu tổ chức hỗn hợp ........................................................................... 19
1.4. Phân quyền trong tổ chức ............................................................................... 21
1.4.1. Khái niệm và các hình thức phân quyền .................................................. 21
1.4.2. Các yêu cầu khi phân quyền .................................................................... 21
1.4.3. Quá trình phân quyền .............................................................................. 22
1.5. Hệ thống tổ chức không chính thức ................................................................ 22
1.5.1. Khái niệm và đặc điểm ............................................................................ 22 3
1.5.2. Tầm quan trọng của việc nghiên cứu hệ thống tổ chức không chính
thức ............................................................................................................................. 23
CHƯƠNG II: THỰC TRẠNG THỰC HIỆN CHỨC NĂNG TỔ CHỨC TẠI
HEINEKEN ........................................................................................................................ 25
2.1. Giới thiệu về doanh nghiệp. ............................................................................ 25
2.2.1. Lịch sử phát triển:.................................................................................... 25
2.2.2. Quá trình phát triển và chiến lược tăng trưởng: ..................................... 25
2.2. Thực trạng thực hiện chức năng tổ chức tại Heineken. .................................. 26
2.2.1. Các yếu tố ảnh hưởng đến cấu trúc tổ chức của Heineken. .................... 26
2.2.2. Mô hình cơ cấu tổ chức của Heineken. ................................................... 28
2.2.3. Phân tích mô hình cơ cấu tổ chức của Heineken. ................................... 29
2.3. Phân tích hình thức phân quyền tại Heineken ................................................ 32
2.4. Hệ thống tổ chức không chính thức tại Heineken .......................................... 35
2.4.2. Tác động của hệ thống tổ chức không chính thức ................................... 37
2.4.3.Cách quản lí các hệ thống tổ chức không chính thức của Heineken ........ 38
2.5. Đánh giá việc thực hiện chức năng tổ chức tại Heineken .............................. 40
2.5.1. Thành công .............................................................................................. 40
2.5.2. Hạn chế .................................................................................................... 42
CHƯƠNG III: KHUYẾN NGHỊ RÚT RA TỪ VIỆC THỰC HIỆN CHỨC NĂNG TỔ
CHỨC TẠI HEINEKEN .................................................................................................... 44
3.1. Nhận xét chung về chức năng tổ chức tại Heineken ...................................... 44
3.2. Bài học rút ra từ việc thực hiện chức năng tổ chức tại Heineken ................... 44
3.3. Khuyến nghị rút ra để cải thiện chức năng tổ chức tại Heineken ................... 45
LỜI KẾT LUẬN ........................................................................................................ 46
TÀI LIỆU THAM KHẢO ......................................................................................... 47 4 DANH MỤC HÌNH
Hình 1.1 Mô hình cấu trúc tổ chức đơn giản ............................................................ 13
Hình 1.2 Mô hình cấu trúc tổ chức chức năng.......................................................... 14
Hình 1.3 Mô hình cấu trúc tổ chức theo sản phẩm ................................................... 15
Hình 1.4 Mô hình cấu trúc tổ chức theo khu vực địa lý ........................................... 16
Hình 1.5 Mô hình cấu trúc tổ chức định hướng theo khách hàng ............................ 17
Hình 1.6 Mô hình tổ chức dạng ma trận ................................................................... 18
Hình 1.7 Mô hình tổ chức hỗn hợp ........................................................................... 20
Hình 2.1 Mô hình cơ cấu tổ chức của Heineken ...................................................... 29
Hình 2.2 Mô hình phân quyền tại Heineken ............................................................. 32 5 LỜI MỞ ĐẦU
Quản trị là hoạt động không thể thiếu của mỗi tổ chức. Từ xưa đến nay, tất cả các tổ
chức nói chung, dù hoạt động trong bất cứ lĩnh vực nào: kinh tế, chính trị, xã hội, văn hóa
đều tồn tại các hoạt động quản trị. Chẳng hạn, các tổ chức đều phải xác định xem mình
muốn đạt được điều gì trong thời gian ngắn hạn và trong thời gian dài hạn, để đạt được
những kết quả, mong muốn đó cần phải có những kế hoạch gì và lập kế hoạch ra sao, để
thực hiện những kế hoạch này cần phải có bộ máy, con người và xác định trách nhiệm,
quyền hạn của những con người đó … Hoạt động quản trị là vô cùng quan trọng vì nó giúp
tổ chức đi đúng hướng, đồng thời sẽ là bộ phận khen thưởng hoặc xử lí sai phạm, đảm bảo
cho sự tồn tại và phát triển của doanh nghiệp.
Hoạt động quản trị có 4 chức năng bao gồm chức năng hoạch định, chức năng tổ
chức, chức năng lãnh đạo và chức năng kiểm soát. “Tổ chức” là một chức năng quan trọng
của quản trị, nếu “Hoạch định” xác định hướng đích mà tổ chức cần đạt tới, thì “Tổ chức”
tiến hành bố trí các nguồn lực để đạt được cái đích đó. Chức năng tổ chức đứng ở vị trí
thứ hai trong tiến trình quản trị nhưng nó có ý nghĩa quyết định đến hiệu quả hoạt động
của tổ chức. Thực tế cho thấy, nhiều tổ chức không đạt được các mục tiêu đề ra phần lớn
là do yếu kém của công tác tổ chức. 6
CHƯƠNG I: CƠ SỞ LÝ THUYẾT
1.1. Khái niệm và vai trò của chức năng tổ chức 1.1.1. Khái niệm
Tổ chức là quá trình xác định các công việc cần phải làm và những người làm các
công việc đó, định rõ chức trách, nhiệm vụ, quyền hạn của mỗi bộ phận và cá nhân cũng
như mối liên hệ giữa các bộ phận và cá nhân này trong khi tiến hành công việc, nhằm thiết
lập một môi trường thuận lợi cho hoạt động và đạt đến mục tiêu chung của tổ chức. Như
vậy, tổ chức quy định các mối quan hệ chính thức giữa mọi thành viên và các nguồn lực
để đạt mục tiêu. Tổ chức phân chia các nguồn lực ra thành các bộ phận và quy định các
mối quan hệ về nhiệm vụ, quyền hạn để đạt được mục tiêu.
1.1.2. Vai trò của chức năng tổ chức
Tổ chức là chức năng có vai trò quan trọng trong quá trình quản trị tổ chức, tạo “nền
móng” cho hoạt động của tổ chức nói chung và cho hoạt động quản trị nói riêng. Nền
móng đó chính là bộ máy tổ chức bao gồm các cá nhân, các đơn vị, các bộ phận có quan
hệ, liên hệ với nhau tạo nên một “khung” cho các hoạt động của tổ chức. Chức năng hoạch
định, lãnh đạo, kiểm soát đều phải dựa trên một cấu trúc tổ chức nhất định, nói cách khác,
mọi hoạt động quản trị căn bản đều phải được tổ chức sao cho phù hợp và hiệu quả.
Trên cơ sở mục tiêu đó được xác định từ chức năng hoạch định, tổ chức phân bổ, sắp
xếp nguồn lực con người và gắn với con người là các nguồn lực khác, sử dụng có hiệu quả
các nguồn lực của tổ chức, đặc biệt là nguồn nhân lực. Tổ chức nhờ có được cấu trúc tổ
chức phù hợp, vận hành một cách hiệu quả nhằm đạt được những mục tiêu mà tổ chức đó
xác định. Cấu trúc tổ chức phù hợp hình thành nên cơ cấu quản trị cho phép sự phối hợp
các hoạt động và các nỗ lực giữa các bộ phận và các cấp tốt nhất. Việc phân công lao động
khoa học, phân quyền hợp lí và xác định tầm hạn quản trị phù hợp sẽ tạo điều kiện cho
nhân viên phát huy tốt nhất năng lực sở trường của họ. Mặt khác sẽ tạo điều kiện thuận lợi
cho sự mở rộng và đa dạng hóa tổ chức, nâng cao tính độc lập, tự chủ, sáng tạo cho các nhà quản trị.
Mục đích của chức năng tổ chức là tạo nên một môi trường làm việc thích hợp cho
mỗi cá nhân, mỗi bộ phận phát huy tốt nhất khả năng, năng lực thực hiện các nhiệm vụ
được tổ chức phân công, từ đó tạo nên văn hóa tổ chức – nền tảng của sự hợp tác giữa các
thành viên trong tổ chức để nhằm đạt được mục tiêu chung của tổ chức. 7 1.2. Cơ cấu tổ chức
1.2.1. Khái niệm và đặc điểm cơ cấu tổ chức a. Khái niệm
Cấu trúc (hay cơ cấu) tổ chức là một tập hợp bao gồm các bộ phận (đơn vị và cá
nhân) khác nhau, có mối liên hệ và quan hệ phụ thuộc nhau, được chuyên môn hóa theo
những chức trách, nhiệm vụ và quyền hạn nhất định nhằm đảm vảo thực hiện được các
mục tiêu chung đã được xác định của tổ chức.
b. Đặc điểm của cấu trúc tổ chức
Cấu trúc tổ chức sắp xếp các bộ phận, các đơn vị trong tổ chức thành một thể thống
nhất, xác lập các mối quan hệ về nhiệm vụ và quyền hạn giữa các cá nhân và đơn vị nhằm
tạo môi trường thuận lợi cho hoạt động và đạt được mục tiêu của tổ chức. Cấu trúc tổ chức
được thiết kế theo nhiều mô hình khác nhau tùy thuộc vào chức năng, nhiệm vụ và đặc
điểm hoạt động của mỗi tổ chức. Dù cấu trúc tổ chức được thiết kế theo mô hình nào thì
nó cũng có những đặc điểm sau:
Tính tập trung: Tính tập trung phản ánh mức độ tập trung (hay phân tán) quyền lực
của tổ chức cho các cá nhân hay bộ phận. Nếu quyền lực trong tổ chức được tập trung chủ
yếu cho một cá nhân (hoặc một bộ phận), tính tập trung của tổ chức là cao và ngược lại.
Tính phức tạp: Tính phức tạp phản ánh số lượng các cấp, các khâu trong cấu trúc tổ
chức. Nếu tổ chức có nhiều cấp, nhiều khâu với nhiều mối quan hệ đan xen, cấu trúc tổ
chức có tính phức tạp cao và ngược lại.
Tính tiêu chuẩn hóa: Tính tiêu chuẩn hóa phản ánh mức độ ràng buộc các hoạt động,
các hành vi của mỗi bộ phận và cá nhân, thông qua các chính sách, thủ tục, quy tắc hay
các nội quy, quy chế … Nếu mức độ ràng buộc cao, tính tiêu chuẩn hóa cao sẽ tạo ra sức mạnh của tổ chức.
1.2.2. Các nguyên tắc cấu trúc tổ chức
Một trong những nội dung cơ bản của chức năng tổ chức trong quản trị là thiết kế
cấu trúc tổ chức. Để cấu trúc tổ chức thể hiện được những đặc điểm riêng có và thực hiện
tốt vai trò của nó, đòi hỏi tuân thủ các nguyên tắc tổ chức khoa học. Các nguyên tắc này
xuất phát từ những đòi hỏi khách quan và sự vận dụng sáng tạo của các quy luật về tổ chức 8
quản trị. Những nguyên tắc cấu trúc tổ chức cơ bản là: Tương thích giữa hình thức và chức
năng; Thống nhất chỉ huy; Cân đối; Linh hoạt và Hiệu quả
Nguyên tắc 1: Tương thích giữa hình thức và chức năng
Khi thiết kế cấu trúc tổ chức, các bộ phận hay các đơn vị cấu thành đều phải nhằm
thực hiện các chức năng, hay xuất phát từ việc thực hiện các chức năng: "Hình thức phải
đi sau chức năng". Trong tổ chức hoạt động kinh doanh, mỗi bộ phận (hay đơn vị) và cá
nhân đều phải có sự tồn tại khách quan và cần thiết, do việc tham gia thực hiện các chức
năng của tổ chức. Sự lựa chọn mô hình, sự phân công, phân quyền hay giao trách nhiệm
cho các bộ phận, cá nhân, ... đều phải xuất phát từ việc thực hiện chức năng, thông qua
việc thực hiện các mục tiêu đó xác định. Mục tiêu là cơ sở để xây dựng bộ máy tổ chức của doanh nghiệp.
Nguyên tắc 2: Thống nhất chỉ huy
Cấu trúc tổ chức được xác lập phải đảm bảo mỗi đơn vị, cá nhân chịu trách nhiệm
báo cáo cho nhà quản trị trực tiếp của mình, đảm bảo sự chỉ huy mang tính thống nhất
trong toàn tổ chức. Thực hiện nguyên tắc này, nhà quản trị có thể phát huy tối đa quyền
lực quản trị nhằm thực hiện tốt nhất các quyết định quản trị gắn với thẩm quyền được tổ chức phân công. Nguyên tắc 3: Cân đối
Cân đối là tỷ lệ hợp lý giữa các thành phần với nhau trong hệ thống tổ chức. Với
nguyên tắc này, sự cân đối là biểu hiện ở các tỷ lệ hợp lý giữa quyền hạn và trách nhiệm,
cân đối về công việc giữa các đơn vị, cá nhân với nhau trong tổ chức, ví dụ như tỷ lệ hợp
lý giữa các bộ phận, giữa số lượng và chất lượng cán bộ quản trị các cấp, …
Một cấu trúc tổ chức không cân đối sẽ ảnh hưởng trực tiếp đến việc thực hiện các
mục tiêu của tổ chức nói chung, của từng bộ phận và cá nhân nói riêng. Vì vậy, cân đối là
một trong những nguyên tắc quan trọng trong tổ chức bộ máy quản trị. Sự cân đối sẽ tạo
ra sự ổn định bền vững trong tổ chức. Nguyên tắc 4: Linh hoạt
Cấu trúc tổ chức phải có khả năng thích ứng, đối phó kịp thời với sự thay đổi của
môi trường bên ngoài cũng như bên trong tổ chức. Một cấu trúc tổ chức tối ưu là cấu trúc
tổ chức có khả năng “co giãn”, thích nghi với các tình huống trước những yếu tố biến động
bên trong cũng như bên ngoài. 9
Để thực hiện nguyên tắc này, trong phạm vi tổ chức bộ máy, hệ thống tổ chức vừa
phải bố trí những bộ phận, những cá nhân có chức năng, nhiệm vụ tương đối ổn định, đồng
thời cũng có những bộ phận, cá nhân ít ổn định hơn, nhằm đáp ứng một cách linh hoạt trong mọi tình huống. Nguyên tắc 5: Hiệu quả
Hiệu quả phản ánh mối tương quan so sánh giữa kết quả hoạt động mang lại với chi
phí bỏ ra để thực hiện những công việc đó. Hiệu quả của cấu trúc tổ chức bộ máy được
biểu hiện như sau. Thứ nhất, cấu trúc tổ chức phải thỏa mãn và thực hiện đúng yêu cầu
mục tiêu của tổ chức. Thứ hai, chi phí bỏ ra để xây dựng và duy trì hoạt động của bộ máy
tổ chức là thấp nhất. Thứ ba, số lượng cá nhân, bộ phận, đơn vị và các cấp trong tổ chức
phải đảm bảo tổ chức hoạt động đạt được kết quả cao, đảm bảo sự tương quan giữa chi phí
và kết quả để đạt hiệu quả cao nhất.
1.2.3. Các yếu tố ảnh hưởng đến cấu trúc tổ chức
Cấu trúc tổ chức chịu tác động bởi nhiều yếu tố ảnh hưởng trực tiếp và gián tiếp đến
việc hình thành, phát triển và hoàn thiện cấu trúc tổ chức. Các yếu tố quan trọng có thể kể
ra ở đây như: mục tiêu và chiến lược của tổ chức; chức năng và nhiệm vụ của tổ chức; quy
mô của tổ chức; đặc điểm về kỹ thuật, công nghệ của tổ chức; trình độ quản trị viên và
trang thiết bị quản trị; môi trường bên ngoài của tổ chức.
a. Mục tiêu và chiến lược của tổ chức
Cấu trúc tổ chức được xây dựng nhằm đáp ứng mục tiêu của tổ chức. Vì vậy, khi
mục tiêu và chiến lược của tổ chức thay đổi, thì cấu trúc tổ chức phải có sự thay đổi, điều
chỉnh và hoàn thiện sao cho phù hợp và đáp ứng được yêu cầu của mục tiêu và chiến lược.
b. Chức năng và nhiệm vụ của tổ chức
Chức năng và nhiệm vụ của tổ chức là cơ sở pháp lý, là căn cứ quan trọng để từng
tổ chức thiết kế cấu trúc tổ chức nhằm đảm bảo thực hiện tốt nhất chức năng, nhiệm vụ
của mình. Các doanh nghiệp thực hiện các chức năng và nhiệm vụ khác nhau sẽ có cấu
trúc tổ chức khác nhau. Chính chức năng, nhiệm vụ của tổ chức xác định số lượng các đơn
vị, bộ phận và quy định chức năng, nhiệm vụ của mỗi đơn vị, bộ phận cũng như mối quan
hệ giữa các đơn vị, bộ phận này trong tổ chức. 10 c. Quy mô của tổ chức
Quy mô của tổ chức càng lớn, cấu trúc tổ chức càng phức tạp, bởi vì quy mô lớn đòi
hỏi tổ chức phải có nhiều cấp, nhiều bộ phận, đơn vị nên tạo ra nhiều mối quan hệ phức
tạp trong tổ chức. Các doanh nghiệp có quy mô lớn dạng tổng công ty hay tập đoàn thường
có cấu trúc tổ chức phức tạp với nhiều đơn vị, bộ phận với nhiều mối quan hệ đan xen, ví
dụ như cấu trúc tổ chức theo khu vực, cấu trúc tổ chức ma trận, cấu trúc tổ chức hỗn hợp,
Như vậy, khi quy mô của tổ chức thay đổi tất yếu cấu trúc tổ chức bộ máy quản trị thay đổi theo cho phù hợp.
d. Đặc điểm về kỹ thuật, công nghệ của tổ chức
Mỗi tổ chức có đặc điểm về kỹ thuật, công nghệ khác nhau do yêu cầu công việc để
thực hiện chức năng, nhiệm vụ khác nhau. Sự khác nhau đó đòi hỏi mỗi tổ chức có cấu
trúc tổ chức riêng có, không giống với cấu trúc tổ chức của các tổ chức khác. Sự khác nhau
về cơ cấu tổ chức giữa các doanh nghiệp này một phần do đặc điểm kỹ thuật, công nghệ
mà các doanh nghiệp này sử dụng.
Đối với mỗi tổ chức, trình độ kỹ thuật, công nghệ được sử dụng ngày càng tiến bộ,
hiện đại cũng đòi hỏi sự thay đổi cấu trúc tổ chức. Trong tổ chức, kỹ thuật, công nghệ
được sử dụng hiện đại bao nhiêu, thiết bị càng có xu hướng tự động hóa cao sẽ dẫn đến
cấu trúc tổ chức càng đơn giản, gọn nhẹ, ít khâu, ít cấp.
e. Trình độ quản trị viên và trang thiết bị quản trị
Con người luôn là nhân tố ảnh hưởng đến mọi hoạt động của tổ chức, trong đó có
cấu trúc tổ chức, nhất là đội ngũ các nhà quản trị. Với đội ngũ quản trị viên có trình độ,
kinh nghiệm và kiến thức, thì trong cấu trúc tổ chức có thể giảm bớt đầu mối, giảm bớt
các mối quan hệ, các bộ phận quản trị với nhau. Trong đội ngũ các nhà quản trị, nhà quản
trị cấp cao có ảnh hưởng đặc biệt đến xây dựng bộ máy tổ chức. Sở thích, thói quen, quan
niệm riêng của họ thường để dấu ấn trên cách thức tổ chức của tổ chức mà họ phụ trách.
Với trang thiết bị quản trị hiện đại, đầy đủ sẽ đáp ứng tốt hơn các yêu cầu công việc, vì
thế mà cấu trúc tổ chức quản lý sẽ đơn giản hơn.
f. Môi trường bên ngoài của tổ chức
Trong điều kiện môi trường bên ngoài ổn định, các yếu tố của môi trường có thể dự
đoán và dễ kiểm soát thì cấu trúc tổ chức có tính ổn định, phức tạp. Ngược lại, khi môi trường 11
có nhiều biến động, có nhiều yếu tố khó dự báo, thì cấu trúc tổ chức sẽ phức tạp hơn, đòi hỏi
sự linh hoạt cao hơn, nên việc lựa chọn một cấu trúc tổ chức hữu cơ là cần thiết.
Tổ chức nào trong quá trình hoạt động cũng chịu sự tác động của các yếu tố môi
trường bên ngoài. Đây là những yếu tố khách quan, tác động trực tiếp hoặc gián tiếp đến
tổ chức, đòi hỏi các tổ chức phải thích ứng với chúng. Khi các yếu tố môi trường bên ngoài
thay đổi như sự thay đổi chính sách của Chính phủ, sự biến động thị trường, hay sự phát
triển của công nghệ, … đòi hỏi các tổ chức phải thay đổi cấu trúc tổ chức. Một bộ máy tổ
chức có tính chuyên môn hóa cao, nhiệm vụ được phân chia rõ ràng, quan hệ quyền hành
chặt chẽ từ trên xuống dưới, phù hợp với hoàn cảnh bên ngoài tổ chức ổn định. Ngược lại,
khi môi trường bên ngoài tổ chức biến động, có nhiều yếu tố xáo trộn, thì một bộ máy tổ
chức có tính chất linh hoạt, mối quan hệ cấp bậc không chặt chẽ, nghiêm ngặt lại phù hợp hơn.
1.3. Các mô hình cấu trúc tổ chức
1.3.1. Cấu trúc tổ chức đơn giản Đặc điểm:
- Quyền hành quản trị tập trung cao độ vào tay một người.
- Có ít cấp quản trị trung gian, số lượng nhân viên không nhiều.
- Mọi thông tin đều được tập trung về cho người quản lý cao nhất xử lý và mọi quyết
định cũng phát ra từ đó. Ưu điểm: - Gọn nhẹ, linh hoạt. - Chi phí quản lý ít.
- Chế độ trách nhiệm rõ ràng.
- Kiểm soát và điều chỉnh dễ dàng. Nhược điểm:
- Mỗi nhà quản trị phải làm nhiều công việc khác nhau cùng một lúc nên đòi hỏi phải
có kiến thức toàn diện; hạn chế sử dụng các chuyên gia giỏi theo từng lĩnh vực.
- Tình trạng quá tải đối với cấp quản trị khi công việc quản trị ngày càng nhiều lên
hoặc quy mô tổ chức ngày càng lớn. 12
Mô hình cấu trúc tổ chức đơn giản: Có thể lấy ví dụ về mô hình cấu trúc tổ chức đơn
giản trong doanh nghiệp như sau:
Hình 1.1 Mô hình cấu trúc tổ chức đơn giản
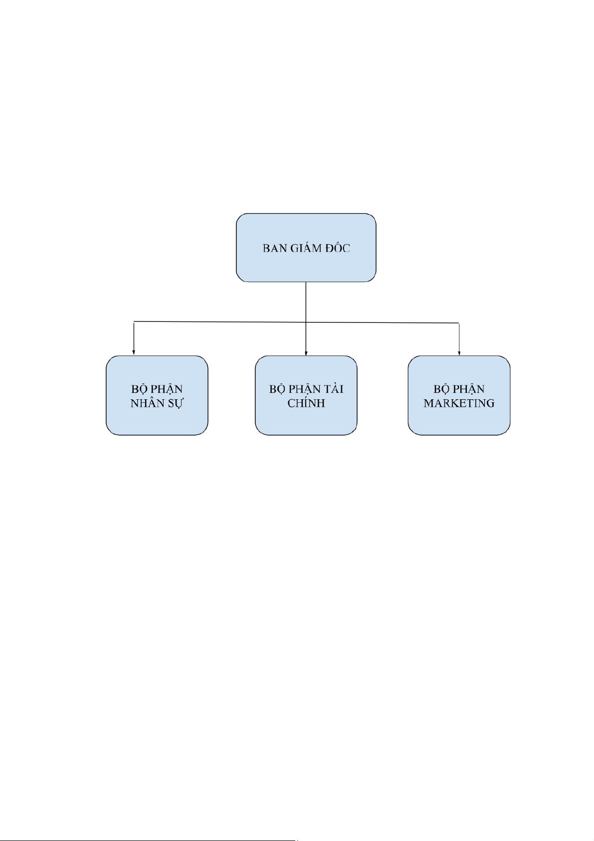
1.3.2. Cấu trúc tổ chức chức năng Đặc điểm:
- Chia tổ chức thành các "tuyến" chức năng, mỗi tuyến là một bộ phận hay đơn vị
đảm nhận thực hiện một hay một số chức năng, nhiệm vụ nào đó của tổ chức.
- Các hoạt động giống nhau hoặc gần giống nhau được tập trung lại trong một tuyến
chức năng. Ví dụ trong một doanh nghiệp, cấu trúc tổ chức có thể chia theo các chức
năng sản xuất, thương mại, nhân sự, tài chính, marketing... Ưu điểm:
- Phản ánh logic chức năng.
- Tuân thủ nguyên tắc chuyên môn hóa công việc.
- Nêu bật vai trò của các chức năng chủ yếu.
- Đơn giản hóa việc đào tạo và huấn luyện nhân sự, không đòi hỏi các nhà quản trị
phải có kiến thức toàn diện.
- Sử dụng được các chuyên gia giỏi ở từng chức năng. - Dễ kiểm soát. Nhược điểm:
- Chỉ có cấp quản trị cao nhất mới có trách nhiệm về lợi nhuận. 13
- Tầm nhìn bị hạn chế; các nhà quản trị chức năng nhiều khi chủ ý tới mục tiêu chức
năng hơn là mục tiêu chung của tổ chức.
- Tính phối hợp kém giữa các bộ phận chức năng và giữa nhà quản trị với các bộ phận
chức năng trong tổ chức.
- Tính hệ thống bị suy giảm. - Kém linh hoạt.
Mô hình cấu trúc tổ chức chức năng: Có thể lấy ví dụ về mô hình cấu trúc tổ chức
chức năng của doanh nghiệp như sau:
Hình 1.2 Mô hình cấu trúc tổ chức chức năng
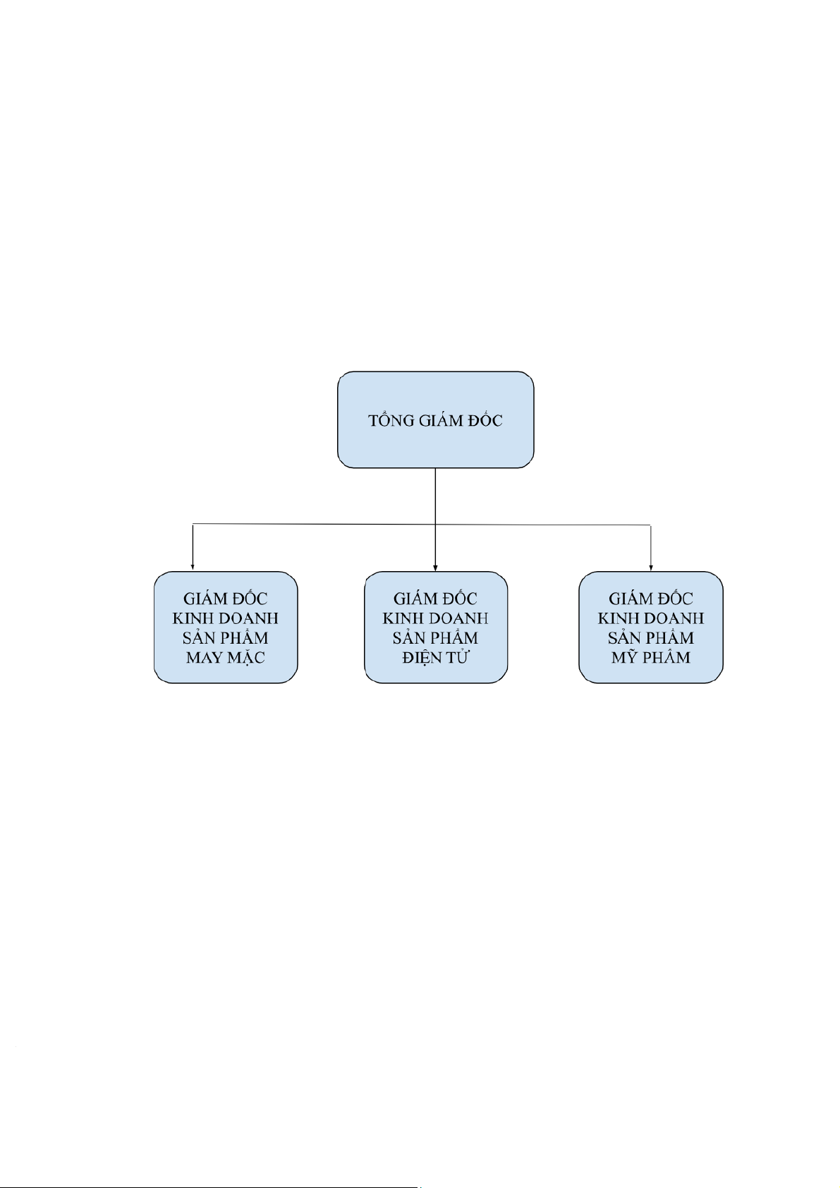
1.3.3. Cấu trúc tổ chức theo sản phẩm Đặc điểm:
- Chia tổ chức thành các "nhánh", mỗi nhánh đảm nhận toàn bộ hoạt động kinh doanh
theo các loại hoặc nhóm sản phẩm nhất định.
- Mỗi nhánh vẫn có thể sử dụng các bộ phận chức năng hoặc các chuyên gia chuyên
môn tập hợp xung quanh các giám đốc bộ phận để hỗ trợ hay giúp việc. Ưu điểm:
- Hướng sự chú ý và nỗ lực vào tuyến sản phẩm.
- Trách nhiệm lợi nhuận thuộc các nhà quản trị cấp dưới. 14
- Phối hợp tốt giữa các bộ phận.
- Rèn luyện kỹ năng tổng hợp cho các nhà quản trị.
- Linh hoạt trong việc đa dạng hóa. Nhược điểm:
- Cần nhiều nhà quản trị tổng hợp.
- Công việc có thể bị trùng lặp ở các bộ phận khác nhau. - Khó kiểm soát.
- Cạnh tranh nội bộ về nguồn lực.
Mô hình cấu trúc tổ chức theo sản phẩm: Có thể lấy ví dụ về mô hình cấu trúc tổ
chức theo sản phẩm của doanh nghiệp như sau
Hình 1.3 Mô hình cấu trúc tổ chức theo sản phẩm
1.3.4. Cơ cấu tổ chức theo khu vực địa lý Đặc điểm:
Cấu trúc tổ chức theo khu vực địa lý là một mô hình tổ chức trong đó công ty hoặc
tổ chức phân chia hoạt động và nguồn lực của mình dựa trên các khu vực địa lý khác nhau,
chẳng hạn như quốc gia, vùng, thành phố hoặc lãnh thổ cụ thể. Mỗi nhà quản trị đại diện
ở khu vực chịu trách nhiệm phân phối sản phẩm và dịch vụ theo một vùng địa lý cụ thể. 15 Ưu điểm:
- Các nhà quản trị cấp thấp thấy rõ trách nhiệm của mình.
- Chú ý đến những đặc điểm của thị trường địa phương Tận dụng tốt các lợi thế theo vùng.
- Quan hệ tốt với các đại diện địa phương.
- Tiết kiệm thời gian đi lại của nhân viên. Nhược điểm:
- Cần nhiều nhà quản trị tổng hợp.
- Công việc có thể bị trùng lặp ở các khu vực khác nhau. - Khó kiểm soát.
Mô hình cấu trúc tổ chức theo khu vực địa lý: Có thể lấy ví dụ về mô hình cấu trúc tổ
chức theo khu vực địa lý của doanh nghiệp như sau
Hình 1.4 Mô hình cấu trúc tổ chức theo khu vực địa lý
Cấu trúc tổ chức theo khu vực địa lý thường phù hợp với các doanh nghiệp có phạm
vi hoạt động quốc tế hoặc trong các quốc gia rộng lớn có sự khác biệt lớn về văn hóa, ngôn
ngữ và nhu cầu thị trường. Nó đặc biệt hiệu quả trong các lĩnh vực như sản xuất, bán lẻ,
và dịch vụ, nơi mà sự linh hoạt và khả năng đáp ứng nhu cầu địa phương là quan trọng.
1.3.5. Cơ cấu tổ chức theo định hướng khách hàng Đặc điểm:
Cơ cấu tổ chức theo khách hàng là hình thức tạo nên bộ phận trong đó các cá nhân
phục vụ một nhóm khách hàng mục tiêu được hợp nhóm trong một đơn vị cơ cấu. Mỗi 16
đơn vị định hướng theo từng đối tượng khách hàng tập trung vào việc thoả mãn nhu cầu
của từng nhóm khách hàng chuyên biệt.
Mô hình cấu trúc tổ chức định hướng theo khách hàng:
Có thể lấy ví dụ về mô hình cấu trúc tổ chức định hướng theo khách hàng của doanh nghiệp như sau:
Hình 1.5 Mô hình cấu trúc tổ chức định hướng theo khách hàng Ưu điểm:
- Tạo sự hiểu biết khách hàng tốt hơn, phục vụ các đối tượng khách hàng khác nhau.
- Toàn bộ hoạt động của tổ chức hướng vào hoạt động bán hàng để đạt kết quả cuối cùng.
- Rèn luyện kỹ năng tổng hợp cho các nhà quản trị. Nhược điểm:
- Cần nhiều nhà quản trị tổng hợp.
- Công việc có thể bị trùng lắp ở các bộ phận khách hàng khác nhau. - Khó kiểm soát.
- Cạnh tranh nội bộ về nguồn lực.
Ví dụ, một tổ chức từ thiện hình thành bộ phận theo những nhóm người cần giúp đ .
Một doanh nghiệp kinh tế quốc phòng có thể có phân hệ cung cấp sản phẩm phục vụ quốc
phòng và phân hệ cung cấp sản phẩm phục vụ khách hàng dân sự. 17
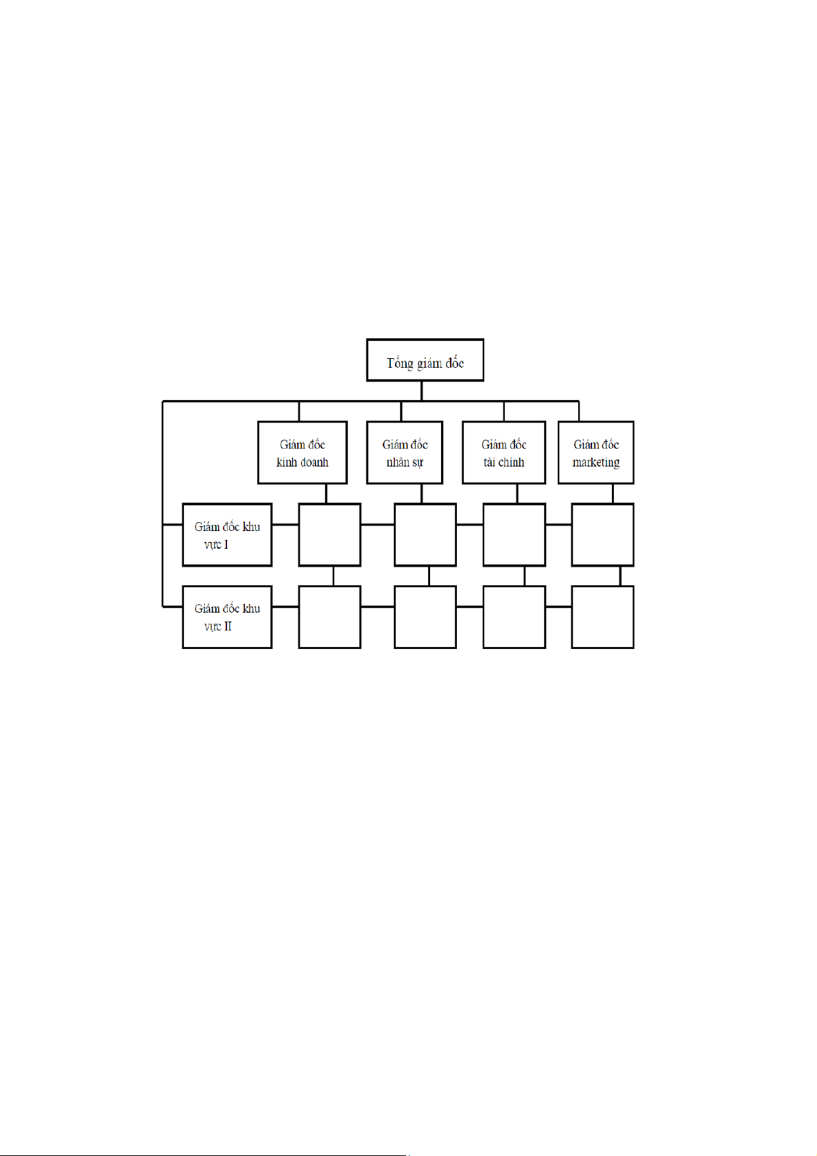
1.3.6. Cơ cấu tổ chức ma trận Đặc điểm:
- Cấu trúc ma trận là cấu trúc kết hợp các cấu trúc tổ chức trên để tận dụng các ưu
điểm của mỗi loại và hạn chế tối đa những nhược điểm của chúng.
- Cấu trúc ma trận có hai hệ thống chỉ huy cặp đôi (theo chức năng và theo sản phẩm
hoặc theo khu vực địa lý, theo khách hàng), vì vậy tồn tại cùng lúc hai tuyến chỉ đạo trực tuyến.
Mô hình tổ chức dạng ma trận: Có thể lấy ví dụ về mô hình tổ chức dạng ma trận của doanh nghiệp như sau
Hình 1.6 Mô hình tổ chức dạng ma trận Ưu điểm:
- Cho phép tổ chức đạt được đồng thời nhiều mục đích.
- Trách nhiệm của từng bộ phận được phân định rõ.
- Phối hợp tốt giữa các bộ phận.
- Rèn luyện kỹ năng tổng hợp cho các nhà quản trị.
- Có khả năng ứng phó với sự biến động của môi trường. 18 Nhược điểm:
- Tồn tại song song hai tuyến chỉ đạo trực tuyến, vì vậy dễ nảy sinh mâu thuẫn trong
việc thực hiện mệnh lệnh.
- Có sự tranh chấp quyền lực giữa các bộ phận. - Khó kiểm soát.
Điểm đặc biệt của cấu trúc tổ chức là nó cung cấp tính linh hoạt và khả năng ra quyết
định cân bằng hơn bởi có hai chuỗi lệnh thay vì chỉ có một. Khi thực hiện một dự án, sẽ
được giám sát bởi nhiều ngành kinh doanh tạo cơ hội cho các bộ phận trong tổ chức chia
sẻ nguồn lực và giao tiếp cởi mở hơn.
Hiện nay có nhiều tập đoàn lớn, công ty nổi tiếng ứng dụng cơ cấu tổ chức theo dạng
ma trận, chẳng hạn như General Electric, Bechtech, Citibank, Dow Chemical, Shell Oil, Texas Instruments, TRW,...
1.3.7. Cơ cấu tổ chức hỗn hợp Đặc điểm:
- Kết hợp logic các loại cấu trúc tổ chức để khai thác hiệu quả mọi nguồn lực trong tổ chức.
- Cấu trúc hỗn hợp có thể tận dụng các ưu điểm và hạn chế những nhược điểm của
các cấu trúc kết hợp. Mô hình này thường được sử dụng bởi các doanh nghiệp có
quy mô lớn và hoạt động trong các lĩnh vực phức tạp, cần đáp ứng nhiều nhu cầu khác nhau.
Mô hình cấu trúc tổ chức hỗn hợp: Có thể lấy ví dụ về mô hình cấu trúc tổ chức hỗn hợp
của doanh nghiệp như sau: 19
Hình 1.7 Mô hình tổ chức hỗn hợp Ưu điểm:
- Giải quyết được những tình huống phức tạp.
- Cho phép chuyên môn hoá một số cấu trúc tổ chức.
- Rèn luyện kỹ năng tổng hợp cho các nhà quản trị. Nhược điểm:
- Cấu trúc tổ chức phức tạp.
- Quyền lực và trách nhiệm của các nhà quản trị có thể bị trùng lặp nhau, tạo ra sự xung đột. - Khó kiểm soát.
Ví dụ, xem xét một công ty sản xuất thiết bị điện tử và công nghệ thông tin. Công ty
này sử dụng mô hình cơ cấu tổ chức hỗn hợp để quản lý hoạt động của họ. Một số phần
của tổ chức có cấu trúc theo chức năng, ví dụ: bộ phận sản xuất điện tử, bộ phận nghiên
cứu và phát triển, và bộ phận tài chính. Tuy nhiên, do công ty sản xuất nhiều dòng sản
phẩm khác nhau, họ cũng sử dụng cơ cấu theo sản phẩm, với mỗi dòng sản phẩm có một
quản lý riêng. Đồng thời, để quản lý các dự án cụ thể, công ty cũng sử dụng mô hình ma
trận, với các nhóm làm việc tạm thời có sự kết hợp giữa các chuyên gia từ các bộ phận
chức năng và sản phẩm. 20