



















Preview text:
TRƯỜNG ĐẠI HỌC THƯƠNG MẠI
KHOA HTTT KINH TẾ & TMĐT BÀI THẢO LUẬN QUẢN TRỊ HỌC
Đề tài: Phân tích ảnh hưởng của môi trường đặc thù đến hoạt động quản trị của doanh nghiệp BIDV. Bộ môn : Quản trị học Mã LHP : 232_BMGM0111_13 Nhóm : 06 Giảng viên : Đào Hồng Hạnh
HÀ NỘI, ngày 15 tháng 04 năm 2024 1
BẢNG PHÂN CÔNG NHIỆM VỤ STT Họ và tên Nhiệm vụ Nhóm đánh giá 1 Nguyễn Thị Nga Phần mở đầu Chương 1: 1.1, 1.2 Thuyết trình 2 Ngô Thị Kim Ngân Chương 2: 2.1 3 Nguyễn Thị Nhung Chương 2: 2.2.1 Làm ppt 4 Thạch Thu Phương Chương 2: 2.2.2 Tổng hợp Word 5 Nguyễn Phương Oanh Chương 2: 2.2.3 Làm ppt 6 Trần Ánh Ngọc Chương 2: 2.2.4 Thuyết trình 7 Nguyễn Thu Nga Chương 2: 2.3 (Thư ký) 8 Lê Vũ Bảo Nhật Chương 3: 3.1, 3.2 (Nhóm trưởng) Tổng hợp Word 9 Trần Hồng Quân 3.3 Chương 3 Kết luận
CỘNG HÒA XÃ HỘI CHỦ NGHĨA VIỆT NAM 2
Độc lập - Tự do - Hạnh phúc
Hà Nội, ngày 1 tháng 4 năm 2024
BIÊN BẢN CUỘC HỌP (1) - NHÓM 6
Thời gian: từ 22h00 đến 23h30 ngày 1 tháng 4 năm 2024
Hình thức: Online qua MS Teams Thành viên tham dự: 9/9 + Nguyễn Thị Nga + Ngô Thị Kim Ngân + Nguyễn Thị Nhung + Thạch Thu Phương + Nguyễn Phương Oanh + Trần Ánh Ngọc + Nguyễn Thu Nga (Thư ký)
+ Lê Vũ Bảo Nhật (Nhóm trưởng) + Trần Hồng Quân Nội dung cuộc họp:
+ Nhóm trưởng trình bày một số yêu cầu khi nộp sản phẩm và phân công nhiệm vụ cho các thành viên.
+ Nhóm trưởng giải đáp một số thắc mắc của thành viên trong nhóm và thống
nhất hạn nộp nhiệm vụ.
+ Các thành viên tìm kiếm thông tin để trả lời câu hỏi, nhóm trưởng tổng hợp và kiểm tra nội dung.
+ Cả nhóm chốt nội dung và nhận nhiệm vụ của mình. Nhóm trưởng Nhật Lê Vũ Bảo Nhật
CỘNG HÒA XÃ HỘI CHỦ NGHĨA VIỆT NAM 3
Độc lập - Tự do - Hạnh phúc
Hà Nội, ngày 14 tháng 4 năm 2024
BIÊN BẢN CUỘC HỌP (2) - NHÓM 6
Thời gian: từ 22h00 đến 23h15 ngày 14 tháng 4 năm 2024
Hình thức: Online qua MS Teams Thành viên tham dự: 9/9 + Nguyễn Thị Nga + Ngô Thị Kim Ngân + Nguyễn Thị Nhung + Thạch Thu Phương + Nguyễn Phương Oanh + Trần Ánh Ngọc + Nguyễn Thu Nga (Thư ký)
+ Lê Vũ Bảo Nhật (Nhóm trưởng) + Trần Hồng Quân Nội dung cuộc họp:
+ Tổng hợp lại bài thảo luận.
+ Đưa ra các ý kiến về nội dung bài thảo luận.
+ Chỉnh sửa lại nội dung bài thảo luận.
+ Chỉnh sửa lại bài powerpoint. + Tập dẫn thuyết trình.
+ Đánh giá về chất lượng bài làm, hoạt động teamwork của thành viên. Nhóm trưởng Nhật Lê Vũ Bảo Nhật MỤC LỤC 4
LỜI MỞ ĐẦU...................................................................................................................
LỜI CẢM ƠN...................................................................................................................
CHƯƠNG 1: MỘT SỐ KHÁI LUẬN CƠ BẢN VỀ SỰ ẢNH HƯỞNG CỦA YẾU
TỐ MÔI TRƯỜNG ĐẶC THÙ TỚI HOẠT ĐỘNG QUẢN TRỊ.................................
1.1. Các khái niệm cơ bản........................................................................................9
1.1.1. Khái niệm môi trường quản trị....................................................................9
1.1.2. Khái niệm môi trường đặc thù...................................................................10
1.1.3. Đặc điểm của môi trường đặc thù..............................................................10
1.2. Các yếu tố của môi trường đặc thù.................................................................11
1.2.1. Yếu tố khách hàng......................................................................................11
1.2.2. Yếu tố nhà cung cấp...................................................................................12
1.2.3. Yếu tố đối thủ cạnh tranh...........................................................................12
1.2.4. Yếu tố cơ quan hữu quan...........................................................................13
CHƯƠNG 2: THỰC TRẠNG ẢNH HƯỞNG CỦA YẾU TỐ MÔI TRƯỜNG
ĐẶC THÙ TỚI HOẠT ĐỘNG QUẢN TRỊ CỦA DOANH NGHIỆP BIDV TẠI
HÀ NỘI...........................................................................................................................
2.1. Khái quát về DN BIDV...................................................................................13
2.1.1. Giới thiệu về lịch sử hình thành và phát triển của DN BIDV..................13
2.1.2. Sơ đồ cơ cấu tổ chức..................................................................................14
2.1.3. Kết quả hoạt động kinh doanh ( hợp nhất tại 31/12/2023).......................16
2.2. Thực trạng ảnh hưởng của yếu tố môi trường đặc thù tới hoạt động quản
trị của doanh nghiệp BIDV tại Hà Nội..................................................................17
2.2.1. Ảnh hưởng của yếu tố khách hàng............................................................17
2.2.2. Ảnh hưởng của yếu tố nhà cung cấp.........................................................23
2.2.3. Ảnh hưởng của yếu tố đối thủ cạnh tranh................................................26
2.2.4. Ảnh hưởng của yếu tố cơ quan hữu quan.................................................30
2.3. Đánh giá ảnh hưởng của yếu tố môi trường đặc thù tới hoạt động quản trị
của DN BIDV tại Hà Nội........................................................................................31
2.3.1. Những thuận lợi.........................................................................................31
2.3.2. Những khó khăn........................................................................................32
CHƯƠNG 3: ĐỀ XUẤT VÀ KIẾN NGHỊ HOÀN THIỆN CÔNG TÁC QUẢN
TRỊ TẠI DN BIDV.........................................................................................................
3.1. Phương hướng phát triển của DN BIDV trong thời gian tới........................33 5
3.2. Một số giải pháp và kiến nghị nhằm hoàn thiện công tác quản trị của DN
BIDV........................................................................................................................34
3.2.1. Giải pháp đối với ảnh hưởng của yếu tố khách hàng...............................34
3.2.2. Giải pháp đối với ảnh hưởng của yếu tố nhà cung cấp............................35
3.2.3. Giải pháp đối với ảnh hưởng của yếu tố đối thủ cạnh tranh....................35
3.2.4. Giải pháp đối với ảnh hưởng của yếu tố cơ quan hữu quan....................36
3.3. Kiến nghị với cơ quan chức năng...................................................................36
KẾT LUẬN.....................................................................................................................
TÀI LIỆU THAM KHẢO............................................................................................. 6 LỜI MỞ ĐẦU
Trong nền kinh tế, mỗi doanh nghiệp là một chủ thể, là một tế bào giúp nền
kinh tế phát triển. Ngược lại, nền kinh tế là cái nôi để doanh nghiệp phát triển, nó có
thể tạo ra thuận lợi hoặc khó khăn cho doanh nghiệp. Một doanh nghiệp từ khi thành
lập đến khi giải thể, trong suốt quá trình hoạt động sản xuất kinh doanh của mình luôn
nằm trong mối quan hệ tác động qua lại với môi trường kinh doanh của doanh nghiệp.
Môi trường kinh doanh là cơ sở để doanh nghiệp phân tích đồng bộ các tác nhân ảnh
hưởng đến quá trình sản xuất kinh doanh, từ đó khai thác tốt nhất các lợi thế và ngăn
ngừa các rủi ro có thể xảy ra. Do vậy để thành công trong việc xây dựng và phát triển
công ty trong tương lai, các doanh nghiệp cần phải biết nhìn nhận, đánh giá và khai
thác các yếu tố thuộc môi trường kinh doanh đặc thù một cách khoa học và hợp lý để
có những bước đi chiến lược kinh doanh hiệu quả.
Vì những lí do trên, nhóm 6 lựa chọn đề tài : “Phân tích ảnh hưởng của môi
trường đặc thù đến hoạt động quản trị của Ngân hàng Thương Mại cổ phần Đầu tư và
phát triển Việt Nam - BIDV”. 7 LỜI CẢM ƠN
Để hoàn thành đề tài này, ngoài sự cố gắng, nỗ lực của các thành viên nhóm 6,
chúng em đã nhận được rất nhiều sự quan tâm giúp đỡ, hỗ trợ của các cá nhân trong và ngoài nhà trường.
Chúng em xin bày tỏ lòng biết ơn chân thành tới các thầy cô và BGH trường
Đại học Thương mại đã giúp chúng em có những định hướng đúng đắn trong học tập
và rèn luyện đạo đức. Đặc biệt chúng em xin gửi lời cảm ơn sâu sắc tới cô Đào Hồng
Hạnh - giảng viên học phần Quản trị học đã tạo điều kiện giúp chúng em có những trải
nghiệm tuyệt vời với những bài giảng đầy tâm huyết, bổ ích cùng với đó là sự hỗ trợ
nhiệt tình đến từ cô để giúp nhóm 6 hoàn thành đề tài thảo luận trong học phần này.
Trong quá trình làm bài, nhóm 6 chúng em không thể tránh khỏi những sai sót,
khiếm khuyết. Rất mong nhận được sự góp ý của cô và các bạn trong lớp để đề tài này
thêm được hoàn thiện, đầy đủ, chính xác hơn.
Cuối cùng, một lần nữa, nhóm 6 chúng em xin được gửi lời cảm ơn chân thành
tới cô Đào Hồng Hạnh và các bạn. Xin kính chúc cô cùng các bạn trong lớp dồi dào
sức khỏe, thành công trong công việc và học tập, xin chúc buổi thảo luận của lớp ta thành công.
Chúng em xin chân thành cảm ơn! NHÓM 6 8
CHƯƠNG 1: MỘT SỐ KHÁI LUẬN CƠ BẢN VỀ SỰ ẢNH HƯỞNG CỦA YẾU
TỐ MÔI TRƯỜNG ĐẶC THÙ TỚI HOẠT ĐỘNG QUẢN TRỊ
1.1. Các khái niệm cơ bản
1.1.1. Khái niệm môi trường quản trị
Môi trường quản trị chỉ các định chế hay lực lượng bên trong và bên ngoài có
ảnh hưởng đến hoạt động quản trị của tổ chức.
Theo Robbins, nhà quản trị chỉ có ảnh hưởng giới hạn đến kết quả hoạt động
của tổ chức (mưu sự tại nhân, thành sự tại thiên) vì tổ chức có nhiều yếu tố ảnh hưởng
đến kết quả của tổ chức mà nhà quản trị không thể kiểm soát, khống chế được nó.
Chúng là các yếu tố của môi trường bên trong và bên ngoài tổ chức. Bạn sẽ hiểu về
khái niệm này qua những ví dụ hết sức đơn giản, chúng ta sẽ tìm đến hình ảnh của
những chú cá sống ở khu vực nước ngọt, dễ thấy được lối sống quần tụ, bầy đàn tạo
nên một thể chế "xã hội" thu nhỏ trong một cộng đồng cá. Môi trường sống của những
chú cá này sẽ bao gồm toàn bộ mọi yếu tố tác động tới chúng, cả yếu tố bên trong lẫn
bên ngoài, cả hình thức tác động trực tiếp hay gián tiếp.Từ hình ảnh thu nhỏ của cộng
đồng cá có thể suy ra được khái niệm cụ thể về môi trường quản trị. Thuật ngữ này
thường được dùng nhiều trong kinh doanh, ở góc độ chung, nó là một môi trường kinh
tế xã hội rộng lớn, không phải là dạng môi trường tự nhiên. Còn ở góc độ chuyên môn,
môi trường quản trị chính là môi trường kinh doanh của doanh nghiệp, được xây dựng
từ sự tổng hợp của tất cả các yếu tố bên trong, bên ngoài với sự tác động thường xuyên
của chúng, ảnh hưởng sâu sắc tới kết quả của hoạt động kinh doanh và sản xuất trong doanh nghiệp.
Các yếu tố của môi trường quản trị luôn vận động, tương tác lẫn nhau, có ảnh
hưởng trực tiếp hay gián tiếp đến hoạt động quản trị một tổ chức. Tinh hình suy thoái
kinh tế dẫn đến sức mua giảm, sự thay đổi của công nghệ, kỹ thuật dẫn đến trên thị
trường xuất hiện sản phẩm mới có chất lượng tốt, giá rẻ, một cán bộ quản trị giỏi, một
nhân viên thạo việc bỗng nhiên xin đi khỏi công ty mà chưa có người thay thế tương
xứng, sự thay đổi của giá cả các yếu tố đầu vào... tất cả chúng đều ảnh hưởng đến hoạt động quản trị.
Các yếu tố của môi trường quản trị được chia thành 2 nhóm: nhóm yếu tố môi
trường bên ngoài và nhóm yếu tố môi trường bên trong tổ chức.
Môi trường bên trong gồm các yếu tố và điều kiện bên trong của tổ chức như:
nguồn tài chính, nguồn nhân lực, cơ sở vật chất kỹ thuật, công nghệ, cơ cấu tổ chức, văn hóa tổ chức, ... 9
Môi trường bên ngoài tổ chức bao gồm hai nhóm yếu tố: những yếu tố của môi
trường vĩ mô và những yếu tố của môi trường vi mô (môi trường ngành). Những yếu
tố này đều nằm ngoài tổ chức.
Phân loại môi trường quản trị.
1.1.2. Khái niệm môi trường đặc thù
Môi trường vi mô trong tiếng Anh gọi là Micro environment. Môi trường vi mô
còn được gọi là môi trường kinh doanh đặc thù hay môi trường ngành.
Môi trường vi mô bao gồm các yếu tố trong ngành liên quan trực tiếp đến việc
hoàn thành những mục tiêu của doanh nghiệp như: khách hàng, nhà cung cấp, đối thủ
cạnh tranh hiện tại, đối thủ cạnh tranh tiềm ẩn và sản phẩm thay thế.
1.1.3. Đặc điểm của môi trường đặc thù
Môi trường kinh doanh đặc thù của doanh nghiệp có ba đặc điểm sau:
a. Môi trường kinh doanh đặc thù có tính động: Môi trường kinh doanh đặc
thù cùng với các yếu tố cấu thành luôn vận động và biến đổi không ngừng, sự ảnh
hưởng của nó không chỉ tác động đến một doanh nghiệp cụ thể mà còn tác động đến
nhiều doanh nghiệp cùng kinh doanh một mặt hàng, một ngành hàng.
b. Môi trường kinh doanh đặc thù có tính đa dạng: Môi trường kinh doanh
đặc thù là sự đan xen của các yếu tố có tác động và ảnh hưởng qua lại lẫn nhau. Sự
thay đổi của một yếu tố này sẽ kéo theo sự thay đổi của các yếu tố còn lại thuộc môi
trường kinh doanh đặc thù. Vấn đề đặt ra cho bất kỳ một tổ chức hay một cá nhân nào
khi phân tích đánh giá môi trường kinh doanh đặc thù phải xem xét trên phương diện
tổng thể trong mối quan hệ giữa các yếu tố.
c. Môi trường kinh doanh đặc thù có tính chất phức tạp: Bản thân môi
trường đã mang tính chất phức tạp. Tính phức tạp của môi trường kinh doanh doanh
nghiệp được đặc trưng bởi một loạt các yếu tố có ảnh hưởng đến nỗ lực của doanh 10
nghiệp.Các yếu tố thuộc môi trường kinh doanh đặc thù luôn biến đổi không ngừng,
chúng ta rất khó để dự đoán chính xác được những gì mà môi trường kinh doanh tác
động đến doanh nghiệp. Môi trường càng phức tạp thì công tác dự đoán càng gặp
nhiều khó khăn, doanh nghiệp càng khó đưa ra những quyết định chính xác và hiệu quả.
1.2. Các yếu tố của môi trường đặc thù 1.2.1. Yếu tố khách hàng
Khách hàng là những người mua sản phẩm của doanh nghiệp. Họ muốn mua
gì? Có nên mua nó hay không? Làm thế nào để mua? Khi nào có thể mua? Đây chính
là thông tin doanh nghiệp cần lên kế hoạch để đáp ứng nhu cầu khách hàng. Nếu
doanh nghiệp đáp ứng tốt nhu cầu của khách hàng thì sẽ tồn tại và phát triển, nhưng
nếu không đáp ứng được sẽ thất bại. Mọi hoạt động kinh doanh, hoạch định, tổ chức,
lãnh đạo và kiểm soát đều phải dựa trên thông tin về nhu cầu và mong muốn của khách
hàng, sức mua, hành vi và thói quen mua hàng của khách hàng, sự tin tưởng của khách
hàng phải được xem xét khi xây dựng và phát triển niềm tin và phát triển thương hiệu.
Chúng ta phải tiếp tục xây dựng các kênh thông tin về khách hàng, lường trước những
thay đổi về nhu cầu, thị hiếu, hành vi mua hàng của khách hàng và cập nhật những
thông tin này một cách nhanh chóng, chính xác trong các quyết định ra quyết định, kinh doanh và quản trị.
Ví dụ: Công ty TNHH Sản Xuất Hàng Tiêu Dùng Bình Tiên (Biti's) là một
trong những “doanh nghiệp tên tuổi” đi đầu trong lĩnh vực sản xuất kinh doanh giày
đẹp. Ở Việt Nam, khi nhắc đến giày dép, người ta nghĩ ngay đến Biti's - “Nâng niu bàn chân Việt”.
Năm 2002, Bitis bán hàng sang Lào thông qua Công ty Xuất nhập khẩu
Phouphet. Tại lần đầu tiên thâm nhập vào thị trường Lào, các sản phẩm của Biti's bản
rất chạy. Tuy nhiên, khi sự hiếu kỳ qua đi thì Bitis và Phouphet đối mặt với tình trạng
suy giảm lượng hàng bán. Ngoài sự cạnh tranh mạnh mẽ từ các sản phẩm của Trung
Quốc và Thái Lan thì còn có một số nguyên nhân ẩn chứa. Qua nghiên cứu, nguyên
nhân chính khiến cho các sản phẩm của Bitis bị khách hàng Lào từ chối đến từ màu
sắc các sản phẩm của Bitis. Màu sắc đóng vai trò quan trọng trong đức tin của văn hóa
Lào. Sự phản đối mạnh mẽ khách hàng Lào đối với màu tím xuất phát từ quan niệm
rằng màu tím gắn với sự tan vỡ. Do đó mọi người không muốn mua giày màu tím vì
không muốn gặp rủi ro. Do không hiểu điều này nên Bitis bản một lượng lớn giày màu
tím sang thị trường Lào. Khi giày màu tím được bày bán thì không có khách hàng
người Lào nào động tới. Thậm chí ngay khi những đôi giày tím được mạng cho học
sinh các trường học ở địa phương thì ngay lập tức bố mẹ chúng mang trả lại cửa hàng. 11
Là người tiêu thụ sản phẩm và dịch vụ của doanh nghiệp, khách hàng là một
yếu tố quyết định đầu ra của sản phẩm. Ví dụ trên cho thấy một điều đó là: không có
khách hàng các doanh nghiệp sẽ gặp khó khăn trong tiêu thụ các sản phẩm và dịch vụ
của mình. Như vậy, khách hàng và nhu cầu của họ nhìn chung có những ảnh hưởng
hết sức quan trọng đến các hoạt động về hoạch định chiến lược và sách lược kinh
doanh của mọi công ty. Tìm hiểu kỹ lưỡng và đáp ứng đầy đủ nhu cầu cùng sở thích
thị hiếu của khách hàng mục tiêu sống còn cho mỗi doanh nghiệp nói chung và hệ
thống quản trị của nó nói riêng.
1.2.2. Yếu tố nhà cung cấp
Nhà cung cấp yếu tố đầu vào của doanh nghiệp bao gồm: cung ứng vốn, lao
động, hàng hóa, nguyên vật liệu, công nghệ và thông tin. Các yếu tố đầu vào ảnh
hưởng đến số lượng và chất lượng sản phẩm mà công ty đưa ra thị trường. Vì vậy, cần
phải xem xét năng lực, uy tín và danh tiếng của các nhà cung cấp khi lập kế hoạch và
phát triển hoạt động của mình và luôn có kế hoạch dự phòng để đảm bảo hoạt động
kinh doanh được liên tục. Các doanh nghiệp cần xây dựng và duy trì mối quan hệ tốt
với các nhà cung cấp của mình và có thông tin công bằng và chính xác để họ đưa ra
quyết định cung ứng đúng đắn và hiệu quả...
1.2.3. Yếu tố đối thủ cạnh tranh
Đối thủ cạnh tranh của doanh nghiệp bao gồm đối thủ cạnh tranh trực tiếp và
tiềm ẩn. Cạnh tranh luôn tồn tại khách quan trong kinh tế thị trường, trong tư duy cạnh
tranh ngày nay người ta không coi “Thương trường là chiến trường" mà cạnh tranh
theo hướng cạnh tranh để phát triển “vừa cạnh tranh, vừa hợp tác” để tất cả đều chiến
thắng. Để có thể tồn tại trong cạnh tranh, các doanh nghiệp cần phải có thông tin cập
nhật đầy đủ, chính xác về chiến lược, chiến thuật của đối thủ cạnh tranh từ đó có chiến
lược, chiến thuật, các công cụ và biện pháp cạnh tranh hữu hiệu.
Ví dụ: “Sự cạnh tranh giữa Vinamilk và TH True Milk”. Cuộc chiến giữa các
thương hiệu sữa trong nước bắt đầu bùng nổ khi TH True Milk khẳng định mình là
“sữa sạch” và “không có đối thủ”. Động thái này của TH True Milk đã đe dọa đến vị
trí dẫn đầu thị phần sữa của Vinamilk. Phản ứng trước tình hình hiện tại, chiến lược
cạnh tranh của Vinamilk là quyết định đầu tư dây chuyền công nghệ hiện đại hàng đầu
thế giới hiện nay là ly tâm tách khuẩn để đảm bảo chất lượng sữa sạch 100% thanh
trùng. Dù vinamilk đang sở hữu nền tảng vững chắc, nhưng vẫn chú trọng đến vùng
nguyên liệu, coi đây là đòn bẩy chiến lược và lợi thế cạnh tranh để vượt qua đối thủ
khác trong phân khúc sữa tươi. Vinamilk cũng đầu tư hàng loạt vào vùng nguyên liệu
sữa tươi như “Resort” bò sữa quy mô lớn (8000 con) áp dụng các công nghệ chăn
nuôi, đầu tư cho các sản phẩm sữa organic quy mô lên đến 5000ha. Song song với phát 12
triển vùng nguyên liệu là sự nâng cao công suất và mở rộng quy mô của hệ thống nhà
máy; đáp ứng kịp thời nhu cầu của người tiêu dùng theo khu vực. Việc có chiến lược
đầu tư toàn điện tử nguyên liệu đầu vào, công nghệ sản xuất, hệ thống phân phối, tiếp
thị là phản ứng nhanh của Vinamilk trước sự thay đổi và cạnh tranh giúp Vinamilk
đánh bại được đối thủ của mình.
1.2.4. Yếu tố cơ quan hữu quan
Trong quá trình hoạt động, doanh nghiệp luôn chịu sự quản lý, tác động của các
cơ quan hữu quan như chính quyền địa phương, các cơ quan quản lý thị trường, hải
quan, thuế vụ công an. Các cơ quan hữu quan khác thực thi các nhiệm vụ theo quy
định của pháp luật. Các tổ chức xã hội, nghề nghiệp, những tổ chức bảo vệ quyền lợi
người tiêu dùng, hiệp hội doanh nghiệp, các tổ chức bảo vệ môi trường, cơ quan
truyền thông đại chúng... cũng vừa là các tổ chức có thể tạo thuận lợi cho hoạt động
của doanh nghiệp, song cũng có thể tạo ra áp lực mà doanh nghiệp phải tính đến trong quá trình hoạt động.
Ví dụ: Chính quyền địa phương thường sẽ tạo điều kiện giúp đỡ doanh nghiệp
trên địa bàn phát triển bằng cách hỗ trợ về nguồn vốn, hay những vấn đề liên quan đến
ngành thuế. Bên cạnh đó, doanh nghiệp cũng cần “sòng phẳng” thực hiện thật tốt mọi
quy định của pháp luật, lấy mục tiêu là phát triển bền vững.
CHƯƠNG 2: THỰC TRẠNG ẢNH HƯỞNG CỦA YẾU TỐ MÔI TRƯỜNG
ĐẶC THÙ TỚI HOẠT ĐỘNG QUẢN TRỊ CỦA DOANH NGHIỆP BIDV TẠI HÀ NỘI 2.1. Khái quát về DN BIDV
2.1.1. Giới thiệu về lịch sử hình thành và phát triển của DN BIDV
Truyền thống 67 năm là hành trang đưa BIDV trở thành Ngân hàng thương mại
cổ phần hàng đầu trong khu vực.
Ngày 26/4/1957, Ngân hàng Kiến thiết Việt Nam (tiền thân của Ngân hàng
TMCP Đầu tư và Phát triển Việt Nam-BIDV) chính thức được thành lập. BIDV tự hào
là ngân hàng có lịch sử lâu đời nhất trong hệ thống các tổ chức tín dụng Việt Nam.
Lịch sử xây dựng và phát triển của Ngân hàng TMCP Đầu tư và Phát triển Việt Nam
là một chặng đường đầy gian nan thử thách nhưng cũng rất đỗi tự hào gắn với từng
thời kỳ lịch sử bảo vệ và xây dựng phát triển đất nước của dân tộc Việt Nam…
Lịch sử Ngân hàng TMCP Đầu tư và Phát triển Việt Nam đã có 4 lần thay đổi
tên gọi phù hợp với từng thời kỳ xây dựng và phát triển đất nước:
a. Giai đoạn 1957 - 1981: Ngân hàng Kiến Thiết Việt Nam: Giai đoạn “Ngân
hàng Kiến thiết Việt Nam” trực thuộc Bộ Tài chính (1957 - 1981) với chức năng chính 13
là hoạt động cấp phát vốn ngân sách nhà nước cho đầu tư xây dựng cơ bản theo nhiệm
vụ của Nhà nước giao, phục vụ công cuộc xây dựng chủ nghĩa xã hội ở miền Bắc và
sự nghiệp giải phóng miền Nam, thống nhất Tổ quốc.
b. Giai đoạn 1981 – 1990: Ngân hàng Đầu tư và Xây dựng Việt Nam: Giai
đoạn “Ngân hàng Đầu tư và Xây dựng Việt Nam” gắn với một thời kỳ sôi nổi của đất
nước - chuẩn bị và tiến hành công cuộc đổi mới (1981 - 1990), thực hiện tốt nhiệm vụ
trọng tâm là phục vụ nền kinh tế, cùng với cả nền kinh tế chuyển sang hoạt động theo
cơ chế kinh tế thị trường.
c. Giai đoạn 1990 - 2012: Ngân hàng Đầu tư và Phát triển Việt Nam: Giai
đoạn “Ngân hàng Đầu tư và Phát triển Việt Nam” gắn với quá trình chuyển đổi của
BIDV từ một ngân hàng chuyên doanh sang hoạt động theo cơ chế của một ngân hàng
thương mại, tuân thủ các nguyên tắc thị trường và định hướng mở cửa của nền kinh tế.
d. Giai đoạn 2012 - nay: Ngân hàng TMCP Đầu tư và Phát triển Việt Nam:
Giai đoạn chuyển đổi hoạt động theo mô hình Ngân hàng TMCP. Đây là một bước
phát triển mạnh mẽ của BIDV trong tiến trình hội nhập. Đó là sự thay đổi căn bản và
thực chất về cơ chế, sở hữu và phương thức hoạt động khi BIDV cổ phần hóa thành
công, trở thành ngân hàng thương mại cổ phần hoạt động đầy đủ theo nguyên tắc thị
trường với định hướng hội nhập và cạnh tranh quốc tế mạnh mẽ.
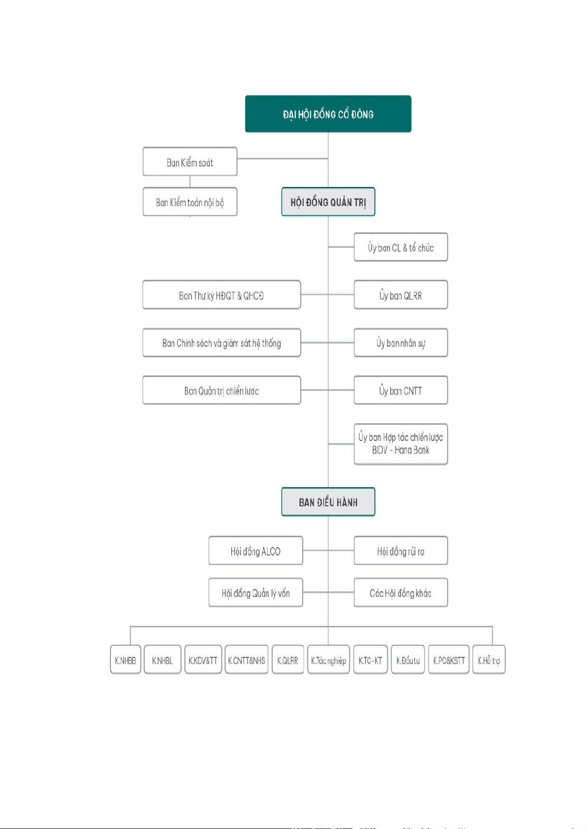
2.1.2. Sơ đồ cơ cấu tổ chức 14
Sơ đồ cơ cấu tổ chức của DN BIDV. 15
Bộ máy quản lý của DN BIDV.
2.1.3. Kết quả hoạt động kinh doanh ( hợp nhất tại 31/12/2023) + Tổng tài sản: 2.300.814
tỷ đồng. Tiếp tục giữ vị
thế là ngân hàng có tổng tài sản lớn nhất thị trường. + Vốn hóa thị trường: 272.100 tỷ đồng. Đứng
thứ 2 thị trường chứng khoán Việt Nam và ngành ngân hàng. + Cho vay và gửi tiền khách hàng. Tăng trưởng tín dụng 16,7% so với
đầu năm, đạt mức tốt so với bình quân ngành ngân hàng. + Đứng thứ 1 ngành ngân hàng về quy mô Cho vay và Tiền gửi khách hàng.
+ Trích lập dự phòng đầy
đủ, tỷ lệ nợ xấu được kiểm soát (ở mức < 1,4%) tính theo Thông tư 11/2021/TT-NHNN.
+ Lợi nhuận trước thuế: Tăng 21% so với năm trước.
+Tỷ lệ trang trải nợ xấu của BIDV năm 2023 cao nhất trong khối NHTM có vốn Nhà nước. 16
2.2. Thực trạng ảnh hưởng của yếu tố môi trường đặc thù tới hoạt động quản trị
của doanh nghiệp BIDV tại Hà Nội
2.2.1. Ảnh hưởng của yếu tố khách hàng
Trong bối cảnh ngân hàng ngày càng phải đối mặt với sự biến động của thị
trường và sự cạnh tranh gay gắt, yếu tố khách hàng không chỉ đơn thuần là những
người sử dụng sản phẩm và dịch vụ của ngân hàng mà còn là nguồn lực chiến lược
quan trọng đối với hoạt động quản trị của Ngân hàng BIDV. Việc hiểu và đáp ứng nhu
cầu của khách hàng không chỉ là một nhiệm vụ quan trọng mà còn là yếu tố quyết định
sự thành bại của ngân hàng.
Tệp khách hàng của BIDV gồm có khách hàng Cá nhân và khách hàng Doanh nghiệp:
+Doanh nghiệp: hiện BIDV đang có số khách hàng doanh nghiệp lớn nhất trong
hệ thống các ngân hàng tại Việt Nam. Khách hàng của BIDV bao gồm các tập
đoàn, công ty lớn, cũng như các doanh nghiệp vừa và nhỏ.Theo Báo cáo của
Ban điều hành BIDV năm 2021, phân khúc khách hàng doanh nghiệp nhỏ và
vừa (SMEs) của ngân hàng này hiện đang có được mức tăng trưởng ổn định. Số
lượng khách hàng SME mới trong năm 2020 là khoảng 310 nghìn. Con số này
tăng trưởng 6,2% so với năm 2019. Nó cũng chiếm khoảng 40% lượng doanh
nghiệp vừa và nhỏ trên toàn quốc. Đến 31/12/2023,tổng số khách hàng doanh
nghiệp đạt khoảng 500.000 khách hàng, trong đó số lượng khách hàng SME
tăng trưởng nhanh và liên tục, đứng số 1 về thị phần tại Việt Nam.
+Định chế tài chính: BIDV là đối tác nhiều năm và nhận được tin tưởng của các
ngân hàng nước ngoài và các tổ chức quốc tế đang có mặt tại Việt Nam. BIDV
hiện đang có các hoạt động hợp tác với Ngân hàng Thế giới (World Bank), Cơ
quan hợp tác quốc tế Nhật Bản (JICA), Ngân hàng phát triển châu Á (ADB),
Ngân hàng hợp tác quốc tế Nhật Bản (JBIC), hay Ngân hàng Đầu tư Bắc Âu (NIB)…
+Cá nhân: Cũng theo Báo cáo đầu năm 2021 từ BIDV, khách hàng cá nhân hiện
nay khoảng 11,6 triệu người, tăng trưởng 14%. Số lượng khách hàng tăng thêm
trong năm 2020 là khoảng 1,45 triệu người. 17
Số lượng khách hàng theo từng năm của DN BIDV.
Như vậy khách hàng là yếu tố quyết định đến sự sống còn của doanh nghiệp,
đặc biệt đối với sự sống còn của ngân hàng. Yếu tố khách hàng có tác động sâu rộng
đến hoạt động quản trị doanh nghiệp BIDV theo nhiều cách như sau:
a. Yêu cầu và mong muốn của khách hàng: Khách hàng là nhóm chủ yếu đặt
nhu cầu và mong muốn về các dịch vụ ngân hàng. Sự thay đổi trong yêu cầu và mong
muốn của khách hàng có thể ảnh hưởng đến chiến lược kinh doanh và quản trị của
ngân hàng, bao gồm việc xây dựng sản phẩm mới, cải thiện dịch vụ, và quản lý rủi ro.
Với tôn chỉ lấy khách hàng làm trung tâm, BIDV luôn nỗ lực để đem lại trải
nghiệm tốt nhất cho khách hàng mỗi ngày. Tại cột mốc kỷ niệm 10 năm thành lập, giải
thưởng "Best In-House Contact Centre" có ý nghĩa quan trọng đối với Trung tâm chăm
sóc khách hàng BIDV nói riêng và với BIDV nói chung, là sự ghi nhận những nỗ lực
đổi mới sáng tạo và sự tận tâm của BIDV trong việc nâng cao chất lượng dịch vụ và trải nghiệm khách hàng.
Trung tâm chăm sóc khách hàng BIDV luôn chú trọng công tác quản lý chất
lượng, đào tạo để nâng cao trình độ kỹ năng, nghiệp vụ của tư vấn viên, đồng thời triển
khai nhiều giải pháp nâng cao trải nghiệm nhân viên để mỗi tư vấn viên luôn sẵn sàng
tâm thế mang đến chất lượng phục vụ tốt nhất tới khách hàng. Các kênh hỗ trợ liên tục
được mở mới nhằm cung cấp dịch vụ hỗ trợ khách hàng 24/7 trên đa dạng các kênh
tương tác trong điều kiện nguồn lực khan hiếm, nhờ đó quy mô hỗ trợ, chăm sóc khách
hàng sau bán/bán hàng tại Trung tâm chăm sóc khách hàng liên tục được mở rộng. Đặc
biệt, trên cơ sở lắng nghe, kết hợp với việc phân tích dữ liệu khách hàng trên từng
điểm chạm để phát hiện những điểm đứt gãy trong hành trình khách hàng, các chiến
dịch gọi ra chăm sóc khách hàng chủ động đã được thực hiện quyết liệt, góp phần
không nhỏ vào việc làm mượt trải nghiệm, gia tăng sự gắn kết giữa khách hàng với ngân hàng.
Trong thời đại số, khách hàng mong đợi nhận được sự hỗ trợ ngay lập tức đối
với các vấn đề gặp phải. Nắm bắt được nhu cầu đó, Trung tâm chăm sóc khách hàng 18
liên tục phối hợp với các đơn vị đầu mối sản phẩm rà soát quy trình để cung cấp dịch
vụ chăm sóc khách hàng sau bán tiện lợi nhất, hướng đến mọi yêu cầu, vướng mắc của
khách hàng đều được giải quyết ngay khi tương tác với Contact Center.
Bên cạnh hoạt động hỗ trợ và chăm sóc khách hàng, Trung tâm chăm sóc khách
hàng BIDV đẩy mạnh nghiên cứu, ứng dụng công nghệ mới, đặc biệt là công nghệ trí
tuệ nhân tạo với giải pháp hỗ trợ/chăm sóc khách hàng tự động bằng
Voicebot/Chatbot, tự động hóa các tác nghiệp thủ công bởi Robotics, quản lý chất
lượng tự động với Speech to text & Voice Emotion, xác thực khách hàng tự động qua
IVR. Việc ứng dụng này nhằm hiện đại hóa, nâng cao năng suất, hiệu quả hoạt động
Contact Centre, hướng đến mục tiêu đưa BIDV trở thành định chế tài chính hàng đầu
có nền tảng số tốt nhất Việt Nam đồng thời mang lại trải nghiệm tốt nhất cho khách hàng.
b. Tính cạnh tranh và sự khác biệt: Khách hàng thường lựa chọn giữa các
ngân hàng dựa trên sự khác biệt trong sản phẩm, dịch vụ và trải nghiệm khách hàng.
Điều này thúc đẩy ngân hàng phải liên tục cải thiện và tối ưu hóa các quy trình và dịch
vụ của mình để duy trì hoặc tăng cường sự cạnh tranh.
Về hệ thống ngân hàng lõi (Corebanking), trong những năm qua, BIDV đã bứt
phá rõ nét trên thị trường kinh doanh vốn và tiền tệ bằng nhiều thay đổi tích cực. Hoạt
động kinh doanh vốn và tiền tệ của BIDV với hệ thống sản phẩm đa dạng, bao gồm 9
dòng sản phẩm chính: 6 dòng sản phẩm phục vụ khách hàng (mua bán ngoại tệ, mua
bán vàng miếng, phái sinh lãi suất, phái sinh hàng hóa, sản phẩm cấu trúc, tư vấn phát
hành trái phiếu) và 3 dòng sản phẩm tự doanh (ngoại tệ, trái phiếu chính phủ, tiền tệ).
Trên cả 2 mảng hoạt động giao dịch liên ngân hàng và giao dịch khách hàng, BIDV
đều cho thấy sự chủ động, linh hoạt và chuyên nghiệp, với ưu thế về thời gian giao
dịch nhanh chóng, thủ tục thuận tiện, mức giá cạnh tranh.
Về mô hình tổng quát, Hệ thống SIBS với ưu điểm nổi bật là hệ thống dữ liệu
tập trung, định hướng theo khách hàng, xử lý giao dịch trực tuyến, cho phép BIDV có
khả năng đưa ra nhanh chóng các sản phẩm mới phục vụ khách hàng trên diện rộng,
phát triển các kênh phân phối mới như: Homebanking, Mobile Banking, Internet
Banking, ATM, POS,… đồng thời làm thay đổi toàn diện nền tảng công nghệ theo
hướng hiện đại, đổi mới nghiệp vụ và các hoạt động quản lý kinh doanh của BIDV (tin
học hoá hầu hết các hoạt động nghiệp vụ ngân hàng).
Mô hình hệ thống máy chủ Core Banking, có nền tảng công nghệ theo hướng
hiện đại, hệ điều hành OS/400 V5R4, đặt tại 03 địa điểm: Trung tâm xử lý chính (Hà
Nội), Trung tâm dự phòng (cách trung tâm xử lý 50km, Hải Dương) và dự phòng nóng
(cách trung tâm xử lý 500m, Hà Nội). Khi có phát sinh giao dịch, dữ liệu trên máy chủ 19
Production sẽ được đồng bộ gần như tức thời tới các máy chủ dự phòng (Backup HA
và Backup DR) thông qua phần mềm MIMIX.
Hệ thống thông tin khách hàng được xây dựng trên cơ sở các tham số
và lưu trữ tập trung trong toàn hệ thống BIDV, đảm bảo tính thống nhất về thông tin
trong toàn ngân hàng. Mỗi khách hàng có một mã số duy nhất (số CIF) trong toàn
ngân hàng. Dựa vào mã số này, hệ thống cho phép vấn tin để xem xét tổng thể cũng
như chi tiết các tài khoản của từng khách hàng tại bất kỳ thời điểm nào. Khi có giao
dịch phát sinh, hệ thống sẽ cảnh báo đối với những khách hàng “có vấn đề”. Việc đánh
giá đầy đủ và toàn diện về khách hàng sẽ thuận tiện cho việc xây dựng chính sách,
chiến lược khách hàng. Hệ thống quản lý thông tin khách hàng là một trong những nền
tảng cho việc phát triển các dịch vụ ngân hàng: ATM, thẻ tín dụng, POS, Internet Banking, Phone Banking…
c. Chiến lược quản trị rủi ro: Khách hàng có thể ảnh hưởng đến quản trị rủi ro
của ngân hàng bằng cách tạo ra các yếu tố rủi ro mới hoặc tăng cường các rủi ro hiện
có. Ví dụ, nếu có sự thay đổi đột ngột trong hành vi tiêu dùng hoặc trong môi trường
kinh doanh, đó có thể tạo ra các rủi ro mới mà ngân hàng phải quản lý.
Là ngân hàng thương mại đầu tiên của Việt Nam được Tạp chí IBM trao giải
thưởng, BIDV đã khẳng định được những nỗ lực và kết quả khả quan trong việc bắt
kịp xu hướng quản lý rủi ro của thị trường, và chủ động trong công tác quản lý rủi ro
theo thông lệ quốc tế. Với vị thế là ngân hàng thương mại uy tín và lâu đời nhất tại
Việt Nam, đến nay BIDV đã có những bước chuyển mình mạnh mẽ trong hoạt động
chuyển đổi số quy trình dịch vụ, đón đầu xu hướng thị trường, mang lại trải nghiệm tốt
nhất và sự hài lòng của khách hàng. Đặc biệt là việc số hóa trong hoạt động quản lý rủi
ro thông qua việc đẩy mạnh nghiên cứu, xây dựng, phát triển các báo cáo giám sát rủi 20