



















Preview text:
I. Quản trị và các chức năng của quản trị 1.1.
Khái niệm và bản chất quản trị
-Khái niệm: Quản trị là hoạt động nhằm đạt được mục
tiêu một cách có hiệu quả bằng sự phối hợp các hoạt
động của những người khác thông qua hoạch định, tổ
chức, lãnh đạo và kiểm soát các nguồn lực của tổ chức
trong một môi trường luôn thay đổi
-Bản chất của quản trị:
+ Quản trị là hoạt động của 1 hay 1 số ng nhằm phối hợp
hoạt động của những người khác để đạt được những mục
tiêu của tổ chức. Hoạt động quản trị sẽ k diễn ra hoặc k
đc nhìn thấy nếu tổ chức chỉ có 1 người, k có sự phối
hợp hay tương tác với nhau
+ sự phối hợp hoạt động đc thực hiện thông qua tiến
trình hoạch định, tổ chức, lãnh đạo, kiểm soát
+ Hoạt động quản trị đòi hỏi phải sử dụng các nguồn
lực, và phải sử dụng tiết kiệm hiệu quả vì nó là hữu hạn.
Nguồn lực ở đây bao gồm cả vật chất và tinh thần.
+ Hoạt động quản trị được tiến hành trong 1 môi trường
luôn thay đổi nên cần phải dự báo, nhận diện một cách
chính xác, kịp thời những cơ hội và thách thức, thuận lợi và khó khăn để có những quyết định, hành
động quản trị thích hợp với mỗi tình huống, hoàn cảnh cụ thể. 1.2.
Quản trị là một khoa học, một nghệ thuật và là một nghề
A, Quản trị là một khoa học
-Thứ nhất, thực tiễn hoạt động quản trị ra đời từ rất lâu khi có đòi hỏi phải phối hợp và kết hợp hoạt
động của những con người trong một tổ chức. Qua thực tiễn, hoạt động quản trị được trải nghiệm,
đúc rút, tổng kết từ đó ra đời những tư tưởng , lý thuyết về quản trị.
-Thứ hai, các lý thuyết quản trị là sự tổng hợp, khái quát hoá cao từ thực tiễn hoạt động quản trị với
sự kế thừa, phát triển các lý thuyết, kinh nghiệm đã có về quản trị; lý thuyết và thực hành quản trị đòi
hỏi phải nhận thức và vận dụng các quy luật kinh tế, xã hội và tâm lý để giải quyết vấn đề của quản trị.
-Thứ ba, lý thuyết quản trị sử dụng các thành tựu các môn khoa học khác nhau vào giải quyết vấn đề
của quản trị như triết học, toán học, tâm lý, xã hội học,….
B, Quản trị là một nghệ thuật
-Bởi vì quản trị là hoạt động làm việc với và thông qua con người để đạt được mục tiêu. Con người
luôn có tâm tư tình cảm , tính cách và phẩm chất, tâm lý nhất định; ở trong các điều kiện, hoàn cảnh
khác nhau nhu cầu, động cơ, hành vi ứng xử của con người có thể khác nhau do đó nhà quản trị cần
phải có hoạt động quản trị , ứng xử thích hợp với các trạng thái tâm lý, đặc điểm tâm sinh lý của mỗi
ngừoi trong hoàn cảnh cụ thể.
-Bên cạnh đó, môi trường quản trị luôn thay đổi nên không thể áp dụng khoa học quản trị vào thực
tiễn một cách khuôn mẫu, cứng nhắc mà phải mềm mỏng, linh hoạt để phù hợp với từng điều kiện,
hoàn cảnh có nghĩa là phải có nghệ thuật quản trị.
C, Quản trị là một nghề
Từ những năm 50 của thế kỷ XX hoạt động quản trị tiến dần đến chuyên nghiệp, một số người được
đào tạo bài bản về quản trị và hoạt động của họ chuyên về quản trị, từ đó quản trị trở thành một nghề và
người ta có thế kiếm sống, phát triển từ nghề này. Điến hình như nghề quản trị kinh doanh. Có thể nói, quản
trị kinh doanh đã trở thành một nghề danh giá, tấm bằng MBA trở thành tấm "hộ chiếu" để một cá nhân có
thể bước vào thế giới kinh doanh đầy cảm hứng và thách thức và những người có bằng MBA ở các nước
phát triển là tầng lớp có thu nhập cao và được xã hội trọng vọng. Khi quản trị trở thành một nghề, con người
tách ra khỏi các hoạt động sản xuất trực tiếp để chuyên tâm vào hoạt động quản trị do đó hiệu quả của hoạt
động quản trị trong một tổ chức được nâng lên và qua đó nâng cao hiệu quả hoạt động của tổ chức do sự chuyên môn đó. 1.3. Chức năng quản trị A, Hoạch định
-Hoạch định là việc xác định mục tiêu của tổ chức, dự tính những cách thức để đạt được và các nguồn
lực cần phải có để đạt được mục tiêu của tổ chức
-Hoạch định là chức năng đầu tiên, là chức năng nền tảng của các chức năng quản trị
-Những nhiệm vụ của hoạch định gồm:
+ 1 - xác định các mục tiêu của tổ chức
+ 2- xây dựng chiến lược tổng thể và chiến lược bộ phận
-Hoạch định càng chính xác thì càng tạo thuận lợi vc triển khai các hđ qtri, sd hiệu quả các nguồn lực
và chủ động xử lý các tình huống, nắm bắt và khai thác cơ hội và hạn chế rủi ro B, Tổ chức
-Tổ chức là chức năng thiết kế cơ cấu tổ chức bộ máy, tổ chức công việc và phân quyền.
-Các nhiệm vụ của tổ chức bao gồm: xác định các việc phải làm, phân công cá nhân, bộ phận nào làm
và phối hợp hoạt động như thế nào với các cá nhân, bộ phận trong tổ chức.
-Chức năng này nhằm thực hiện chiến lược và kế hoạch đã đặt ra ở hoạch định dựa trên cơ sở nguồn
lực hiện có và có thể huy động để thực hiện mục tiêu của tổ chức. C,Lãnh đạo
-Lãnh đạo là gây ảnh hưởng, thúc đẩy, hướng dẫn và động viên người thừa hành thực hiện nhiệm vụ
dựa trên cơ sở hiểu rõ động cơ, hành vi của họ bằng phong cách lãnh đạo thích hợp để đạt mục tiêu.
-Tổ chức là một nhóm người mà họ đến và gắn bó với nó vì những mục tiêu, nhu cầu và động cơ nhất
định. Những người trong tổ chức có nhu cầu, phẩm chất, điều kiện và vị trí khác nhau do đó để tác
động đến họ, làm cho họ tích cực, nỗ lực làm việc, hoàn thành tốt nhiệm vụ, nhà quản trị phải hiểu rõ
nhu cầu và động cơ của họ trong công việc. Và phải có nghệ thuật gây ảnh hưởng tới người dưới
quyền bằng phong cách lãnh đạo thích hợp với mỗi tình huống cụ thể. D, Kiểm soát
-Kiểm soát là việc xác định kết quả đạt được trên thực tế so với mục tiêu đã đặt ra để phát hiện những
sai lệch và nguyên nhân của chúng, từ đó thực hiện các hoạt động điều chỉnh để đảm bảo tổ chức đạt
được các mục tiêu đã đề ra.
-Hoạt động kiểm soát sẽ giúp nhà quản trị phát hiện được những sai lệch để nhà quản trị có những
điều chỉnh đảm bảo sự phù hợp giữa hoạt động thực tiễn và mục tiêu đề ra và tránh lãng phí nguồn lực.
II. Môi trường quản trị 2.1. Khái niệm
-Môi trường quản trị chỉ định các định chế hay lực lượng bên trong và bên ngoài có ảnh hưởng đến
hoạt động quản trị của tổ chức.
-Nhà quản trị chỉ có ảnh hưởng giới hạn đến kết quả hoạt động của tổ chức vì tổ chức có nhiều yếu tố
ảnh hưởng đến kết quả của tổ chức mà nhà quản trị không thể kiểm soát, khống chế được nó. Chúng
là các yếu tố của môi trường bên trong và bên ngoài tổ chức.
-Các yếu tố của môi trường quản trị luôn vận động, tương tác lẫn nhau, có ảnh hưởng trực tiếp hay
gián tiếp đến hoạt động quản trị một tổ chức. Tình hình suy thoái kinh tế dẫn đến sức mua giảm, sự
thay đổi của công nghệ, kỹ thuật dẫn đến trên thị trường xuất hiện sản phẩm mới có chất lượng tốt,
giá rẻ, một cán bộ quản trị giỏi, một nhân viên thạo việc bỗng nhiên xin đi khỏi công ty mà chưa có
người thay thế tương xứng, sự thay đổi của giá cả các yếu tố đầu vào... tất cả chúng đều ảnh hưởng
đến hoạt động quản trị.
2.2. Môi trường bên ngoài
- Môi trường bên ngoài bao gồm : môi trường vĩ mô và môi trường vi mô( môi trường ngành/môi trường đặc thù) 1. Môi trường vĩ mô
A, yếu tố kinh tế vi mô ( bao gồm tổng sản phẩm quốc nội GDP, lạm phát, tỷ giá hối đoái và lãi suất, công
ăn việc làm và thu nhập, thuế,….) Ví dụ 1: lạm phát
Giá nguyên vật liệu đầu vào đag ở mức cao, Việt nam là nước nhập khẩu nhiều nguyên liệu phục vụ
sản xuất nên sẽ ảnh hưởng đến chi phí, giá thành, tạo áp lực cho sản xuất doanh nghiệp. Mặt khác, lạm phát
cao cũng khiến thu nhập thực tế của người dân bị giảm khiến sức mua và nhu cầu giảm. Các thông tin trên
giúp nhà quản trị doanh nghiệp điều chỉnh chiến lược và chính sách thích hợp để tránh thua lỗ, hạn chế các rủi ro của lạm phát
B, Yếu tố chính trị, luật pháp
Ồn định chính trị là điều kiện cần thiết khách quan để phát triển kinh tế đất nước vì các doanh nghiệp
là những tế bào của nền kinh tế. Các nghị quyết, chính sách của Đảng và Nhà nước, hệ thống luật pháp đúng
đắn, phù hợp với thực tiễn thị trường sẽ thúc đẩy hoạt động của doanh nghiệp trong kinh tế thị trường. Mở
cửa, hội nhập nền kinh tế có tác động định hướng chung đối với nền kinh tế và doanh nghiệp vừa có thể tạo
thời cơ song cũng có thể là rủi ro mà trong quản trị doanh nghiệp phải tính đến để đưa ra những quyết định
quản trị cả về chiến lược lẫn tác nghiệp phù hợp.
VD: Chính phủ tăng thuế thu nhập doanh nghiệp từ 20% lên 25%. Do đó các doanh nghiệp cần điều
chỉnh kế hoạch tài chính, cắt giảm chi phí hoặc điều chỉnh giá bán để đảm bảo lợi nhuận.
C, Yếu tố văn hoá xã hội
Quản trị tổ chức liên quan đến vấn đề sử dụng nguồn nhân lực, khách hàng, nhà cung cấp, đối thủ
cạnh tranh mà yếu tố truyền thống văn hoá xã hội chi phối mạnh mẽ người lao động,… Cùng với đó là xu
hướng toàn cầu hóa sẽ dẫn đến sự đa dạng về văn hóa, lối sống của các đối tượng này mà quản trị tổ chức,
doanh nghiệp cần phải có nội dung, cách thức thích hợp.
VD: Ở Việt Nam, việc biếu, tặng quà trong dịp Tết nguyên đán là một truyền thống tốt đẹp được lưu
truyền bao đời nay. Tận dụng thời cơ ấy, các doanh nghiệp có thể đẩy mạnh sản xuất, điều chỉnh chiến lược
marketing, thiết kế sản phẩm và chính sách bán hàng nhằm mở rộng thị trường, thu hút khách hàng mới và tăng doanh thu.
D, Yếu tố công nghệ, kỹ thuật
Công nghệ, kỹ thuật là yếu tố cơ bản quyết định năng lực cạnh tranh và năng lực cạnh tranh bền
vững của doanh nghiệp. Đồng thời, đây cũng là yếu tố vừa có thể đem lại thời cơ song cũng là những thách
thức to lớn trong kinh doanh và quản trị doanh nghiệp. Phần thắng sẽ dành cho các doanh nghiệp có năng
lực dự báo, phân tích, lựa chọn, tiếp nhận và khai thác thành tựu khoa học, kỹ thuật, công nghệ và ứng dụng
chúng có hiệu quả vào hoạt động kinh doanh quản trị.
VD: Yahoo vào những năm 2000 là ứng dụng nhắn tin hàng đầu thế giới nhưng do chậm chạp trong
việc cải tiến công nghệ nên Yahoo đã k còn giữ đc vị thế của mình và dừng hoạt động vào năm 2018. Những
cty công nghệ như facebook, VNG đã ra đời thay thế. E, Yếu tố tự nhiên
Yếu tố tự nhiên bao gồm khí hậu, thủy văn, địa lý, địa hình, các nguồn tài nguyên thiên nhiên... là
nguồn lực đem lại cuộc sống cho con người. Lối sống, sinh hoạt và các nhu cẩu của con người chịu sự chi
phối mạnh mẽ của các yếu tố tự nhiên. Việc khai thác, sử dụng các yếu tố tự nhiên thiếu khoa học, hợp lý
cũng dẫn đến tàn phá môi trường, ảnh hưởng trực tiếp đến con người. Do đó, trong kinh doanh và quản lý
cần phải có kế hoạch khoa học, hợp lý để khai thác và bảo vệ tài nguyên, bảo vệ môi trường là cái nôi mà
con người đang sống. Doanh nghiệp cần phải thể hiện trách nhiệm xã hội, đạo đức nghề nghiệp trong vấn đề này.
VD: Khai thác cát, đá, than bị siết chặt do nguồn tài nguyên khan hiếm. Doanh nghiệp phải tìm nguồn
nguyên liệu thay thế, đổi mới công nghệ để tiết kiệm tài nguyên và tuân thủ quy định khai thác bền vững.
2. Môi trường ngành (môi trường đặc thù) bao gồm khách hàng, nhà cung ứng, đối thủ cạnh tranh và các cơ quan hữu quan. A, Khách hàng
Khách hàng là người mua sản phẩm của doanh nghiệp. Mua cái gì? Có mua hay không? Cách thức
mua như thế nào? Khi nào mua? Là những thông tin mà doanh nghiệp cần phải có để có kế hoạch đáp ứng
nhu cầu của khách hàng. Nếu doanh nghiệp đáp ứng được tốt các nhu cầu của họ thì sẽ tồn tại và phát triển,
ngược lại sẽ thất bại. Tất cả các hoạt động, hoạch định, tổ chức, lãnh đạo và kiểm soát của doanh nghiệp đều
phải dựa trên cơ sở thông tin về nhu cầu, thị hiếu của khách hàng, khả năng mua, hành vi và cách thức mua
hàng của khách; phải tính đến sự tín nhiệm của khách hàng để tạo dựng và phát triển chữ tín, phát triển
thương hiệu; phải luôn chủ động thiết lập các kênh thông tin về khách hàng, chủ động trong dự báo về
những thay đổi nhu cầu, thị hiếu, hành vi mua của khách hàng, cập nhật nhanh chóng, chính xác các thông
tin này trong việc ra quyết định kinh doanh và quản trị. VD: B, Nhà cung ứng
Nhà cung ứng các yếu tố đầu vào của doanh nghiệp bao gồm: cung ứng vốn, lao động hàng hóa,
nguyên vật liệu, công nghệ và thông tin. Các yếu tố đầu vào ảnh hưởng đến số lượng và chất lượng đầu ra -
các sản phẩm mà doanh nghiệp cung ứng cho thị trường. Do đó, khi xây dựng kế hoạch và phát triển các
hoạt động tác nghiệp phải tính đến năng lực nhà cung cấp, đến uy tín của họ và luôn phải có phương án dự
phòng để đảm bảo hoạt động kinh doanh có thể diễn ra thường xuyên, đều đặn mới đảm bảo thực hiện mục
tiêu của doanh nghiệp. Doanh nghiệp phải tổ chức thiết lập, duy trì các mối quan hệ tốt với nhà cung ứng,
luôn có thông tin đầy đủ, chính xác về nhà cung ứng để có quyết định đúng đắn, hữu hiệu trong cung ứng C, Đối thủ cạnh tranh
Đối thủ cạnh tranh của doanh nghiệp bao gồm đối thủ cạnh tranh trực tiếp và tiềm ẩn. Cạnh tranh
luôn tồn tại khách quan trong kinh tế thị trường, trong tư duy cạnh tranh ngày nay người ta không coi
"thương trường là chiến trường" mà cạnh tranh theo hướng cạnh tranh để phát triển "vừa cạnh tranh, vừa
hợp tác" để tất cả đều chiến thắng. Để có thể tồn tại trong cạnh tranh, các doanh nghiệp cần phải có thông tin
cập nhật đầy đủ, chính xác về chiến lược, chiến thuật của đối thủ cạnh tranh từ đó có chiến lược, chiến thuật,
các công cụ và biện pháp cạnh tranh hữu hiệu. VD: Grab, Gojek, Be
Gojek và Be gia nhập thị trường, cạnh tranh trực tiếp vs Grab về giá cước, khuyến mãi, và dịch vụ
mở rộng như đồ ăn, giao hàng. Grab phải thay đổi chính sách khuyến mãi, cải tiến ứng dụng đồng thời triển
khai thêm các dịch vụ tích hợp D, Các cơ quan hữu quan
Trong quá trình hoạt động, doanh nghiệp luôn chịu sự quản lý, tác động của các cơ quan hữu quan
như chính quyền địa phương, các cơ quan quản lý thị trường, hải quan, thuế vụ, công an. Các cơ quan hữu
quan khác thực thi các nhiệm vụ theo quy định của pháp luật. Các tổ chức xã hội, nghề nghiệp, những tổ
chức bảo vệ quyền lợi người tiêu dùng, hiệp hội doanh nghiệp, các tổ chức bảo vệ môi trường, cơ quan
truyền thông đại chúng... cũng vừa là các tổ chức có thể tạo thuận lợi cho hoạt động của doanh nghiệp, song
cũng có thể tạo ra áp lực mà doanh nghiệp phải tính đến trong quá trình hoạt động.
VD: Chính quyền địa phương thường sẽ tạo điều kiện giúp đỡ doanh nghiệp trên địa bàn phát triển
bằng cách hỗ trợ về nguồn vốn, hay những vấn đề liên quan đến ngành thuế. Bên cạnh đó, doanh nghiệp
cũng cần "sòng phẳng" thực hiện thật tốt mọi quy định của pháp luật, lấy mục tiêu là phát triển bền vững. 2.3.
Môi trường bên trong(nguồn tài chính, nguồn nhân lực, cơ sở vật chất kỹ thuật, công nghệ, cơ
cấu tổ chức, văn hoá tổ chức…..) A, Nguồn tài chính
Nguồn tài chính có ảnh hưởng quan trọng đến hoạt động quản trị. Tất cả các hoạt động và quyết định quản
trị đều phải có nguồn tài chính để thực hiện. Nguồn tài chính đầy đủ, dồi dào sẽ tạo thuận lợi cho việc ra
quyết định và triển khai các hoạt động của tổ chức, và ngược lại sẽ gặp khó khăn, nhất là đối với doanh
nghiệp nếu thiếu không có nguồn lực tài chính mạnh sẽ khó triển khai hoạt động kinh doanh, thậm chí thua lỗ, phá sản.
Ví dụ: Tài chính là công cụ, nguồn lực phục vụ cho hoạt động sản xuất kinh doanh của doanh nghiệp, nó
giúp doanh nghiệp thể hiện được tiềm lực của mình. B, Nguồn nhân lực
Nguồn nhân lực là một trong những yếu tố quan trọng nhất đối với sự thành bại của một tổ chức. Thực chất
của quản trị chính là quản trị con người. Nhà quản trị cần nhận thức đầy đủ tiềm năng, thế mạnh của con
người trong tổ chức, biết tạo điều kiện, môi trường và động lực để khai thác triệt để và phát triển các tiềm
năng, thế mạnh đó. Khác với các nguồn lực khác, để thu hút và sử dụng nguồn nhân lực hiệu quả, nhà quản
trị cần xây dựng và phát triển văn hóa tổ chức, tạo những nét đặc trưng, thế mạnh cho tổ chức trong hoạt động và quản trị.
Ví dụ: Đối với các doanh nghiệp nhỏ lẻ ở Việt Nam hiện nay, vấn đề khó khăn nhất là việc giữ chân nhân
tài. Để giữ chân được nhân tài thì đòi hỏi cả xã hội, Nhà nước, và chính doanh nghiệp cần có sự nhìn nhận
đúng đắn về giá trị của những lao động, đặc biệt là lao động chất lượng cao, để có những chính sách lương
thưởng, hay những ghi nhận thích đáng đồng thời phải tạo được môi trường cạnh tranh lành mạnh để thu hút người tài.
C, Cơ sở vật chất kỹ thuật công nghệ
Các quyết định quản trị và triển khai các hoạt động của nhà quản trị phải dựa trên cơ sở vật chất và kỹ thuật
hiện có, phải đảm bảo nhận thức đầy đủ và khai thác tiềm năng của cơ sở vật chất, kỹ thuật, công nghệ hiện
có và có thể huy động. Cơ sở vật chất, kỹ thuật, công nghệ yếu kém, lạc hậu sẽ khó khăn cho việc triển khai
các hoạt động kinh doanh và quản trị.
Để thuận lợi cho các hoạt động quản trị, nhà quản trị cần có chiến lược và triển khai chiến lược phát triển cơ
sở vật chất, kỹ thuật, công nghệ phù hợp với chiến lược kinh doanh phát triển của tổ chức.
Vi dụ: Kodak là một nhà sản xuất máy ảnh chụp bằng phim lớn thế giới. Nhưng với sự xuất hiện của các
máy ảnh kỹ thuật số đã làm thay đổi tất cả. Chính Kodak đã không thấy được tiềm năng của những chiếc
máy này. Và thế họ vẫn tiếp tục trung thành với máy ảnh chụp bằng phim. Sai lầm này đã khiến Kodak mất
một thị phần rất lớn bởi các đối thủ cạnh tranh như Canon, Fuji,... D, Cơ cấu tổ chức
Cơ cấu tổ chức do nhà quản trị xây dựng nên, song đến lượt nó, cơ cấu tổ chức lại tác động đến hoạt động
quản trị tổ chức. Cơ cấu tổ chức hay cấu trúc tổ chức của một tổ chức được thiết kế như một hệ thống có
mục tiêu, nguyên tắc và có cơ chế vận hành nhất định.
Hoạt động quản trị tổ chức phải định hướng đến thực hiện mục tiêu và tuân th nguyên tắc và cơ chế vận
hành của hệ thống mới đảm bảo sự thành công. Song cơ
cấu tổ chức không phải là một hệ thống "đóng" cố định, bất biến, mà còn là hệ thống "mở" có thể thay đổi,
điều chỉnh để phù hợp với môi trường thường xuyên biến động, mà nhà quản trij chính là chủ thể của sự
thay đổi, điều chỉnh này. Cơ cấu tổ chức đúng đắn sẽ đảm bảo hệ thống quản trị vận hành thuận lợi, hiệu quả
trong việc thực hiện mục tiêu của tổ chức và ngược lại. E, Văn hoá tổ chức
Văn hóa tổ chức được xem là nền tảng của hệ thống tổ chức thứ hai. Văn hóa tổ chức quy định triết lý, các
giá trị và chuẩn mực ứng xử... mà mọi thành viên trong tổ chức phải tuân thủ. Văn hóa tổ chức được xây
dựng tốt, tạo được những nét đặc trưng, phát huy được các giá trị cốt lỗi sẽ tạo nên sự gắn kết vững chắc, tạo
nên sức cạnh tranh đảm bảo sự tồn tại và phát triển doanh nghiệp. Sâu hơn nữa, trong quá trình hoạt động
nhà quản trị doanh nghiệp phải nhận diện các điểm mạnh, điểm yếu của doanh nghiệp thông qua các yếu tố
nội bộ của doanh nghiệp xây dựng mục tiêu, chiến lược, kế hoạch, chính sách của doanh nghiệp, đảm bảo
khai thác và sử dụng hữu hiệu. Mặt khác, nhà quản trị phải thường xuyên hoàn thiện, tạo dựng, duy trì và
phát triển các yếu tố thuộc năng lực cốt lõi, khai thác tối đa tiềm năng, thế mạnh của nó và khắc phục những điểm yếu.
Ví dụ: Tại Google, các văn phòng làm việc được thiết kế nhằm khuyến khích tương tác giữa các nhân viên
với các nền văn hóa khác nhau. Ngoài ra, hãng cũng xây dựng các khu vui chơi (bể bơi tạo sóng ngoài trời,
phòng tập thể thao) và các phòng cà phê, để nhân viên phát huy tính sáng tạo và thư giãn. Điều đặc biệt là
mặc dù nhân viên Google chia sẻ mục tiêu và tầm nhìn chung cho công ty, nhưng họ đến từ mọi tầng lớp xã
hội và nói nhiều ngôn ngữ khác nhau. Chính điều này, đã phản ánh mục tiêu phát triển và đối tượng khách
hàng trên toàn cầu mà họ phục vụ.
III. Quản trị sự thay đổi
1. Tính khách quan của quản trị sự thay đổi
Quản trị sự thay đổi là tổng hợp các hoạt động quản trị nhằm chủ động phát hiện, thúc đẩy và điều khiển quá
trình thay đổi của doanh nghiệp phù hợp với những biến động của môi trường kinh doanh, đảm bảo cho
doanh nghiệp phát triển trong môi trường kinh doanh biến động.
Trong thực hành quản trị, các nhà quản trị một tổ chức luôn phải đương đầu với sự tác động của môi trường
luôn thay đổi. Đó là những thay đổi về chính trị, luật pháp, kinh tế, xã hội, văn hóa, các điều kiện tự nhiên,
tiến bộ khoa học - công nghệ, sức ép của toàn cầu, hội nhập, cạnh tranh ngày càng tăng cùng với những hình
thức, phương pháp và thủ thuật mới, sự thay đổi nhanh chóng của nhu cầu, thị hiếu, hành vi mua cảu khách
hàng cũng như các yếu tố môi trường bên trong tổ chức... Những thay đổi này có thể dẫn đến những cơ hội
và rủi ro không lường trước, do đó nhà quản trị của tổ chức phải nghiên cứu môi trường, nhận diện, đánh giá
cơ hội và rủi ro để tận dụng cơ hội, giảm thiểu rủi ro, đảm bảo hoạt động của tổ chức thích ứng với môi trường.
Quản trị sự thay đổi giúp cho các doanh nghiệp tiến hành sự thay đổi chủ động, đúng hướng và đúng thời
điểm cần thiết. Đây chính là điều kiện để doanh nghiệp tồn tại và phát triển có hiệu quả trong môi trường
thường xuyên biến động.
2. Môi hình quản trị sự thay đổi
+ Bước 1: Đây là bước mà doanh nghiệp phải
xác định những vấn đề trở thành lý do chủ yếu
phải thay đổi trong tổ chức, đồng thời cũng
phải xác định các nguyên nhân từ phía môi
trường làm nảy sinh vấn đề đó.
+ Bước 2: Các nhà lãnh đạo tổ chức phải phát
triển tầm nhìn về một tương lai mà việc
chuyển đổi tổ chức sẽ hướng tới.
Nội dung cốt lõi của tầm nhìn phải đảm bảo
truyền cảm hứng, tạo động lực mạnh mẽ cho
các thành viên hành động, đồng thời phải
tương thích với các giá trị cốt lõi mà tổ chức
có. Sau cùng, lãnh đạo phải có khả năng
truyền đạt tầm nhìn để mọi người hiểu đúng và
cảm thấy hào hứng thực hiện nó.
+ Bước 3: Để thực hiện sự thay đổi phải có đội ngũ nhà lãnh đạo giỏi, có khả năng thu hút, tập trung và sử
dụng các nguồn lực hữu hiệu để thực thi sự thay đổi theo kế hoạch.
Họ là những người dẫn dắt, tư vấn, truyền cảm hứng cho cấp dưới thực hiện, chịu trách nhiệm về những
thành công và thất bại trong quá trình thực hiện sự thay đổi.
+ Bước 4: Thực tế cho thấy trong quản trị sự thay đổi, lãnh đạo thực hiện các hoạt động, lấy nó làm mục tiêu
như: đánh giá, đãi ngộ, đào tạo huấn luyện, khuyến khích sự sáng tạo của các nhóm và các hoạt động khác
để đạt mục tiêu thì những nỗ lực lấy kết quả làm mục tiêu thực tế sẽ giúp tránh được tập trung vào những
hoạt động trên của các nhà lãnh đạo mà đôi khi không đem lại những kết quả cụ thể do không đưa ra được
các biện pháp cải thiện thực hiện công việc để có kết quả cụ thể, tức là phải lấy kết quả làm mục tiêu thay vì
lấy hoạt động làm mục tiêu.
+ Bước 5: Thực tiễn cho thấy việc tiến hành cùng lúc thay đổi ở tất cả các bộ phận, các đơn vị trực thuộc ít
thành công hơn là bắt đầu thay đổi ở những bộ phận nhỏ, đơn vị nhỏ có nhiều quyền tự chủ. Sau đó từ thành
công của các bộ phận, đơn vị này sẽ mở rộng phạm vi áp dụng ra các bộ phận, đơn vị khác và đến toàn bộ doanh nghiệp.
+Bước 6: Từ thành công do tiến hành sự thay đổi trong doanh nghiệp, lãnh đạo cần phải đúc rút những kinh
nghiệm, những bài học và thể chế hóa chúng thành những chính sách, quy định.
+ Bước 7: Quá trình triển khai các chương trình, biện pháp nhằm thay đổi tổ chức luôn nảy sinh các vấn đề
ngoài dự kiến, do đó các nhà lãnh đạo, quản lý các cấp phải luôn chủ động nắm bắt, phân tích và đánh giá
những thay đổi về môi trường, điều kiện thực hiện sự thay đổi để có điều chỉnh chiến thuật, tác nghiệp, thậm
chí cả chiến lược nếu cần thiết. I. Khái niệm và vai trò 1.1. Khái niệm nhà quản trị
-Theo chức năng quản trị: Nhà quản trị là người
hoạch định, tổ chức, lãnh đạo và kiểm soát hoạt
động trong tổ chức nhằm đạt được mục tiêu của tổ chức.
-Theo hoạt động tác nghiệp: Nhà quản trị là người
đảm nhận chức vụ nhất định trong tổ chức, điều
khiển công việc của các bộ phận, cá nhân dưới
quyền và chịu trách nhiệm trước kết quả hoạt động của họ.
-Nhà quản trị là chủ thể trong hệ thống quản trị, là
người đưa ra các tác động quản trị. Nhà quản trị
làm việc trong tổ chức, nhưng không phải bất kỳ
một thành viên nào của tố chức cũng là nhà quản
trị. Thành viên của tố chức có thế chia thành hai
loại: người thừa hành và nhà quản trị.
+ Người thừa hành là những người trực tiếp làm
một công việc hay một nhiệm vụ nào đó được phân
công trong tổ chức, không có trách nhiệm giám sát
công việc, không phải chịu trách nhiệm về kết quả
hoạt động của người khác mà chỉ chịu trách nhiệm của bản thân mình.
+ Nhà quản trị là người điều khiển người khác để họ thực
hiện công việc và chịu trách nhiệm về kết quả thực hiện
công việc đó, cũng có khi nhà quản trị thực hiện cả những
công việc của người thừa hành (nhà quản trị cấp cơ sở). 1.2. Vai trò nhà quản trị
A, Vai trò liên kết (người đại diện, người lãnh đạo, người tạo ra các mối quan hệ)
Nhà quản trị là người đại diện
Nhà quản trị là người thể hiện hình ảnh của tổ chức, thay mặt tổ chức trong các mối quan hệ với các
cá nhân, tổ chức khác. Ở một mức độ nhất định, nhà quản trị tượng trưng cho tổ chức, thể hiện
những nét cơ bản về tổ chức
Ví dụ: Khi trưởng phòng kinh doanh của một doanh nghiệp đàm phán hợp đồng mua hàng với một
nhà cung cấp thì những thông tin trao đổi, những quyết định của trưởng phòng kinh doanh này là của
doanh nghiệp, đại diện cho doanh nghiệp để thực hiện đàm phán hợp đồng.
Nhà quản trị là người lãnh đạo
Nhà quản trị được phân công phụ trách bộ phận nào, tổ chức nào thì sẽ điều khiển hoạt động của bộ
phận đó, tổ chức đó. Trước hết, nhà quản trị định hướng hoạt động của bộ phận, tổ chức mình, sau
nữa phân công công việc, tổ chức triển khai, kiểm tra, giám sát tình hình thực hiện công việc của các
cá nhân, bộ phận dưới quyền; phối hợp các cá nhân, bộ phận trong hoạt động theo định hướng chung,
thống nhất. Nhà quản trị có thể thực hiện gián tiếp hay trực tiếp vai trò lãnh đạo trong tổ chức. Dù
trực tiếp hay gián tiếp, nhà quản trị cũng tác động đến người dưới quyền nhằm tạo ra những nỗ lực
để họ hoàn thành các nhiệm vụ được giao.
Như vậy, nhà quản trị không chỉ đơn thuần điều khiển công việc của các bộ phận, cá nhân dưới
quyền họ mà họ còn có nghệ thuật lãnh đạo để tạo cảm hứng, tạo động lực cho các cá nhân, bộ phận và cho tổ chức.
Nhà quản trị là người tạo ra các mối quan hệ
Nhà quản trị thực hiện vai trò cầu nối, liên lạc giữa các cá nhân với cá nhân, cá nhân với tổ chức, tổ
chức này với tổ chức khác, tạo ra các mối quan hệ nhằm thực hiện nhiệm vụ và mục tiêu đã đặt ra.
Với vai trò là người tạo ra các mối quan hệ, nhà quản trị có cơ sở và điều kiện phát triển hệ thống thu
thập, xử lý thông tin quản trị để ra quyết định quản trị đúng đắn và kịp thời.
B, Vai trò thông tin(ng tiếp nhận thông tin, ng xử lý thông tin, ng truyền đạt và cung cấp thông tin)
Nhà quản trị là người tiếp nhận thông tin
Nhà quản trị muốn quản trị được thì phải có thông tin. Từ thông tin, nhà quản trị nắm bắt các hoạt động
đang diễn ra, phát hiện những vấn đề cần phải giải quyết. Nhà quản trị tiếp nhận những thông tin từ bên
ngoài vào tổ chức theo các kênh thông tin và thông tin bên trong tổ chức. Các thông tin được nhà quản
trị tiếp nhận bao gồm cả thông tin thứ cấp và các thông tin sơ cấp. Cần lưu ý rằng, nhà quản trị không
phải thụ động tiếp nhận thông tin, mà bản thân họ cũng phải chủ động tìm kiếm thông tin từ các kênh
thông tin khác nhau. Các luồng thông tin này bao gồm cả luồng thông tin chính thức và luồng thông tin không chính thức.
Nhà quản trị là người xử lý thông tin
Thông tin được tiếp nhận giúp nhà quản trị có được các dữ liệu cần thiết để thực hiện các chức năng
quản trị. Tuy nhiên, họ phải xử lý thông tin để các thông tin này trở thành những tin tức có giá trị, có ích
cho việc ra các quyết định quản trị. Vì vậy, nhà quản trị phải phân tích, đánh giá thông tin, biết chọn lọc
những thông tin phù hợp trong từng giai đoạn và yêu cầu đặt ra của quyết định quản trị. Đây chính là cơ
sở để nhà quản trị xây dựng các phương án, lựa chọn và quyết định các phương án xử lý tối ưu.
Nhà quản trị là người truyền đạt và cung cấp thông tin
Nhà quản trị truyền đạt và cung cấp thông tin đến nhân viên dưới quyền về những vấn đề liên quan đến
cá nhân hay công việc của họ. Chẳng hạn như thông tin về công việc họ được phân công đảm nhận; mức
lương, thưởng họ nhận được; những quy định, yêu cầu trong công việc; kết quả đánh giá thành tích của
họ... Bên cạnh đó, nhà quản trị truyền đạt và cung cấp thông tin cho cấp trên những vấn đề mà cấp trên
yêu cầu. Ngoài ra, thay mặt tổ chức, đơn vị, nhà quản trị còn có thể cung cấp thông tin ra bên ngoài tổ
chức, đơn vị theo những quy định và giới hạn cho phép để quảng bá hình ảnh của đơn vị, tổ chức để
những tổ chức, cá nhân liên quan hiểu rõ hơn tổ chức, đơn vị của mình. Sự truyền đạt và cung cấp thông
tin có thể bằng văn bản hoặc không qua văn bản, theo các kênh phù hợp với điều kiện và yêu cầu của các
bên truyền và nhận thông tin.
C, Vai trò ra quyết định (ng phụ trách, ng loại bỏ các vi phạm, ng phân phối các nguồn lực, ng tiến hành các cuộc đàm phán)
Nhà quản trị là ng phụ trách
Để thực hiện chức năng, nhiệm vụ của mình, nhà quản trị phải đảm bảo các điều kiện tổ chức hay bộ
phận mình phụ trách thực hiện đầy đủ các chức năng, nhiệm vụ được giao; tìm các cách thức cải tiến
hoạt động để tổ chức hay bộ phận mình phụ trách ngày càng phát triển. Nhà quản trị thường là người chủ
trì hoặc khởi xướng những ý tưởng mới và chỉ dẫn các thành viên trong đơn vị triển khai nhằm nâng cao
chất lượng, hiệu quả công việc.
Nhà quản trị là người loại bỏ các vi phạm
Trong quá trình hoạt động, tổ chức nào cũng phải đối phó với những tình huống phát sinh, những biến cố
bất ngờ, những nguy cơ đe dọa. Hơn ai hết, nhà quản trị phải dự báo được những thay đổi của môi
trường, phân tích những tác động tích cực, tiêu cực của sự thay đổi này đến hoạt động của tổ chức, của
đơn vị; chủ động nắm bắt để phòng ngừa và hạn chế các tổn thất có thể xảy ra, giải quyết các xáo trộn
nhằm đưa tổ chức hoạt động ổn định.
Nhà quản trị là người phân phối các nguồn lực
Các nguồn lực trong tổ chức bao gồm nguồn nhân lực, tài chính, cơ sở vật chất kỹ thuật, thời gian... Nhà
quản trị phải quyết định phân phối các nguồn lực này như thế nào, sử dụng các nguồn lực ra sao để thực
hiện tốt nhất các chức năng hoạch định, tổ chức, lãnh đạo và kiểm soát nhằm thực hiện mục tiêu của tổ
chức. Sự thành công hay thất bại của nhà quản trị phụ thuộc phần lớn vào khả năng phân phối và sử
dụng các nguồn lực tổ chức của nhà quản trị.
Nhà quản trị là người tiến hành các cuộc đàm phán
Nhà quản trị thay mặt tổ chức để bàn bạc, trao đổi, thỏa thuận với các cá nhân, tổ chức khác. Nhà quản
trị đại diện cho tổ chức, đơn vị để quyết định nội dung và kết quả thương lượng. Họ phải có những hiểu
biết nhất định, có năng lực thực sự và khả năng phán đoán để ra các quyết định đúng đắn trong các cuộc đàm phán.
II. Các cấp bậc nhà quản trị 2.1. Nhà quản trị cấp cao
Nhà quản trị cấp cao là những người giữ các chức vụ, vị trí hàng đầu trong tổ chức. Họ chịu trách nhiệm
về thành quả cuối cùng trong tổ chức. Nhà quản trị cấp cao là những người xác định các mục tiêu, chính
sách và chiến lược chung cho tổ chức và thiết lập các mục đích tổng quát để cấp dưới thực hiện. Họ là
những người đề ra những quyết định dài hạn, mang tính chiến lược, ảnh hưởng đến toàn bộ các hoạt
động của tổ chức. Uy tín của nhà quản trị cấp cao có ảnh hưởng lớn đến văn hóa và bầu không khí bên trong tổ chức.
Các chức danh của nhà quản trị cấp cao trong một tổ chức doanh nghiệp thường là: Chủ tịch (Phó chủ
tịch) Hội đồng quản trị; Tổng giám đốc (Phó tổng giám đốc), Giám đốc (Phó giám đốc) điều hành, Giám đốc tài chính... 2.2. Nhà quản trị cấp trung
Nhà quản trị cấp trung là các nhà quản trị hoạt động ở dưới các nhà quản trị cấp cao nhưng ở trên các
nhà quản trị cấp cơ sở, họ nằm ở giữa các cấp bậc quản trị.
Nhà quản trị cấp trung trực tiếp giám sát, kiểm tra các nhà quản trị cấp cơ sở. Nhiệm vụ của họ là đưa ra
các quyết định chiến thuật, thực hiện các chiến lược và chính sách của tổ chức, phối hợp các hoạt động,
các nguồn lực, tổ chức thực hiện các công việc để hoàn thành mục tiêu chung. Họ thường đề ra các quyết
định trung hạn trên cơ sở các quyết định dài hạn của nhà quản trị cấp cao.
Nhà quản trị cấp trung điều khiển hoạt động của một nhóm nên họ phải quản trị nhóm một cách hiệu
quả. Điều đó đòi hỏi nhà quản trị cấp trung phải linh hoạt, năng động, sáng tạo, biết tạo động lực, biết
khuyến khích sự hợp tác và giải quyết các xung đột giữa các cá nhân với nhóm và giữa các cá nhân với
nhau trong nhóm để không những duy trì nhóm mà còn đưa nhóm ngày càng phát triển.
Các chức danh của nhà quản trị cấp trung trong một tổ chức thường là: trưởng bộ phận, chi nhánh,
phòng, ban, đơn vị trực thuộc mà dưới đó còn có các bộ phận nhỏ hơn. 2.3.
Nhà quản trị cấp cơ sở
Nhà quản trị cấp cơ sở là những người trực tiếp theo dõi, giám sát và kiểm tra công việc của những
người thừa hành. Họ chịu trách nhiệm về việc sử dụng các nguồn lực dành cho họ theo sự phân công
trong tổ chức. Họ phân công các nhiệm vụ cụ thể cho nhân viên thừa hành và đảm bảo công việc được
thực hiện theo kế hoạch đã được đề ra.
Nhà quản trị cấp cơ sở thường là người trực tiếp tham gia các hoạt động tác nghiệp như các nhân viên
dưới quyền họ, thậm chí có khả năng làm tốt nhất những công việc mà người thừa hành phải làm. Phần
lớn thời gian của các nhà quản trị cấp cơ sở được sử dụng vào việc giám sát, điều hành nhân viên thuộc
quyền và đưa ra những quyết định hàng ngày. Để thực hiện được chức năng, nhiệm vụ của mình, nhà
quản trị cấp cơ sở cần có kiến thức chuyên môn, hiểu biết tốt về công việc, các phương tiện vật chất kỹ
thuật và các phương pháp trong những lĩnh vực cụ thể.
Các chức danh của nhà quản trị cấp cơ sở trong một tổ chức, doanh nghiệp thường là: tổ trưởng, trưởng nhóm, trương ca...
III. Các kỹ năng của nhà quản trị
*Mối quan hệ giữa các kĩ năg và cấp bậc nhà quản trị: trị: Nhà quản trị cấp cao cần kĩ năng tư duy nhiều
hơn, nhà quản trị cơ sở cần kĩ năng chuyên môn nhiều hơn còn kĩ năng nhân sự cần thiết với tất cả. 1. Kĩ năng chuyên môn
Kỹ năng chuyên môn là những khả năng cần thiết để thực hiện công việc chuyên môn cụ thể về lĩnh vực
hoạt động của bộ phận do nhà quản trị phụ trách. Nhà quản trị có kỹ năng chuyên môn có thể hiểu được
các công việc của bộ phận mình phụ trách, từ đó ra các quyết định chính xác về các lĩnh vực chuyên
môn, hương dẫn, chỉ đạo nhân viên thực hiện tốt các hoạt động tác nghiệp, đồng thời giúp các nhà quản
trị có thể xử lý kịp thời các tình huống phát sinh trong quá trình hoạt động của tổ chức. Như vậy, kỹ
năng chuyên môn thể hiện trình độ chuyên môn nghiệp vụ của nhà quản trị.
Kỹ năng chuyên môn của nhà quản trị có thể có được bằng con đường: học tập trong nhà trường và học
ngay ở trong chính quá trình làm việc. Trong thực tiễn kinh doanh, có nhiều nhà quản trị không những
có kiến thức chuyên môn rộng mà còn là bậc thầy trong lĩnh vực chuyên môn hẹp nhất định. 2. Kỹ năng nhân sự
Kỹ năng nhân sự là khả năng làm việc, giao tiếp với người khác và khả năng phối hợp hoạt động giữa
các cá nhân, bộ phận trong tổ chức.
Nhà quản trị luôn phải tiếp xúc trực tiếp hoặc gián tiếp với nhiều người khác nhau. Vì vậy họ cần có khả
năng cùng làm việc với người khác, quan hệ với người khác nhằm tạo thuận lợi, động viên và thúc đẩy
các mối quan hệ để thực hiện và hoàn thành công việc chung theo đúng mục tiêu đã được xác định.
Nhà quản trị có kỹ năng nhân sự là nhà quản trị biết lắng nghe ý kiến người khác và dung hòa các chính
kiến, các quan điểm khác nhau, tạo ra môi trường làm việc khiến các cá nhân cảm thấy hài lòng, kích
thích họ đóng góp ý kiến, tham gia vào quá trình ra quyết định quản trị. Kỹ năng này bắt nguồn từ bản
chất, tính cách của nhà quản trị và được phát triển một cách tự nhiên, song kỹ năng này cũng đòi hỏi các
nhà quản trị phải học hỏi, rèn giũa để giúp họ quản trị thành công con người trong tổ chức. 3. Kỹ năng tư duy
Kỹ năng tư duy là khả năng nhận thức, phán đoán, hình dung và trình bày những vấn đề ngay cả khi
chúng còn trong dạng tiềm ẩn hay trong tương lai.
Kỹ năng nhận thức, phán đoán giúp nhà quản trị có cái nhìn tổng quan về tổ chức, định hướng cho hoạt
động của tổ chức, đặc biệt cần thiết khi các nhà quản trị hoạch định hay ra các quyết định nói chung.
Nhà quản trị phải có quan điểm tổng hợp, biết tư duy có hệ thống, biết phân tích mối quan hệ giữa các cá
nhân, bộ phận, các vấn đề, hiểu rõ mức độ phức tạp của môi trường, biết giảm thiểu sự phức tạp đó
xuống mức độ có thể đối phó được.
III. Các phong cách lãnh đạo 1. Phong cách chuyên quyền
- Đặc điểm: thiên về sử dụng mệnh lệnh, luôn đòi hỏi sự phục tùng tuyệt đối, thường tác động thông
qua hệ thống tổ chức chính thức, chặt chẽ, nghiêm khắc, ít quan tâm đến yếu tố con người.
- Ưu điểm: Nhà quản trị có tính quyết đoán cao, giải quyết nhanh, nắm bắt thời cơ, "dám làm dám
chịu", phát huy được năng lực và phẩm chất.
- Nhược điểm: Có thể mắc sai lầm, triệt tiêu tính sáng tạo của nhân viên, không nhận được sự đồng
tình thậm chí dẫn đến chống đối. Trong tổ chức có nhiều ý kiến bất động, tâm lý lo sợ, lệ thuộc. 2. Phong cách dân chủ
- Đặc điểm: Động viên, khuyến khích, hướng dẫn, uốn nắn nhân viên, không đòi hỏi sự phục tùng
tuyệt đối, định hướng, hướng dẫn là chủ yếu. Chú trọng đến hình thức tác động không chính thức.
- Ưu điểm: Phát huy năng lực, trí tuệ tập thể, quyết định thường được cấp dưới chấp nhận, đồng tình,
thiết lập được mối quan hệ tốt đẹp, khai thác được ưu điểm của tổ chức không chính thức.
- Nhược điểm: Nếu thiếu quyết đoán sẽ dẫn đến ba phải, chậm chạp, bỏ lỡ cơ hội, không dám nhận
trách nhiệm. Xảy ra tình trạng "dân chủ giả hiệu" để lấy lòng cấp dưới. 3. Phong cách tự do
- Đặc điểm: Nhà quản trị ít tham gia hoạt động và thế hiện quyền lực, phân tán quyền hạn cho cấp
dưới, mọi công việc đem ra bàn bạc, biêu quyết tập thế.
- Ưu điểm: Nhà quản trị có thể dành thời gian vào vấn đề chiến lược, tôn trọng quyền tự do, sáng tạo
của cấp dưới, khai thác tài năng, được sự đồng tình ủng hộ.
- Nhược điểm: Không thể hiện được vai trò của nhà quản trị, quyết định đưa ra không chính xác,
mục tiêu dễ bị đổ vỡ. IV. Trách nhiêm 1. Trách nhiệm xã hội A, Trách nhiệm kinh tế
Trong tổ chức, nhà quản trị thực hiện trách nhiệm kinh tế chính là việc đảm bảo các hoạt động của tổ
chức đạt được mục tiêu một cách có hiệu quả bằng sự phân công và phối hợp hoạt động các thành
viên trong tổ chức, phát huy tối đa các nguồn lực để tồn tại và phát triển trong môi trường luôn thay đổi B, Trách nhiệm pháp lý
Trách nhiệm pháp lý thể hiện ở sự tuân thủ đầy đủ và nghiêm túc các quy định của luật pháp. Những
khía cạnh chủ yếu về trách nhiệm pháp lý của doanh nghiệp là đóng thuế, cạnh tranh lành mạnh, bảo
vệ môi trường, an toàn và bình đẳng…. Các doanh nghiệp thực hiện đúng những quy định đó sẽ đảm
bảo được quyền lợi cho người tiêu dùng, giảm bớt những thiệt hại cho xh.
C, trách nhiệm đạo đức
Trách nhiệm đạo đức là nền tảng của trách nhiệm pháp lý. Nhà quản trị xác định sứ mệnh, xây dựng
và lựa chọn chiến lược phát triển, ban hành cơ chế, chính sách... dựa trên nguyên tắc và giá trị đạo
đức, thông qua tác động vào hành vi của người lao động, có tác dụng hướng dẫn hành vi trong các
mối quan hệ hướng đến cái đúng, đủ, và công bằng, tránh cái xấu, tránh tổn hại, đảm bảo sự hòa hợp
và tạo nên môi trường làm việc nhân văn. Trách nhiệm đạo đức được điều chỉnh bởi lương tâm. D, Trách nhiệm tự do
Trách nhiệm tự do bao gồm những hành vi và hoạt động mà xã hội muốn hướng tới và có tác dụng
đóng góp nguồn lực cho cộng đồng, nâng cao chất lượng cuộc sống. Chính ý thức về trách nhiệm tự
do này giúp cho doanh nghiệp hướng đến cái chân, thiện, mỹ vốn là những trụ cột tinh thần trong đời
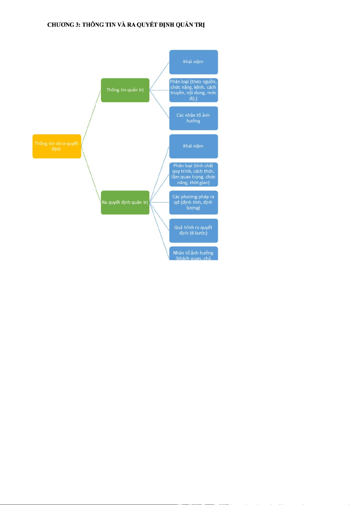
sống của con người và của xã hội trên bước đường phát triển. I. Thông tin quản trị 1. Khái niệm
-Thông tin quản trị là những
tin tức và tín hiệu mới được
thu nhận, được hiểu và
được đánh giá là có ích
trong quá trình quản trị của tổ chức.
-Vai trò: cần thiết cho ciệc
ra quyết định quản trị, trưc
tiếp tác động đên vc thực
hiện các chức năng quản
trị, thiết lập các mối quan
hệ trong tổ chức nhằm thực hiện mục tiêu.
→ Một số nhận xét về thông tin quản trị :
+ Thông tin mang tính thời
sự và có ích cho nhà quản trị
+ Thông tin là kết quả phản
ánh các đối tượng trong sự
tương tác và vận động của chúng
+ Thông tin liên quan đến việc chuyển giao và hiểu được ý nghĩa khi chuyển giao
+ Thông tin ko phải vật chất nhưng thông tin kh thể tồn tại bên ngoài cái giá vật chất(vật mang tin-
âm thanh, chữ viết, hình ảnh). Tập hợp các vật mang tin này được gọi là dữ liệu hoặc các thông báo.
o Yêu cầu đối với thông tin quản trị:+ Về dung lượng thông tin: được đgia qua các chỉ tiêu
như: tính đầy đủ, tính tổng hợp, tính toàn diện, tính hệ thống…
+ Về chất lượng thông tin: đc đgia dựa trên các tiêu chuẩn:tính thời sự, tính kịp thời, chính
xác, cấp thiết, tính kinh tế,… 2. Phân loại thông tin
- Theo nguồn thông tin: Thông tin bên trong và bên ngoài
- Theo chức năng của thông tin: Thông tin chỉ đạo và thông tin thực hiện.
- Theo kênh thông tin: Thông tin chính thức và không chính thức
- Theo cách truyền thông tin: Thông tin có hệ thống và không hệ thống
- Theo nội dung thông tin: Thông tin đầu vào, đầu ra, thông tin môi trường quản trị, thông tin hoạt động quản trị.
- Theo mức độ xử lý: Thông tin sơ cấp và thứ cấp
3. Các nhân tố ảnh hưởng
- Sự thích hợp của thông tin
- Chất lượng của thông tin
- Tính kịp thời của thông tin - Dung lượng thông tin
II. Ra quyết định quản trị 1. Khái niệm
-Ra quyết định quản trị là việc lựa chọn 1hay 1 số phương án hành động cho tổ chức nói chung hay
cho việc thực hiện 1 công việc nào đó nhằm đạt được những mục tiêu đã định.
-Là qá trình lựa chọn hành động có lợi nhất và là nhiệm vụ quan trọng, mang tính hệ thống ảnh hưởng đến cả tổ chức
-Gắn chặt với thông tin, vừa có tính khoa học, vừa có tính nghệ thuật
-Khái niệm quyết định quản trị: Quyết định quản trị là sản phẩm sáng tạo của nhà quản trị nhằm định
hướng ra chương trình và tính chất hoạt động của tổ chức để giải quyết vấn đề đã chín muồi trên cơ
sở hiểu biết các quy luật vận động khách quan và các thông tin về hiện trạng của doanh nghiệp.
2. Các loại quyết định quản trị
A, Theo tính chất quy trình ra quyết định
+ Quyết định được lập trình hóa: Quyết định được lập trình hóa là kết quả của việc thực hiện một dãy
các hành động hay các bước tương tự như khi giải một phương trình toán học. Các quyết định được lập
trình hóa thường có tính cấu trúc cao. được sử dụng trong các tình huống có mức độ lặp lại tương đối thường xuyên.
+ Quyết định không được lập trình hóa: Quyết định không được lập trình hóa là quyết định được đưa ra
trong những tình huống tương đối mới, chứa nhiều yếu tố chưa xảy ra hoặc hiếm xảy ra. Đối với loại
quyết định này, nhà quản trị không thể xác định từ trước trình tự cụ thể các bước cần phải tiến hành, mà
phải tự đề ra quyết định.
B, Theo cách thức ra quyết định của nhà quản trị
+ Quyết định trực giác: là những quyết định được hình thành xuất phát từ cảm nhận trực giác của người ra quyết định.
+ Quyết định dựa trên cơ sở lý giải vấn đề: là những quyết định dựa vào sự hiểu biết vấn đề cũng như
kinh nghiệm giải quyết vấn đề.
C, Theo chức năng quản trị
+ Quyết định liên quan đến hoạch định: bao gồm quyết định về sứ mệnh của tổ chức, quyết định về các mục
tiêu của tổ chức trong từng thời kỳ và các mục tiêu bộ phận, quyết định lựa chọn các phương án chiến lược
hay các biện pháp tác nghiệp.
+ Quyết định liên quan đến tổ chức: bao gồm quyết định mô hình cấu trúc tổ chức, quyết định giao nhiệm vụ
và quyền hạn cho một chức vụ cụ thể nào đó, quyết định cách thức phối hợp giữa các bộ phận, cá nhân trong
tổ chức, quyết định thành lập hay giải tán một bộ phận nào đó của tổ chức.
+ Quyết định liên quan đến lãnh đạo: bao gồm quyết định áp dụng một biện pháp hay khen thưởng, quyết
định cách thức tác động tới các nhân viên và bộ phận dưới quyền, quyết định ra văn bản hướng dẫn nhân
viên dưới quyền thực hiện một công việc nào đó,
+ Quyết định liên quan đến kiểm soát: bao gồm quyết định các tiêu chuẩn kiểm soát, quyết định lựa chọn
một phương pháp đo lường kết quả, quyết định hành động điều chỉnh sẽ được áp dụng.
D, Theo tầm quan trọng của quyết định
+ Quyết định chiến lược: là quyết định liên quan đền mục tiêu tổng quát hoặc dài hạn, có tính chất định
hướng của tố chức. Đây là những quyết định do lãnh đạo cao nhất của tổ chức đưa ra nhằ, xác định phương
hướng vận động liên quan đến tất cả các cá nhân, các bộ phận trong tổ chức, áp dụng cho một khoảng thời
gian dài và có liên quan đến hệ thống ngang cấp và đến cả hệ thống cấp trên trực tiếp.
+ Quyết định chiến thuật: là quyết định liên quan đến mục tiêu của các bộ phận chức năng trong một thời kỳ
nhất định. Những quyết định này thương được đưa ra bởi các bộ phận cấp trung gian, có tác dụng thay đổi
tức thì hoạt động có tính chất nội bộ trong việc thực hiện các mục tiêu chiến lược.
+ Quyết định tác nghiệp: là quyết định liên quan đến việc điều hành các công việc hàng ngày của các bộ
phận, cá nhân trong tổ chức. Những quyết định này thường được đưa ra bởi các bộ phận cấp cơ sở liên quan
trực tiếp đến việc thực hiện các nhiệm vụ hàng ngày, có tính chất điều chỉnh hoặc bù đắp những thiệt hại nảy sinh.
E, Theo cấp ra quyết định
+ Quyết định cấp cao: là quyết định được cấp quản trị cao nhất của tổ chức đưa ra. Những quyết định này
quyết định chiến lược phát triển của tổ chức.
+ Quyết định cấp trung gian: là quyết định được đưa ra bởi cấp quản trị trung gian của tổ chức. Những quyết
định này xác định chiến thuật cho tổ chức.
+ Quyết định cấp cơ sở: là quyết định do quản trị cấp thấp nhất trong tổ chức đưa ra, quyết định các hoạt
động tác nghiệp của tổ chức. F, Theo thời gian
+ Quyết định dài hạn: là quyết định cho khoảng thời gian dài hơn một chu kỳ hoạt động của tổ chức. Các
quyết định này có hiệu lực trong khoảng thời gian dài, thường từ 2 năm trở lên.
+ Quyết định trung hạn: là quyết định trong một chu kỳ hoạt động của tổ chức. Các quyết định này có hiệu
lực trong khoảng thời gian ngắn hơn quyết định dài hạn, thường dưới 2 năm.
+ Quyết định ngắn hạn: là quyết định cho khoảng thời gian ngắn hơn một chu kỳ hoạt động của tổ chức. Các
quyết định này có hiệu lực hàng ngày, hàng tuần và thường dưới một năm.
3. Các phương pháp ra quyết định
• Các phương pháp định lượng: + Mô hình hóa
Bước 1: Thiết lập bài toán
Bước 2: Xây dựng mô hình
Bước 3: Kiểm tra tính đúng đắn của mô hình
Bước 4: Áp dụng mô hình
Bước 5: Đổi mới mô hình
+ Phương pháp ma trận lợi ích (ma trận thanh toán)
Đây là một phương pháp xác suất thống kê cho phép thực hiện việc lựa chọn phương án có hiệu quả. Những
lợi ích (những khoản thanh toán) ở đây được hiểu là những lợi ích bằng tiền thu được từ việc thực hiện một
phương án cụ thể trong sự kết hợp với những điều kiện cụ thể. Ma trận lợi ích cho biết rằng kết quả (lợi ích
thu được) của việc thực hiện một phương án nào đó phụ thuộc vào những biến cố nhất định, mà những biến cố này là hiện thực.
+ Phương pháp cây quyết định
Cây quyết định là phương pháp ra quyết định dựa vào sơ đồ hình cây thể hiện việc đánh giá các phương án
quyết định theo từng bước. Cây quyết định cho phép nhà quản trị tính toán được các hướng hành động khác
nhau, tính toán các kết quả tài chính, điều chỉnh cho chúng phù hợp với khả năng dự kiến và so sánh nó với
các phương án so sánh khác.
• Các phương pháp định tính
Phương pháp định tính phổ biến được áp dụng trong quá trình ra quyết định quản trị là phương pháp chuyên
gia. Phương pháp chuyên gia là quy trình ra quyết định dựa trên sự thống nhất ý kiến của các chuyên gia theo quy trình sau:
+Thành lập nhóm chuyên gia
+ Các chuyên gia trả lời các câu hỏi cho trước, đồng thời nêu ý kiến cá nhân của mình "
+Mỗi chuyên gia được làm quen với câu trả lời và ý kiến của các chuyên gia khác trong nhóm
+ Các chuyên gia xem xét lại ý kiến của mình. Nếu ý kiến đó không trùng lặp với ý kiến của các chuyên gia
khác thì cần phải giải thích tại sao lại như vậy.
+Quy trình này được lặp đi lặp lại ba, bốn lần cho đến khi tìm được sự thống nhất của tất cả các chuyên gia
và nhà quản trị căn cứ vào các ý kiến chung đó mà ra quyết định.
4. Quá trình ra quyết định quản trị (6 bước)
B1:Xác định và nhận diện vấn đề
B2. Tìm các phương án khác nhau
B3. Đánh giá các phương án
B4. Lựa chọn phương án tối ưu
B5. Thực hiện quyết định
B6. Đánh giá quyết định
5. Các nhân tố ảnh hưởng vc ra quyết định quản trị A, yếu tố khách quan
-Mức độ ổn định của môi trường ra quyết định: Nếu môi trường ra quyết định quản trị ổn định, ít có
yếu tố biến động thì việc ra quyết định quản trị sẽ nhanh chóng, các quyết định quản trị có thể có ý
nghĩa và giá trị trong thời gian dài. Ngược lại, nếu môi trường ra quyết định quản trị không ổn định,
có nhiều yếu tố biến động phức tạp thì các thông tin để ra quyết định quản trị sẽ thay đổi thường
xuyên, thậm chí có nhiều thông tin "nhiễu" làm nhà quản trị khó dự đoán, khó nắm bắt sẽ khiến cho
việc ra quyết định quản trị không chính xác, dễ dẫn đến những "hậu quả" khó lường trong tương lai.
-Thời gian: Ở mỗi giai đoạn khác nhau, thời gian khác nhau, các yếu tố bên trong một tổ chức có sự
biến động thì mục tiêu quản trị cũng khác nhau. Nhà quản trị căn cứ vào mục tiêu để lựa chọn
-Thông tin: Thông tin là căn cứ quan trọng nhất để ra quyết định quản trị. Nhà quản trị cần có đầy đủ,
chính xác, kịp thời các thông tin cần thiết để ra các quyết định thực hiện các chức năng quản trị. Nếu
thiếu thông tin hoặc thông tin không chính xác thì nhà quản trị có thể ra quyết định sai lầm ảnh
hưởng đến mục tiêu quản trị. B, yếu tố chủ quan
oCá nhân nhà quản trị: Quyết định quản trị phụ thuộc nhiều vào năng lực, kinh nghiệm, trình
độ, khả năng hiểu biết, kỹ năng sử dụng các phương tiện kỹ thuật phân tích thông tin, tính
cách... của nhà quản trị. Chẳng hạn như nhà quản trị có tính quyết đoán cao thì ra quyết định
quản trị thường nhanh chóng, kịp thời; nhà quản trị có nhiều kinh nghiệm thường hay thận
trọng khi ra quyết định... Bên cạnh đó, việc lựa chọn quyết định quản trị còn phụ thuộc vào
mong muốn, mục tiêu của bản thân nhà quản trị trong quá trình quản trị tố chức.
oSự ràng buộc về quyền hạn và trách nhiệm: Nhà quản trị có quyền ra quyết định quản trị,
song mức độ và nội dung của các quyết định quản trị tùy thuộc tương ứng với quyền hạn và
trách nhiệm của mỗi nhà quản trị. Điều đó đặt ra với nhà quản trị chỉ được ra các quyết định
quản trị trong thẩm quyền của mình.
oCác yếu tố bên trong của tổ chức: Các yếu tố bên trong của tổ chức ảnh hưởng đến quyết định
quản trị có thể kể đến như: sứ mạng, mục tiêu, chiến lược phát triển của tổ chức; các nguồn
lực về nhân lực, tài chính, cơ sở vật chất, văn hóa tổ chức... Các yếu tố này giúp nhà quản trị
có thêm thông tin về tính khả thi của các quyết định để lựa chọn quyết định quản trị đúng đắn. I. Khái niệm và nguyên tắc 1. Khái niệm
-Hoạch định là quá trình xác định mục tiêu của tổ
chức, xây dựng các kế hoạch hành động cần thiết
để đạt được mục tiêu.
-Hoạch định là cv của công vc của nhà quản trị
-Là 1 tiến trình bao gồm xác định mục tiêu, xây
dựng các kế hoạch để phối hợp các hoạt động
nhằm thực hiện mục tiêu 2. Tầm quan trọng
-Tăng khả năng thành công nhờ phân tích, dự báo
trước được SWOT (thời cơ, thách thức, khó khăn, thuận lợi).
-Định hướng hoạt động của tổ chức, xác định mục
tiêu và các kế hoạch hành động giúp nhà quản trị
phối hợp được hoạt động, thống nhất được suy
nghĩ và hành động của các cá nhân, bộ phận trong
tổ chức từ đó đảm bảo thực hiện mục tiêu chung
-Cơ sở cho phân quyền, ủy quyền, làm rõ quyền,
trách nhiệm và nghĩa vụ của mỗi cá nhân, bộ phận
trong quá trình hoạt động, tạo thuận lợi cho hoạt
động điều hành tác nghiệp của nhà quản trị, đồng thời cũng làm tăng tính chủ động, sáng tạo của các
bộ phận, cá nhân, phản ứng nhanh nhạy, kịp thời trước những biến động của môi trường.
-Cơ sở kiểm tra và điều chỉnh và triển khai hoạt động tác nghiệp.
-Giúp làm tăng sự thành công của nhà quản trị và tổ chức nhờ những hoạt động của tư duy, tính toán,
cân nhắc thận trọng trong quá trình phân tích, dự báo, tiên liệu được thời cơ, thách thức, thuận lợi và
những khó khăn từ phía môi trường 3. Các loại hoạch định
- Hoạch định chiến lược: Soạn thảo các chiến lược chuyên biệt nhằm thực hiện mục tiêu do các nhà quản trị
cấp cao thực hiện, thường từ 5 năm trở lên, được giao cho nhà quản trị cấp trung gian hoạch định chiến thuật
- Hoạch định chiến thuật: Xác định rõ sự đóng góp của các bộ phận vào tiến trình thực hiện chiến lược trên
cơ sở nguồn lực được phân bố. Được làm bởi nhà quản trị cấp trung gian thời hạn 1-2 năm và giao cho nhà quản trị cấp cơ sở
- Hoạch định tác nghiệp: Thực hiện hoạch định chiến thuật trong phạm vị hẹp và thời gian ngắn, định rõ các
nhiệm vụ được hoàn thành như thế nào.
4. Các nguyên tắc hoạch định
• Nguyên tắc khoa học: hoạch định phải được xây dựng dựa trên cơ sở khoa học và phù hợp với các yếu tố khách quan.
Nguyên tắc kế thừa: những gì dự kiến trong tương lai phải ñược xây dựng trên cơ sở phân tích tình hình quá khứ và hiện tại.
• Nguyên tắc bí mật: những gì dự kiến làm phải tuyệt đối bí mật.
• Nguyên tắc linh hoạt: hoạch định phải uyển chuyển, linh hoạt, đáp ứng với thực tiễn.
• Nguyên tắc hiệu quả: làm sao đạt được mục tiêu đề ra với chi phí thấp nhất. II. Quá trình hoạch định
1. Xác định sứ mạng, mục tiêu A, Sứ mạng
-Sứ mạng: là mục đích hay lí do tồn tại của tổ chức. Tuyên bố sứ mạng phải trả lời được các câu hỏi
cơ bản: Chúng ta kinh doanh cái gì? Chúng ta là ai? Chúng ta quan tâm đến cái gì? Chúng ta định
làm gì? Sứ mạng có thể chỉ ra câu trả lời của tổ chức về thỏa mãn nhu cầu của khách hàng, về các
hàng hóa hay dịch vụ mà tổ chức sẽ cung cấp cho khách hàng.
-Sứ mạng định hướng và là cơ sở để xác định các mục tiêu và chiến lược để thực hiện nó.
-Khi xác định sứ mạng, lãnh đạo tổ chức, doanh nghiệp cần phải tính đến các yếu tố: một là, lịch sử
hình thành và phát triển của tổ chức doanh nghiệp; hai là, những năng lực đặc biệt, cốt lõi của doanh
nghiệp; ba là, môi trường hoạt động của tổ chức. B, Mục tiêu
-Mục tiêu: Là đích mà nhà quản trị mong muốn. Mục tiêu xác định trên sứ mệnh và thực hiện sứ
mệnh, định hướng hoạt động của tổ chức. Các loại mục tiêu: mục tiêu chung và bộ phận, định tính và
định lượng, kinh tế và xã hội, dài hạn-trung hạn-ngắn
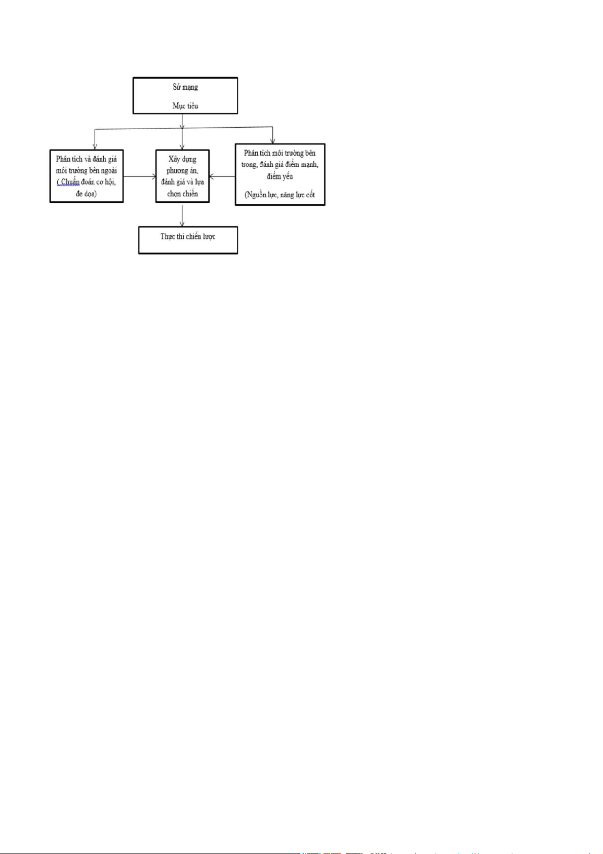
2. Hoạch định chiến lược
• Sứ mạng và mục tiêu: Cung cấp bối
cảnh, định hướng và tiêu đích cho việc
xây dựng chiến lược. Sứ mệnh và mục
tiêu gắn kết mọi người trong tổ chức
và định hướng sử dụng các nguồn lực
cũng như tiến trình thực hiện chúng.
• Phân tích, đánh giá môi trường bên
ngoài: để thực hiện sứ mệnh, mục tiêu
của tổ chức cần phải đặt chúng trong
sự tác động của các nhân tố môi
trường bên ngoài. Nhận diện và đánh
giá những cơ hội và nguy cơ. Các yếu tố của môi trường bên ngoài gồm các yếu tố của môi trường vĩ
mô và môi trường ngành cũng như môi trường toàn cầu trong cạnh tranh của ngành mà tố chức tham gia hoạt động.
• Phân tích và đánh giá môi trường bên trong: là phân tích và đánh giá các nguồn lực và các yếu tố
thuộc năng lực cốt lõi, nguồn gốc tạo nên lợi thế cạnh tranh. Đánh giá khả năng tạo dựng và duy trì
lợi thế cạnh tranh, chỉ ra những điểm mạnh và điểm yếu của tổ chức trong hoạt động nói chung và
khả năng cạnh tranh nói riêng. Nhận diện các yếu tố tạo sự vượt trội về năng suất, chất lượng, hiệu
quả và khả năng cạnh tranh với đối thủ để tận dụng, khai thác nó.
• Xây dựng các phương án, đánh giá và lựa chọn chiến lược: trên cơ sở đánh giá môi trường bên
ngoài, bên trong để xác định cơ hội và nguy cơ, điểm mạnh và điểm yếu, xây dựng ma trận SWOT
và xác định các phương án chiến lược. III.
Các công cụ hỗ trợ hoạch định 1. Dự báo
Dự báo là tiên đoán về các sự vật, hiện tượng xảy ra trong tương lai. Trong hoạch định, nhà quản trị phải
dự báo sự biến động của môi trường bên trong và bên ngoài về cơ hội và rủi ro của nó; khi ra các quyết
định cần dự báo về khả năng thành công, tính khả thi của các phương án, các quyết định hành động.
Các loại dự báo thường sử dụng: dự báo kinh tế, xã hội, dự báo công nghệ, dự báo về cơ chế, các chính
sách, rủi ro và cơ hội trong kinh doanh, trong cạnh tranh và hội nhập...
Các kỹ thuật sử dụng trong dự báo bao gồm kỹ thuật định lượng và định tính
2. Kỹ thuật phân bổ nguồn lực
Việc phân bổ các nguồn lực để đảm bảo tối đa hóa mục tiêu (chi phí thấp hay tối đa hóa doanh thu, lợi
nhuận, thị phần) có thể dùng công cụ quy hoạch toán học, bài toán vận tải với hàm mục tiêu chi phí hay
doanh thu, lợi nhuận, thị phần trong các điều kiện về nguồn lực hạn chế (trang bị kỹ thuật, vốn, nhân lực,
công nghệ...). Kết quả của việc giải các bài toán này giúp xây dựng các phương án, kế hoạch tối ưu giúp
tối đa hóa doanh thu, lợi nhuận hay thị phần. 3. Sơ đồ pert