



















Preview text:
TRƯỜNG ĐẠI HỌC THƯƠNG MẠI KHOA NGÔN NGỮ ANH BÀI THẢO LUẬN
HỌC PHẦN: QUẢN TRỊ HỌC Đề tài:
TRÁCH NHIỆM XÃ HỘI CỦA NHÀ QUẢN
TRỊ HỌC. LIÊN HỆ VỚI TẬP ĐOÀN UNILEVER Giảng viên : Ngô Thế Sơn Nhóm : 2 Lớp HP : 232_BMGM0111_01 Hà Nội, 2024 THÀNH VIÊN NHÓM STT HỌ VÀ TÊN NHIỆM VỤ ĐÁNH GIÁ 1 Trịnh Thị Minh Ánh Chương II. 1.3 ⇒1.6 2 Trịnh Thanh Bình Chương II.2 3 Phạm Hà Chi Powerpoint 4 Trần Linh Chi Chương II. 3.2 5 Đỗ Bá Chung 2.1.3 ⇒Chương II. 1.2 6 Nguyễn Mạnh Cường Thuyết trình 7 Lê Thị Diệp Chương II. 3.2 8 Nguyễn Thị Diệu Chương III 9 Lê Thị Thùy Dung Chương II. 3.1 10 Phạm Thị Duyên Chương II. 3.1 11 Trần Thành Đạt Thuyết trình 12 Hà Hương Giang 1.1 ⇒2.1.2 2 MỤC LỤC
CHƯƠNG I: CƠ SỞ LÝ THUYẾT............................................................................ 5
1. Khái niệm và vai trò của nhà quản trị học.............................................................5
1.1. Khái niệm........................................................................................................... 5
1.1.1. Khái niệm quản trị..................................................................................... 5
1.1.2. Khái niệm nhà quản trị.............................................................................. 5
1.2. Vai trò của nhà quản trị...................................................................................... 6
1.2.1. Vai trò liên kết............................................................................................6
1.2.2. Vai trò thông tin......................................................................................... 7
1.2.3. Vai trò ra quyết định.................................................................................. 8
2. Trách nhiệm xã hội của nhà quản trị......................................................................9
2.1. Nội dung trách nhiệm xã hội..............................................................................9
2.1.1. Trách nhiệm kinh tế................................................................................... 9
2.1.2. Trách nhiệm pháp lý.................................................................................. 9
2.1.3 Trách nhiệm đạo đức................................................................................ 10
2.1.4. Trách nhiệm tự do....................................................................................10
2.2. Lý do thực hiện trách nhiệm xã hội..................................................................10
2.2.1. Lý do........................................................................................................10
2.2.2. Những vấn đề gây khó khăn khi thực hiện.............................................. 11
CHƯƠNG II. LIÊN HỆ THỰC TẾ.......................................................................... 12
1. Giới thiệu doanh nghiệp.........................................................................................12
1.1. Khái quát về công ty.........................................................................................12
1.2. Lĩnh vực hoạt động.......................................................................................... 12
1.3. Lịch sử hình thành và phát triển của Unilever................................................. 13
1.4. Tầm nhìn, sứ mệnh, giá trị cốt lõi.................................................................... 13
1.5. Cơ cấu tổ chức..................................................................................................14
1.6. Cơ cấu nhân sự của Unilever........................................................................... 16
2. Mô tả tình huống liên hệ........................................................................................ 16
3. Phân tích tình huống.............................................................................................. 18
3.1. Trách nhiệm pháp lý.........................................................................................18
3.2. Trách nhiệm đạo đức........................................................................................21
Chương III. Kết luận..................................................................................................24
1. Tổng quan lại bài thảo luận................................................................................... 24
2. Đề xuất và kiến nghị............................................................................................... 24
3. Rút ra được vấn đề................................................................................................. 25
KẾT LUẬN..................................................................................................................26
TÀI LIỆU THAM KHẢO..........................................................................................27 3 LỜI MỞ ĐẦU
Quản trị là hoạt động không thể thiếu của mỗi tổ chức. Từ xưa đến nay, tất cả
các tổ chức nói chung, dù hoạt động trong bất cứ lĩnh vực nào: kinh tế, chính trị, xã
hội, văn hóa ... đều tồn tại các hoạt động quản trị. Chẳng hạn, các tổ chức đều phải xác
định xem mình muốn đạt được điều gì trước mắt và tương lai, để đạt được những kết
quả mong muốn đó cần phải có những kế hoạch gì và lập kế hoạch ra sao, để thực
hiện những kế hoạch này cần phải có bộ máy, con người và xác định trách nhiệm,
quyền hạn của những con người đó...Hoạt động quản trị là vô cùng quan trọng vì nó
giúp tổ chức đi đúng hướng, đồng thời sẽ là bộ phận khen thưởng hoặc xử lý sai
phạm, đảm bảo cho sự tồn tại và phát triển của doanh nghiệp.
Doanh nghiệp ngày nay không chỉ hoạt động để tạo ra lợi nhuận mà còn phải
mang tính trách nhiệm xã hội. Việc thực hiện đạo đức kinh doanh và trách nhiệm với
cộng đồng là yếu tố quan trọng để phát triển bền vững của doanh nghiệp, xã hội. Ở
Việt Nam, nhận thức và hành động về trách nhiệm xã hội của doanh nghiệp ngày càng
được coi trọng. Tuy nhiên, việc thực thi các hoạt động đạo đức và trách nhiệm xã hội
của doanh nghiệp vẫn còn hạn chế so với nhiều nước phát triển. Bài tiểu luận này
nhằm phân tích tình hình thực hiện đạo đức và trách nhiệm xã hội trong các doanh
nghiệp Việt Nam hiện nay, đồng thời đề xuất một số giải pháp nhằm nâng cao hiệu
quả công tác này. Qua đó, góp phần xây dựng môi trường kinh doanh lành mạnh, phát
triển bền vững cho xã hội. 4
CHƯƠNG I: CƠ SỞ LÝ THUYẾT
1. Khái niệm và vai trò của nhà quản trị học 1.1. Khái niệm
1.1.1. Khái niệm quản trị
Có nhiều tác giả đưa ra khái niệm về quản trị dựa trên các cách hiểu, tiếp cận
khác nhau. Tuy nhiên, có thể hiểu quản trị theo cách tiếp cận đầy đủ và chung nhất
như sau: Quản trị là hoạt động nhằm đạt được mục tiêu một cách có hiệu quả bằng sự
phối hợp các hoạt động của những người khác thông qua hoạch định, tổ chức, lãnh
đạo và kiểm soát các nguồn lực của tổ chức trong một môi trường luôn luôn thay đổi.
Từ đó, ta có thể thấy:
Quản trị là một hoạt động gắn với mỗi tổ chức, hướng vào việc thực hiện một
hoặc một số mục tiêu xác định; hay nói cách khác, quản trị học là hoạt động mang tính
hướng đích. Quản trị sẽ không diễn ra nếu không nhằm thực hiện mục tiêu về doanh
thu, tăng trưởng, thị phần, lợi nhuận…
Quản trị là hoàn thành công việc và thông qua hoạt động, nỗ lực của những
người khác nhằm đạt được mục tiêu. Hay nói cách khác, quản trị là tác động đến
người khác, thông qua người khác, và sử dụng người khác nhằm hoàn thành mục tiêu.
Hoạt động quản trị sẽ không thể thực hiện được nếu chỉ có duy nhất một người, không
có sự tác động, phối hợp, tác động lẫn nhau giữa những người trong tổ chức. Điều này
cho thấy bản chất của quản trị, giúp phân biệt hoạt động quản trị với các hoạt động khác.
Quản trị hướng tới việc sử dụng, phối hợp các nguồn lực hữu hạn của tổ chức
nhằm đạt được mục tiêu xác định hiệu quả. Hiệu quả được xác định dựa trên sự so
sánh mối liên hệ tương quan giữa kết quả thu được và chi phí nguồn lực đầu vào bỏ ra
như nhân lực, vốn, tài chính, máy móc, công nghệ, nhà xưởng…
Suy cho cùng, quản trị là quản trị con người. Nhà quản trị thông quan việc quản
trị con người, sẽ tác động lên các nguồn lực khác.
1.1.2. Khái niệm nhà quản trị
Có nhiều góc độ và cách tiếp cận khác nhau về khái niệm nhà quản trị như theo
chức năng, theo hoạt động tác nghiệp. Từ các góc nhìn trên ta có thể thất nhà quản trị
là người đảm nhận một chức vụ nhất định trong tổ chức, như giám đốc, trưởng phòng, 5
quản đốc… Với mỗi chức vụ xác định, nhà quản trị có quyền được phân công trong
công việc, chỉ huy, giám sát, điều chỉnh hoạt động của các bộ phận, cá nhân dưới
quyền theo chức năng, nhiệm vụ và thẩm quyền được phân cấp trong tổ chức. Do vậy,
trong phạm vi thẩm quyền cho phép, các nhân viên dưới quyền buộc phải tuân theo
những mệnh lệnh, yêu cầu của nhà quản trị. Hay nói cách khác, mối quan hệ giữa nhà
quản trị và nhân viên dưới quyền là mối quan hệ không bình đẳng về mặt quyền hạn.
Tuy vậy, đi kèm với đó, nhà quản trị phải chịu trách nhiệm trước kết quả hoạt động
của các bộ phận, cá nhân do mình đảm nhiệm phụ trách, điều đó đòi hỏi nhà quản trị
phải có ý thức trách nhiệm cao đối với công việc nhằm giảm thiểu các sai sót, gây hậu
quả xấu tới hoạt động của tổ chức.
1.2. Vai trò của nhà quản trị 1.2.1. Vai trò liên kết
Nhà quản trị có vai trò liên kết với những người khác, thể hiện ở các nội dung sau:
Nhà quản trị là người đại diện
Nhà quản trị là người đại diện, thể hiện hình ảnh của tổ chức, thay mặt tổ chức
trong các mối quan hệ với các cá nhân, tổ chức khác. Ở một mức độ nhất định, nhà
quản trị tượng trưng cho tổ chức, thể hiện những nét cơ bản về tổ chức. Những lời nói,
hành vi của nhà quản trị khi thực hiện chức trách không còn là của cá nhân họ mà là
đại diện cho tổ chức. Ví dụ: Giám đốc là người đại diện cho tổ chức, cho tất cả các lao
động trong tổ chức trong các cuộc gặp mặt chính thức với cơ quan quản lý nhà nước.
Nhà quản trị là người lãnh đạo
Nhà quản trị được phân công phụ trách bộ phận nào, tổ chức nào thì điều khiển
hoạt động của bộ phận đó. Trước hết, nhà quản trị định hướng hoạt động của bộ phận,
tổ chức mình, sau nữa phân công công việc, tổ chức triển khai, kiểm tra, giám sát tình
hình thực hiện công việc của các cá nhân, bộ phận dưới quyền, phối hợp các cá nhân,
bộ phận trong hoạt động theo định hướng chung và thống nhất. Nhà quản trị tác động
đến nhân viên dưới quyền để họ hoàn thành các nhiệm vụ được giao. Nhà quản trị có
ảnh hưởng lớn đến nhân viên dưới quyền và bộ phận, đơn vị do mình phụ trách, là
người tạo động lực cho họ thực hiện công việc thông qua việc xây dựng môi trường
làm việc, văn hóa doanh nghiệp. Mặt khác, nhà quản trị cũng phải là người làm 6
gương, là người đi đầu trong các hoạt động của bộ phận, để từ đó làm gương, lôi kéo
các cá nhân đi theo một cách tự nguyện và nhiệt tình thực hiện các công việc được
giao. Như vậy, nhà quản trị không chỉ đơn thuần là người điều khiển công việc của các
bộ phận, cá nhân dưới quyền mà họ còn có nghệ thuật lãnh đạo để tạo cảm hứng, tạo
động lực cho các cá nhân, bộ phận và cho tổ chức.
Nhà quản trị là người tạo ra các mối quan hệ
Để đảm bảo thực hiện các nhiệm vụ và mục tiêu đề ra, nhà quản trị phải đóng
vai trò là người tạo ra các mối quan hệ giữa các cá nhân, bộ phận trong tổ chức và
giữa đơn vị mình với các cá nhân, đơn vị khác. Các mối quan hệ trong quản trị có thể
là mối quan hệ chính thức thông qua hệ thống tổ chức chính thức bằng việc xây dựng
cơ cấu tổ chức và phân quyền và có thể là mối quan hệ không chính thức thông qua hệ thống không chính thức. 1.2.2. Vai trò thông tin
Thông qua các mối quan hệ với các yếu tố môi trường, nhà quản trị tiếp nhận
thông tin, xử lý thông tin và truyền đạt và cung cấp thông tin đến các cá nhân, bộ phận trong và ngoài tổ chức.
Nhà quản trị là người tiếp nhận thông tin
Nhà quản trị muốn quản trị được thì phải có thông tin, từ đó, nhà quản trị nắm
bắt được các hoạt động đang diễn ra, phát hiện những vấn đề bất cập, cần giải quyết.
Nhà quản trị tiếp nhận cả thông tin bên trong và bên ngoài của tổ chức, bao gồm cả
thông tin sơ cấp và thông tin thứ cấp.
Nhà quản trị là người xử lý thông tin
Thông tin được tiếp nhận giúp nhà quản trị có được các dữ liệu cần thiết để
thực hiện các chức năng quản trị. Tuy nhiên, nhà quản trị không phải sử dụng ngay tất
cả các thông tin được thu nhận, mà họ phải xử lý thông tin để các thông tin này trở
thành những thông tin có giá trị, có lợi ích cho việc ra quyết định quản trị. Vì vậy, nhà
quản trị phải phân tích, đánh giá thông tin, chọn lọc những thông tin phù hợp trong
từng giai đoạn và yêu cầu đặt ra, là cơ sở để xây dựng các phương án, lựa chọn
phương án xử lý tối ưu.
Nhà quản trị là người truyền đạt và cung cấp thông tin 7
Nhà quản trị là người truyền đạt và cung cấp thông tin trong nội bộ tổ chức.
Trước tiên, nhà quản trị truyền đạt và cung cấp thông tin cho nhân viên dưới quyền về
những vấn đề liên quan đến công việc như các công việc cần thực hiện, những quy
định, hướng dẫn, yêu cầu, kết quả đánh giá thành tích... Bên cạnh đó, nhà quản trị còn
truyền đạt và cung cấp thông tin cho cấp trên những vấn đề mà cấp trên yêu cầu.
Không những vậy, nhà quản trị còn có thể cung cấp thông tin ra bên ngoài tổ chức,
đơn vị theo những quy định và giới hạn cho phép để quảng bá hình ảnh của tổ chức,
đơn vị, để những tổ chức, cá nhân có liên quan hiểu rõ hơn về tổ chức, đơn vị mình.
Việc truyền đạt và cung cấp thông tin đến các bên liên quan có thể bằng văn
bản hoặc không qua văn bản, theo các kênh phù hợp với điều kiện và yêu cầu của các
bên truyền và nhận thông tin sao cho phù hợp.
1.2.3. Vai trò ra quyết định
Vai trò ra quyết định của nhà quản trị thể hiện ở các nội dung sau:
Nhà quản trị là người phụ trách
Để thực hiện chức năng, nhiệm vụ của mình, nhà quản trị phải sử dụng các
công cụ, các phương tiện, đảm bảo các điều kiện cho tổ chức hay bộ phận do mình
phụ trách thực hiện đầy đủ các chức năng, nhiệm vụ được giao, tìm các cách thức thức
cải tiến hoạt động để tổ chức hay bộ phận mình phụ trách ngày càng phát triển. Nhà
quản trị thường là người chủ trì hay khởi xướng những ý tưởng mới và chỉ dẫn các
thành viên trong đơn vị triển khai nhằm nâng cao chất lượng và hiệu quả công việc.
Nhà quản trị là người loại bỏ các vi phạm
Trong quá trình hoạt động, tổ chức nào cũng phải đối phó với những tình
huống phát sinh, những biến cố bất ngờ, những nguy cơ đe dọa. Hơn ai hết, nhà quản
trị phải dự báo được những thay đổi của môi trường, phân tích những tác động tích
cực, tiêu cực của sự thay đổi này đến hoạt động của tổ chức, của đơn vị, chủ động
nắm bắt để phòng ngừa và hạn chế các tổn thất có thể xảy ra, giải quyết các xáo trộn
nhằm đưa tổ chức hoạt động hiệu quả.
Nhà quản trị là người phân phối các nguồn lực
Các nguồn lực trong tổ chức bao gồm nguồn nhân lực, tài chính, cơ sở vật chất
kỹ thuật, thời gian... Nhà quản trị phải quyết định phân phối các nguồn lực này như
thế nào, sử dụng các nguồn lực ra sao để thực hiện tốt nhất các chức năng nhằm thực 8
hiện mục tiêu của tổ chức. Sự thành công hay thất bại của nhà quản trị phụ thuộc
nhiều vào khả năng phối phối và sử dụng các nguồn lực tổ chức của nhà quản trị.
Nhà quản trị là người tiến hành các cuộc đàm phán
Nhà quản trị thay mặt tổ chức để bàn bạc, trao đổi, thỏa thuận với các cá nhân,
tổ chức khác trong các cuộc đàm phán. Do vậy, họ phải có những hiểu biết nhất định,
có năng lực thực sự và khả năng phán đoán để ra các quyết định đúng đắn trong các
cuộc đàm phán, từ đó mang lại nhiều lợi ích cho tổ chức và đơn vị.
Như vậy, nhà quản trị có vai trò quan trọng, quyết định sự thành công hay thất
bại của một tổ chức. Các vai trò của nhà quản trị có quan hệ mất thiết, tác động qua
lại, tương hỗ lẫn nhau.
2. Trách nhiệm xã hội của nhà quản trị
2.1. Nội dung trách nhiệm xã hội
2.1.1. Trách nhiệm kinh tế
Trong tổ chức, nhà quản trị thực hiện trách nhiệm kinh tế chính là việc đảm bảo
các hoạt động của tổ chức đạt được mục tiêu một cách có hiệu quả bằng sự phân công
và phối hợp hoạt động của các thành viên trong tổ chức, phát huy tối đa các nguồn lực
để tổ chức tồn tại và phát triển trong môi trường luôn luôn thay đổi. Ví dụ: nhà quản
trị doanh nghiệp có trách nhiệm đảm bảo doanh nghiệp được thị trường chấp nhận, có
khách hàng, doanh thu, lợi nhuận...
Ở bất kỳ tổ chức nào, người lao động cũng được coi trọng và là một trong
những nguồn lực quan trọng nhất. Đối với người lao động, nhà quản trị cần có trách
nhiệm tạo ra công ăn việc làm và đãi ngộ tương xứng, bố trí và sử dụng lao động hợp
lý, tạo điều kiện để người lao động được đào tạo và có cơ hội phát triển chuyên môn,
làm việc trong môi trường lao động an toàn và vệ sinh, đảm bảo quyền riêng tư cá
nhân nơi làm việc, hưởng phúc lợi xã hội theo quy định.
2.1.2. Trách nhiệm pháp lý
Trách nhiệm pháp lý thể hiện ở sự tuân thủ đầy đủ và nghiêm túc các quy định
của luật pháp trên những khía cạnh pháp lý khác nhau của doanh nghiệp. Ví dụ: trong
hoạt động kinh doanh của mình, doanh nghiệp phải có trách nhiệm đóng đúng và đầy
đủ, không trốn và gian lận thuế, cạnh tranh lành mạnh, công bằng, tuân thủ những quy
định về an toàn vệ sinh, đảm bảo sức khỏe và lợi ích cho người người tiêu dùng. Đồng 9
thời, doanh nghiệp phải tuân thủ các quy định liên quan đến bảo vệ môi trường nhằm
đảm bảo sự phát triển bền vững cho xã hội.
2.1.3 Trách nhiệm đạo đức
Trách nhiệm đạo đức là những hành vi hay hoạt động được xã hội mong đợi
nhưng không quy định thành các trách nhiệm pháp lý, được thể hiện thông qua các
tiêu chuẩn, chuẩn mực hay kỳ vọng phản ánh mối quan tâm của các đối tượng hữu
quan. Những chuẩn mực này phản ánh quan niệm của các đối tượng hữu quan về đúng
– sai, công bằng – không công bằng, lợi – hại, được mất.
Trách nhiệm đạo đức là trách nhiệm được điều chỉnh bằng lương tâm, không ai
có thể bắt buộc các nhà quản trị thực hiện trách nhiệm đạo đức mà nó phụ thuộc vào
nhận thức của nhà quản trị. 2.1.4. Trách nhiệm tự do
Trách nhiệm tự do bao gồm những hành vi và hoạt động mà xã hội muốn
hướng tới và có tác dụng đóng góp nguồn lực cho cộng đồng, nâng cao chất lượng
cuộc sống cộng đồng như trao học bổng, quyên góp, từ thiện. Nhiều nhà quản trị đã
hành động để nâng cấp giáo dục, văn học nghệ thuật và sức khỏe cộng đồng. Ví dụ
như hàng năm, công ty Bảo hiểm nhân thọ New York đều dành ra một khoản tiền lớn
cho việc nghiên cứu căn bệnh thế kỷ AIDS và các chương trình giáo dục cộng đồng.
Chính ý thức về trách nhiệm tự do này giúp cho các doanh nghiệp hướng tới cái chân,
thiện, mỹ vốn là những trụ cột tinh thần trong đời sống của con người và của xã hội
trên bước đường phát triển.
2.2. Lý do thực hiện trách nhiệm xã hội 2.2.1. Lý do
Các nhà quản trị thực hiện trách nhiệm xã hội của mình thông qua việc quản trị
tổ chức thực hiện trách nhiệm xã hội. Họ cần thực hiện trách nhiệm xã hội bởi một số lý do chủ yếu sau:
Một là, mỗi tổ chức là một bộ phận, là tế bào của một xã hội rộng lớn hơn, sự
tồn tại và phát triển của mỗi tổ chức được hoa trong sự tồn tại và phát triển của cả hệ
thống. Vì vậy, nhà quản trị thực hiện trách nhiệm xã hội không chỉ cho tổ chức mình
mà còn cho cả hệ thống. 10
Hai là, việc thực hiện trách nhiệm xã hội giúp nhà quản trị phát hiện và nắm bắt
các thời cơ, cơ hội, đồng thời phòng ngừa các nguy cơ, rủi ro bất trắc xảy ra trong quá
trình quản trị. Ví dụ, khi doanh nghiệp tuân thủ luật bảo vệ môi trường, doanh nghiệp
có thể phòng ngừa rủi ro ô nhiễm môi trường.
Ba là, thực hiện trách nhiệm xã hội mang lại lợi ích cho tổ chức nói chung và
nhà quản trị nói riêng. Thực hiện tốt trách nhiệm xã hội sẽ giúp doanh nghiệp kinh
doanh hiệu quả với sản phẩm thương hiệu được người tiêu dùng tín nhiệm, xây dựng
được nguồn nội lực nhân tài quý giá, có vị thế và danh tiếng tốt trong xã hội.
2.2.2. Những vấn đề gây khó khăn khi thực hiện
Khó khăn về tài chính, bởi khi thực hiện trách nhiệm xã hội cũng cần đòi hỏi
những khoản chi phí nhất định.
Trong thực tế, có nhiều nhà quản trị thiếu năng lực giải quyết những vấn đề xã
hội để giải quyết những vấn đề xã hội.
Nếu nhà quản trị chú tâm quá mức đến việc thực hiện trách nhiệm xã hội thì sẽ
làm phân tán và lỏng lẻo các mục tiêu chủ yếu của tổ chức nói chung và của nhà quản trị nói riêng.
Việc tham gia thực hiện trách nhiệm xã hội của nhà quản trị có thể không nhận
được sự ủng hộ và chấp nhận của dư luận xã hội.
Vì vậy, tư tưởng cơ bản của vấn đề trách nhiệm xã hội là nhà quản trị phải lựa
chọn cho mình một hệ thống ứng xử chiến lược và ứng xử tình thế để được môi
trường chấp nhận, đón được các cơ hội và hạn chế rủi ro, tạo ra điều kiện thuận từ môi trường 11
CHƯƠNG II. LIÊN HỆ THỰC TẾ
1. Giới thiệu doanh nghiệp 1.1. Khái quát về công ty
Thành lập : Sáp nhập Lever Brothers và Margarine năm 1930
Trụ sở: London và Rotterdam
Ngành : Sản xuất thực phẩm, gia dụng, chăm sóc cá nhân
Trang web : https://www.unilever.com
Unilever là một công ty đa quốc gia hàng đầu thế giới chuyên về mặt hàng tiêu
dùng nhanh. Công ty này có trụ sở đặt tại hai thành phố là London của Anh và
Rotterdam của Hà Lan. Lý giải về điều này, Unilever là kết quả của sự sát nhập hai
doanh nghiệp Lever Brothers của Anh và Margarine Uni của Hà Lan vào năm 1930.
Những mặt hàng của Unilever chuyên sản xuất rất đa dạng từ mỹ phẩm, hóa chất tẩy
cho đến kem đánh răng, dầu gội, thực phẩm và hơn thế. Hiện Unilever đang có mặt
trên hơn 190 quốc gia và vùng lãnh thổ, Unilever bước vào thị trường Việt Nam năm 1995.
Trải qua hơn 20 năm hình thành và phát triển, Unilever đã đạt được rất nhiều
thành tựu lớn tại Việt Nam. Sở hữu mạng lưới với hơn 150 nhà phân phối cùng hơn
300.000 nhà bán lẻ, Unilever Việt Nam đã cung cấp việc làm cho hơn 1.500 người
cũng như hơn 15.000 việc làm gián tiếp cho bên thứ ba, nhà cung cấp và nhà phân phối .
1.2. Lĩnh vực hoạt động
Unilever là một công ty đa quốc gia chuyên sản xuất các mặt hàng như:
Sản phẩm chăm sóc cá nhân: Bao gồm sản phẩm như kem đánh răng, sữa tắm,
dầu gội, nước hoa, và sản phẩm chăm sóc da.
Sản phẩm chăm sóc gia đình: Bao gồm các sản phẩm như chất tẩy rửa, chất
làm sạch, nước giặt, chất làm mềm vải và các sản phẩm vệ sinh cá nhân khác.
Sản phẩm thực phẩm và đồ uống: Unilever cũng sản xuất và kinh doanh các sản phẩm
thực phẩm và đồ uống, bao gồm thực phẩm đóng hộp, gia vị, kem đánh bông, kem đá,
nước ngọt và nước giải khát.
Sản phẩm dinh dưỡng và sức khỏe: Unilever cung cấp các sản phẩm dinh
dưỡng như sữa bột và thực phẩm bổ sung, cũng như các sản phẩm sức khỏe khác. 12
Sản phẩm cho trẻ em: Bao gồm các sản phẩm chăm sóc trẻ em như sữa tắm, kem
dưỡng da và sản phẩm vệ sinh cá nhân cho trẻ.
1.3. Lịch sử hình thành và phát triển của Unilever
Tập đoàn Unilever đầu tư vào Việt Nam với tổng số vốn 181 triệu USD từ năm
1995 với định hướng tập trung vào các mặt hàng hóa mỹ phẩm chăm sóc cá nhân, gia
đình, thực phẩm cùng đồ uống giải khát.
Ngay từ khi thành lập, Unilever Việt Nam đã cho ra mắt hàng loạt sản phẩm
chất lượng như OMO, Sunsilk, Clear, Lifebuoy, Close-Up, P/S, Lipton, Knorr… Hầu
hết các dòng sản phẩm đều đáp ứng đúng nhu cầu, thị hiếu người tiêu dùng nội địa và
vươn lên dẫn đầu ngành hàng. Ví dụ, dòng kem đánh răng P/S muối hay dầu gội đầu
Sunsilk bồ kết rất được ưa chuộng khi kết hợp hài hòa giữa văn hóa cổ truyền và hiện đại.
Về hệ thống phân phối, từ thời điểm ban đầu Unilever Việt Nam đã xác định
thiết lập hệ thống phân phối rộng lớn với 100.000 nhà bán lẻ trên toàn quốc. Công ty
tuyển dụng 1.500 nhân viên và tạo thêm gần 8.000 công việc trực tiếp cho các đối tác,
nhà thầu. Cho đến nay, trung bình mỗi ngày có khoảng 35 triệu sản phẩm của Unilever
được sử dụng bởi người tiêu dùng toàn quốc thông qua mạng lưới 150 đại lý phân
phối và 300.000 cửa hàng bán lẻ.
Không chỉ vậy, Unilever Việt Nam luôn đạt mức tăng trưởng cao hàng năm,
được công nhận là doanh nghiệp thành công nhất lĩnh vực tiêu dùng nhanh. Công ty
cũng được trao tặng Huân chương Lao động Hạng Nhất, Nhì và Ba vào năm 2000, 2005 và 2010.
Giai đoạn gần đây, Unilever chuyển sang định hướng phát triển bền vững, triển
khai nhiều hoạt động cải thiện sức khỏe, đời sống và giảm tác động sản xuất kinh doanh đến môi trường.
1.4. Tầm nhìn, sứ mệnh, giá trị cốt lõi
Tầm nhìn: Tầm nhìn của Unilever sẽ có sự khác biệt tại giữa mỗi quốc gia tuy
nhiên nó được xây dựng dựa trên tầm nhìn chung của Unilever toàn cầu. Về tầm nhìn
của Unilever toàn cầu, đó là làm cho cuộc sống bền vững trở nên phổ biến hay cụ thể
hơn chính là phát triển song song giữa doanh nghiệp và các hoạt động xã hội về giảm
thiểu tác hại tới môi trường. Unilever tin rằng nếu làm những việc có ích sẽ giúp 13
doanh nghiệp trở nên tốt hơn và một doanh nghiệp phát triển vững mạnh trong tương
lai phải là doanh nghiệp có khả năng phục vụ được xã hội. Điều này cũng lý giải cho
sự hình thành của Kế Hoạch Phát Triển Bền Vững mà Unilever đã triển khai cách đây
10 năm, trong đó Unilever cố gắng tách biệt giữa sự phát triển của doanh nghiệp với
ảnh hưởng tới môi trường, đồng thời gia tăng sức ảnh hưởng tích cực lên xã hội.
Trong đó, tầm nhìn của Unilever tại Việt Nam chính là làm cho cuộc sống của
người Việt tốt hơn. Unilever đến Việt Nam với mong muốn tạo ra một tương lai tốt
hơn cho người dân nơi đây. Thông qua những sản phẩm của mình, Unilever muốn
giúp người Việt có cuộc sống tốt về mọi mặt, từ sức khỏe, ngoại hình cho đến tinh
thần, giúp họ tận hưởng cuộc sống và dịch vụ tốt cho bản thân cũng như mọi người
xung quanh. Ngoài ra, Unilever muốn truyền cảm hứng tới mọi người để chung tay
xây dựng một xã hội tốt đẹp hơn.
Sứ mệnh: Vào thời điểm thành lập công ty, những nhà sáng lập thời ấy đã đề ra
sứ mệnh của Unilever là “To add vitality to life” - tạm dịch: Tiếp thêm sinh khí cho
cuộc sống, và từ ấy Unilever vẫn luôn tuân thủ sứ mệnh này. Ý nghĩa của sứ mệnh này
là Unilever muốn mang đến một cuộc sống tốt hơn cho mọi người thông qua sản phẩm
của mình. Cho đến nay, sứ mệnh đó ngày càng được thể hiện rõ qua từng sản phẩm
của Unilever khi tất cả sản phẩm của tập đoàn này đều hướng tới chung một mục đích
đó là mang lại sức khỏe, vẻ đẹp và sự thoải mái cho con người. Minh chứng cho điều
này là những nhãn hiệu nổi tiếng của Unilever rất đa dạng từ bột giặt, dầu gội đầu,
kem đánh răng cho đến trà như Omo, Dove, Close-up, Lipton,...
Giá trị cốt lõi: Trong quá trình hoạt động, một tập đoàn đa quốc gia như
Unilever luôn xác định rõ giá trị cốt lõi: Đề cao sự công bằng, Không ngừng đổi mới
hướng đến sự tích cực, Xác định mục tiêu rõ ràng để mang lại sản phẩm tốt nhất đến
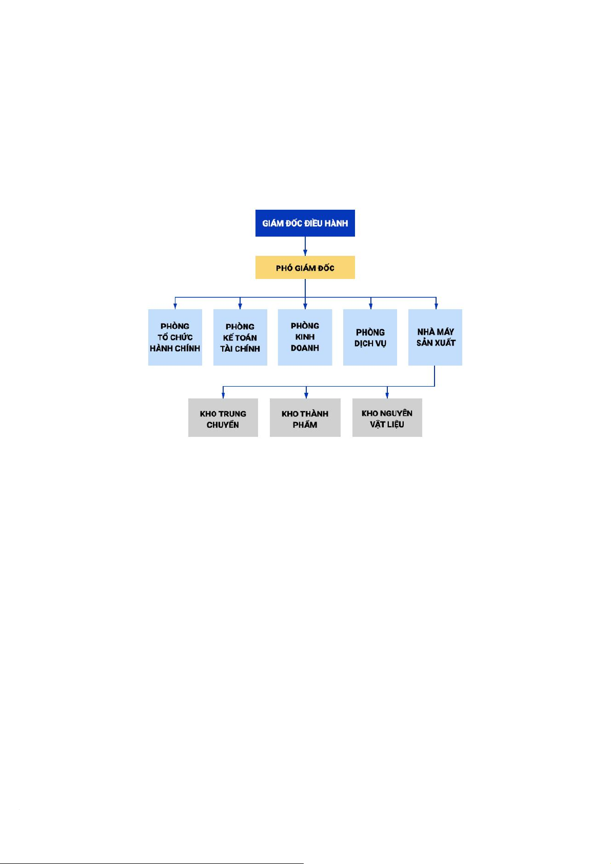
người tiêu dùng và Sẵn sàng hợp tác 1.5. Cơ cấu tổ chức
Cơ cấu tổ chức của Unilever đề cập đến cách thức mà công ty bố trí nhân sự,
công việc nhằm đáp ứng mục tiêu chung. Do đó, cơ cấu tổ chức này là sự kết nối giữa
các bộ phận, phòng ban chuyên môn với ban lãnh đạo.
Trong cơ cấu tổ chức của Unilever, Giám đốc sẽ lập kế hoạch chiến lược, giao
nhiệm vụ xuống các cấp dưới. Khi có vấn đề phát sinh, Giám đốc là người nhận thông 14
tin, dữ liệu từ cấp dưới để tiến hành nghiên cứu tìm ra phương án giải quyết. Tuy rằng
có sự bàn bạc, thương lượng giữa các bên liên quan song quyền quyết định cao nhất
vẫn thuộc về ban lãnh đạo.
Mỗi đơn vị chức năng sẽ có nhiệm vụ cùng quyền hạn riêng. Họ thường hoạt
động độc lập nhưng duy trì mối quan hệ hợp tác, phối hợp hoàn thành mục tiêu chung.
Từ đó nâng cao hiệu suất, doanh số cho công ty.
Sơđồmô tảcơcấu tổchức Unilever
Các chức năng cơ bản theo cơ cấu tổ chức của Unilever là:
Phòng tổ chức hành chính: Phụ trách quản trị nhân sự và nghiệp vụ hành chính.
Phòng kế toán – tài chính: Phụ trách quản lý toàn bộ vấn đề về vốn, tài sản của
công ty. Tổ chức thống kê, giám sát, cảnh báo tình hình kinh tế, tài chính theo từng
giai đoạn giúp ban lãnh đạo nắm được bức tranh kinh doanh tổng quan. Chắc hẳn để
vận hành phòng kế toán mượt mà thì phần mềm kế toán là điều không thể thiếu.
Phòng kinh doanh: Phụ trách nghiên cứu thị trường, lập kế hoạch kinh doanh,
quản lý kênh phân phối của công ty.
Phòng dịch vụ: Phụ trách giao hàng, tiếp nhận phản hồi, xử lý khiếu nại và chăm sóc khách hàng. 15
Nhà máy sản xuất: Đảm nhận nhiệm vụ sản xuất, đảm bảo chất lượng sản phẩm
đầu ra theo nhu cầu của thị trường.
Với cơ chế hoạt động trên, Unilever đảm bảo tính tập trung chuyên môn cho
từng phòng ban, khuyến khích khả năng độc lập sáng tạo của nhân viên. Đồng thời,
giữa các bên vẫn có sự liên kết chặt chẽ theo quy trình làm việc giúp quá trình sản
xuất kinh doanh hiệu quả.
1.6. Cơ cấu nhân sự của Unilever
Cơ cấu nhân sự của Unilever thường bao gồm các bộ phận chính như: 1. Nhân sự và Hành chính 2. Tiếp thị và Bán hàng
3. Nghiên cứu và Phát triển
4. Sản xuất và Quản lý sản xuất 5. Kế toán và Tài chính
6. Quản lý Chuỗi cung ứng và Vận hành
7. Phát triển kinh doanh và Chiến lược
8. Công nghệ thông tin và Dịch vụ khách hàng
Mỗi bộ phận này có thể được chia thành nhiều phòng ban và nhóm làm việc
khác nhau tùy thuộc vào cụm nhà máy hoặc vùng địa lý.
2. Mô tả tình huống liên hệ
Tình huống “Unilever Việt Nam báo cáo vụ thu hồi dầu gội nghi chứa chất gây ung thư”
Liên quan việc thu hồi loạt sản phẩm dầu gội khô dạng bình xịt của nhãn hiệu
Dove, TRESemmé và Bed Head của Công ty Unilever do có chưa benzen- một chất gây ung thư
Đại diện Cục Quản lý dược cho hay Bộ Y tế Canada thông báo Công ty
Unilever tự nguyện thu hồi một số lô sản phẩm dầu gội khô dạng bình xịt của nhãn
hiệu Dove, TRESemmé và Bed Head do liên quan đến hàm lượng benzen trong sản phẩm dưới dạng vết.
Nghiên cứu độc lập cho thấy việc tiếp xúc với benzene với mức nồng độ vết
phát hiện tại các lô sản phẩm này chưa ghi nhận có ảnh hưởng sức khỏe. 16
Lãnh đạo Cục Quản lý dược cho biết ngày 26.10, Cục đã có văn bản số
11197/QLD-MP yêu cầu Công ty TNHH Quốc tế Unilever Việt Nam báo cáo về việc
thu hồi trên và báo cáo tình trạng lưu hành các sản phẩm trên tại Việt Nam, đề xuất
hướng xử lý và khuyến cáo các nội dung liên quan trong ngày 27.10.2022
Theo thông tin sơ bộ từ Công ty TNHH Quốc tế Unilever Việt Nam, năm 2019
và năm 2020, Công ty TNHH Quốc tế Unilever Việt Nam tiến hành công bố 3 sản
phẩm dầu gội khô (TRESemme Fresh & Clean Dry Shampoo; TRESemme
Volumizing Dry Shampoo và Dove Invisible Dry Shampoo) sản xuất tại Mỹ.
Nhưng từ năm 2020, Công ty TNHH Quốc tế Unilever Việt Nam đã ngừng
nhập khẩu, phân phối sản phẩm Dove Invisible Dry Shampoo. Từ tháng 9.2021 đã
ngừng phân phối sản phẩm TRESemme Fresh & Clean Dry Shampoo, TRESemme Volumizing Dry Shampoo.
"Cục Quản lý dược phối hợp với Cơ quan quản lý dược các nước liên quan việc
thu hồi trên và tiếp tục xác minh các nội dung Công ty Unilever báo cáo để xử lý
trong trường hợp có lô sản phẩm theo thông báo Bộ Y tế Canada nêu trên lưu hành tại
Việt Nam", lãnh đạo Cục Quản lý Dược cho hay.
Trước đó, ngày 25.10, Unilever đã thu hồi một số loại dầu gội đầu khô dạng xịt
của một số thương hiệu Dove, Nexxus, Suave, TIGI và Tresemme tại Mỹ vì nghi ngờ
có chứa benzen, một loại hóa chất có thể gây ung thư, theo CNN.
Trong một thông báo được đưa ra hôm 21-10-2022, Cục Quản lý thực phẩm và
dược phẩm Hoa Kỳ (FDA) cho biết các sản phẩm này được sản xuất trước tháng
10-2021 và đã được phân phối trên phạm vi toàn nước Mỹ.
Theo FDA, các sản phẩm bị thu hồi bao gồm Dove Dry Shampoo Volume and
Fullness, Dove Dry Shampoo Fresh Coconut, Nexxus Dry Shampoo Refreshing Mist
và Suave Professionals Dry Shampoo Refresh and Revive.
Được biết, benzen là một loại chất gây ung thư ở người, là một chất lỏng không
màu hoặc màu vàng nhạt, có mùi ngọt và rất dễ cháy.
Thông báo thu hồi cho biết người dùng có thể tiếp xúc với chất này qua đường
hô hấp, đường miệng và qua da, dẫn đến một số dạng ung thư như ung thư bạch cầu, ung thư máu. 17
Theo Unilever, chất đẩy khí trong bình xịt của dầu gội khô có thể là nguồn gốc của benzen.
Cũng trong thông báo thu hồi sản phẩm, Unilever tuyên bố hàm lượng benzen
có trong các sản phẩm trên không đủ để gây ra các tổn hại về sức khỏe cho người tiêu dùng.
Tuy nhiên, người tiêu dùng được khuyến cáo nên tạm ngừng sử dụng các sản
phẩm dầu gội khô dạng xịt và truy cập website UnileverRecall.com để được hướng
dẫn phương thức hoàn trả sản phẩm và nhận lại tiền. 3. Phân tích tình huống 3.1. Trách nhiệm pháp lý
Như đã đề cập trong phần nội dung trách nhiệm xã hội thì trách nhiệm pháp lý
thể hiện ở sự tuân thủ đầy đủ và nghiêm túc các quy định của luật pháp trên những
khía cạnh pháp lý khác nhau của doanh nghiệp. Ví dụ như trong hoạt động kinh doanh
của mình, doanh nghiệp phải có trách nhiệm đóng đúng và đầy đủ, không trốn và gian
lận thuế, cạnh tranh lành mạnh, công bằng, tuân thủ những quy định về an toàn vệ
sinh, đảm bảo sức khỏe và lợi ích cho người người tiêu dùng. Đồng thời, doanh
nghiệp phải tuân thủ các quy định liên quan đến bảo vệ môi trường nhằm đảm bảo sự
phát triển bền vững cho xã hội.
Từ tình huống trên, việc Unilever tuân thủ những quy định về an toàn vệ sinh,
đảm bảo sức khỏe và lợi ích cho người người tiêu dùng cũng có thể một phần làm cho
khách hàng hoang mang về việc Unilever có đang tuân thủ đúng những quy định của
pháp lý hay không. Bởi lẽ, Unilever vốn là một công ty FMCG toàn cầu nên một sai
sót nhỏ của công ty cũng có thể dẫn đến việc mất uy tín và mất lòng tin nơi người tiêu
dùng. Từ góc độ người tiêu dùng, một sản phẩm không đạt chuẩn - ở đây là sản phẩm
dầu gội khô chứa Benzen có thể gây ung thư, có thể dẫn đến nghi ngờ ở chất lượng
các sản phẩm khác, và nghiêm trọng hơn, là nghi ngờ công ty đã thực hiện đầy đủ
trách nhiệm pháp lý hay chưa.
Từ nghiên cứu và tìm hiểu của nhóm, Unilever nổi tiếng với việc sở hữu hơn
400 nhãn hàng khác nhau, nổi tiếng nhất phải kể đến các sản phẩm như: OMO, DOve,
Comfort,... Tính đến năm 2023, công ty toàn cầu Unilever đang hoạt động ở 190 quốc
gia với 4,4 triệu cửa hàng bán lẻ, và doanh thu ròng lên đến 59,6 tỷ Euro. Công ty 18
luôn cố gắng nghiên cứu và tạo ra sản phẩm mới phù hợp với nhu cầu thị trường, việc
ra mắt sản phẩm dầu gội khô cũng là một ví dụ điển hình của việc công ty cố gắng
phát triển để phục vụ khách hàng, tuy nhiên đây chỉ là một sản phẩm dành cho thị
trường ngách, sản lượng bán chắc chắn không thể bằng các sản phẩm như: bột giặt,
sữa tắm, kem đánh răng,... Vì vậy, nhìn từ góc độ quy mô, danh tiếng của công ty và
lượng doanh thu không lớn thu được từ việc sản xuất sản phẩm dầu gội khô, quả thật,
Unilever không có lý do gì để cố tình bán một sản phẩm không đạt chuẩn ra ngoài thị trường.
Theo quy định pháp luật, việc doanh nghiệp không tuân thủ trách nhiệm
pháp lý, xử phạt như sau:
Sản xuất, buôn bán hàng giả, hàng kém chất lượng: Theo Nghị định
117/2020/NĐ-CP, mức phạt tiền tối đa đối với hành vi sản xuất, buôn bán hàng giả,
hàng kém chất lượng đã được tăng lên 200 triệu đồng và tịch thu tang vật vi phạm.
Đây là mức phạt cao nhất từ trước đến nay nhằm tăng cường răn đe, xử lý nghiêm các
hành vi vi phạm, bảo vệ quyền lợi người tiêu dùng và đảm bảo sự cạnh tranh lành mạnh trên thị trường.
Cung cấp thông tin sai lệch về tính năng, công dụng, thành phần, chất lượng,
nguồn gốc xuất xứ, giá trị sử dụng của sản phẩm: Theo Nghị định 15/2022/NĐ-CP,
hành vi cung cấp thông tin sai lệch về sản phẩm có thể bị phạt tiền lên đến 100 triệu
đồng. Đây là quy định mới nhằm bảo vệ quyền lợi người tiêu dùng và đảm bảo sự
cạnh tranh lành mạnh trên thị trường.
Vi phạm quy định về an toàn thực phẩm:Theo Nghị định 115/2018/NĐ-CP,
mức phạt tiền tối đa đối với hành vi vi phạm quy định về an toàn thực phẩm (ATTP)
đã được tăng lên 300 triệu đồng. Đây là mức phạt cao nhất từ trước đến nay nhằm
tăng cường răn đe, xử lý nghiêm các hành vi vi phạm, bảo vệ sức khỏe cộng đồng và
đảm bảo an toàn cho nguồn thực phẩm.Sản xuất, kinh doanh thực phẩm không đảm
bảo ATTP,sử dụng chất cấm trong sản xuất, kinh doanh thực phẩm,sản xuất, kinh
doanh thực phẩm giả, thực phẩm kém chất lượng
Tuy nhiên, có thể nhận Unilever vẫn luôn tuân thủ đúng những quy định pháp lý như: 19
- Từ năm 2020, Công ty TNHH Quốc tế Unilever Việt Nam đã ngừng nhập
khẩu, phân phối sản phẩm Dove Invisible Dry Shampoo. Từ tháng 9.2021 đã ngừng
phân phối sản phẩm TRESemme Fresh & Clean Dry Shampoo, TRESemme Volumizing Dry Shampoo.
Unilever đã có trách nhiệm tuân thủ các quy định về an toàn sản phẩm của Việt
Nam. Việc thu hồi sản phẩm là tuân thủ quy định của Bộ Y tế Việt Nam về việc thu
hồi các sản phẩm có nguy cơ gây hại cho sức khỏe người tiêu. Hành động này thể hiện
Unilever có trách nhiệm và sửa sai cũng như biết lỗi trong việc bán sản phẩm có chất
hại. Unilever là một thương hiệu lớn và uy tín, và việc thu hồi sản phẩm là cần thiết để
duy trì niềm tin của người tiêu dùng vào thương hiệu.
Trả lời về việc, nếu người tiêu dùng Việt Nam mua hoặc được cho, tặng các sản
phẩm bị thu hồi, về trách nhiệm với người tiêu dùng, nếu các sản phẩm có nguồn gốc
chính hãng, người tiêu dùng có thể liên hệ với đường dây nóng của Unilever Việt Nam
và công ty sẽ thông báo tới các đại lý Việt Nam để tiếp nhận, giải quyết. Cho đến nay,
Unilever chưa nhận được báo cáo nào về các tác dụng phụ liên quan đến đợt thu hồi này.
- Trong thông báo thu hồi sản phẩm, Unilever tuyên bố hàm lượng benzen có
trong các sản phẩm trên không đủ để gây ra các tổn hại về sức khỏe cho người tiêu dùng.
Theo Unilever, chất đẩy khí trong bình xịt của dầu gội khô có thể là nguồn gốc
của Benzen, thông báo thu hồi cho biết người dùng có thể tiếp xúc với chất này qua
đường hô hấp, đường miệng và qua da, dẫn đến một số dạng ung thư như ung thư
bạch cầu, ung thư máu và một số dạng rối loạn máu có thể đe dọa tính mạng. Tuy
nhiên, hàm lượng benzen có trong các sản phẩm trên không đủ để gây ra các tổn hại
về sức khỏe cho người tiêu dùng,nhưng vẫn có một số rủi ro tiềm ẩn.Ví dụ như việc
tiếp xúc với benzen có thể gây ra các tác hại sức khỏe khác, chẳng hạn như ảnh hưởng
đến hệ thần kinh, hệ thống miễn dịch và hệ thống sinh sản. Benzene cũng có thể gây
hại cho cơ quan sinh sản của phụ nữ. Việc làm trên đã tạo ra sự yên tâm cho những
khách hàng đã sử dụng sản phẩm không có khả năng bị các vấn đề về sức khỏe. 20